- 2024名校联盟高一下学期期中考试政治含答案 试卷 0 次下载
- 2024名校联盟高一下学期期中考试地理含解析 试卷 0 次下载
- 2024名校联盟高一下学期期中考试历史含解析 试卷 0 次下载
- 2024名校联盟高一下学期期中考试物理含解析 试卷 0 次下载
- 2024名校联盟高一下学期期中考试化学含解析 试卷 0 次下载
2024名校联盟高一下学期期中考试生物含解析
展开注意事项:
1.答题前、考生务必将自己的姓名、考生号、考场号、座位号填写在答题卡上。
2.回答选择题时,选出每小题答案后,用铅笔把答题卡上对应题目的答案标号涂黑。如需改动,用橡皮擦干净后、再选涂其他答案标号。回答非选择题时,将答案写在答题卡上。写在本试卷上无效。
3.考试结束后,将本试卷和答题卡一并交回。
4.本试卷主要考试内容:人教版必修2第1章~第4章。
一、选择题:本题共15小题,每小题2分,共30分。在每小题给出的四个选项中,只有一项是符合题目要求的。
1.孟德尔利用豌豆作为实验材料进行杂交实验,发现了遗传的基本规律。下列关于孟德尔杂交实验的叙述正确的是( )
A.豌豆能产生数量相等的雌雄配子属于假说的内容
B.F2中高茎与矮茎的分离比接近3:1是否偶然属于提出问题的阶段
C.F1中高茎植株与矮茎植株杂交后子代接近1:1的分离比属于演绎推理过程
D.孟德尔杂交实验中,需在豌豆开花时去除母本的雄蕊,防止自交
2.某种农作物抗白粉菌对不抗白粉菌为显性,受一对等位基因A/a控制。让杂合的抗白粉菌植株自交获得F1,再让F1中抗白粉菌植株自交得到F2,用白粉菌感染F2,F2中不被感染的植株约占( )
A.1/2B.2/3C.3/4D.5/6
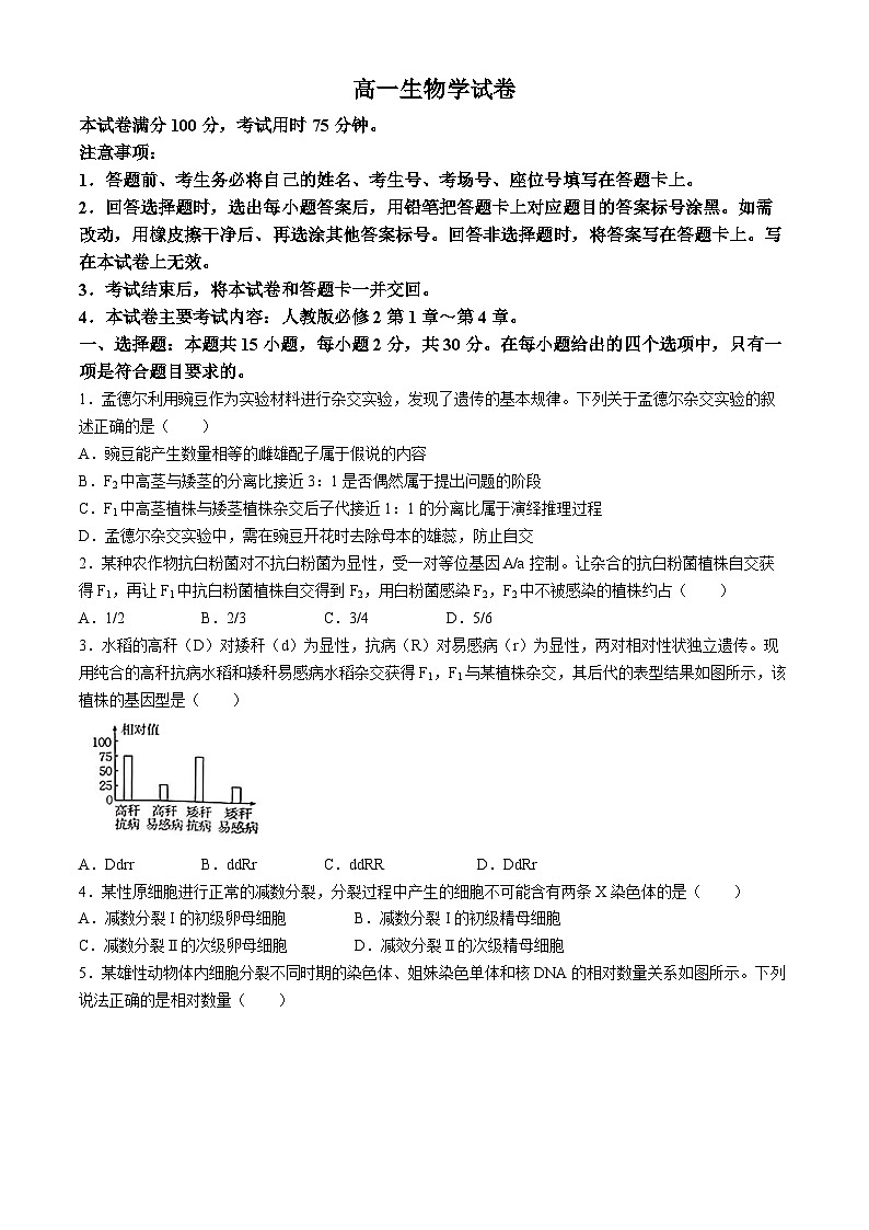
3.水稻的高秆(D)对矮秆(d)为显性,抗病(R)对易感病(r)为显性,两对相对性状独立遗传。现用纯合的高秆抗病水稻和矮秆易感病水稻杂交获得F1,F1与某植株杂交,其后代的表型结果如图所示,该植株的基因型是( )
A.DdrrB.ddRrC.ddRRD.DdRr
4.某性原细胞进行正常的减数分裂,分裂过程中产生的细胞不可能含有两条X染色体的是( )
A.减数分裂I的初级卵母细胞B.减数分裂I的初级精母细胞
C.减数分裂Ⅱ的次级卵母细胞D.减效分裂Ⅱ的次级精母细胞
5.某雄性动物体内细胞分裂不同时期的染色体、姐妹染色单体和核DNA的相对数量关系如图所示。下列说法正确的是相对数量( )
A.图中的a、b、c分别表示染色体、姐妹染色单体和核DNA
B.①时期可表示减数分裂I后期
C.②时期的细胞中含有同源染色体
D.③时期的细胞为次级卵母细胞或极体
6.下列有关基因和染色体的关系的叙述,错误的是( )
A.位于性染色体上的基因都与性别决定有关
B.同一个体基因的数目远远多于染色体的数目
C.X染色体上的基因呈线性排列
D.哺乳动物成熟的红细胞中没有染色体
7.遗传性肾炎是一种由X染色体上的显性致病基因G引起的疾病,表现为无症状蛋白尿或反复发作的血尿等。下列有关叙述正确的是( )
A.该遗传病的男性患者多于女性患者
B.患该遗传病的个体的基因型一共有5种
C.若男性患者与健康女性婚配,则其儿子均不患病
D.若女性患者与健康男性婚配。则其后代均患病
8.先天性夜盲症是由一对等位基因E/e控制的遗传病,表现为夜间或光线昏暗环境下的视力减弱或完全丧失。某男孩患有先天性夜盲症,其相关遗传系谱图如图所示,已知Ⅱ-6和Ⅱ-7的基因型不同。不考虑X、Y染色体的同源区段.下列分析合理的是( )
A.先天性夜盲症是常染色体隐性遗传病
B.Ⅲ-8的致病基因来自I-2和I-3
C.Ⅱ-5和Ⅱ-6的基因型相同的概率为2/3
D.未出生的Ⅲ-9不可能是患病女孩
9.某校实验小组同学重做了肺炎链球菌转化实验,他们将去除绝大部分糖类、蛋白质和脂质的S型细菌提取物分别进行不同的处理后,加入含有R型活菌的培养基中,处理条件如表所示。其中不能够观察到两种菌落的是( )
A.甲组B.乙组C.丙组D.丁组
10.用放射性同位素标记T2噬菌体的某种成分后,将其与大肠杆菌混合培养,定时取样、搅拌、离心,并检测沉淀物中的放射性强度,结果如图所示。下列叙述正确的是( )
A.实验中选择的放射性同位素可以是35S或32P
B.实验中被标记的成分是T2噬菌体的DNA或蛋白质
C.实际操作中搅拌不充分会导致ab段的放射性强度减小
D.bc段放射性强度减小是大肠杆菌细胞破裂所致
11.沃森和克里克构建了DNA双螺旋结构模型,下列有关DNA双螺旋结构的叙述错误的是( )
A.DNA分子外侧的磷酸和脱氧核糖交替连接
B.组成不同DNA分子的脱氧核苷酸种类相差很大
C.在不同的双链DNA分子中A+G与T+C的比值恒定
D.在不同的双链DNA分子中A+T与G+C的比值具有多样性
12.真核细胞的DNA分子复制时可观察到多个复制泡(如图所示)。据图推测,DNA分子具有多个复制泡的原因是( )
A.边解旋边复制B.半保留复制
C.单向复制D.多起点复制
13.真核生物的一个mRNA分子结合多个核糖体进行翻译的过程如图所示。下列相关叙述正确的是( )
A.图中核糖体是沿mRNA的5'端向3'端移动的
B.图中不同核糖体合成的肽链的氨基酸顺序不同
C.图中mRNA的碱基组成和排列顺序与其模板链完全相同
D.tRNA进入核糖体与mRNA上的终止密码子结合,翻译停止
14.TATA框是多数真核生物基因首端的一段DNA序列,其碱基序列为TATAATAAT。在转录生成mRNA前,先由转录因子TFⅡ-D蛋白和TATA框结合,形成稳定的复合物,然后由RNA聚合酶依据模板链进行转录。下列说法正确的是( )
A.TATA框的DNA片段转录出的mRNA碱基序列是ATATTATTA
B.RNA聚合酶结合模板链后,可催化游离的脱氧核苷酸与子链相连
C.RNA聚合酶催化打开DNA双链碱基对之间的氢键
D.阻止TFⅡ-D蛋白与TATA框结合,mRNA的合成会增多
15.Y基因中的部分碱基C在DNA甲基化酶的作用下发生了甲基化修饰,导致细胞中的Y蛋白含量减少。下列叙述正确的是( )
A.DNA甲基化会引起Y基因中脱氧核苷酸序列的改变
B.DNA甲基化后会导致Y基因的表达受到抑制
C.DNA甲基化引起的Y蛋白含量减少不会遗传给后代
D.抑制DNA甲基化酶的活性有利于DNA甲基化
二、选择题:本题共5小题,每小题3分,共15分。在每小题给出的四个选项中,有一项或多项是符合题目要求的。全部选对得3分,选对但不全得1分,有选错得0分。
16.报春花的花色有黄色和白色,受A/a控制,花形有大花和小花,受B/b控制。现选用纯合黄色小花植株与纯合白色大花植株杂交,F1均表现为黄色大花,再让F1自交,F2表型及比例为黄色小花:黄色大花:白色大花=1:2:1。下列推测正确的是( )
A.控制报春花的花色和花形的两对等位基因的遗传不遵循自由组合定律
B.若只研究花色性状的遗传,则F1黄色花植株自交.子代性状分离比接近3:1
C.若不考虑染色体互换和其他异常情况,则报春花种群中不存在纯合黄色大花植株
D.F1测交,后代表型及比例为黄色小花:白色大花=2:1
17.受精作用是卵细胞和精子相互识别、融合成为受精卵的过程。下列叙述正确的是( )
A.染色体数目只有体细胞的一半的细胞均是精细胞和卵细胞
B.同种生物前后代的染色体数目相同是由有丝分裂和受精作用决定的
C.受精卵中的遗传物质一半来自卵细胞,一半来自精子
D.受精作用时卵细胞和精子结合的随机性,使后代呈现多样性
18.某单基因遗传病的遗传方式和红绿色盲的相同,正常情况下,属于该遗传病特点的是( )
A.致病基因位于X染色体上B.患者家族中会出现隔代遗传的现象
C.女性患者的父母均为该病患者D.患者中男性多于女性
19.DNA复制的部分过程如图所示,下列叙述正确的是( )
A.催化前导链延伸的DNA聚合酶移动方向与解旋酶移动方向相同
B.催化滞后链延伸的DNA聚合酶移动方向与解旋酶移动方向相反
C.新合成的DNA分子一条链为前导链,一条链为滞后链
D.图示过程体现了DNA分子复制具有边解旋边复制的特点
20.PER蛋白是一类转录调节因子,它在生物钟的调控中起着重要的作用,其在细胞中的合成过程如图所示。下列叙述正确的是( )
A.①和②过程都发生在细胞核中
B.催化①和②过程的酶主要来自细胞质
C.①过程需要RNA聚合酶的参与
D.②和③过程都需要tRNA的参与
三、非选择题:本题共5小题,共55分。
21.(11分)某雌雄同株异花作物品系有抗虫、高产等多种优良性状,但甜度各异。为了保持其甜度,育种工作者选取甲、乙、丙三个纯合品系进行了杂交实验(若甜度由一对等位基因控制,则用A/a表示;若甜度由两对等位基因控制,则用A/a、B/b表示,依此类推),结果如表所示。回答下列问题:
(1)由表中杂交组合__________可判断.该性状的遗传遵循自由组合定律。
(2)品系丙的基因型为__________。若用杂交组合乙×丙的F1微甜植株进行测交,测交后代的表型及比例为________。
(3)甲、乙杂交的F2中高甜植株的基因型有_________种。若想保持这些高甜性状,则应该挑选基因型为_________的植株用作选种,理由是_________。
22.(11分)图1中甲、乙是某动物体内细胞的分裂示意图(仅显示部分染色体).其中A/a、B/b表示染色体上的基因。图2表示该动物细胞分裂时期染色体数目变化曲线.①~⑦表示时期。据图回答下列问题:
(1)图1中甲细胞的名称是_________,其中A基因与b基因所在的染色体为_________(填“同源染色体”或“非同源染色体”)。
(2)图1中乙细胞对应图2中的时期为_________(填序号)。该细胞_________(填“是”或“不是”)由甲细胞分裂产生的。图2中④~⑤发生的生理过程是_________。
(3)通过减数分裂形成的配子具有多样性,原因是_________。
23.(10分)某遗传病受基因D/d的调控,某患该病的家族遗传系谱图如图所示。已知4号个体为纯合子的概率为1/3.不考虑染色体互换或其他异常情况。回答下列问题:
(1)该遗传病为_________(填“显性”或“隐性”)遗传病,控制该病的基因与染色体的位置关系为_________。
(2)若4号个体为纯合子,则其致病基因来自_____号个体,5号个体的基因型与8号个体的相同的概率为_________。
(3)该遗传病男性的患病概率与女性的_________(填“基本相同”或“不相同”),原因是_____________。
24.(11分)赫尔希和蔡斯利用放射性同位素标记技术,完成了著名的噬菌体侵染细菌的实验,实验的部分步骤如图所示。回答下列与噬菌体侵染细菌实验有关的问题:
(1)图中第一步若选择用²P来标记T2噬菌体的DNA,其步骤是_________。
(2)第二步须将已标记的T2噬菌体与_________(填“含”或“不含”)放射性同位素标记物的大肠杆菌混合,并控制保温时间。若是用32P标记的T2噬菌体,保温时间过长的话,第五步检测放射性时可能出现的结果是上清液的放射性_________(填“偏高”或“偏低”)。
(3)第三步通过搅拌能使吸附在大肠杆菌上的噬菌体与大肠杆菌分离,若是用35S标记的T2噬菌体,搅拌不充分时,会导致_________(填“上清液”或“沉淀物”)的放射性偏高。
(4)若用14C来标记T2噬菌体,_________(填“能”或“不能”)达到实验目的,原因是_________。
25.(12分)脊髓灰质炎病毒是一种单股正链RNA(+RNA)病毒(由RNA和蛋白质组成),能与人体口、咽和肠道等上皮细胞膜上的受体结合,整个病毒通过包膜的形式进入人体细胞。病毒进入人体细胞后的复制途径如图所示。回答下列问题:
(1)脊髓灰质炎病毒进入人体细胞的方式为__________,当病毒的+RNA进入宿主细胞后,开始合成RNA复制酶,该过程的场所是宿主细胞的_________(填细胞器)。d过程的碱基互补配对方式与b过程的_________(填“完全相同”或“不完全相同”)。
(2)人体细胞中的RNA一般以单链的形式存在,当形成双链时,容易被细胞内的酶降解。科研人员发现,脊髓灰质炎病毒在宿主细胞内的增殖主要在囊泡内进行,推测原因可能是_________。
(3)实验室常将人体癌细胞用作实验材料,_________(填“能”或“不能”)利用噬菌体侵染细菌实验的原理和方法,通过用脊髓灰质炎病毒侵染某癌细胞系来探究脊髓灰质炎病毒的遗传物质是RNA还是蛋白质,其原因是_________。
高一生物学试卷参考答案
1.B【解析】豌豆产生的雌雄配子数量是不相等的,A项错误。F1中高茎植株与矮茎植株杂交接近1:1的分离比属于实验验证过程,C项错误。孟德尔杂交实验中,需在豌豆开花前去除母本的雄蕊,D项错误。
2.D【解析】F1中抗白粉菌植株的基因型为1/3AA、2/3Aa,自交得到的F2中不抗白粉菌植株约占(2/3)×(1/4)=1/6,不被感染的植株约占5/6,D项符合题意。
3.B【解析】F1(DdRr)与某植株杂交,其后代中高秆:矮秆=1:1,抗病:易感病=3:1,故该植株的基因型为ddRr,B项符合题意。
4.B【解析】减数分裂I的初级精母细胞含有的性染色体是1条X染色体和1条Y染色体,B项符合题意。
5.C【解析】图中的a、b、c分别表示核DNA、染色体和姐妹染色单体,A项错误。①时期不存在姐妹染色单体,不能表示减数分裂I后期,B项错误。
6.A【解析】位于性染色体上的基因也可以控制其他的性状,比如控制果蝇白眼的基因位于X染色体上,A项错误。
7.C【解析】患该遗传病的个体的基因型有XGXG、XGXg、XGY这3种,B项错误。
8.D【解析】由Ⅱ-6和Ⅱ-7生出患病的Ⅲ-8可知,该病为隐性遗传病,已知Ⅱ-6和Ⅱ-7的基因型不同,则该病属于伴X染色体隐性遗传病,A项不符合题意。Ⅲ-8的致病基因来自I-2,B项不符合题意。
9.D【解析】使R型细菌发生转化的是S型细菌的DNA,表中甲组未处理,乙组和丙组没有加DNA酶,都可以发生转化,因此能够观察到两种菌落,D项符合题意。
10.D【解析】根据图可知,随着培养时间的延长,沉淀物中的放射性强度先增大后减小,说明标记的是T2噬菌体的DNA,实验中选择的放射性同位素是32P,A、B项错误。搅拌不充分不会影响ab段的放射性强度,C项错误。bc段放射性强度减小是大肠杆菌细胞破裂,子代噬菌体被释放,并通过离心分布到了上清液中所致,D项正确。
11.B【解析】DNA分子具有两条链,在外侧磷酸和脱氧核糖交替连接,A项正确。不同的DNA分子都由4种脱氧核苷酸组成,B项错误。在不同的双链DNA分子中A+G与T+C的比值为1,C项正确。在不同的双链DNA分子中A+T与G+C的比值具有多样性,D项正确。
12.D【解析】DNA分子复制时可观察到多个复制泡是因为DNA分子是多起点进行复制的,D项符合题意。
13.A【解析】据图可知,5'端核糖体上合成的肽链较短,3'端核糖体上合成的肽链较长,表明核糖体是沿mRNA的5′端向3'端移动的,A项正确。图中的核糖体结合在同一条mRNA上,合成的肽链的氨基酸顺序相同,B项错误。终止密码子没有对应的tRNA,D项错误。
14.C【解析】RNA聚合酶结合模板链后,可催化游离的核糖核苷酸与子链相连,B项错误。阻止TFⅡ-D蛋白与TATA框的结合,mRNA的合成会减少,D项错误。
15.B【解析】DNA甲基化不会引起基因中脱氧核苷酸序列的改变,A项错误。DNA甲基化引起的性状改变属于表观遗传,可遗传给后代,C项错误。抑制DNA甲基化酶的活性不利于DNA甲基化,D项错误。
16.ABC【解析】由题可知,A/a和B/b两对等位基因位于一对同源染色体上,其遗传不遵循自由组合定律。F1测交,后代表型及比例为黄色小花:白色大花=1:1,D项错误。
17.D【解析】染色体数目只有体细胞的一半的细胞除了精细胞和卵细胞,还有某些时期的次级卵母细胞、次级精母细胞、第一极体,A项错误。
18.ABD【解析】红绿色盲的遗传方式为伴X染色体隐性遗传,所以该单基因遗传病的特点有致病基因位于X染色体上、患者家族中会出现隔代遗传的现象、患者中男性多于女性等,A、B、D项符合题意。
19.ABD【解析】DNA分子的复制方式为半保留复制,新合成的DNA分子保留了原先的一条母链,新合成了一条子链,C项错误。
20.BC【解析】①过程为转录,主要发生在细胞核中;②过程为翻译,主要发生在细胞质的核糖体上,需要tRNA的参与;③过程是肽链的盘曲折叠过程,不需要tRNA的参与。A、D项错误。
21.(1)甲×乙(2分)
(2)aabb(2分) 微甜:不甜=1:1(2分)
(3)4(2分) AABB(1分) 纯合子自交后代不会发生性状分离,可保持高甜性状(2分)
【解析】(1)杂交组合甲×乙的F2中高甜:微甜:不甜=9:6:1,符合9:3:3:1的变式。
(2)品系甲×乙的基因型组合为AAbb×aaBB,丙的基因型为aabb。若用杂交组合乙×丙的F1微甜植株(aaBb或Aabb)进行测交,测交后代的表型及比例为微甜:不甜=1:1。
(3)甲、乙杂交的F2中高甜植株的基因型为A_B_,共4种基因型。若想要保持高甜性状,则应该挑选基因型为AABB的植株用作选种,这样自交后代不会发生性状分离。
22.(1)初级卵母细胞(1分) 非同源染色体(2分)
(2)③(2分) 不是(2分) 受精作用(2分)
(3)同源染色体上的非姐妹染色单体交叉互换,非同源染色体自由组合(答出1点给1分,2分)
【解析】(1)由图1可知,甲细胞的分裂为不均等分裂,且同源染色体分开,因此甲细胞的名称为初级卵母细胞。A基因与b基因所在的染色体为非同源染色体。(2)乙细胞处于减数分裂Ⅱ后期,为第一极体,对应图2中的时期为③。结合图1中甲细胞可知,乙细胞的基因型为aaBB,甲细胞分裂产生的极体的基因型为AAbb,因此,乙细胞不是由甲细胞分裂产生的。④~⑤染色体数目加倍,表明进行了受精作用。(3)减数分裂时,由于同源染色体上的非姐妹染色单体互换,以及非同源染色体的自由组合,形成的配子具有多样性。
23.(1)显性(1分)控制该病的基因位于(一对)常染色体上(2分)
(2)1号和2(2分) 1(2分)
(3)基本相同(1分) 该病的致病基因位于(一对)常染色体上,因此该病的患病概率与性别无关(合理即可)(2分)
【解析】(1)1号和2号个体患病,3号表型正常,因此该病为显性遗传病。若致病基因位于X、Y的同源区段,则4号为纯合子的概率为0;若该病为伴X染色体遗传病,则3号一定患病。这均与题意不符,因此控制该病的基因位于(一对)常染色体上。(2)1、2、4号个体的基因型分别为Dd、Dd、DD或Dd。若4号个体为纯合子,则其致病基因来自1号和2号个体;5号和8号的基因型均为Dd,因此5号个体的基因型与8号个体的相同的概率为1。(3)该病的致病基因位于常染色体上,因此该病的患病概率与性别无关。
24.(1)用含32P的培养基培养大肠杆菌,再用上述大肠杆菌培养T2噬菌体(2分)
(2)不含(2分) 偏高(2分)
(3)沉淀物(2分)
(4)不能(1分) 噬菌体的DNA和蛋白质中都含有碳元素,若用¹⁴C来标记T2噬菌体,则无法判断标记的是噬菌体的哪一部分(2分)
【解析】(2)第二步须将已标记的T2噬菌体与不含放射性同位素标记物的大肠杆菌混合,以保证放射性来自被标记的T2噬菌体。用32P标记的T2噬菌体侵染大肠杆菌后,若保温时间过长,会有部分子代噬菌体被释放出来,经离心进入上清液中,使上清液的放射性偏高。
(3)搅拌能使吸附在大肠杆菌上的噬菌体与大肠杆菌分离,若搅拌不充分,会有部分噬菌体吸附在大肠杆菌上,离心后进入沉淀物中,使沉淀物的放射性偏高。(4)噬菌体的DNA和蛋白质中都含有碳元素,若用14C来标记T2噬菌体,则无法判断标记的是噬菌体的哪一部分,从而达不到实验目的。
25.(1)胞吞(2分) 核糖体(2分) 完全相同(2分)
(2)脊髓灰质炎病毒复制时,+RNA与-RNA会形成双链结构,在囊泡内进行复制,可以避免被宿主细胞内的酶降解(2分)
(3)不能(2分) 脊髓灰质炎病毒侵入人体癌细胞时,整个病毒(RNA和蛋白质)会一起进入人体癌细胞,无法确定放射性来源,无法区别RNA和蛋白质(2分)
【解析】(1)由题意可知,脊髓灰质炎病毒能与人体口、咽和肠道等上皮细胞膜上的受体结合,整个病毒通过包膜的形式进入人体细胞,说明脊髓灰质炎病毒进入人体细胞的方式为胞吞。当病毒的+RNA进入宿主细胞后,开始合成RNA复制酶,绝大多数的酶是蛋白质,其合成场所是核糖体。(2)人体细胞内的酶能够降解双链RNA,脊髓灰质炎病毒复制时,+RNA与-RNA会形成双链结构,在囊泡内进行复制,可以避免被宿主细胞内的酶降解。(3)脊髓灰质炎病毒侵入人体癌细胞的方式是胞吞,病毒的蛋白质和RNA会一起进入人体癌细胞,导致无法确定放射性是来源于RNA还是来源于蛋白质。组别
甲组
乙组
丙组
丁组
处理条件
未处理
加蛋白酶
加RNA酶
加DNA酶
杂交组合
F1表型
F2表型
甲×乙
高甜
9/16高甜、6/16微甜、1/16不甜
乙×丙
微甜
3/4微甜、1/4不甜
甲×丙
微甜
3/4微甜、1/4不甜
2024安徽省卓越县中联盟&皖豫名校联盟高一下学期期中联考生物试题含解析: 这是一份2024安徽省卓越县中联盟&皖豫名校联盟高一下学期期中联考生物试题含解析,文件包含安徽省铜陵市皖豫名校联盟2023-2024学年高一下学期4月期中考试生物试题含解析docx、安徽省铜陵市皖豫名校联盟2023-2024学年高一下学期4月期中考试生物试题无答案docx等2份试卷配套教学资源,其中试卷共28页, 欢迎下载使用。
2024安徽卓越县中联盟皖豫名校联盟高一下学期4月期中考试生物PDF版含解析: 这是一份2024安徽卓越县中联盟皖豫名校联盟高一下学期4月期中考试生物PDF版含解析,共14页。
2024成都蓉城名校联盟高一下学期开学考试生物含解析: 这是一份2024成都蓉城名校联盟高一下学期开学考试生物含解析,共37页。

