吉林省通化市梅河口市第五中学2023-2024学年高二下学期5月期中生物试题(原卷版+解析版)
展开1. 下列有关果酒、果醋和泡菜制作的叙述,正确的是( )
A. 在果酒发酵后期拧开瓶盖的间隔时间可延长
B. 制作果酒的适宜温度高于制作果醋的
C. 参与果酒、果醋和泡菜制作的主要微生物都是原核生物
D. 果酒发酵过程中发酵液的pH会降低,泡菜发酵过程中发酵液的pH基本不变
2. 图1表示以苹果为原料进行果酒、果醋发酵的过程示意图;图2是探究果酒与果醋发酵的装置示意图。下列叙述正确的是( )
A. 若图1中的甲和乙均表示原料,则果酒和果醋发酵均以葡萄糖为原料
B. 图1中的①~③进行的场所分别是细胞质基质、线粒体内膜和细胞质基质
C. 在果酒和果醋的发酵后期,图2中气体出口排出的气体不同
D. 果酒和果醋制作过程中,均要通过图2中的培养基入口不断加入原料
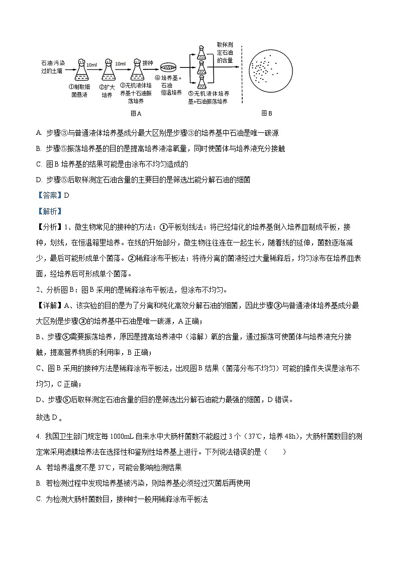
3. 为了分离和纯化高效分解石油的细菌,科研人员用被石油污染过的土壤进行如图A所示的实验。同学甲进行过程④的操作,其中一个平板经培养后的菌落分布如图B所示。下列叙述错误的是( )
A. 步骤③与普通液体培养基成分最大区别是步骤③培养基中石油是唯一碳源
B. 步骤⑤振荡培养基的目的是提高培养液溶氧量,同时使菌体与培养液充分接触
C. 图B培养基的结果可能是由涂布不均匀造成的
D. 步骤⑤后取样测定石油含量的主要目的是筛选出能分解石油的细菌
4. 我国卫生部门规定每1000mL自来水中大肠杆菌数不能超过3个(37℃,培养48h),大肠杆菌数目的测定常采用滤膜培养法在选择性和鉴别性培养基上进行。下列说法错误的是( )
A. 若培养温度不是37℃,可能会影响检测结果
B. 若检测过程中发现培养基被污染,则培养基必须经过灭菌后再使用
C. 为检测大肠杆菌数目,接种时一般用稀释涂布平板法
D. 测定自来水中大肠杆菌数目时,需利用鉴别培养基培养后计数
5. 品种青花菜具有由核基因控制的多种优良性状,另一远缘植物乙的细胞质中存在抗除草剂基因,欲将乙细胞质中的抗性基因引入甲中。相关叙述错误的是( )
A. 过程A中取顶芽细胞进行体细胞杂交有利于获得脱毒苗
B. 过程B中常用PEG诱导原生质体融合
C. 过程C中只有融合细胞具有完整的细胞结构,可以正常生长
D. 杂种植株的抗除草剂基因遵循孟德尔遗传定律
6. 植物组织培养技术(简称“组培”)是一门实用性很强的生物技术。组培过程中控制杂菌污染是非常关键的,通常采取在培养基中加入抑菌剂来降低污染风险,但抑菌剂的存在可能影响组培植物的生长发育。研究者探索了在培养基中分别加入两种抑菌剂后,愈伤组织生根、长叶的情况,结果如下表。
下列说法错误的是( )
A. 愈伤组织生根、长叶的过程属再分化的过程
B. 对照组应该在培养基中加入等量的无菌水
C. 两种抑菌剂对愈伤组织生根均具明显抑制作用
D. 两种抑菌剂对愈伤组织长叶均具明显促进作用
7. 为解决中药藿香种质退化、易感染病虫害等问题,研究者对组织培养不同阶段的藿香进行辐射处理,以期获得性状优良的突变株。
据图分析,相关叙述正确的是( )
A. ①②应持续照光以诱导外植体的再分化B. ③④过程细胞表达基因种类和水平相同
C. 培养材料在射线的作用下发生定向突变D. 筛选出的优良突变株可再进行快速繁殖
8. 如图所示,核苷酸合成有两个途径,物质A可以阻断其中的全合成途径。正常细胞内含有补救合成途径所必须的转化酶和激酶,制备单克隆抗体时选用的骨髓瘤细胞中缺乏转化酶。现用加入H、A、T三种物质的“HAT培养基”来筛选特定的杂交瘤细胞。下列相关叙述正确的是( )
A. B淋巴细胞及其自身融合细胞因含有转化酶和激酶所以可在HAT培养基上大量增殖
B. 杂交瘤细胞因为可以进行上述两个途径所以能在HAT培养基上大量增殖
C. HAT培养基上筛选出的杂交瘤细胞都能分泌针对同一种抗原的抗体
D. 利用杂交瘤细胞制备的单抗可作为特异性探针研究相应抗原蛋白的结构
9. 我国首例克隆猫“大蒜”于2019年7月21日经代孕猫自然分娩出生,它是从本体猫“大蒜”的大腿部采集了一块皮下组织,提取体细胞的细胞核与去核的卵母细胞融合,形成重构胚,激活后的胚胎再植入代孕猫的子宫内,直至分娩。下列相关叙述正确的是( )
A. 用显微注射法去除卵母细胞的细胞核时,可用吸管一并吸出细胞核与第一极体
B. 将皮下组织细胞注射到去核卵母细胞中,用钙离子载体诱导两细胞融合
C. 重组细胞需在无毒、无菌的环境中培养,在使用的合成培养基中常添加血清等一些天然成分
D. 克隆猫“大蒜”的培育说明动物细胞有全能性,克隆猫与供体猫的性状完全相同
10. 为减少鼠源单克隆抗体可能引起的副作用,某研究团队对鼠源单克隆抗体F进行改造,制备了人-鼠嵌合抗体F’,具体流程为:提取鼠源杂交瘤细胞RNA,逆转录后通过 PCR 扩增抗体F的基因序列,将其部分序列用人的相应抗体基因序列进行替换,再构建表 达载体,在体外制备人﹣鼠嵌合抗体F’。为检测抗体性质,他们测定了F’单独与抗原作用时对抗原的结合能力以及F’和F同时与抗原作用(F’与F初始浓度相同)时F’对抗原的结合能力,结果如下图所示。下列叙述错误的是( )
A. 向小鼠注入抗原后提取B淋巴细胞,与骨髓瘤细胞融合获得杂交瘤细胞
B. 可通过将基因表达载体导入小鼠细胞制备嵌合抗体F’
C. 据图推测,抗体基因序列被替换后改变了与抗原的结合位点
D. 在共同作用实验中,当F’浓度较高时,抗原更多与F’结合
11. 采用CRISPR/Cas9 基因编辑技术可将增强型绿色荧光蛋白(EGFP)基因定点插入到受精卵的Y染色体上,获得转基因雄性小鼠。该转基因小鼠与野生型雌性小鼠交配,通过观察荧光可确定早期胚胎的性别。下列操作错误的是( )
A. 基因编辑处理的受精卵在体外培养时,不同发育阶段的胚胎需用不同成分的培养液
B. 基因编辑处理的受精卵经体外培养至2细胞期,须将其植入同期发情小鼠的子宫,才可获得表达 EGFP的小鼠
C. 分离能表达EGFP的胚胎干细胞,通过核移植等技术可获得大量的转基因小鼠
D. 通过观察早期胚胎的荧光,能表达 EGFP 的即为雄性小鼠胚胎
12. 下列关于“克隆羊”、“试管羊”、“转基因羊”的说法,合理的是( )
A. 它们的遗传物质都只来自一个亲本
B. 它们在形成过程中都需要用到胚胎移植技术
C. 它们是通过相同的生殖方式获得亲本的优良性状的
D. 在培育过程中,都用到了动物细胞培养技术、核移植技术和胚胎移植技术
13. 下列有关限制性内切核酸酶的叙述,正确的是( )
A. 用限制性内切核酸酶切割一个DNA分子中部,获得一个目的基因时,被水解的磷酸二酯键有2个
B. 限制性内切核酸酶识别序列越短,则该序列在DNA中出现的概率就越大
C. —CATG↓—和—G↓GATCC—序列被限制性内切核酸酶切出的黏性末端可用DNA连接酶连接
D. 只有用相同的限制性内切核酸酶处理含目的基因的片段和质粒,才能形成重组质粒
14. 在基因工程操作过程中,科研人员利用识别两种不同序列的限制酶(R1和 R2)处理某 DNA,进行凝胶电泳检测,结果如图所示。以下相关叙述中,正确的是( )
A. 该 DNA 最可能是线状 DNA 分子
B. 两种限制酶在该 DNA 上各有两个酶切位点
C. 限制酶 R1与 R2的切点最短相距约 200 bp
D. 限制酶 R1与 R2的切点最长相距约 800 bp
15. 基因工程操作中,需要筛选和获取目的基因。下列关于目的基因的说法,不正确的是( )
A. 目的基因是指用于改变受体细胞性状或获得预期表达产物等的基因
B. 目的基因都有自我复制能力
C. 可以根据相应的表达产物,从序列数据库中寻找目的基因
D. 目的基因可以人工合成,也可以利用PCR快速获取或扩增
二、不定项选择题:本题共 5小题,每小题 3 分,共 15分。每小题给出的四个选项中,有一个或多个选项正确,全部选对的得3分,选对但不全的得 1分,有选错的得0分。
16. 褪黑素白天分泌少,晚上分泌多,能使人迅速入睡。人体下丘脑视交叉上核(SCN)是人或哺乳动物脑内的昼夜节律起搏器,可调节身体内各种昼夜节律活动,对于调节激素水平、睡眠需求等具有重要作用,其中松果体细胞分泌的激素——褪黑素的调控机理如图所示。下列分析错误的是( )
A. 图示中褪黑素分泌和雄性激素分泌的调节过程均体现了分级调节和反馈调节的特点
B. SCN、下丘脑、垂体和睾丸的细胞均有褪黑素的受体
C. 晚上长时间的光刺激会促进褪黑素的分泌从而干扰睡眠
D. 光周期信号调节雄性动物生殖的方式属于神经-体液调节
17. 免疫应答的特异性与记忆包括三个事件:①对“非己”的分子标志进行特异识别;②淋巴细胞反复分裂产生数量大的淋巴细胞群;③淋巴细胞分化成特化的效应细胞群和记忆细胞群。下列叙述正确的是( )
A. 针对胞外毒素,事件①中一个未活化的B细胞只能被一种胞外毒素活化
B. 针对病毒侵染的细胞,事件①中辅助性T细胞和细胞毒性T细胞都需要接受抗原信息
C. 事件②中,辅助性T细胞在胸腺中大量增殖,分泌多种细胞因子
D 事件③中,效应细胞群和记忆细胞群均能杀灭和清除入侵病原体
18. 发酵工程是指利用微生物的特定功能,通过现代工程技术,规模化生产对人类有用的产品.目前在许多领域得到了广泛的应用。下列说法错误的是( )
A. 发酵工程大多使用单一菌种,可以从自然界中筛选也可以通过诱变育种或基因工程育种获得
B. 发酵工程的中心环节是分离、提纯产物,如果产品是微生物细胞本身,可采用过滤、沉淀等方法分离
C. 在酸性和碱性条件下谷氨酸棒状杆菌积累的代谢产物不同,发酵过程需严格控制pH值
D. 发酵工程可用于生产微生物农药,主要是利用微生物或其代谢物来防治病虫害
19. 生殖专家称44岁以上的女性受孕率很低,若将适龄女性卵子冻存、卵巢组织冻存可以科学、合理保护女性的卵巢功能,给生命多一份希望,下列有关卵巢相关的说法错误的是( )
A. 卵巢位于腹腔内,内部有许多发育程度不同的卵泡
B. 精子和卵子发生的场所分别是睾丸和卵巢,受精作用的场所是卵巢
C. 为了获得更多的卵母细胞,需用对女性注射雌性激素
D. 卵巢分泌的促性腺激素能维持第二性征并促进雌性生殖器官的发育
20. 蜘蛛丝(丝蛋白)被称为“生物钢”,有着超强抗张强度,如图为蛛丝蛋白基因对应的DNA片段结构示意图,其中1-4表示DNA上引物可能结合的位置,目前利用现代生物技术生产蜘蛛丝已取得成功。下列有关叙述正确的是( )
A. 若从该DNA片段中直接获取蛛丝蛋白基因,会破坏4个磷酸二酯键
B. 若受体细胞为大肠杆菌,则需先用Ca2+处理,更利于实现转化
C. 若用PCR技术获取目的基因,则图中的1、4分别是2种引物结合的位置
D. 在PCR仪中根据选定引物至少需经过6次循环才可获得32个符合要求的目的基因
三、非选择题(本题包括4个小题,共55分)
21. 赖氨酸是人类和哺乳动物的必需氨基酸之一,机体不能自身合成,必须从食物中补充,在谷类食物如高粱中赖氨酸含量很低。
(1)全世界每年对赖氨酸有巨大的需求,主要通过谷氨酸棒状杆菌等微生物生产。这种通过微生物生产赖氨酸的技术属于_______工程。
(2)除了优化菌种外,控制适应的条件也能有效提高赖氨酸产量,需要控制的条件的是搅拌速度、________________________和营养物浓度。
(3)在发酵过程中,要随时检测培养液中的谷氨酸棒状杆菌数量。可采用_______法,以期获得多个单平板内的菌落数为____个,计算出的微生物数量相对准确。
(4)天冬氨酸激酶(AK)和二氢吡啶羧酸合酶(DHPS)是赖氨酸合成途径中两种重要的酶,并协同控制植物中游离赖氨酸的合成速率。图1为野生高粱细胞内赖氨酸合成与分解的部分过程,其中LKP和SDH是赖氨酸分解代谢的关键酶。
①据图1分析可知,野生高粱中赖氨酸含量较低的原因是_________(答出3点)。
②请结合图1和题干等相关知识,从基因工程或者从蛋白质工程方面考虑,再提出两种提高高粱赖氨酸含量的思路:________。
22. 某实验室通过提高小鼠胚胎干细胞pSTAT3基因的表达水平,体外制备出桑葚胚样全能细胞。该细胞在分子水平及发育潜能上均具有自然胚胎桑葚期细胞特性,并在体外成功模拟了小鼠胚胎发育至原肠胚阶段。
注:pSTAT3是调控胚胎发育的关键基因
(1)囊胚期细胞重置至桑葚样细胞的过程类似于植物组织培养中的______阶段。
(2)桑葚胚发育成囊胚的过程中,pSTAT3的表达____(填“上升”、“不变”或“下降”),你判断的理由是__________。
(3)诱导桑葚胚样细胞时,基因的碱基序列是否发生改变?你的理由是?_________。
(4)用图解表示桑葚胚样细胞发育至原肠胚的过程:________________________。
(5)研究者在进一步的基因编辑中,获得导入S基因的基因编辑小鼠的过程如下图所示。
过程②是体外受精,体外受精是将____________置于适当的培养液中共同培养一段时间,来促使它们完成受精。过程④不需要抑制雌鼠b对植入胚胎的免疫排斥,原因是_____________________。
23. 下图中亲本植物的基因型为Aa(染色体数为2n),A、B、C、D表示以亲本植物为材料进行的四种人工繁殖过程,请据图回答下列问题:
(1)植物组织培养过程中,外植体需要进行消毒处理。利用图中的部分叶片进行植物组织培养时,需将其先用______________消毒30s后,用无菌水清洗2-3次,再用次氯酸钠处理30min后,立即用无菌水清洗2-3次。
(2)经过B过程获得子代植株基因型为______________,子代再连续自交2代后,A的基因频率和AA基因型频率分别为______________。
(3)图中①需经过的生理过程是______________。
(4)②过程表示将该植物的两个原生质体进行融合,与杂交瘤细胞的制备方法相比,该过程不能用______________;图中A、B、C、D过程都能得到一种高度液泡化的薄壁细胞组成的结构是______________,某同学取上述薄壁细胞制成临时装片观察中期细胞,可观察到的染色体组数目分别为______________。
(5)D过程获得植株是可育的,若让其和原植株进行人工杂交,其后代中基因纯合的类型所占比例为______________。
24. 人胰岛素基因表达的最初产物是一条肽链构成的前胰岛素原,经加工后形成两条肽链(A链和B链)的有生物活性的胰岛素。此后科学家又提出了利用基因工程改造大肠杆菌生产人胰岛素的两种方法:“AB”法是根据胰岛素A、B两条肽链的氨基酸序列人工合成两种DNA片段,利用工程菌分别合成两条肽链后将其混合自然形成胰岛素;“BCA”法是利用人体某细胞中的mRNA得到胰岛素基因,表达出胰岛素原后再用特定酶切掉C肽段。这两种方法使用同一种质粒作为载体。请据下图分析并回答下列问题:
(1)由于_______,“AB”法中人工合成的两种DNA片段均有多种可能的序列。“BCA”法是利用人体_______细胞中的mRNA,再由mRNA经________得到的胰岛素基因,________(填“AB”、“BCA”或“AB和BCA”)法获取的目的基因中不含人胰岛素基因启动子。
(2)如图是利用基因工程生产人胰岛素过程中使用的质粒及目的基因的部分结构。为使目的基因与载体正确连接,在设计PCR引物时可添加限制酶_________的识别序列,PCR引物应该添加在识别序列的_______(填“3’或5’)端。通过上述方法获得人的胰岛素基因后,需要通过PCR技术进行扩增,若计划用1个胰岛素基因为模板获得m(m大于2)个胰岛素基因,则消耗的引物总量是______个。引物序列中的的GC含量越高,对PCR过程中的_______步骤〔写出具体过程)影响最大,越_______(填“有利于”或“不利于”)目标DNA的扩增。
(3)PCR扩增的产物一般通过琼脂糖凝胶电泳来鉴定,下列叙述中正确的有______。
A. PCR反应体系中需加入耐高温的DNA聚合酶,该酶主要在退火过程起作用
B. 待测样品中DNA分子的大小和构象、凝胶浓度等都会影响DNA在电泳中的迁移速率
C. 进行电泳时,带电分子会向着与其所带电荷相反的电极移动
D. 琼脂糖溶液中加入的核酸染料利于DNA在紫外灯下被检测
(4)β-半乳糖苷酶可以分解无色的X-gal产生蓝色物质使菌落呈现蓝色,否则菌落为白色。经________(处理方法)大肠杆菌后,与重组质粒混合培养一段时间,将大肠杆茵接种到添加了________和X-gal的培养基上筛选出_______色的菌落即为工程菌种。处理
平均生根数
平均根长/mm
平均展开叶片数
对照组
1.6±0.1
4.2±6.6
0.3±0.1
抑菌剂1
2.3±0.2
4.3±1.4
1.2±0.2
抑菌剂2
1.6±0.1
2.6±0.9
2.0±0.4
吉林省通化市梅河口市第五中学2023-2024学年高一下学期开学考试生物试卷(Word版含解析): 这是一份吉林省通化市梅河口市第五中学2023-2024学年高一下学期开学考试生物试卷(Word版含解析),共23页。试卷主要包含了选择题等内容,欢迎下载使用。
吉林省通化市梅河口市第五中学2023-2024学年高一下学期开学生物试题: 这是一份吉林省通化市梅河口市第五中学2023-2024学年高一下学期开学生物试题,共7页。试卷主要包含了选择题等内容,欢迎下载使用。
吉林省通化市梅河口市第五中学2023-2024学年高二下学期2月开学考试生物试题: 这是一份吉林省通化市梅河口市第五中学2023-2024学年高二下学期2月开学考试生物试题,共8页。试卷主要包含了选择题,非选择题等内容,欢迎下载使用。

