2024年中考第三次模拟考试题:生物(云南卷)(解析版)
展开(考试时间:75分钟 试卷满分:90分)
注意事项:
1.答卷前,考生务必将自己的姓名、准考证号填写在答题卡上。
2.回答第Ⅰ卷时,选出每小题答案后,用2B铅笔把答题卡上对应题目的答案标号涂黑。如需改动,用橡皮擦干净后,再选涂其他答案标号。写在本试卷上无效。
3.回答第Ⅱ卷时,将答案写在答题卡上。写在本试卷上无效。
4.考试结束后,将本试卷和答题卡一并交回。
第Ⅰ卷(选择题 共60分)
本题共30小题,每小题2分,共60分。在每小题的四个选项中,选出最符合题目要求的一项。
1.下图是 2023 年杭州亚运会上使用的运输铁饼的足式机器人,下列哪项特征不是机器人所具备的( )
A.能运动B.能对指令作出反应
C.能生长和繁殖D.能存储信息
【答案】C
【分析】生物的共同特征有:①生物的生活需要营养;②生物能进行呼吸;③生物能排出身体内产生的废物;④生物能对外界刺激作出反应;⑤生物能生长和繁殖;⑥生物都有遗传和变异的特性;⑦除病毒以外,生物都是由细胞构成的。
【详解】A.机器人能运动,A不符合题意。
B.机器人可以对指令作出反应,运输铁饼,B不符合题意。
C.机器人不是生物,不能生长和繁殖,C符合题意。
D.机器人能存储信息,D不符合题意。
故选C。
2.丹顶鹤在浅水中行走觅食,其腿细长; 野鸭在水中游泳,其趾间有蹼。体现了生物与环境之间的关系是( )
A.环境适应生物
B.生物适应环境
C.环境影响生物
D.生物影响环境
【答案】B
【分析】 生物都生活在一定的环境中,生物在适应环境的同时,也能影响和改变环境。
【详解】生物与环境的关系:生物适应环境,生物影响环境,环境影响生物。生物适应环境是指生物为了生存下去,在生活习性或者形态结构上力求与环境保持一致。生物影响和改变环境是指由于生物的存在或者某些活动,使得环境有了改观或变化。环境影响生物是指生物的生活受生存空间或生活环境的制约。可见,丹顶鹤腿细长适于在浅水中行走觅食;野鸭趾间有蹼适于在水中游泳,体现了生物适应环境,故B正确,ACD错误。
故选B。
3.我国载人潜水器“蛟龙号”曾经从大洋深处带回了海洋生物样品。令人想不到的是,在4500米的深海生物体内,竟然检测出了微塑料颗粒。这说明( )
A.微塑料只出现在水域环境,土壤中没有
B.微塑料不会对人体造成危害
C.生物圈是最大的生态系统
D.生物圈是一个统一的整体
【答案】D
【分析】生物圈是地球上的所有生物与其生存的环境形成的一个统一整体,生物圈的范围:以海平面为标准来划分,生物圈向上可到达约10千米的高度,向下可深入10千米左右深处,厚度为20千米左右的圈层,包括大气圈的底部、水圈的大部和岩石圈的表面;包括所有的生态系统,是最大的生态系统。
【详解】生物圈是地球上的所有生物与其生存的环境形成的一个统一整体,生物圈内的各生态系统不是孤立的,而是有着密切联系的,微塑料能够广泛分布说明生物圈是一个统一的整体,故ABC错误,D正确。
故选D。
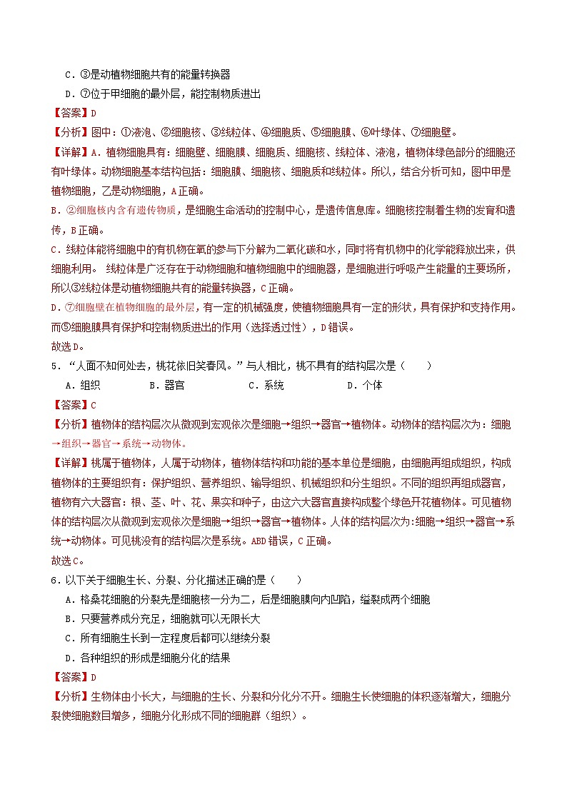
4.如图是植物细胞和动物细胞结构示意图,下列说法错误的是( )
A.图中甲是植物细胞,乙是动物细胞
B.②是细胞生命活动的控制中心
C.③是动植物细胞共有的能量转换器
D.⑦位于甲细胞的最外层,能控制物质进出
【答案】D
【分析】图中:①液泡、②细胞核、③线粒体、④细胞质、⑤细胞膜、⑥叶绿体、⑦细胞壁。
【详解】A.植物细胞具有:细胞壁、细胞膜、细胞质、细胞核、线粒体、液泡,植物体绿色部分的细胞还有叶绿体。动物细胞基本结构包括:细胞膜、细胞核、细胞质和线粒体。所以,结合分析可知,图中甲是植物细胞,乙是动物细胞,A正确。
B.②细胞核内含有遗传物质,是细胞生命活动的控制中心,是遗传信息库。细胞核控制着生物的发育和遗传,B正确。
C.线粒体能将细胞中的有机物在氧的参与下分解为二氧化碳和水,同时将有机物中的化学能释放出来,供细胞利用。 线粒体是广泛存在于动物细胞和植物细胞中的细胞器,是细胞进行呼吸产生能量的主要场所,所以③线粒体是动植物细胞共有的能量转换器,C正确。
D.⑦细胞壁在植物细胞的最外层,有一定的机械强度,使植物细胞具有一定的形状,具有保护和支持作用。而⑤细胞膜具有保护和控制物质进出的作用(选择透过性),D错误。
故选D。
5.“人面不知何处去,桃花依旧笑春风。”与人相比,桃不具有的结构层次是( )
A.组织B.器官C.系统D.个体
【答案】C
【分析】植物体的结构层次从微观到宏观依次是细胞→组织→器官→植物体。动物体的结构层次为:细胞→组织→器官→系统→动物体。
【详解】桃属于植物体,人属于动物体,植物体结构和功能的基本单位是细胞,由细胞再组成组织,构成植物体的主要组织有:保护组织、营养组织、输导组织、机械组织和分生组织。不同的组织再组成器官,植物有六大器官:根、茎、叶、花、果实和种子,由这六大器官直接构成整个绿色开花植物体。可见植物体的结构层次从微观到宏观依次是细胞→组织→器官→植物体。人体的结构层次为:细胞→组织→器官→系统→动物体。可见桃没有的结构层次是系统。ABD错误,C正确。
故选C。
6.以下关于细胞生长、分裂、分化描述正确的是( )
A.格桑花细胞的分裂先是细胞核一分为二,后是细胞膜向内凹陷,缢裂成两个细胞
B.只要营养成分充足,细胞就可以无限长大
C.所有细胞生长到一定程度后都可以继续分裂
D.各种组织的形成是细胞分化的结果
【答案】D
【分析】生物体由小长大,与细胞的生长、分裂和分化分不开。细胞生长使细胞的体积逐渐增大,细胞分裂使细胞数目增多,细胞分化形成不同的细胞群(组织)。
【详解】A.细胞的分裂过程是:细胞核由一个分成两个;细胞质分成两份,每份含有一个细胞核;如果是动物细胞,细胞膜从细胞的中部向内凹陷,缢裂为两个细胞。若是植物细胞,则在原来的细胞中央,形成新的细胞膜和新的细胞壁;一个细胞分裂成两个细胞。 可见,格桑花细胞是植物细胞,分裂过程中没有“细胞膜向内凹陷”的阶段,A错误。
B.细胞的大小受到多种因素的限制,包括遗传控制和物理空间的限制,可见,即使营养充足,细胞也不会无限长大,B错误。
CD.不是所有细胞都能持续分裂,细胞分裂产生的新细胞中除一小部分保持分裂能力,大部分丧失了分裂能力。在细胞的生长过程中,细胞的形态、结构、功能发生了不同的变化,这就是细胞的分化。经过细胞的分化,可以形成形态结构相似,功能相同的细胞群叫组织,C错误、D正确。
故选D。
7.据新华社报道,极濒危植物尖齿卫矛“隐世”百年再现我国,这是110年以来首次观察到它的花,5个花瓣,5个雄蕊,尖齿卫矛属于( )
A.苔藓植物B.蕨类植物C.裸子植物D.被子植物
【答案】D
【分析】被子植物的种子有果皮包被,被子植物就是常说的绿色开花植物,它比裸子植物更加适应陆地生活,在生物圈中的分布更广泛,种类更多。 被子植物包括双子叶植物和单子叶植物。种子的胚中有两片子叶的植物,叫双子叶植物;种子的胚中有一片子叶的植物,叫单子叶植物。
【详解】A.葫芦藓属于苔藓植物,无根,有茎、叶的分化,但体内无输导组织,没有花,A不符合题意。
B.蕨类植物有了根、茎、叶的分化,且体内有输导组织和机械组织,没有花,B不符合题意。
C.裸子植物的种子没有果皮包被,种子裸露在外面;有些裸子植物有花蕊,但没有花瓣,C不符合题意。
D.被子植物也就是常说的绿色开花植物,由根、茎、叶、花、种子六大器官构成;蕨类植物只有根、茎、叶,无果实和花,该植物有花,D符合题意。
故选D。
8.保山芒果品种多、产量高。花的结构中发育成芒果(果实)的是( )
A.胚珠B.子房C.子房壁D.受精卵
【答案】B
【分析】花凋谢后,子房继续发育成果实。
【详解】在完成传粉和受精两个重要的生理过程以后,花瓣、雄蕊、柱头、花柱等大部分结构凋落,只有子房继续发育,最终子房发育成果实,子房壁发育成果皮,胚珠发育成种子,珠被发育为种皮,受精卵发育为胚,受精极核发育为胚乳,B符合题意,ACD不符合题意。
故选B。
9.下列实验操作与其目的对应正确的是( )
A.AB.BC.CD.D
【答案】B
【分析】制作人口腔上皮细胞临时装片时,滴加生理盐水是为了保持细胞正常形态。鱼生活在水里,用鳃呼吸。玉米是单子叶植物,有胚乳。
【详解】A.制作人口腔上皮细胞临时装片时,滴加生理盐水是为了保持细胞正常形态。A错误。
B.鱼生活在水里,用鳃呼吸,当我们观察时,应该用湿絮包裹小鱼的鳃盖和躯干部保证小鱼的呼吸,B正确。
C.观察玉米结构时,在玉米种子剖面上滴加碘液,会将胚乳染成蓝色,C错误。
D.将叶片放在酒精中水浴加热,是为了让叶绿素溶解在酒精中,D错误。
故选B。
10.下列农业生产中采取的措施与其目的不对应的是( )
A.雨后农田内及时排水——促进根的呼吸作用
B.增加光照强度——提高光合作用的效率
C.大棚内适当增加二氧化碳浓度——降低植物的呼吸作用
D.移栽植物时去掉部分枝叶——降低蒸腾作用
【答案】C
【分析】(1)植物的光合作用与光照时间和二氧化碳的浓度等有关,光照的面积越大,植物进行光合作用就越强,制造的有机物就越多。(2)呼吸作用指的是细胞内有机物在氧的参与下被分解成二氧化碳和水,同时释放能量的过程。
【详解】A.大雨过后,水把土壤中的空气排挤出土壤,造成土壤中缺氧,根部得不到足够的氧气进行呼吸作用,从而使根的生命活动减弱甚至死亡,因此雨后农田内及时排水,故A正确。
B.光照是进行光合作用的条件,增强光照强度,提高光合作用的效率,从而达到提高产量的目的,故B正确。
C.二氧化碳是光合作用的原料,大棚内适当增加二氧化碳浓度,可以提高植物光合作用的强度,故C错误。
D.叶是进行蒸腾作用的器官,移栽植物时去掉部分枝叶是为了降低蒸腾作用,提高植物的成活率,故D正确。
故选C。
11.如图是某同学为探究植物生理作用而设计的实验装置,下列有关叙述错误的是( )
A.将甲装置放在光下,①中收集到的气体能使带火星的卫生香复燃
B.用乙装置探究光合作用,②③内分别盛有清水和酒精,④内稀碘液用于染色
C.若将丙装置放在光下,蜡烛会燃烧更长时间
D.丁装置中蜡烛熄灭证明萌发的种子进行呼吸作用产生二氧化碳
【答案】D
【分析】甲图①试管能收集金鱼藻光合作用产生的气体;乙图②中是清水,③中是酒精,④中是碘液;丙图蜡烛正常燃烧;丁图燃烧的蜡烛熄灭。
【详解】A.将甲装置放在光下,金鱼藻光合作用加强,产生的氧气增多,①中收集到的气体是氧气,氧气有助燃作用,因此能使带火星的卫生香复燃,A正确。
B.酒精能溶解叶绿素,且酒精易燃不能直接加热。淀粉遇碘变蓝,因此用乙装置探究光合作用,②③内分别盛有清水和酒精,④内稀碘液用于染色以检验光合作用的产物是淀粉,B正确。
C.因此若将丙装置放在光下,植物光合作用加强吸收蜡烛燃烧产生的二氧化碳并产生氧气,使蜡烛燃烧更长时间,C正确。
D.氧气有助燃的作用,蜡烛熄灭说明瓶内没有氧气。因此丁装置中蜡烛熄灭证明萌发的种子进行呼吸作用消耗氧气,D错误。
故选D。
12.“锄禾日当午,汗滴禾下土。谁知盘中餐,粒粒皆辛苦。”这是广为人知的诗句,“锄禾”就是给农田松土,农民这么辛苦在田间为农田松土的最主要的意义是( )
A.有利于光合作用B.有利于根的吸收作用
C.改善土壤中蚯蚓等动物的生活环境D.有利于根的呼吸作用
【答案】D
【分析】绿色植物的光合作用是指绿色植物利用光能在叶绿体里把二氧化碳和水等无机物合成有机物,释放氧气,同时把光能转变成化学能储存在合成的有机物中的过程;
植物的呼吸作用指的是细胞内有机物在氧的参与下被分解成二氧化碳和水,同时释放能量的过程;
吸收作用是指根系对水分的吸收,根系以其庞大的表面积,主要是根尖上着生的根毛,与土壤水分相接触。
【详解】植物的根呼吸的是空气中的氧气,农田及时松土,可以使土壤疏松,土壤缝隙中的空气增多,有利于根的呼吸,故ABC错误,D正确。
故选D。
13.下列有关人体生殖和发育的叙述,正确的是( )
A.卵巢是形成受精卵的场所
B.男性的生殖器官是睾丸,女性的生殖器官是子宫
C.子宫是胚胎发育的场所
D.男性在青春期出现遗精是不正常的现象
【答案】C
【分析】1.男性的生殖系统包括:内生殖器:睾丸、附睾、输精管、精囊腺;外生殖器有:阴囊、阴茎;女性的生殖系统主要包括卵巢、输卵管、子宫、阴道等。
2.青春期是一个生长和发育发生重要变化的时期,其中人体形态发育的显著特点是身高突增和体重增加;另外,神经系统和心、肺等器官的功能也显著增强;性发育和性成熟也是青春期的重要特征。因此,青春期是人一生中身体发育和智力发展的黄金时期。
【详解】A.含精子的精液进入阴道后,精子缓慢地通过子宫,在输卵管内与卵细胞相遇,有一个精子进入卵细胞,与卵细胞相融合,形成受精卵,可见输卵管是受精的场所,A错误。
B.睾丸是男性的主要性器官,也是男性的性腺,能够产生精子和分泌雄性激素。卵巢是女性的主要生殖器官,呈葡萄状,位于腹腔内,左右各一个,能产生卵细胞(属于生殖细胞)并分泌雌性激素,B错误。
C.子宫是女性产生月经的器官,是胚胎发育的场所,子宫位于骨盆腔中央,在膀胱与直肠之间,C正确。
D.遗精是指男孩子进入青春期后,有时在睡梦中精液自尿道中排出的现象。精液是不断产生的,积存多了,自然就会排出。遗精只要不频繁出现,是一种正常的生理现象,D错误。
故选C。
14.医生从病人的消化道内提取样本,经化验样本中含有:葡萄糖、甘油、脂肪酸、氨基酸等。你认为这是从消化道的哪段提取的( )
A.食道B.胃C.小肠D.大肠
【答案】C
【分析】淀粉的消化是从口腔开始的,在口腔中淀粉被初步分解为麦芽糖,再到小肠中在肠液和胰液的作用下,被彻底分解为葡萄糖。
蛋白质的消化从胃开始的,在胃液的作用下被初步消化,再到小肠中在肠液和胰液的作用下,被彻底分解为氨基酸。
脂肪的消化开始于小肠,先是胆汁(不包含任何消化酶)将脂肪颗粒乳化为脂肪微粒,再在肠液和胰液的作用下,被彻底分解为甘油和脂肪酸。
【详解】根据分析,“化验样本中含有:葡萄糖、甘油、脂肪酸、氨基酸等”说明糖类、脂肪和蛋白质都被彻底分解成了小分子有机物,故这是从消化道的小肠段提取的,C符合题意,ABD不符合题意。
故选C。
15.如图是某生物兴趣小组的同学探究“淀粉在口腔内的消化”的实验过程,分析错误的是( )
A.在步骤D中,滴加碘液后的现象是1号变蓝,2号不变蓝
B.本实验是一组对照实验,探究的变量是唾液
C.此实验说明了口腔中的唾液对淀粉有消化作用
D.去掉操作步骤C对实验没有影响
【答案】D
【分析】(1)唾液腺的开口在口腔,唾液腺能分泌唾液,唾液中含有唾液淀粉酶,能够将淀粉初步消化为麦芽糖。
(2)淀粉遇到碘液会变蓝,麦芽糖遇到碘液不会变蓝。
(3)酶的活性受温度的影响,高温可能会使酶失去活性,低温会使酶的活性受到抑制,在37℃左右唾液淀粉酶的催化作用最强。
【详解】AC.实验中,1号试管加入了清水,水不能将淀粉分解,因此该试管中有淀粉存在,滴加碘液后变蓝。实验中,2号试管加入了唾液,唾液中的唾液淀粉酶将淀粉全部分解为麦芽糖,麦芽糖遇碘液不变蓝,因此该试管滴加碘液后不变蓝。 此实验结果说明:口腔中的唾液对淀粉有消化作用;结合题图可知,在步骤D中,滴加碘液后的现象是1号变蓝,2号不变蓝,AC正确。
B.本实验中,1号试管加入了水、2号试管加入了唾液,其他条件相同且适宜。因此,这两个试管能够形成以唾液为变量的一组对照实验,目的是探究唾液对淀粉的消化作用,B正确。
D.酶的活性受温度的影响,高温可能会使酶失去活性,低温会使酶的活性受到抑制。可见,去掉操作步骤C(37℃水浴保温)对实验有影响,1和2试管都会变蓝色,D错误。
故选D。
16.肺炎常由病毒、细菌等感染引起。可以将药液雾化成小液滴让患者吸入进行治疗(如图)。下列叙述正确的是( )
A.雾化药物会经呼吸道进入肺部
B.雾化药物依次经过鼻、咽、喉到达肺部
C.肺泡受损不影响肺内气体交换能力
D.呼吸道对吸入的雾化气体不具有处理能力
【答案】A
【分析】人体呼吸系统包括呼吸道和肺,呼吸道是气体进出的通道,包括鼻、咽、喉、气管、支气管,呼吸道能够使吸入的气体变得清洁、温暖、湿润;肺是进行气体交换的主要器官,由大量肺泡组成。
【详解】AB.呼吸系统的组成包括呼吸道和肺两部分。呼吸道包括鼻、咽、喉、气管、支气管,是呼吸的通道。因此,雾化药物通过鼻吸入,一次经过咽、喉、气管、支气管,最终到达肺部,A正确,B错误。
C.肺的结构和功能的基本单位是肺泡。肺泡受损会使参与气体交换的肺泡数量减少,从而导致肺内气体交换能力变差,C错误。
D.呼吸道不仅能保证气体顺畅通过,而且还能对吸入的气体进行处理,使到达肺部的气体温暖、湿润、清洁。因此呼吸道对吸入的雾化气体具有一定的处理能力,D错误。
故选A。
17.下图是康康同学制作的模拟人体胸廓变化与呼吸关系的实验装置。下列说法正确的是( )
A.甲装置模拟吸气
B.结构A模拟的是气管
C.乙装置模拟呼气
D.结构C模拟的是支气管
【答案】B
【分析】(1)当肋间肌和膈肌收缩时,胸廓体积增大,肺也随之扩张,肺内气压低于外界大气压,外界气体通过呼吸道进入肺,完成吸气;当肋间肌和膈肌舒张时,胸廓体积缩小,肺也随之回缩,肺内气压高于外界大气压,肺内气体通过呼吸道排出体外,完成呼气。
(2)分析图可知:A气管、B支气管、C肺、D膈。甲表示呼气,乙表示吸气,据此答题。
【详解】AC.吸气时,膈肌与肋间肌收缩,引起胸腔前后左右及上下径均增大,膈肌顶部下降,胸廓的容积扩大,肺随之扩张,造成肺内气压减小,小于外界大气压,外界气体进入肺内,形成主动的吸气运动;呼气时,当膈肌和肋间外肌舒张时,肋骨与胸骨因本身重力及弹性而回位,膈肌顶部升高,结果胸廓容积缩小,肺也随之回缩,造成肺内气压大于外界气压,肺内气体排出肺,形成被动的呼气运动。因此,甲表示呼气,乙表示吸气,AC错误。
BD.由图及分析知,A气管、B支气管、C肺、D膈,B正确,D错误。
故选B。
18.杭州亚运会前夕,中国女足到地处高原的昆明进行集训,目的是使运动员体内增加( )
A.白细胞B.红细胞C.血小板D.淋巴细胞
【答案】B
【分析】血液由血浆和血细胞构成,血细胞包括红细胞、白细胞和血小板。
【详解】白细胞的主要作用是吞噬病菌,对人体有防御和保护的作用,淋巴细胞属于白细胞;血小板有止血和凝血功能;红细胞富含血红蛋白。血红蛋白是一种红色含铁的蛋白质,它在氧浓度高的地方与氧结合,在氧浓度低的地方与氧分离。高原地区同平原地区相比,空气中氧的含量比较少。平原上的人到了高原地区,身体会做相应的调节,血液中的红细胞数量的含量会增加,这样,参与运输氧的红细胞的数量增多,可以运输更多的氧,来满足人体对氧气的需要。昆明属于高原地区,在此环境中集训可增加运动员血液中红细胞的数量,从而可以增强血液的运氧能力,B符合题意,ACD不符合题意。
故选B。
19.人体是一部精密的仪器,其结构与功能是相适应的。下列叙述不正确的是( )
A.小肠内表面有许多皱襞和绒毛,有利于吸收营养物质
B.右心室壁比左心室壁厚,可将血液输送到全身各处
C.肺泡壁由一层上皮细胞构成,便于进行气体交换
D.四肢静脉内表面通常有静脉瓣,可防止血液倒流
【答案】B
【分析】生物体结构与功能相适应的现象是在长期进化过程中形成的,生物的结构与功能相适应的观点包括两层意思:一定的结构产生与之相对应的功能;任何功能都需要一定的结构来完成。
【详解】A.小肠是消化和吸收的主要场所,其内表面有许多环形皱襞,它的表面又有很多小突起,称为小肠绒毛,这些结构使小肠黏膜的表面积增加了近600倍,有利于食物的吸收,A正确。
B.心脏有四个腔:左心房、右心房、左心室、右心室,其中左心室的壁最厚,这是与左心室收缩把血液输送到全身、输送血液的距离最长相适应的,B错误。
C.肺由大量的肺泡组成,肺泡数目多,增加了与血液进行气体交换的面积。肺泡外面包绕着丰富的毛细血管,肺泡壁和毛细血管壁都很薄,是一层扁平上皮细胞,这样肺泡与血液很容易发生气体交换,C正确。
D.在我们人的四肢的静脉内表面通常具有防止血液倒流的静脉瓣,D正确。
故选B。
20.中医讲“五脏之真,唯肾为根”。肾脏是形成尿液的器官,尿的形成过程如图所示,下列相关叙述正确的是( )
A.形成尿液的肾单位由①②③组成
B.结构④是输尿管,具有重吸收的作用
C.⑤与①中的血液相比,尿素减少
D.尿液中出现蛋白质一定是②发生病变
【答案】C
【分析】图中:①肾动脉分支、②肾小囊、③肾小球、④肾小管、⑤肾静脉分支。
【详解】A.肾单位是肾脏的结构和功能单位,肾单位包括肾小体和肾小管。肾小体包括呈球状的肾小球和呈囊状包绕在肾小球外面的肾小囊,肾小囊腔与肾小管相通。结合题图可知,每个肾单位由②肾小囊、③肾小球和④肾小管组成而,①是肾动脉分支血管,A错误。
B.结构④是肾小管,具有重吸收的作用,④不是输尿管,B错误。
C.肾脏作为一个排泄器官,要将流经肾脏的血液中的一些代谢废物形成尿液排出体外,故血液流经肾脏后血液中的尿素等废物会减少。所以,⑤肾静脉分支血管血液中尿素含量低于①肾动脉分支血管,C正确。
D.正常情况下肾小球不能过滤血细胞和大分子蛋白质,若肾小球病变,肾小球的通透性增大。原本不能过滤的血细胞和大分子蛋白质进入了原尿。而肾小管又不重吸收血细胞和大分子蛋白质,因此尿液中会出现血细胞和大分子蛋白质。所以,尿液中出现蛋白质通常是③肾小球发生了病变,而图中②是肾小囊,D错误。
故选C。
21.激素是细胞行动的“号角”。下列现象与激素对应关系错误的是( )
A.切除全部胰腺的狗排出的尿液中含有葡萄糖——胰岛素
B.在清水中用无碘食物饲养的蝌蚪不发育成蛙——生长激素
C.进入青春期后,男生长出胡须、女生音调变高——性激素
D.情绪激动时,心跳加快,血压升高,面红耳赤——肾上腺素
【答案】B
【分析】激素是由内分泌腺的腺细胞所分泌的、对人体有特殊作用的化学物质。它在血液中含量极少,但是对人体的新陈代谢、生长发育和生殖等生理活动,却起着重要的调节作用,激素分泌异常会引起人体患病。 常见的激素分泌异常症:幼年时生长激素分泌不足易患侏儒症;幼年时生长激素分泌过多易患巨人症;幼年时甲状腺激素分泌不足易患呆小症;甲状腺激素分泌过多易患甲亢;胰岛素分泌不足易患糖尿病。
【详解】A.胰岛散布于胰腺中,能够分泌胰岛素。胰岛素的功能是调节糖在体内的吸收、利用和转化等,如促进血糖(血液中的葡萄糖)合成糖原,加速血糖的分解,从而降低血糖的浓度,使血糖维持在正常水平。可见,切除全部胰腺的狗排出的尿液中含有葡萄糖,主要原因是胰岛素分泌不足,A正确。
B.甲状腺激素是由甲状腺分泌的,它的主要作用是促进新陈代谢、促进生长发育、提高神经系统的兴奋性。碘是合成甲状腺激素的重要原料,在清水中用无碘食物饲养的蝌蚪,蝌蚪的甲状腺分泌不足,因此蝌蚪不发育成蛙,B错误。
C.进入青春期以后,男孩和女孩的性器官都迅速发育,男性的睾丸和女性的卵巢重量都增加,并能够产生生殖细胞和分泌性激素。性激素(雄性激素和雌性激素)能促进第二性征的出现。第二性征是指男女出现的除了性器官之外的性别差异,如男孩出现阴毛、腋毛、胡须以及喉结突出等,还出现声音变粗的变声现象等。女孩的第二性征主要表现为音调变高、出现阴毛、腋毛,乳房增大,骨盆宽大和乳腺发达以及声音变高变细等,C正确。
D.肾上腺髓质分泌的肾上腺素,具有升高血糖、心跳加快、呼吸加快等作用。可见,情绪激动时,心跳加快,血压升高,面红耳赤的原因是肾上腺素分泌增多,D正确。
故选B。
22.在学校进行疏散逃生演习时,同学们一听到警报声就迅速、有序逃生,其反射过程如图。下列叙述错误的是 ( )
A.接受声波刺激的感受器位于耳蜗
B.该反射的神经中枢位于脊髓
C.神经系统结构和功能的基本单位是神经元
D.该反射弧的效应器是由传出神经末梢和相应的肌肉组成的
【答案】B
【分析】神经调节的基本方式是反射,其结构基础是反射弧,由感受器、传入神经、神经中枢、传出神经、效应器五部分构成。在反射弧中,神经冲动的传导过程是:感受器接受刺激并产生神经冲动,然后神经冲动由传入神经传导到神经中枢,神经中枢位于脊髓中央的灰质内(神经元细胞体集中的部位),能接受神经冲动,产生新的神经冲动(即做出指令),传出神经再将来自神经中枢的神经冲动传至效应器,最后由效应器接受神经冲动并作出相应的反应。
【详解】A.耳蜗内有对声波刺激敏感的细胞,接受声波刺激,并产生神经冲动,因此,听觉感受器位于耳蜗,故A不符合题意。
B.听觉是在大脑皮层的听觉中枢形成的,因此该反射需要大脑皮层的参与,故B符合题意。
C.神经系统的结构和功能的基本单位是神经元。神经元的基本结构包括细胞体和突起两部分;神经元的突起一般包括一条长而分支少的轴突和数条短而呈树枝状分支的树突,C不符合题意。
D.效应器接受神经冲动后作出相应的反应,该反射弧的效应器是由传出神经末梢和相应的肌肉组成,故D不符合题意。
故选B。
23.广东省高州市被誉为中国“龙眼之乡”,龙眼的主要害虫是荔蝽,常年一般造成龙眼减产20%~30%,大发生年份则达80%~90%。若虫和成虫吸食花、幼果和嫩梢的汁液,造成落花落果,甚至枯死。下列分析错误的是( )
A.龙眼可以通过扦插进行无性繁殖
B.种植龙眼种子进行繁殖属于有性生殖
C.推测荔蝽是昆虫,但不是节肢动物
D.荔蝽的生殖发育过程为变态发育
【答案】C
【分析】在由受精卵发育成新个体的过程中,幼体与成体的形态结构和生活习性差异很大,这种发育过程称为变态发育。
【详解】A.扦插是一种无性繁殖的方式,通过截取植物的一部分(如茎、叶或根)并插入土壤或其他生长介质中,使其生根并长成一株新的植物,龙眼可以通过扦插进行无性繁殖,A不符合题意。
B.由两性生殖细胞结合形成受精卵,再由受精卵发育成新个体的生殖方式属于有性生殖,有性生殖的后代,具有双亲的遗传特性;花经过传粉和受精后,胚珠发育为种子,因此用龙眼种子进行繁殖属于有性生殖,B不符合题意。
C.昆虫是节肢动物门中的一个类群,它们具有分节的身体、外骨骼以及一对触角和一对复眼等特征;荔蝽身体分节、有外骨骼、2对翅,3对足,复眼、单眼各1对,属于昆虫,是节肢动物,C符合题意。
D.荔蝽的变态发育过程可以分为卵、若虫、成虫3个阶段,幼体与成体的形态结构和生活习性有差异,荔蝽的生殖发育过程为变态发育,D不符合题意。
故选C。
24.下列有关人体的骨、关节和肌肉的叙述正确的是( )
A.骨骼肌的两端分别附着在同一块骨上
B.⑤内的滑液和①可以使关节更牢固
C.投掷铅球动作的完成需要多组肌肉配合
D.运动系统主要是由骨骼、关节和肌肉组成
【答案】C
【分析】图中:①关节囊、②关节头、③关节窝、④关节面、⑤关节腔、⑥关节软骨。
【详解】A.骨骼肌包括中间较粗的肌膜和两端较细的肌腱(乳白色),同一块骨骼肌的两端跨过关节分别固定在两块不同的骨上,A错误。
B.⑤关节腔内的滑液使关节灵活,①关节囊个可以使关节更牢固,B错误。
C.骨骼肌有受刺激而收缩的特性,当骨骼肌收缩受神经传来的刺激收缩时,就会牵动着它所附着的骨,绕着关节活动,于是躯体就产生了运动,一个动作的完成需要多组肌肉的配合,C正确。
D.运动系统包括骨、骨连结和骨骼肌组成,骨和骨连结构成骨骼,关节是骨连结的主要形式,D错误。
故选C。
25.蜜蜂属于群居动物,工蜂、蜂王和雄蜂分工明确,各司其职,共同保持蜂群的生存、繁衍。蜜蜂的这种行为属于( )
A.社会行为B.先天性行为
C.学习行为D.防御行为
【答案】A
【分析】社会行为是一些营群体生活的动物,群体内形成一定的组织,成员之间有明确分工,共同维持群体生活的行为,如蜂群中的蜂王、工蜂、雄蜂各有分工。有的群体中还会形成等级,如草原上的雄性头羊总是优先占领配偶。
【详解】蜜蜂群体中有蜂后、雄蜂、工蜂,蜂后只有1个主要职责是交配产卵、繁殖后代和统管这个群体大家庭;雄蜂数量较少,有发达的生殖器官,主要职能是与蜂后交配;工蜂数量最多,主要职责是建造和扩大保卫巢穴、采集花粉花蜜、饲喂幼蜂和蜂后等,蜜蜂需要彼此配合、密切合作才能维持群体的正常生存。因此蜂群中蜂王、雄蜂和工蜂,它们分工协作、共同维持群体生活的行为属于社会行为,故BCD错误,A正确。
故选A。
26.为了科学地将生物进行分类,弄清楚生物之间的亲缘关系,科学家将生物划分为不同等级的分类单位,以下说法不正确的是( )
A.同界生物的亲缘关系是最近的
B.分类单位越小,包含的生物种类越少,共同特征越多
C.生物分类单位从大到小依次是界、门、纲、目、科、属、种
D.“种”是最基本的分类单位
【答案】A
【分析】为了弄清生物之间的亲缘关系,生物学家根据生物之间的相似程度,把它们分成不同的等级,生物分类的等级从高到低依次是:界、门、纲、目、科、属、种。
【详解】A.最大的等级是界,最小的等级是种,即同种生物的亲缘关系是最近的,故A错误。
B.分类单位越大,所包含的生物共同特征越少,生物种类越多,亲缘关系越远;反之,分类单位越小,所包含的生物共同特征越多,生物种类越少,亲缘关系越近,故B正确。
C.生物分类单位从大到小依次是界、门、纲、目、科、属、种,故C正确。
D.“种”是最基本的分类单位,故D正确。
故选A。
27.下图是染色体和DNA的关系示意图,下列有关叙述不正确的是( )
A.③主要是由蛋白质和DNA构成
B.人的精子中,③的数目有23个
C.①上的每个片段都是基因
D.不同种生物细胞内③的数目和形态是不同的
【答案】C
【分析】细胞核是遗传信息库,是细胞的控制中心;细胞核中能被碱性染料染成深色的物质叫做染色体,它是由DNA和蛋白质两种物质组成,DNA是主要的遗传物质,它的结构像一个螺旋形的梯子。一条染色体上包含一个DNA分子。一个DNA分子上包含有多个基因,基因是染色体上具有控制生物性状的DNA片段。图中:①是DNA、②是蛋白质、③是染色体。
【详解】A.细胞核中能被碱性染料染成深色的物质叫做③染色体,它是由DNA和蛋白质两种物质组成,A正确。
B.人的精子中③染色体是体细胞的一半,其数目为23个,B正确。
C.基因是染色体上具有遗传效应的①DNA片段,C错误。
D.同种生物细胞内③染色体的数目是相同的、形态结构是相同的,不同种生物细胞内③的数目和形态是不同的,D正确。
故选C。
28.下面生物的变异性状,不可遗传的是( )
A.人们在培育西瓜时,将其放在透明的盒子里,成熟时形成的方形性状
B.经太空育种形成的太空番茄株高茎粗,果穗多的性状
C.经杂交繁育的丰鲤生长快、抗病能力强的性状
D.袁隆平团队培养的杂交水稻可以在禾下乘凉的高秆性状
【答案】A
【分析】(1)遗传和变异是生物共有的基本特征,也是生物界普遍存在生命现象。遗传就是生物的子代与亲代之间的相似性;变异就是生物的子代与亲代之间,以及子代不同个体之间的差异性。通过遗传保证了物种的稳定,通过变异使生物不断进化。
(2)按照遗传物质是否发生改变,可以把生物的变异分为可遗传的变异和不可遗传的变异。可遗传的变异是由遗传物质改变引起的,可以遗传给后代;不可遗传的变异是由环境改变引起的变异,遗传物质没有发生改变,不能遗传给后代。
【详解】A.人们在培育西瓜时,将其放在透明的盒子里,成熟时形成的方形性状,是由环境改变引起的变异,遗传物质并没有发生改变,属于不可遗传的变异,不能遗传给后代,故A符合题意。
B.经太空育种形成的太空番茄株高茎粗,果穗多的性状,是利用太空特殊环境(如宇宙射线、微重力、高真空等)诱发生物体内的遗传物质发生改变,再通过人工选择培育出的符合人类需要的生物新品种,属于可遗传的变异,可以遗传给后代,故B不符合题意。
C.经杂交繁育的丰鲤生长快、抗病能力强的性状,是由遗传物质发生改变引起的,属于可遗传的变异,可以遗传给后代,故C不符合题意。
D.袁隆平团队培养的杂交水稻可以在禾下乘凉的高秆性状,主要是利用基因重组使遗传物质发生改变引起的变异,属于可遗传的变异,可以遗传给后代,故D不符合题意。
故选A。
29.下列应用实例与必须采用的生物技术,搭配错误的是( )
A.快速培育无病毒植株——植物组织培养
B.杂交水稻——杂交育种
C.“试管婴儿”的诞生——克隆技术
D.酿酒——发酵技术
【答案】C
【分析】生物技术是指人们以现代生命科学为基础,结合其他科学的原理,采用先进的科学手段,按照预先的设计改造生物体或加工生物原料,为人类生产出所需产品或达到某种目的。
【详解】A.培养无病毒植株是利用组织培养在无菌条件下培养获得的,因此必须采用组织培养,故A正确。
B.杂交水稻利用了生物多样性中基因(遗传物质)的多样性,故采用的是杂交育种,故B正确。
C.“试管婴儿”的诞生采用了体外受精技术和胚胎移植,故C错误。
D.利用酵母菌发酵酿酒采用的是发酵技术,故D正确。
故选C。
30.珍爱生命,健康生活。下列叙述正确的是( )
A.进入青春期,对异性产生好感,是不正常的心理变化
B.OTC药物是处方药,无毒副作用,可按说明书服用
C.心血管健康受遗传因素影响,也与生活方式密切相关
D.用高粱等农作物酿造的白酒,多喝对人体健康有益
【答案】C
【分析】健康的生活方式有:生活有规律、合理膳食、合理用药、异性同学间应建立真诚友谊、积极参加文娱活动和体育运动、不吸烟、不酗酒、拒绝毒品等。
【详解】A.进入青春期,性意识开始萌动,常表现为初期与异性的疏远,到逐渐愿意与异性接近,这是正常的心理变化,但是要学会与异性正常交往,保持乐观开朗,健康地度过人生的金色年华,A错误。
B.OTC是非处方药,是药三分毒,凡是药物都带有一定的毒性或副作用,按说明书服用,做到安全用药,B错误。
C.心血管疾病是现代人的第一大杀手,病因有内因和外因之分:内因主要是遗传高血压,外因是主导,有很多,其中占主导作用的是生活方式的不健康,比如食用过多的油脂类食物,容易造成心脏和血管壁的脂肪沉积,影响其正常功能,甚至引起动脉硬化、高血压等,长期酗酒和吸烟,都会损伤心脏和血管导致心血管疾病,C正确。
D.喝酒会导致心脑血管疾病和肝脏疾病,增加患癌症的风险,还会导致骨骼异常,增加骨质疏松症、骨折的发生率,酒后还可能导致违法犯罪等一系列严重的社会问题,D错误。
故选C。
第 = 2 \* ROMAN II卷(非选择题 共30分)
本题共6小题,每空1分,共30分。
31.(5分)2023年8月8日,第31届世界大学生夏季运动会闭幕式在成都露天音乐公园举行。成都露天音乐公园是露天音乐演艺场地及城市音乐主题公园,兼具文化宣传、园林观赏、商业活动等功能。图甲是成都露天音乐公园鸟瞰图,图乙表示该公园生态系统的部分食物网。请据图回答下列问题:
(1)公园中鸟、鼠等动物的排泄物和绿色植物的枯枝落叶并不会无限堆积,是因为该生态系统中的土壤、空气等环境,还存在大量的 等生物,可以将其分解,因此,这些生物是该生态系统中的 者。
(2)由图乙可知,杂食性鸟与昆虫的关系是 ,请写出一条包含杂食性鸟的食物链: 。
(3)为保护成都露天音乐公园的环境,你认为成都市民可以采取的措施有 。
【答案】
(1) 细菌和真菌 分解
(2) 捕食和竞争 绿色植物→杂食性鸟→鹰/绿色植物→昆虫→杂食性鸟→鹰
(3) 保护植物,多植树造林等
【分析】在一定的空间范围内,生物与环境所形成的统一的整体叫生态系统。一个完整的生态系统包括非生物部分和生物部分,非生物部分包括阳光、空气、水、温度等,生物部分由生产者(主要是植物)、消费者(主要是动物)和分解者(腐生的细菌、真菌)组成。
【详解】(1)分解者是指生态系统中腐生的细菌、真菌等具有分解能力的生物,它们能把动植物残体中复杂的有机物,分解成简单的无机物(无机盐、二氧化碳、水),释放到环境中,供生产者再一次利用。可见,公园中鸟、鼠等动物的排泄物和植物的枯枝落叶并不会无限堆积,是因为这些物质可以被生态系统中的分解者(或细菌、真菌)分解。
(2)图乙中,在这个食物网中,杂食性鸟以昆虫为食是捕食关系,杂食性鸟与昆虫以绿色植物为食又是竞争关系,所以杂食性鸟与昆虫是捕食和竞争关系。与杂食性鸟有关的食物链有:绿色植物→杂食性鸟→鹰,绿色植物→昆虫→杂食性鸟→鹰。
(3)成都露天音乐公园生态系统中的各种成分通过能量流动和物质循环,紧密联系,构成一个统一整体,从而使其得到生存和发展。为保护成都露天音乐公园环境,你认为可以采取的措施是:保护鸟类,种植防护林,加强教育和法制管理等。(合理即可)
32.(5分)桃树春季开花,到了夏秋季节,新鲜的桃子就陆续上市了,据图回答下列问题:
(1)雌蕊、雄蕊是花的主要部分,图1中雌蕊由 构成。(填序号)
(2)桃树开花后,昆虫或外界风会将 (填序号)里的花粉传到雌蕊的柱头上,再经过受精,就可以结出甜美的桃子,结合图中给出的信息,图2中桃的可食用部分由图1中的 发育而成,其发育过程与细胞的分裂、 和生长有关。
(3)图3是桃树的叶肉细胞模式图,该细胞生命活动的控制中心是[ ] 。
【答案】(1)①②③
(2) ④ 子房壁 分化
(3)C细胞核
【分析】图1中,①柱头,②花柱,③子房,④花药,⑤花丝;图2中,⑥种子;图3中,A细胞壁,B细胞膜,C细胞核,D细胞质,E叶绿体,F液泡。
【详解】(1)雌蕊、雄蕊是花的主要部分,与果实和种子的形成有直接关系,图1中雌蕊由①柱头、②花柱、③子房构成。
(2)花粉从花药里散发出来落到雌蕊柱头上的过程,叫传粉,有自花传粉和异花传粉两种方式;异花传粉的花又分虫媒花和风媒花。因此,桃树开花后,昆虫或外界风会将④花药里的花粉传到雌蕊的柱头上,再经过受精,就可以结出甜美的桃子。细胞的分裂和分化是生物体生殖发育和繁殖的基础;完成传粉和受精后,雌蕊的子房发育成果实,其发育情况如图所示:
由此可见,图2中桃的可食用部分果皮是由图1中的子房壁发育而成,其发育过程与细胞的分裂、分化和生长有关。
(3)细胞核内含有遗传物质,是细胞生命活动的控制中心,是遗传信息库,细胞核控制着生物的发育和遗传;因此,图3是桃树的叶肉细胞模式图,该细胞生命活动的控制中心是C细胞核。
33.(5分)图一表示“绿叶在光下制造淀粉”的部分实验步骤,图2的A、B、C分别表示某植物叶片所进行的某些生理活动,图3是探究植物某些生理活动的装置图,请据图回答问题:
(1)图一为“绿叶在光下制造淀粉”的实验过程,正确顺序是: (按序号排列)。图一③步骤的目的是让叶片中含有的 溶解在酒精中。
(2)图二中该植物白天和晚上都能进行的生理活动是 (填字母)。
(3)图三中在一株植物上选取长势、大小相似的两片叶A和B,如图三装置连接好,阀门①和阀门②都关闭,然后放在充足的阳光下1小时。若要验证绿色植物的呼吸作用,需要打开哪个阀门? (填①/②),实验现象是试管乙内澄清石灰水变浑浊,由此得出的实验结论是 。
【答案】(1) ⑤①③②④ 叶绿素
(2)A、B
(3) ② 呼吸作用产生二氧化碳
【分析】植物体呼吸作用吸收氧气,放出二氧化碳;光合作用是吸收二氧化碳放出氧气;蒸腾作用是水分以水蒸气的形式从植物体内散发到体外的过程;因而A表示呼吸作用,B表示蒸腾作用,C表示光合作用。
【详解】(1)“绿叶在光下制造有机物”的实验操作步骤是⑤黑罩遮光、①叶片部分遮光进行光照、取下叶片,去掉黑纸片、③酒精脱色、清水漂洗、②滴加碘液、④显色观察。所以图一表示“绿叶在光下制造有机物”的实验过程,该实验正确的操作步骤是⑤①③②④。酒精能溶解叶绿素,把叶片放在酒精中隔水加热,使叶片含有的叶绿素溶解于酒精中,直到叶片变成黄白色。
(2)图二中植物在黑暗环境中吸收的气体主要是氧气,在光照充足时,植物体光合作用旺盛,掩盖了呼吸作用,因此,图甲中植物叶片吸收的气体主要是二氧化碳。C光合作用只能白天进行,植物白天和晚上都能进行的生理活动是A呼吸作用和B蒸腾作用。
(3)二氧化碳的特点是:二氧化碳能使澄清的石灰水变浑浊。图三中在一株植物上选取长势、大小相似的两片叶A和B,打开阀门②,将黑色塑料袋中的气体通入乙试管,结果发现澄清的石灰水变浑浊,该气体是二氧化碳,来自植物的呼吸作用,由此得出的实验结论是呼吸作用产生二氧化碳。
34.(5分)中国女排在2023杭州亚运会上表现稳定,六场比赛未失一局,均以3:0的优异成绩夺得冠军。如图是女排运动员用力扣球及其心脏与相关器官X的关系示意图,据图回答下列问题。
(1)女排运动员扣球动作的完成,需要消耗大量的能量。该能量的获得离不开细胞中 参与的呼吸作用。心脏内有防止血液倒流的 ,以保证血液将营养物质运送到骨骼肌细胞,供运动所需。
(2)若X代表的器官是肺,则血管②内流着动脉血,理由是 。
(3)运动员进食一段时间后,血液中葡萄糖的浓度会暂时上升,此时X代表的内分泌腺是 ,其分泌的激素增多,以调节葡萄糖在人体内的吸收、利用和转化。
(4)当你通过电视屏幕看到女排运动员获胜时,大脑皮层会特别兴奋,因而促使肾上腺分泌较多的肾上腺素,使人心跳加快、血压升高、面红耳赤。以上实例说明生命活动是由神经调节和 调节协调配合完成的。
【答案】(1) 线粒体 瓣膜/房室瓣、动脉瓣
(2)血液流经肺部时,经肺与外界气体交换,氧气进入血液,导致血管②中含氧较多,含氧丰富、颜色鲜红的血液是动脉血,故血管②内流着动脉血
(3)胰岛
(4)激素
【分析】(1)心脏是血液循环的动力器官,由左心房,左心室,右心房和右心室组成。血液循环分为体循环和肺循环两部分。体循环是指血液由左心室进入主动脉,再流经全身的各级动脉、毛细血管网、各级静脉,最后汇集到上、下腔静脉,流回到右心房的循环;肺循环是指血液由右心室流入肺动脉,流经肺部的毛细血管网,再由肺静脉流回左心房的循环。图示中:A是右心房,B是右心室,C是左心房,D是左心室;①代表动脉,②代表静脉。
(2)胰岛素是由胰岛分泌的;它的主要作用是调节糖的代谢,具体说,它能促进血糖合成糖原,加速血糖分解,从而降低血糖浓度。人体生命活动的调节受神经系统和激素的调节。
【详解】(1)呼吸作用是指细胞利用氧,将有机物分解成二氧化碳和水,并且释放出能量,供生命活动需要的过程。呼吸作用的主要场所是细胞的线粒体。心房和心室之间的瓣膜叫房室瓣,它只能朝向心室开,保证血液只能从心房流向心室;心室和相连的动脉之间的瓣膜叫动脉瓣,只能朝向动脉开,保证血液只能从心室流向动脉。这样就保证了血液只能按一定方向流动:心房→心室→动脉,而不能倒流。因此女排运动员扣球动作消耗的大量能量离不开细胞中线粒体参与的呼吸作用。心脏内有防止血液倒流的瓣膜,以保证血液将营养物质运送到骨骼肌细胞,供运动所需。
(2)氧气由肺泡扩散到血液里,与血红蛋白结合,二氧化碳由血液扩散到肺泡里。这样,血液流经肺部毛细血管后就由静脉血变成了动脉血。动脉血由肺静脉运回左心房,而后随血液循环运往全身。所以若X代表的器官是肺,则血管②内流着动脉血,理由是血液流经肺部时,经肺与外界气体交换,氧气进入血液,导致血管②中含氧较多,含氧丰富、颜色鲜红的血液是动脉血,故血管②内流着动脉血。
(3)胰岛素是由胰岛分泌的,它的主要作用是调节糖的代谢,它能促进血糖合成糖原,加速血糖分解,从而降低血糖浓度。因此,该同学进食一段时间后,血液中葡萄糖的浓度会暂时上升,此时X代表的内分泌腺是胰岛,其分泌的激素增多,以调节葡萄糖在人体内的吸收、利用和转化。
(4)人在遇到紧急情况时,神经系统会促使肾上腺分泌较多的肾上腺素等,这些激素能够促使心跳加快,血压升高,肌肉收缩有力,以应对紧张情况。这些说明人体的生命活动是由神经调节和激素调节协调配合完成的。因此当你通过电视屏幕看到女排运动员获胜时,大脑皮层会特别兴奋,因而促使肾上腺分泌较多的肾上腺素,使人心跳加快、血压升高、面红耳赤。以上实例说明生命活动是由神经调节和激素调节协调配合完成的。
35.(5分)阅读资料,分析作答。
资料一:每年3月24日是世界结核病防治日。肺结核是一种由结核杆菌引起的呼吸道传染病。患者痰中带有大量结核杆菌,临床症状有低热、盗汗、乏力、食欲不振、咳嗽、咯血等。
资料二:流行性感冒,简称流感,以冬春季节多发,临床表现以高热、乏力、头痛、咳嗽、全身肌肉酸痛等全身中毒症状为主,而呼吸道症状较轻。流感病毒容易发生变异,传染性强,人群普遍易感,发病率高,历史上在全世界引起多次暴发性流行,是全球关注的重要公共卫生问题。
(1)根据上述资料,从传染病的病因分析,结核杆菌与流感病毒属于 ;在结构上,结核杆菌与其侵染的动物细胞相比,最显著的区别是结核杆菌 。
(2)从免疫学的角度分析,接种的流感疫苗属于 ,进入人体后会刺激人体产生抗体清除病菌,这种免疫类型属于 免疫。
(3)以下所采取的预防措施中,属于切断传播途径的有 。(填序号)
①对疫区进行室内外消毒
②适当增加食物中蛋白质含量
③将感染者隔离治疗
④室内通风
⑤加强体育锻炼
⑥勤洗手
【答案】(1) 病原体 没有成形的细胞核
(2) 抗原 特异性
(3)①④⑥
【分析】(1)传染病是由病原体引起的,能在人和人之间,以及人和动物之间传播的疾病,传染病流行的基本环节是传染源、传播途径和易感人群,预防传染病的一般措施可分为:控制传染源、切断传播途径、保护易感者。(2)特异性免疫是指第三道防线,产生抗体,消灭抗原,是出生后才有的,只能对特定的病原体有防御作用,是患过这种病或注射过疫苗后获得的。非特异性免疫是生来就有的,人人都有,能对多种病原体有免疫作用,包括第一、二 道防线。
【详解】(1)原体是引起传染病的细菌、病毒、寄生虫等生物;结核杆菌和流感病毒都属于病原体。结核杆菌属于细菌,细菌具有细胞壁、细胞膜、细胞质等结构,与动植物细胞的主要区别是,细菌虽有DNA集中的区域,却没有成形的细胞核,这样的生物称为原核生物。
(2)抗原是指能使人产生抗体的物质,抗原进入人体内,刺激淋巴细胞产生的特殊蛋白质类物质称为抗体;从免疫学的角度分析,结核杆菌与流感病毒属于抗原,进入人体后会刺激人体产生抗体清除病菌;这种免疫是出生以后才有的,只对特定的病原体起免疫作用,属于特异性免疫。
(3)预防传染病的一般措施可分为:控制传染源、切断传播途径和保护易感人群。①对疫区进行室内外消毒、④室内通风、⑥勤洗手都是针对传播途径采取的措施,都属于切断传播途径;②适当增加食物中重白质含量和⑤加强体育锻炼都是针对易感人群采取的措施,目的是增强抵抗力,都属保护易感人群;③将感染者隔离治疗是针对传染源采取的措施,属于控制传染源;因此,属于切断传播途径的有①④⑥。
36.(5分)小明到马踏湖购买鸭蛋,发现蛋壳的颜色主要有青色和白色两种。通过咨询养殖户知 道金定鸭(甲)产青色蛋,康贝尔鸭(乙)产白色蛋。为研究蛋壳颜色的遗传规律,小明 查阅了一篇关于这方面的论文,作者通过实验数据已经确定蛋壳颜色的青色和白色是一对 相对性状,由一对基因控制(用T 和 t 表示),请根据下表两个鸭群的四组实验结果,分析回答下列问题:
(1)根据第1、2、3、4组的实验结果可判断鸭蛋壳的, 色是显性性状。第2组的少数后代产白色蛋,说明双亲中的 鸭群混有基因型为Tt 的鸭子。
(2)第3、4组实验,结果发现子二代产出的蛋中出现白色蛋,并且青色蛋和白色蛋的比例接近 ,这与孟德尔研究的豌豆高茎与矮茎的遗传规律相符,这也验证了作者的结论是正确的。
(3)理论上第3组实验得到的子代基因组成及比例是
(4)养殖户还告诉小明,鸭蛋的卵黄是什么色与鸭吃的食物有关系。如散养在河里的鸭子,吃的是各种水草、田螺和鱼虾,产的鸭蛋卵黄会偏红。这种现象说明
【答案】(1) 青 金定
(2)3:1
(3)TT:Tt:tt=1:2:1
(4)环境影响性状
【分析】(1)生物体的某些性状是由一对基因控制的,而成对的基因往往有显性和隐性之分,显性基因是控制显性性状的基因,隐性基因是控制隐性性状的基因。当细胞内控制某种性状的一对基因,一个是显性、一个是隐性时,只有显性基因控制的性状才会表现出来;当控制某种性状的基因都是隐性基因时,才会表现出隐性性状。
(2)基因控制性状,环境影响性状。
【详解】(1)第1组和第2组中康贝尔鸭与金定鸭杂交,无论是正交还是反交,后代产蛋都几乎为青色;第3为第1组的子一代自交,第4组为第2组的子一代自交,子代都出现了性状分离,且青色比白色多得多,说明青色是显性性状,白色是隐性性状。康贝尔鸭是隐性性状,肯定是纯合子,基因组成为tt,若亲代金定鸭都是纯合子TT,则所产生的蛋的颜色应该都是青色Tt,不会出现白色tt,而第2组所产生的蛋的颜色有少量的白色,说明双亲中的金定鸭鸭群混有杂合子Tt。
(2)第3和第4组为子一代自交,子代出现了不同的性状,即发生了性状分离现象,第3组后代的性状分离比是2940:1050,第4组后代的性状分离比是2730:918,两者都比较接近于3:1。
(3)第1组中将金定鸭(甲)产青色蛋,康贝尔鸭(乙)白色蛋杂交,子一代均产青色蛋,则亲代均为纯合子,子一代为杂合子Tt,产青色蛋。第3组将子一代Tt自交,遗传图谱如下:
故理论上第3组实验得到的子代基因组成及比例是TT:Tt:tt=1:2:1。
(4)鸭蛋的卵黄的颜色是一种性状,鸭蛋的卵黄的颜色与鸭吃的食物有关说明生物的性状受环境的影响。
选项
实验操作
目的
A
观察人的口腔上皮细胞时,在载玻片中央滴一滴生理盐水
为细胞提供无机盐
B
观察小鱼尾鳍内血液的流动时,用湿絮包裹小鱼的鳃盖和躯干部
维持小鱼的呼吸
C
观察种子的结构时,在玉米种子的剖面上滴一滴碘酒
将子叶染成蓝色,便于观察
D
将叶片放在酒精中水浴加热
将淀粉溶解到酒精中
杂交组合
第1组
第2组
第3组
第4组
甲(雄)×乙(雌)
甲(雌)×乙(雄)
第 1 组 的 子 一 代(雌)✕第 1 组 的 子 一 代 ( 雄)
第2组的子一代(雄)
✕第2组的子一代(雌)
子代产蛋数目及蛋壳颜色
青色(枚)
26178
7628
2940
2730
白色(牧)
0
68
1050
918
2024年中考第三次模拟考试题:生物(云南卷)(考试版): 这是一份2024年中考第三次模拟考试题:生物(云南卷)(考试版),共10页。试卷主要包含了保山芒果品种多、产量高等内容,欢迎下载使用。
2024年中考第三次模拟考试题:生物(天津卷)(解析版): 这是一份2024年中考第三次模拟考试题:生物(天津卷)(解析版),共14页。
2024年中考第三次模拟考试题:生物(泰州卷)(解析版): 这是一份2024年中考第三次模拟考试题:生物(泰州卷)(解析版),共21页。试卷主要包含了下列不属于单细胞生物的是等内容,欢迎下载使用。

