江苏省南京市部分学校2024届高三下学期化学模拟测试 (原卷版+解析版)
展开
这是一份江苏省南京市部分学校2024届高三下学期化学模拟测试 (原卷版+解析版),文件包含江苏省南京市部分学校2024届高三下学期化学模拟测试原卷版docx、江苏省南京市部分学校2024届高三下学期化学模拟测试解析版docx等2份试卷配套教学资源,其中试卷共30页, 欢迎下载使用。
一、单项选择题:共13题,每题3分,共39分。每题只有一个选项最符合题意。
1. 下列有关物质的性质与其应用不相对应的是( )
A. Al具有良好延展性和抗腐蚀性,可制成铝箔包装物品
B. 二氧化硅有良好的导电性,是制造光导纤维的主要材料
C. 药皂中加入少量苯酚,可以起到杀菌消毒的作用
D. 碳酸钠溶液显碱性,可用热的纯碱溶液除去金属器件表面的油污
2. 下列说法不正确的是
A. 碘单质的升华过程中,只需克服分子间作用力
B. BaCl2属于离子化合物,该晶体中只存在离子键
C. 化学键的断裂与形成一定伴随着电子的转移和能量变化
D. NaHSO4和NaHCO3两种晶体溶于水时,被破坏作用既有离子键又有共价键
3. 由SiCl4制备高纯SiH4的反应为SiCl4+LiAlH4SiH4↑+LiCl+AlCl3。下列说法正确的是
A. 热稳定性:HCl>SiH4B. 离子半径:r(Li+)>r(H-)
C. 第一电离能:I1(Al)>I1(Cl)D. 共价键的极性:Si-Cl>Al-Cl
4. 用如图所示装置制备氨气并验证氨气的还原性,其中不能达到实验目的的是
A. 用装置甲生成氨气B. 用装置乙干燥氨气
C. 用装置丙验证氨气的还原性D. 用装置丁和戊分别收集氨气和氮气
5. 一种矿石的组成元素W、X、Y、Z为原子序数依次增大的短周期元素,Z单质燃烧发出耀眼的白光,X原子L层比K层多一个电子,分子中含有10个电子。下列说法正确的是
A. 原子半径:
B. 常温常压下单质沸点:
C. Z与Y可形成共价化合物ZY
D. X的最高价氧化物的水化物是弱酸
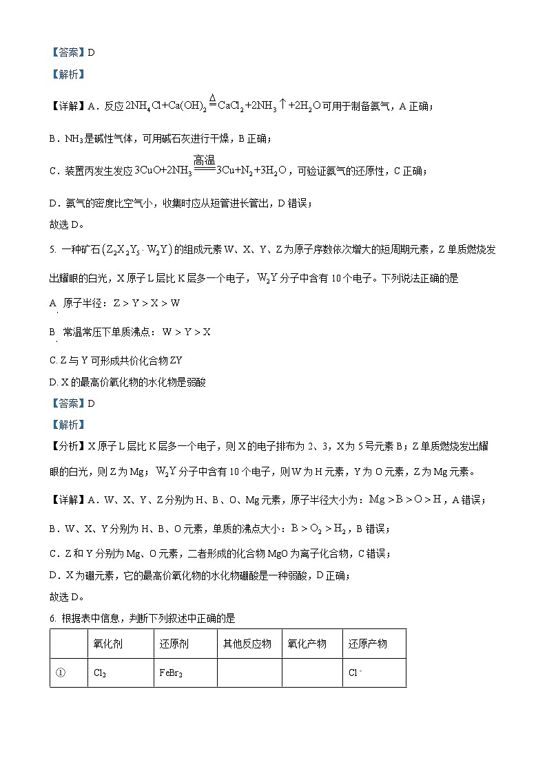
6. 根据表中信息,判断下列叙述中正确的是
A. 第①组的反应,当Cl2与FeBr2物质的量之比≤1:2时,只有一种元素被氧化
B. 第②组事实可以推测:ClO﹣、Cl﹣不能在溶液中大量共存
C. 氧化性强弱的比较:KClO<Cl2
D. 第③组反应的离子方程式为:2MnO+3H2O2+6H+=2Mn2++4O2↑+6H2O
7. 氨基乙酸铜是一种有机原料,其分子结构如图。下列关于该物质的说法正确的是
A. 其熔点主要取决于所含化学键的键能
B. 分子中O和N的杂化方式相同
C. 其组成元素的基态原子中,含有未成对电子数最多的是N
D. 分子中所有原子共平面
8. 一种电解法制备Na2FeO4的装置如图所示。下列说法正确的是
A. 电解时化学能转化为电能
B 电解时应将铂电极与直流电源正极相连
C. 电解过程中转移2mle-,理论上可获得标准状况下的H211.2L
D. 电解时铁电极反应式:Fe-6e-+8OH-=FeO+4H2O
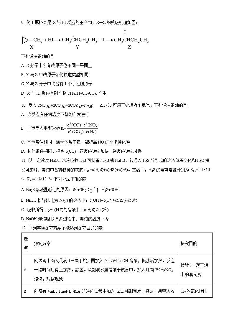
9. 化工原料Z是X与HI反应的主产物,X→Z的反应机理如图:
下列说法正确的是
A. X分子中所有碳原子位于同一平面上
B. Y与Z中碳原子杂化轨道类型相同
C. X与Z分子中均含有1个手性碳原子
D X与HI反应有副产物CH3CH2CH2CH2I产生
10. 反应2NO(g)+2CO(g)=2CO2(g)+N2(g) ΔH<0可用于处理汽车尾气。下列说法正确的是
A. 该反应在任何温度下都能自发进行
B. 上述反应平衡常数K=
C. 其他条件相同,增大体系压强,能提高NO的平衡转化率
D. 其他条件相同,提高c(CO),正反应速率加快,逆反应速率减慢
11. 以一定浓度NaOH溶液吸收H2S可制备Na2S或NaHS。若通入H2S所引起的溶液体积变化和H2O挥发可忽略,溶液中含硫物种的浓度c总=c(H2S)+c(HS-)+c(S2-)。室温下,H2S的电离常数分别为Ka1=1.1×10-7、Ka2=1.3×10-13。下列说法正确的是
A. Na2S溶液显碱性的原因:S2-+2H2OH2S+2OH-
B. NaOH恰好转化为Na2S的溶液中:c(OH-)=c(H+)+c(HS-)+c(S2-)
C. 吸收所得c总=c(Na+)的溶液中:c(H2S)>c(S2-)
D. NaOH溶液吸收H2S过程中,溶液的温度下降
12. 下列实验探究方案不能达到探究目的的是
A. AB. BC. CD. D
13. 以乙炔和1,2-二氯乙烷为原料生产氯乙烯包括如下反应:
反应I:ClCH2CH2Cl(g)→HCl(g)+CH2=CHCl(g) ΔH1=+69.7 kJ•ml-1
反应Ⅱ:HC≡CH(g)+HCl(g)→CH2=CHCl(g) ΔH2=-988 kJ•ml-1
1.0×105Pa下,分别用如表三种方式进行投料,不同温度下反应达到平衡时相关数据如图所示。
下列说法不正确的是
A. 反应ClCH2CH2Cl(g)+HC≡CH(g)→2CH2=CHCl(g)的ΔH=-29.1 kJ•ml-1
B. 曲线①表示平衡时ClCH2CH2Cl转化率随温度的变化
C. 按方式丙投料,其他条件不变,移去部分CH2=CHCl可能使CH2=CHCl的产率从X点的值升至Y点的值
D. 在催化剂作用下按方式丙投料,反应达到平衡时CH2=CHCl的产率(图中Z点)低于X点的原因可能是催化剂活性降低
二、非选择题:共4题,共61分
14. 二氧化氯(ClO2,黄绿色易溶于水的气体)是高效、低毒的消毒剂。回答下列问题:
(1)实验室用NH4Cl、盐酸、NaClO2(亚氯酸钠)为原料,通过以下过程制备ClO2:
①电解时发生反应的化学方程式为____。
②溶液X中大量存在的阴离子有____。
(2)用ClO2处理过的饮用水会含有一定量的亚氯酸盐。若要除去超标的亚氯酸盐,下列物质最适宜的是____(填标号)。
a 明矾 b 碘化钾 c 盐酸 d 硫酸亚铁
(3)用如图装置可以测定混合气中 ClO2的含量:
Ⅰ.在锥形瓶中加入足量的碘化钾,用50mL水溶解后,再加入3 mL稀硫酸;
Ⅱ.在玻璃液封装置中加入水,使液面没过玻璃液封管的管口;
Ⅲ.将一定量的混合气体通入锥形瓶中吸收;(ClO2+I-+H+ → I2+H2O+Cl-)
Ⅳ.将玻璃液封装置中的水倒入锥形瓶中;
Ⅴ.用 0.1000 ml·L—1硫代硫酸钠标准溶液滴定锥形瓶中的溶液(I2+2S2O=2I-+S4O)指示剂显示终点时共用去20.00mL硫代硫酸钠溶液。在此过程中:
①玻璃液封装置的作用是____。
②测得混合气中ClO2的质量为____g(写出计算过程)。
15. 美替拉酮是一类治疗抗抑郁类药物,某研究小组以3-乙基吡啶(其结构简式为或)或为原料,其合成路径如图:
已知:
①
②
(1)化合物A的结构简式是___________;化合物G的结构简式是___________。
(2)下列说法不正确的是___________。
A. 化合物A具有酸性,所有原子可以共平面
B. 反应①中一定条件为液氯和铁粉,X为乙酸乙酯
C. 化合物I(美替拉酮)的分子式为
D. A→B为取代反应,G→H为消去反应
(3)写出化合物C→化合物D的化学方程式___________。
(4)在制备化合物Ⅰ过程中还生成了一种相同分子式,且原环结构与支链位保持不变的副产物,用键线式表示其结构___________。
(5)化合物C有多种同分异构体,写出满足下列条件的同分异构体___________。
①只含苯环且无其他环状结构,且为苯的四取代物,无—O—O—、等结构
②1H-NMR谱表明分子中含有4种氢原子
③能够发生银镜反应
(6)螺环化合物()可以由中间体M()制得,请以1-氯环戊烷()为原料,设计合成中间体M的路线___________(用流程图表示,无机试剂、有机溶剂任选)。
16. 实验室以含锰废液为原料可以制取,部分实验过程如下:
已知室温下,部分难溶电解质的溶度积常数如下表:
(1)经检测,含锰废液中 ml·L、 ml·L、 ml·L,还含及少量、。“氧化”阶段,用量为理论用量的1.1倍。
①“氧化”1 L该废液,需要加入的物质的量为______。
②检验已经完全被氧化的方法是______。
(2)“除杂I”加入调节溶液。该过程中发生反应的离子方程式为______。
(3)“除杂Ⅱ”中反应之一为。结合反应的平衡常数解释用能除去的原因:________。
(4)已知和的溶解度如图所示。请补充完整由粗溶液制取晶体的实验方案:取实验所得粗溶液,_______,得到晶体。(可选用的试剂:1 ml·L 溶液,1 ml·L 溶液,1 ml·L盐酸)
(5)如图为不同温度下硫酸锰焙烧2小时后残留固体X-射线衍射图。由固体制取活性的方案为:将固体置于可控温度的反应管中,_____________,将冷却、研磨、密封包装。(可选用的试剂有:1 ml·L-1,1 ml·L-1 NaOH溶液)
17. 乙硫醇()的综合利用及治理是当前环境领域关注的焦点之一。
(1)家用煤气中可掺入微量具有难闻气味的乙硫醇。
已知: kJ·ml
kJ·ml
kJ·ml
的______。
(2)是一种高效多功能的新型绿色水处理剂,可用于除去废水中的。已知水溶液中的物种分布分数如图所示。
①已知,比较和酸性强弱并从结构的角度说明理由:______。
②写出工业废水时,氧化生成和的离子方程式:_______。
③一种采用电化学方法制取的装置原理如图所示。阳极使用的是易被氧化的活性铁电极。电解池阳极室中KOH溶液的浓度为14 ml·L、电解60 min,调节不同的电压,测得反应后溶液中的浓度与电流密度(其他条件一定,电压与电流密度大小成正比)的关系如图所示。
I 写出制取的电极反应式:______。
II 电流密度大于4 mA·cm时,所得反应后溶液中的浓度上升幅度变小的原因是______。氧化剂
还原剂
其他反应物
氧化产物
还原产物
①
Cl2
FeBr2
Cl﹣
②
KClO
浓盐酸
Cl2
③
KMnO4
H2O2
H2SO4
O2
Mn2+
选项
探究方案
探究目的
A
向试管中滴入几滴1-溴丁烷,再加入2mL5%NaOH溶液,振荡后加热,反应一段时间后停止加热,静置。取数滴水层溶液于试管中,加入几滴2%AgNO3溶液,观察现象
检验1-溴丁烷中的溴元素
B
向盛有4mL0.1ml•L-1KBr溶液的试管中加入1mL新制氯水,振荡,观察溶液颜色变化
Cl2的氧化性比Br2强
C
室温下,比较等物质的量浓度的NaF溶液和NaClO溶液pH的相对大小
Ka(HF)>Ka(HClO)
D
向盛有5mL0.005ml•L-1FeCl3溶液的试管中加入5mL0.015ml•L-1KSCN溶液,再加入少量铁粉,振荡,观察溶液颜色变化
反应物浓度影响化学平衡
方式
气体投料
平衡时相关数据
甲
ClCH2CH2Cl
ClCH2CH2Cl转化率
乙
n(HC≡CH):n(HCl)=1:1
HC≡CH转化率
丙
n(ClCH2CH2Cl):n(HC≡CH)=1:1
CH2=CHCl产率
难溶电解质
相关试卷
这是一份2024届河南省驻马店部分学校高三下学期模拟考试(二)理科综合试题-高中化学(原卷版+解析版),文件包含2024届河南省驻马店部分学校高三下学期模拟考试二理科综合试题-高中化学原卷版docx、2024届河南省驻马店部分学校高三下学期模拟考试二理科综合试题-高中化学解析版docx等2份试卷配套教学资源,其中试卷共28页, 欢迎下载使用。
这是一份黑龙江省部分学校2024届高三下学期第四次模拟考试化学试题(原卷版+解析版),文件包含黑龙江省部分学校2024届高三下学期第四次模拟考试化学试题原卷版docx、黑龙江省部分学校2024届高三下学期第四次模拟考试化学试题解析版docx等2份试卷配套教学资源,其中试卷共33页, 欢迎下载使用。
这是一份湖北省部分学校2024届高三下学期三模考试化学试题(原卷版+解析版),文件包含湖北省部分学校2024届高三下学期三模考试化学试题原卷版docx、湖北省部分学校2024届高三下学期三模考试化学试题解析版docx等2份试卷配套教学资源,其中试卷共30页, 欢迎下载使用。

