2024年云南省文山州砚山县中考一模生物试题(原卷版+解析版)
展开1. 下列各项中属于非生物的是( )
A. 引起人感冒的病毒B. 恐龙蛋化石
C. 生长在橘子皮上的青霉D. 休眠的青蛙
2. 当目镜中观察到的细胞不清晰时,应调节显微镜的哪个结构( )
A. 反光镜B. 镜筒C. 遮光器D. 细准焦螺旋
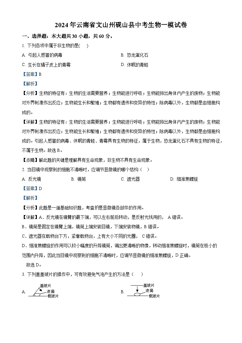
3. 下列盖盖玻片的操作中,可有效避免气泡产生的方法是( )
A. B.
C D.
4. 美国科学家已成功将萤火虫体内的控制发光的遗传物质转移到植物细胞内,制造出较小的发光植物。那么控制发光的遗传物质存在于
A. 细胞壁B. 细胞膜C. 细胞质D. 细胞核
5. 人体结构层次是( )
A. 细胞→组织→器官→系统→人体B. 细胞→器官→组织→系统→人体
C. 组织→器官→细胞→系统→人体D. 器官→系统→组织→细胞→人体
6. 2016年5月12日中国投资咨询网报道,江苏连云港紫菜产业园项目计划总投资15亿元,占地500余亩,项目全部投产后,每年可以生产紫菜4万多箱,下列关于紫菜的说法中正确的是( )
A. 依靠根固着在岩石上生长B. 可食用部分主要是叶
C. 生活在水中D. 该植物体的结构比较复杂
7. 通过探究可以发现,绿豆种子萌发不可缺少的外部条件是( )
①适量的水分 ②适宜的温度 ③充足的空气 ④明媚的阳光 ⑤肥沃的土壤
A. ①②③B. ②③④C. ①②⑤D. ②③⑤
8. 科学家发现,树木“喝水”时会发出噗噗声。下列有关树木“喝水”的叙述中,正确的是()
A. “喝”的水通过筛管向上运输到叶B. “喝”的水绝大部分用于光合作用
C. “喝水”的主要场所在根尖的根冠D. “喝水”的动力主要来自蒸腾作用
9. 佳佳的奶奶患有骨质疏松症,她为奶奶准备了以下食品,其中哪一组最有利于疾病康复( )
A. 牛奶、青椒炒肝B. 荔枝、苹果C. 米饭、青菜D. 馒头、牛肉
10. 下列有关开花结果及种子萌发的一些叙述中,正确的是( )
A. 对于繁衍后代来说,只有雌蕊是花中最重要的部分
B. 授粉后,子房壁发育成果实
C. 受精后,胚珠发育成种子
D. 种子萌发必需的外界条件是适宜的温度,水分和阳光
11. 种子植物都可以结出种子,种子中胚结构都包含( )
①胚芽 ②胚乳 ③胚根 ④子叶 ⑤胚轴
A. ①②③④⑤B. ②③④⑤C. ①③④⑤D. ①②③⑤
12. 酸雨的危害极大,它是因为大气中含有较多的下列哪些物质引起的( )
A. 二氧化碳B. 二氧化硫C. 盐酸D. 磷酸
13. 下列维生素种类与其相应的缺乏症对应错误是( )
A. 维生素A-夜盲症B. 维生素B1-贫血病
C. 维生素C-坏血病D. 维生素D-软骨病
14. 在人体所必需的营养成分中,可以由消化道壁直接吸收的物质是( )
A. 纤维素B. 蛋白质C. 脂肪D. 维生素
15. 人体细胞要获得氧气,排出二氧化碳,必须经过如下①②③等过程来完成,下列有关说法错误的是( )
A. 完成③过程后,血液含氧丰富,颜色鲜红
B. ②过程氧气通过扩散作用进入血液
C. ②③过程都发生气体交换
D. ①过程可将二氧化碳排出体外
16. 如图为心脏局部结构与主动脉弹性作用示意图,有关叙述错误的是
A. 心脏有左右不通上下通的四个腔
B. 左心室收缩时,①房室瓣打开,②动脉瓣关闭
C. 主动脉管壁厚,弹性大,保证向全身持续供血
D. 左心室壁最厚,肌肉发达,收缩和舒张能力最强
17. 输血时应以输同型血为原则,某O型血病人需大量输血,应输入( )
A. A型血B. B型血C. AB型血D. O型血
18. 下列反射活动没有大脑皮层参与的是
A. 听相声时哈哈大笑B. 红灯停,绿灯行
C. 手被烫立即缩回D. 手机铃响立即接电话
19. 写流程图是生物学学习过程中常用的方法,下列有关流程图叙述正确的是( )
A. 光线进入眼球成像:角膜→瞳孔→晶状体→玻璃体→视网膜
B. 血液循环的途径:心房→动脉→毛细血管→静脉→心室
C. 外界气体入肺的途径:鼻腔→咽→喉→支气管→气管→肺
D. 尿液形成过程:血液→肾小球→肾小管→肾小囊→尿液
20. 位于胸腔内的器官是( )
A. 心脏和胃肠B. 心脏和肝脏C. 胆囊和肺D. 心脏和肺
21. 下列动物与特征对应正确的是( )
A. 蜗牛——呼吸器官是肺
B. 蚯蚓——运动器官是足
C. 水螅——身体呈两侧对称
D. 蜘蛛——身体和附肢都分节
22. 当你过生日用力吹蜡烛时,膈肌的变化是( )
A. 收缩变为舒张B. 舒张变为收缩C. 顶部下降D. A、C两项均是
23. “超级细菌”是指对绝大多数抗生素不再敏感的细菌,有关说法错误的是( )
A. 超级细菌具有细胞壁、细胞膜、细胞质等结构
B. 所有的超级细菌都是由普通细菌变异而成的
C. 有些抗生素可导致超级细菌产生芽孢繁殖后代
D. 滥用抗生素是导致超级细菌产生的主要原因
24. 利用细菌来净化污水的主要原理是
A. 细菌喜欢喝污水B. 细菌可以分解污水中的无机物
C. 细菌可以分解污水中的有机物D. 污水是细菌繁殖的最佳环境
25. 下列关于食物的营养成分及消化的叙述中,错误的是( )
A. 小肠是消化吸收的主要场所
B. 蛋白质是主要的能源物质
C. 水和无机盐不经过消化就能直接被吸收
D. 人从外界摄取食物获得营养,属于异养生物
26. 可用作监测空气污染程度指示植物是
A. 藻类植物B. 苔藓植物C. 蕨类植物D. 裸子植物
27. 我市是山东省专业自行车队的起源地,中国•路通•黄河口(东营)公路自行车赛已在我市成功举办三届。下列叙述正确的是( )
A. 蹬车动作很简单,无需神经系统的协调B. 蹬车时只需要下肢的股四头肌参与
C. 完成蹬车动作时,相关的骨和关节起支点的作用D. 骨骼肌受到刺激,牵引骨绕关节运动,完成蹬车动作
28. 下图是制作临时装片时盖盖玻片的操作,正确的是( )
A. B.
C. D.
29. 植物体进入一生成熟阶段的标志是( )
A. 胚芽的形成B. 开花和结实C. 开花D. 结果
30. 为保护环境,我们提倡低碳生活,生活中注意减少能量耗用,降低二氧化碳排放。下列不属于低碳生活方式的是( )
A. 乘坐公共交通出行
B. 电脑、电视始终是开机状态
C. 垃圾分类,变废为宝
D. 光盘行动,节约粮食
二、简答题:本大题共5小题,共25分。
31. 如图为某自然生态系统的食物网简图,请回答:
(1)该食物网共有 ______ 条食物链,写出最长的食物链: ______ 。
(2)该生态系统中,两种生物之间既有捕食关系,又有竞争关系的是 ______ 。
(3)若图一构成一个完整的生态系统,除图中所标注的生物外,还需要补充的生物成分是 ______ 。
(4)“落红不是无情物,化作春泥更护花。”将“落花”化作“春泥”的主要生物是 ______ 。
32. 图中的甲表示绿色植物叶片横切面结构示意图,乙表示叶片在夏季晴朗的一天中两种生理活动的强度变化。请据图分析回答:
(1)根部从土壤吸收的水分和无机盐通过图甲[5]叶脉中的 ______ 输送给叶肉。
(2)图甲中的[6] ______ 是气体进出叶片的门户。
(3)图乙中的a曲线表示的生理活动在白天进行,晚上停止,说明该生理活动在光照条件下进行,是绿色植物的 ______ 作用,该作用可以维持生物圈中 ______ 的平衡;b曲线表示的生理活动全天都在进行,该生理活动的实质是 ______ 。
33. 如图是人体部分生理活动示意图,图中的序号表示不同的生理过程。
回答下列问题:
(1)食物在A系统中被消化的主要场所是 ______ ,①表示的生理过程是 ______ 。
(2)B系统的主要器官是肺,在③过程中进入B系统的气体是 ______ 。
(3)在C系统中形成尿液。正常情况下,在该器官中经过肾小管的 ______ 作用,尿液中的葡萄糖减为零。
(4)经过①②④过程后,组织细胞获得了 ______ 用于生命活动。
34. 如图是某昆虫长翅和残翅的遗传图谱,据图回答:
(1)亲代昆虫都是长翅,而子代昆虫出现了残翅,这种现象在遗传学上称为 ______ ,该昆虫的长翅和残翅是一对 ______ 性状。
(2)由遗传图谱可以判断出 ______ 是显性性状。
(3)如果显性基因用B表示,隐性基因用b表示,那么子代长翅的基因组成是 ______ 。
(4)如果用这对亲代昆虫再繁殖一只子代昆虫,子代是残翅的概率为 ______ 。
三、实验探究题:本大题共1小题,共5分。
35. 某生物兴趣小组同学发现,每天放学以后,同学们都喜欢在校园附近商店买零食吃,其中一元一包的辣条销售最好。辣条会不会对身体造成伤害呢?现以仓鼠为研究对象设计一个实验,对这个问题进行探究。
(1)本实验探究的问题是: ______ ?
(2)甲、乙作为一组对照实验,变量是 ______ 。
(3)每组用10只仓鼠,而不是只用1只的原因是 ______ 。
(4)比较甲、乙两组实验结果,你得出的结论是 ______ 。
(5)“辣条”制作过程要经过腌制或油炸,其营养成分会被破坏,虽便宜美味,但营养单一,且添加剂多,卫生无保障。结合实验结论,请给我县中小学生提出一条合理建议: ______ 。组别
实验材料
每次投喂等量的鼠粮
4个月以后结果
甲组
各10只大小、生长情况、活动能力相同的仓鼠
普通鼠粮加水磨碎,在用微波炉烘干
仓鼠活动能力正常
乙组
普通鼠粮加水与辣条一起磨碎,再用微波炉烘干,制成掺入辣条的鼠粮(大小形状与原鼠粮一致)
仓鼠活动能力明显减弱、几近死亡
2024年云南省昆明市中考一模生物试题(原卷版+解析版): 这是一份2024年云南省昆明市中考一模生物试题(原卷版+解析版),文件包含2024年云南省昆明市中考一模生物试题原卷版docx、2024年云南省昆明市中考一模生物试题解析版docx等2份试卷配套教学资源,其中试卷共33页, 欢迎下载使用。
2024年云南省昭通市昭阳区中考一模生物试题(原卷版+解析版): 这是一份2024年云南省昭通市昭阳区中考一模生物试题(原卷版+解析版),文件包含2024年云南省昭通市昭阳区中考一模生物试题原卷版docx、2024年云南省昭通市昭阳区中考一模生物试题解析版docx等2份试卷配套教学资源,其中试卷共41页, 欢迎下载使用。
2024年云南省玉溪市中考一模生物试题(原卷版+解析版): 这是一份2024年云南省玉溪市中考一模生物试题(原卷版+解析版),文件包含2024年云南省玉溪市中考一模生物试题原卷版docx、2024年云南省玉溪市中考一模生物试题解析版docx等2份试卷配套教学资源,其中试卷共36页, 欢迎下载使用。

