吉林省延边朝鲜族自治州延吉市延边第二中学2023-2024学年高一下学期5月期中考试生物试题
展开第I卷 选择题(共50分)
一、单项选择题(本题包括25小题,每小题2分,共50分,每题只有一项正确)
1. 孟德尔通过对豌豆开展杂交实验并进行统计分析总结出遗传学的两大基本规律。下列关于其所选实验材料和实验过程的叙述,正确的是( )
A. 在豌豆花瓣开放后对豌豆母本进行去雄可避免让其自花传粉
B. 孟德尔通过研究豌豆茎高度的遗传总结出自由组合定律
C. 豌豆在自然状态下一般是纯种,通常不会受到外来花粉的干扰
D. 孟德尔对豌豆花进行人工授粉后再次套袋的目的是防止其自交
2. 为了验证孟德尔遗传方式的正确性,有人用一株开红花的烟草和一株开白花的烟草作为亲本进行实验。在下列预期结果中,支持孟德尔遗传方式而否定融合遗传方式的是( )
A. 红花亲本与白花亲本杂交的F1全为红花
B. 红花亲本与白花亲本杂交的F1全为粉红花
C. 红花亲本与白花亲本杂交得F1,F1自交得到的F2按照一定比例出现花色分离
D. 红花亲本自交,子代全为红花;白花亲本自交,子代全为白花
3. 将遗传因子组成为Rr的豌豆连续自交,后代中遗传因子组成为rr的豌豆所占比例变化曲线为( )
A. B.
C. D.
4. 孟德尔提出“成对的遗传因子”实际是指( )
A. 四分体中发生缠绕并交换相应片段的基因
B. 同源染色体上同一位置控制相对性状的基因
C. 一条染色体经复制后形成的两条姐妹染色单体
D. 一条染色体上有特定遗传效应的脱氧核苷酸序列
5. 已知大豆某两对基因按照自由组合规律遗传,其子代基因型及比值如下图,则亲本的基因型是( )
A. DDSS×DDSsB. DdSs×DdSs
C. DdSs×DDSsD. DdSS×DDSs
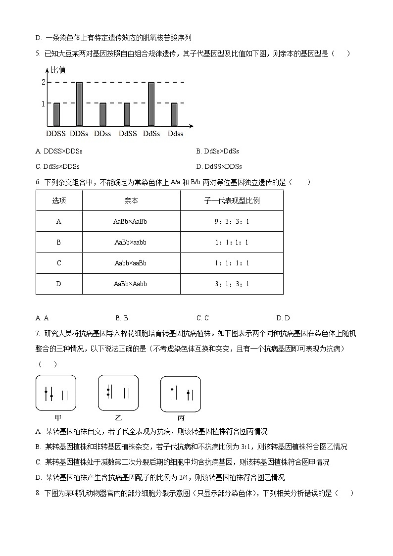
6. 下列杂交组合中,不能确定为常染色体上A/a和B/b两对等位基因独立遗传的是( )
A. AB. BC. CD. D
7. 研究人员将抗病基因导入棉花细胞培育转基因抗病植株。如下图表示两个同种抗病基因在染色体上随机整合的三种情况,以下说法正确的是(不考虑染色体互换和突变,且有一个抗病基因即可表现为抗病)( )
A. 某转基因植株自交,若子代全表现为抗病,则该转基因植株符合图丙情况
B. 某转基因植株和非转基因植株杂交,若子代抗病和不抗病比例为3∶1,则该转基因植株符合图乙情况
C. 某转基因植株处于减数第二次分裂后期的细胞中均含抗病基因,则该转基因植株符合图甲情况
D. 某转基因植株产生含抗病基因配子的比例为3/4,则该转基因植株符合图乙情况
8. 下图为某哺乳动物器官内的部分细胞分裂示意图(只显示部分染色体),下列相关分析错误的是( )
A. 甲细胞含4条染色单体,处于减数分裂Ⅰ中期
B. 该动物为雄性,丁细胞中的染色体数目与体细胞相同
C. 乙细胞含有2对同源染色体,处于有丝分裂后期
D. 乙、丙、丁三图中都存在染色体短暂加倍的现象
9. 下列有关图示的叙述中正确的是( )
A. 受精过程就是指Ⅱ+Ⅲ的过程
B. Ⅰ过程精子与卵细胞的形成过程完全相同
C. 由于Ⅱ生殖方式的出现,加快了生物进化的进程
D. Ⅰ过程可实现染色体的互换和自由组合,增强了生物遗传的稳定性
10. 下列有关性染色体及伴性遗传的叙述,正确的是( )
A. 在红绿色盲遗传中,儿子的色盲基因不能来自于父方
B. XY型性别决定的生物,Y染色体都比X染色体短小
C. 性染色体上的基因,表现出与性别决定相关
D. 各种生物细胞中都含有性染色体和常染色体
11. 下列关于基因与染色体关系的说法中,正确的是( )
A. 染色体上的非等位基因都可以在减数第一次分裂后期自由组合
B. 萨顿通过研究蝗虫细胞的减数分裂,证明基因就在染色体上
C. 摩尔根等人用同位素标记法测出基因在染色体上呈线性排列
D. 摩尔根等通过把一个特定的基因和一条特定的染色体联系起来证明基因在染色体上
12. 模型是人们为了某种特定目的而对认识对象所作的一种简化的概括性的描述。运用模型可以解释复杂的研究对象,简化生物学问题。下列关于制作减数分裂模型和DNA双螺旋结构模型的叙述,错误的是( )
A. 可用2种不同颜色的橡皮泥制作果蝇4对同源染色体的减数分裂模型
B. 用一根铁丝将颜色和长短一样的橡皮泥扎起可代表已复制好的一条染色体
C. 制作DNA双螺旋结构模型过程中,每个核糖连接1个磷酸基团和1个碱基
D. 两组同学选用相同数目和种类的卡片所制作的DNA结构模型碱基序列可能不同
13. 下列关于“噬菌体侵染细菌实验”的叙述,正确的是( )
A. 噬菌体增殖过程中的原料和能量均由细菌提供
B. 用32P标记的噬菌体侵染未标记的大肠杆菌的结果说明DNA是大肠杆菌的遗传物质
C. 用35S标记的噬菌体侵染未标记的大肠杆菌,搅拌不充分不影响实验结果
D. 用32P标记的噬菌体侵染未标记的大肠杆菌,子代噬菌体的DNA中都能找到32P
14. 分析4个双链DNA样品分别得到下列资料,最可能取自同一生物个体的2个样品是( )
A. 样品1和样品3B. 样品1和样品2
C. 样品2和样品4D. 样品3和样品4
15. 下列关于DNA的组成、结构的叙述,错误的是( )
A. 单链DNA上的相邻碱基通过脱氧核糖—磷酸—脱氧核糖连接
B. 双链DNA、中一条链上(A+T)/(C+G)的值与另一条链的该值互为倒数
C. 双链环状DNA的两条链中的每一个磷酸基团均连接着两个脱氧核糖
D. 双链DNA中碱基C与G所占比例较大时,不易解旋
16. 真核生物中,基因、遗传信息、密码子和反密码子分别是指( )
①基因中脱氧核苷酸的排列顺序②信使RNA上核糖核苷酸的排列顺序③信使RNA上决定氨基酸的3个碱基④转运RNA上识别密码子的3个相邻的碱基⑤DNA上决定氨基酸的3个相邻的碱基⑥信使RNA上决定氨基酸的3个相邻的碱基⑦有遗传效应的DNA片段
A. ⑦①③④B. ①②③④C. ⑦①⑥④D. ⑦②③④
17. 下列关于基因、核酸、染色体的叙述中,正确的是( )
A. DNA只存在于染色体上,染色体是DNA的载体
B. RNA是某些病毒与原核生物的遗传物质
C. 一条染色体含有一条或两条脱氧核苷酸链
D. 并非DNA上的所有碱基都参与基因的组成
18. 下列有关基因的说法,错误的是( )
A. 某基因由140对脱氧核苷酸构成,则该基因碱基排列顺序有4140种
B. 在真核细胞中基因是有遗传效应的DNA片段、大部分基因位于染色体上
C. 一般来说,不同生物的DNA分子中(A+G)/(T+C)的值相同
D. 检测人的基因组,需要测22条常染色体和X、Y2条性染色体的DNA碱基序列
19. 图中字母表示核苷酸,下列叙述错误的是( )
A. ①→②表示转录B. ①②中共有8种核苷酸
C. ①上有2个密码子D. HIV可发生②→①的过程
20. 如图表示细胞中两种分子的结构,下列叙述错误的是( )
A. ①可作为真核生物的遗传物质B. ①分子的特异性取决于双螺旋结构
C. ②分子中也存在碱基互补配对D. ②是tRNA,可识别并转运氨基酸
21. 在翻译过程中,下列选项中能发生碱基互补配对的是( )
A. 信使RNA与转运RNAB. 氨基酸与转运RNA
C. DNA与信使RNAD. DNA母链与子链
22. 假设某一段mRNA上有120个碱基,其中A有30个,G有50个,那么转录该mRNA的DNA分子区段中,“C+T”的个数以及该mRNA翻译成的蛋白质所含氨基酸的个数分别是(不考虑终止密码子)( )
A 80、60B. 160、80C. 80、40D. 120、40
23. 在遗传学上,把遗传信息沿一定方向的流动叫做信息流。下列对应关系正确的是( )
A. AB. BC. CD. D
24. 关于基因表达与性状关系的叙述,错误的是( )
A. 白化病人由于基因异常而缺少酪氨酸酶,不能合成黑色素
B. Lcyc基因的甲基化可抑制该基因的表达,进而影响柳穿鱼花的形态结构
C. 基因与性状并不是简单的一一对应关系,一个性状可以受到多个基因的影响,一个基因也可以影响多个性状
D. 基因与基因、基因与环境间相互作用形成复杂网络即可调控生物体的性状
25. 科学家在研究某种小鼠毛色的遗传时发现,纯合黄色小鼠(AvyAvy)与黑色小鼠(aa)杂交,F1(Avya)中小鼠的体色表现为介于黄色和黑色之间的一系列过渡类型。进一步研究发现,F1中不同体色小鼠的Avy基因碱基序列相同,但有不同程度的甲基化现象,甲基化程度越高,Avy基因的表达受到的抑制越明显。下列相关推测正确的是( )
A. 该种小鼠体色的遗传不遵循孟德尔的遗传定律
B. 被甲基化基因的遗传信息发生改变,从而使生物体的性状发生改变
C. Avy基因的甲基化程度越高,F1小鼠的体色就越浅
D. 基因的甲基化可能会阻止RNA聚合酶与Avy基因的结合
第Ⅱ卷 综合题(共50分)
二、综合题:(共5题,50分)
26. 如图①~④表示人类卵细胞产生过程中染色体的部分行为。回答下列问题:
(1)染色体与染色质的关系是________________。
(2)图中染色体行为出现的先后顺序是_________________,图①中现象发生于__________期,图④细胞的名称是_________。
(3)图中染色体的行为与精子形成过程_________(填“相同”或“不同”),请写出卵细胞和精子形成过程的不同点:_______________(答出两点)。
(4)请在下面坐标系中绘制人类卵原细胞减数分裂过程中染色体数的变化曲线________。
27. 人类正常视觉和先天性夜盲症是一对相对性状,由等位基因A、a控制。某家庭成员患先天性夜盲症的情况如下图所示,检测发现Ⅱ₂不含先天性夜盲症的致病基因。据图分析,回答下列有关问题:
(1)先天性夜盲症的遗传方式是_____遗传。该遗传病在人群中男女患病情况表现为_______。
(2)Ⅲ₁的基因型是_______,Ⅲ₃的致病基因不可能来自Ⅰ₁,判断的理由是_______。
(3)Ⅱ₃和Ⅱ₄第三个孩子是一个女儿,该女儿患先天性夜盲症的概率是_________。
28. 关于DNA是遗传物质的推测,科学家们找到了很多直接或者间接的证据,并解决了很多技术难题,提出了科学的模型,请回答下列问题:
(1)格里菲思的肺炎链球菌转化实验中,将R型活细菌与加热杀死的S型细菌混合后注射到小鼠体内,从死亡的小鼠体内可以分离得到的细菌为__________(填:R型、S型、R和S型)。
(2)赫尔希和蔡斯的T2噬菌体侵染细菌实验中,为了区分DNA和蛋白质分子,利用放射性同位素标记技术分别制备了用32P标记DNA的噬菌体和用35S标记蛋白质的噬菌体。要得到32P标记DNA的噬菌体,需进行的操作是___________。
(3)某种感染动物细胞的病毒M主要由核酸和蛋白质组成。为探究病毒M的遗传物质是DNA还是RNA,某研究小组展开了相关实验,如下所示。请回答下列问题:
材料用具:该病毒核酸提取物、DNA酶、RNA酶、小白鼠及生理盐水、注射器等。
I、实验步骤:
①取健康且生长状况基本一致的小白鼠若干,随机均分成四组,编号分别为A、B、C、D。
②将配制溶液分别注射入小白鼠体内,请完善下表(已知A/B为实验组,C/D为对照组且D组为空白对照组):
③相同条件下培养一段时间后,观察比较各组小白鼠的发病情况。
Ⅱ、结果预测及结论:
①A、C组发病,B、D组不发病,说明DNA是该病毒的遗传物质。
②______,说明RNA是该病毒的遗传物质。
29. 科学家曾对DNA的复制提出两种假说:全保留复制和半保留复制。以下是运用密度梯度离心等方法探究DNA复制机制的两个实验,请分析并回答下列问题:
实验一:从含15N的大肠杆菌和含14N的大肠杆菌中分别提取亲代DNA,混合后放在100℃条件下进行热变性处理,即解开双螺旋,变成单链,然后进行密度梯度离心,再测定离心管中混合的DNA单链含量,结果如图a所示。
实验二:将含15N的大肠杆菌转移到14NH4C1培养液中,繁殖一代后提取子代大肠杆菌的DNA(F1DNA)。将F1DNA热变性处理后进行密度梯度离心,离心管中出现的两个条带对应图b中的两个峰。
(1)DNA分子虽然只含有4种脱氧核苷酸,但却储存了大量的遗传信息,请你解释这一现象:___________。热变性处理破坏了DNA分子中的___________(填化学键的名称)。
(2)根据图a、图b中条带的数目和位置,能否判断DNA的复制方式是“全保留复制”还是“半保留复制”?___________,原因是___________。
(3)研究人员发现,若实验二中提取F1DNA不做热变性处理,将其直接进行密度梯度离心,则离心管中只出现一个条带,据此分析DNA的复制方式是___________。
(4)研究人员继续研究发现,将含15N的大肠杆菌转移到14NH4C1培养液中,培养24h后提取子代大肠杆菌的DNA,经实验二的相关处理后,离心管中出现的14N条带与15N条带峰值的相对比值为7:1,则大肠杆菌的分裂周期为___________h。
30. 如图表示某DNA片段遗传信息的传递过程,①~⑤表示物质或结构(如③代表核糖体)。a、b、c表示生理过程(例如:a代表DNA的复制)。请据图回答下列问题:(可能用到的密码子:AUG—甲硫氨酸、GCU—丙氨酸、AAG—赖氨酸、UUC—苯丙氨酸、UCU—丝氨酸、UAC—酪氨酸、CGA—精氨酸、AGA—精氨酸)
(1)遗传信息表达包括______________(填字母)过程。
(2)由②指导合成出的多肽链中氨基酸的序列是__________________________。
(3)该DNA片段复制三次需游离的胸腺嘧啶脱氧核苷酸的数目为__________个。
(4)若在AUG后插入三个核苷酸,合成的多肽链中除在甲硫氨酸后多一个氨基酸外,其余的氨基酸序列没有变化。由此证明_________________。
(5)写出该DNA片段的碱基序列________(标明5’和3’端,标明模板链)
例如:5'-CCCGGG-3'(模板链)
3'-GGGCCC-5'选项
亲本
子一代表现型比例
A
AaBb×AaBb
9:3:3:1
B
AaBb×aabb
1:1:l:1
C
Aabb×aaBb
1:1:1:1
D
AaBb×Aabb
3:1:3:1
种类
样品1
样品2
样品3
样品4
碱基含量
15%C
12%G
35%T
28%A
选项
信息流方向
生理过程
酶的种类
A
DNA→DNA
DNA复制
RNA聚合酶
B
DNA→RNA
转录
DNA聚合酶
C
RNA→DNA
逆转录
逆转录酶
D
RNA→RNA
RNA复制
解旋酶
组别
A
B
C
D
注射溶液
适量的病毒核酸提取物和RNA酶
___
___
等量的生理盐水
31,吉林省延边州2023-2024学年高一上学期期末学业质量检测生物试题: 这是一份31,吉林省延边州2023-2024学年高一上学期期末学业质量检测生物试题,共9页。
31,吉林省延边州2023-2024学年高一上学期期末学业质量检测生物试题(1): 这是一份31,吉林省延边州2023-2024学年高一上学期期末学业质量检测生物试题(1),共4页。
2021延边朝鲜族自治州延边二中北校区高二下学期期中考试生物试题含答案: 这是一份2021延边朝鲜族自治州延边二中北校区高二下学期期中考试生物试题含答案

