吉林省长春市第二实验中学2023-2024学年高二下学期期中考试生物试题(Word版附解析)
展开考生注意:
1.满分100分,考试时间75分钟。
2.考生作答时,请将答案答在答题卡上。选择题每小题选出答案后,用2B铅笔把答题卡上对应题目的答案标号涂黑;非选择题请用直径0.5毫米黑色墨水签字笔在答题卡上各题的答题区域内作答,超出答题区域书写的答案无效,在试题卷、草稿纸上作答无效。
3.本卷命题范围:选择性必修3。
一、选择题:本题共20小题,每小题2分,共40分。在每小题给出的四个选项中,只有一项是符合题目要求的。
1. 变酸的酒表面有一层膜、泡菜坛表面长的一层膜、腐乳外面有一层致密的皮它们分别是( )
A. 乳酸菌、醋酸菌、毛霉菌丝
B. 醋酸菌、酵母菌、乳酸菌
C. 酵母菌、醋酸菌、乳酸菌
D. 醋酸菌、酵母菌、毛霉菌丝
2. 下列关于传统发酵技术的叙述,错误的是( )
A. 传统发酵利用的微生物一般为天然存在的单一菌种
B. 传统发酵常常是固体发酵或者半固体发酵
C. 传统饮食中的酱油、醋、泡菜等可通过传统发酵获得
D. 传统发酵存在杂菌情况不明、过程控制缺乏标准等问题
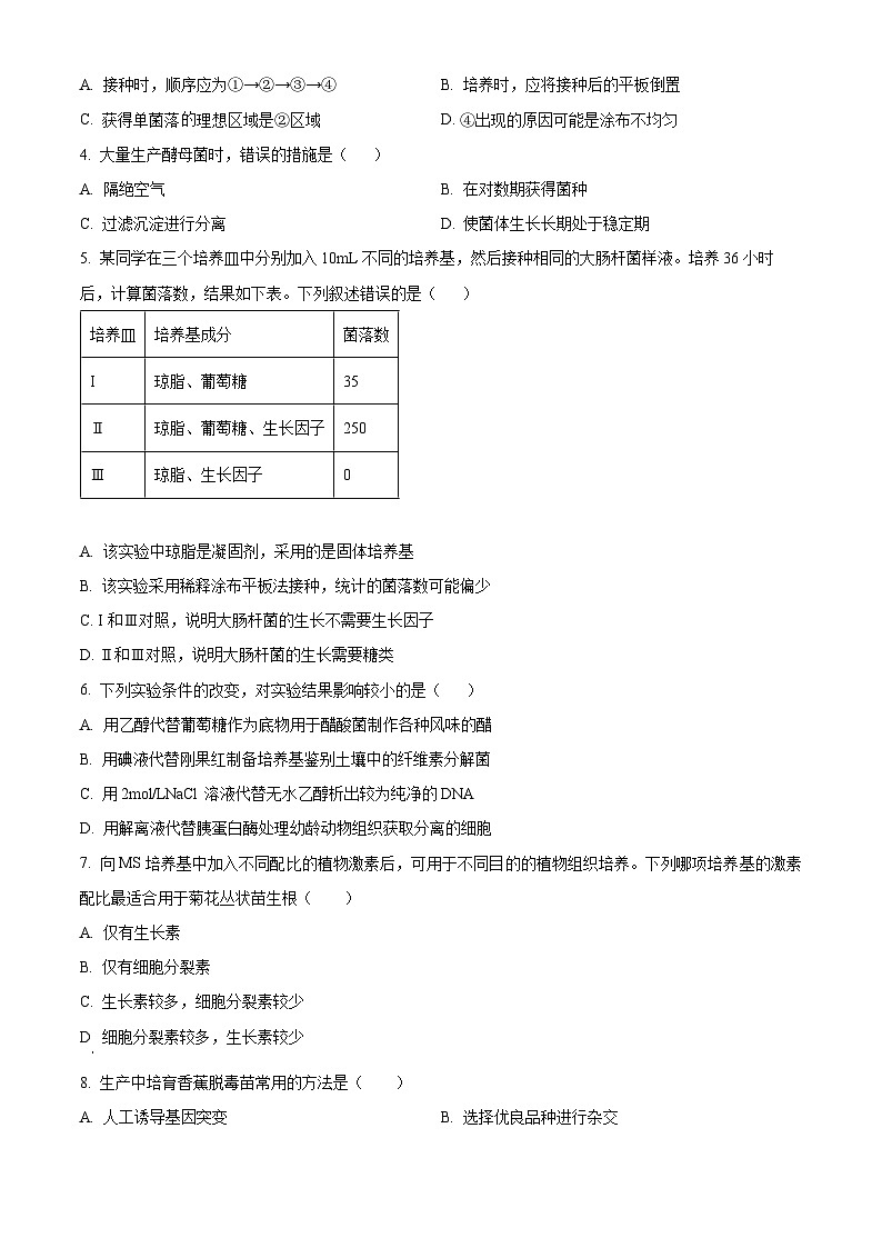
3. 某兴趣小组对枯草芽孢杆菌进行纯培养,结果如图。下列叙述正确的是( )
A. 接种时,顺序应为①→②→③→④B. 培养时,应将接种后的平板倒置
C. 获得单菌落理想区域是②区域D. ④出现的原因可能是涂布不均匀
4. 大量生产酵母菌时,错误的措施是( )
A. 隔绝空气B. 在对数期获得菌种
C. 过滤沉淀进行分离D. 使菌体生长长期处于稳定期
5. 某同学在三个培养皿中分别加入10mL不同的培养基,然后接种相同的大肠杆菌样液。培养36小时后,计算菌落数,结果如下表。下列叙述错误的是( )
A. 该实验中琼脂是凝固剂,采用的是固体培养基
B. 该实验采用稀释涂布平板法接种,统计的菌落数可能偏少
C. I和Ⅲ对照,说明大肠杆菌的生长不需要生长因子
D. Ⅱ和Ⅲ对照,说明大肠杆菌的生长需要糖类
6. 下列实验条件的改变,对实验结果影响较小的是( )
A. 用乙醇代替葡萄糖作为底物用于醋酸菌制作各种风味的醋
B. 用碘液代替刚果红制备培养基鉴别土壤中的纤维素分解菌
C. 用2ml/LNaCl溶液代替无水乙醇析出较为纯净的DNA
D. 用解离液代替胰蛋白酶处理幼龄动物组织获取分离的细胞
7. 向MS培养基中加入不同配比的植物激素后,可用于不同目的的植物组织培养。下列哪项培养基的激素配比最适合用于菊花丛状苗生根( )
A. 仅有生长素
B. 仅有细胞分裂素
C. 生长素较多,细胞分裂素较少
D 细胞分裂素较多,生长素较少
8. 生产中培育香蕉脱毒苗常用的方法是( )
A. 人工诱导基因突变B. 选择优良品种进行杂交
C. 取茎尖分生组织进行组织培养D. 进行远缘植物体细胞杂交
9. 中草药三七富含次生代谢产物人参皂苷。科研人员将三七外植体接种到含适宜比例的植物激素培养基上,成功诱导出愈伤组织。下列叙述错误的是( )
A. 选用分化程度低的外植体利于愈伤组织的形成
B. 培养基中添加蔗糖细胞提供营养、调节渗透压
C. 外植体经再分化形成具有分生能力的薄壁细胞团
D. 通过植物细胞培养可实现人参皂苷的工厂化生产
10. 下列关于生物技术与工程中相关实验的实验步骤的叙述,错误的是( )
A. 离体细胞消毒、接种→脱分化→愈伤组织→再分化→试管苗
B. 淋巴细胞+骨髓瘤细胞→细胞融合→两次筛选→产生特定抗体的杂交瘤细胞
C. 动物组织→胰蛋白酶→细胞悬液→原代培养→传代培养
D. 植物原生质体A+植物原生质体B→灭活病毒→筛选→杂交原生质体
11. 抗体—药物偶联物(ADC)通过将细胞毒素与能特异性识别肿瘤抗原的单克隆抗体结合,实现了对肿瘤细胞的选择性杀伤。ADC通常由抗体、接头和药物(如细胞毒素)三部分组成,它的作用机制如图所示。下列相关叙述正确的是( )
A. ADC中的抗体主要是发挥治疗效应,杀伤靶细胞
B. 制备ADC中的抗体应用了体细胞核移植、动物细胞培养等技术
C. ADC通过胞吞作用进入肿瘤细胞体现了细胞膜的选择透过性,ADC同传统药物相比精准度更高,对机体损伤更小
D. 可以将ADC中的药物换成放射性同位素,标记单克隆抗体进行靶向治疗
12. 在生物医学领域,克隆技术被用于研究细胞增殖、组织或器官再生和人类疾病等方面。例如,利用克隆技术可以大量复制含有特定功能的细胞,并对其进行药效学和毒理学测试,以及疾病模型的制作。同时,克隆技术还可用于治疗一些遗传疾病。下列说法不属于克隆的是( )
A. 利用PCR技术扩增目的基因B. 利用核移植技术培育出克隆动物
C. 利用植物体细胞杂交技术培育出杂种植株D. 利用胡萝卜茎尖组织经植物组织培养得到脱毒苗
13. 下列有关基因工程操作工具的叙述,正确的是( )
A. 限制性内切核酸酶将DNA双链切割成两条单链
B. 限制性内切核酸酶的基因只存在于微生物中
C. 质粒DNA分子上有一个或多个限制酶切割位点
D. 将动物基因转入大肠杆菌等宿主细胞内只能以病毒为载体
14. 下列关于DNA粗提取与鉴定的叙述,错误的是( )
A. DNA和蛋白质都不溶于酒精
B. DNA能溶于2ml/L的NaCl溶液
C. 提取DNA时,加入的酒精溶液应预冷
D. 可用二苯胺试剂鉴定DNA
15. 下列基因工程的基本操作程序中,属于基因工程核心步骤的是( )
A. 基因表达载体的构建B. 目的基因的检测与鉴定
C. 将目的基因导入受体细胞D. 目的基因的筛选与获取
16. 下图是利用基因工程培育抗虫植物的示意图。以下相关叙述,正确的是( )
A. ②的构建需要有DNA聚合酶参与
B. ③侵染植物细胞后,重组Ti质粒整合到④的染色体上
C. ④的染色体上含抗虫基因,则⑤就表现出抗虫性状
D. ⑤表现出抗虫性状表明植株发生了可遗传变异
17. 实验室常用PCR技术对DNA进行体外扩增,下列相关叙述正确的是( )
A. 需要耐高温的DNA聚合酶和DNA连接酶
B. 反应过程包括变性→复性→延伸
C. 90℃时DNA的磷酸二酯键断开
D. 引物与模板结合后向5′方向延伸
18. 科学家培养出一种转基因小鼠,其膀胱上皮细胞可以合成人的生长激素并分泌到尿液中。下列说法错误的是( )
A. 用显微注射法将人的生长激素基因导入小鼠受体细胞
B. 人的生长激素基因只存在于在小鼠的膀胱上皮细胞中
C. 可通过PCR技术检测转基因小鼠是否转录出目的基因的mRNA
D. 在小鼠体内检测到人的生长激素基因,无法说明成功获得转基因小鼠
19. 研究人员利用蛋白质工程将细菌纤维素酶的第137、179、194位相应氨基酸替换为赖氨酸后,纤维素酶热稳定性得到了提高。下列有关该技术的说法正确的是( )
A. 对纤维素酶改造需要以基因工程为基础
B. 对纤维素酶的改造是通过直接改造mRNA实现的
C. 改造后的纤维素酶和原纤维素酶是同一种酶
D. 改造前后纤维素酶在细胞内合成过程中遗传信息的流向不同
20. 下列关于生物技术安全性的叙述,错误的是( )
A. 生物武器可通过吸入或误食、接触带菌物品等侵入人体
B. 克隆哺乳动物实验存在流产率高、胎儿畸形率高等问题
C. “设计试管婴儿”与“试管婴儿”技术在我国都是被禁止的
D. 转入油菜的抗除草剂基因可能通过花粉传入环境中
二、选择题:本题共5小题,每小题3分,共15分。在每小题给出的四个选项中,有一项或多项符合要求,全部选对的得3分,选对但不全的得1分,有选错的得0分。
21. 工厂利用山楂来制作果酒果醋,具体的流程如下图,以下说法错误的是( )
A. 酵母菌与醋酸菌在结构上的主要区别是醋酸菌具有以核膜为界限的细胞核
B. 醋酸发酵前,加入自来水对山楂果酒进行稀释,防止酒精浓度过高抑制醋酸菌的发酵
C. 添加白砂糖有利于酒精的产生,加入醋酸菌后发酵条件与之前一致
D. 可以将发酵好的山楂果醋在80℃左右热处理8~10min,以杀死醋酸菌和防止杂菌污染
22. 随着国民生活质量的提高,人们对肉类食品的需求越来越大。利用细胞工程生产肉类食品的过程如图所示,下列有关说法正确的是( )
A. 应先将取出的干细胞诱导分化为肌细胞,这样更有利于在生物反应器中扩大培养
B. 体外大规模培养肌肉细胞的过程也会出现接触抑制现象
C. 动物细胞大多数可黏附在容器内壁进行分裂,少数可以在培养液中悬浮生长
D. 与传统肉类生产方式相比,细胞培养肉对环境污染更小
23. 下图为某生物工程操作流程模式图,①、②为具体制备方法。下列叙述正确的是( )
A. 若此图表示植物体细胞杂交,则①表示脱分化,②表示再分化
B. 若此图表示克隆羊的培育,则①涉及到体外受精、核移植等技术
C. 若此图表示单克隆抗体的制备,则①可用灭活的病毒进行诱导
D. 若此图表示胚胎分割移植,则②对囊胚期的胚胎分割后,可直接移植给受体母牛
24. 为提高大豆对磷元素的吸收能力,研究人员利用农杆菌转化法将水稻的耐低磷基因OsPTF转移到大豆植株中,下图为重组Ti质粒上T—DNA的序列结构示意图。下列相关叙述错误的是( )
A. 启动子1和启动子2具有的核苷酸序列一般是相同的
B. RNA聚合酶与启动子1识别并结合后,启动抗除草剂基因的转录
C. 可通过含除草剂的选择培养基筛选含有目的基因大豆愈伤组织
D. 用EcRI、BamHI双酶切重组Ti质粒后,经电泳分离至少得到两条带
25. 下列关于DNA片段的扩增及电泳鉴定原理的说法,错误的是( )
A. 在一定的pH条件下DNA分子可带上正电荷或负电荷
B. 带电DNA分子在电场的作用下会向着与它所带电荷相同的电极移动
C. DNA分子在凝胶中的迁移速率与DNA分子大小、构象等有关,与凝胶等无关
D. 凝胶中DNA分子直接可以在波长为300nm的紫外灯下被检测
三、非选择题:本题共4小题,共45分。
26. 为确定某致病细菌对不同抗生素的敏感性,研究人员设置了四组实验:分别将含有A、B、C、D四种抗生素(含量相同)的滤纸片均匀置于同一平板上的不同位置,放在培养箱中培养一定时间后,观察其透明圈的大小,实验结果如下表。回答下列问题:
(1)配制培养基时,按照培养基配方准确称量各组分,溶解、定容后,并进行_____灭菌。若该实验需要计算菌落数,宜选择菌落数在_____。
(2)微生物培养的关键是_____,根据实验结果,为达到抗菌目的,最好应选用抗生素种类为_____;在排除杂菌污染的情况下,第4组实验说明细菌对抗生素D产生了_____。
(3)该实验还缺少一组空白对照,请尝试补充:_____。
27. 科研人员把猪卵母细胞进行人为的孤雌激活处理,使其发育成胚胎,将胚胎移植到代孕母猪体内,获得世界上第一批成活的孤雌生殖克隆猪。这种克隆猪不同于核移植获得的克隆猪,现将两种技术进行比较。回答下列问题:
(1)图中过程①②③④是获得孤雌生殖克隆猪的技术流程,获得核移植克隆猪的技术流程是_____(填序号)。
(2)孤雌生殖克隆猪仍然是二倍体生物,但可能由于缺失_____方亲本基因,其生长发育中出现多种问题。
(3)体细胞核移植技术中也会用到卵母细胞,使用_____处理,使其超数排卵,收集并选取_____期的卵母细胞。
(4)早期胚胎移植时,必须移植到同种且_____相同的其他雌性动物子宫中,才可能获得成功。从免疫学角度分析,早期胚胎能够在受体内存活的主要生理基础是_____。
28. 通过基因工程技术由大肠杆菌合成的人生长激素可用于治疗缺乏生长激素的垂体性侏儒症病人。如图1为通过基因工程技术生产人生长激素的过程。回答下列问题:
(1)图1中①过程中可从人的垂体细胞中提取到生长激素mRNA的原因是_____,②过程为_____。
(2)图1中的A为_____,利用PCR将一个A扩增3次,共需要引物_____个。
(3)⑤过程可以先用_____处理大肠杆菌,使细胞处于一种能吸收周围环境中DNA分子的状态。
(4)由图2分析可知,若要成功构建基因表达载体,要在A的上游和下游分别添加_____、_____限制酶的识别位点(假设A的内部不存在相关限制酶的识别位点)。
29. 药物A是从某植物体中提取的一种蛋白质,对治疗糖尿病具有良好的疗效。某研究团队运用生物工程相关技术,利用链霉菌来生产这种药物。如图所示为培养和筛选能生产药物A的链霉菌的过程。回答下列相关问题:
(1)科学家根据药物A的氨基酸序列人工合成DNA片段,由于_____,该方法得到的DNA片段有多种可能。若要运用PCR技术从植物的“基因海洋”中扩增出药物A基因,前提是_____。将重组DNA与载体连接导入链霉菌后,需要对重组链霉菌进行检测和鉴定。判断药物A基因是否成功表达出蛋白质常用_____技术进行检测。
(2)重组DNA中的P是启动子,它的作用是_____;Ne基因为卡那霉素抗性基因,它的主要作用是_____。
(3)将能生产药物A的链霉菌接种到生物发酵罐中,运用发酵工程大规模生产药物A.在发酵之前要对培育的链霉菌菌种进行_____,发酵过程中须监测和控制发酵罐中的温度、_____和溶解氧量等,使发酵过程维持在适宜状态。培养皿
培养基成分
菌落数
I
琼脂、葡萄糖
35
Ⅱ
琼脂、葡萄糖、生长因子
250
Ⅲ
琼脂、生长因子
0
实验组别
抗生素种类
实验结果
1
A
滤纸片周围出现透明圈
2
B
滤纸片周围没有出现透明圈
3
C
滤纸片周围的透明圈比含A的小
4
D
滤纸片周围的透明圈也比含A的小,直透明圈中出现了二个菌落
长春二实验中学高二(下)期中测试卷
生物学试卷
考生注意:
1.满分100分,考试时间75分钟。
2.考生作答时,请将答案答在答题卡上。选择题每小题选出答案后,用2B铅笔把答题卡上对应题目的答案标号涂黑;非选择题请用直径0.5毫米黑色墨水签字笔在答题卡上各题的答题区域内作答,超出答题区域书写的答案无效,在试题卷、草稿纸上作答无效。
3.本卷命题范围:选择性必修3。
一、选择题:本题共20小题,每小题2分,共40分。在每小题给出的四个选项中,只有一项是符合题目要求的。
1. 变酸的酒表面有一层膜、泡菜坛表面长的一层膜、腐乳外面有一层致密的皮它们分别是( )
A. 乳酸菌、醋酸菌、毛霉菌丝
B. 醋酸菌、酵母菌、乳酸菌
C. 酵母菌、醋酸菌、乳酸菌
D. 醋酸菌、酵母菌、毛霉菌丝
【答案】D
【解析】
【分析】醋酸菌是好氧菌,在氧气充足的条件下可以将乙醇转化成醋酸;泡菜制作的原理是乳酸菌发酵,在泡菜制作过程中,泡菜发酵液的营养丰富,其表面往往含有适量的氧气,适合酵母菌生长繁殖,产膜酵母生长繁殖会在泡菜坛液面的形成一层白膜;腐乳表面的一层致密的皮是由毛霉的匍匐菌丝形成的,它能形成腐乳的体,使腐乳成型。
【详解】变酸的酒表面观察到的菌膜是醋酸菌在液面大量繁殖而形成的;泡菜坛液面的一层白膜,主要是产膜酵母繁殖的结果;腐乳表面一层致密的皮是由毛霉的匍匐菌丝形成的,ABC错误,D正确。
故选D。
2. 下列关于传统发酵技术的叙述,错误的是( )
A. 传统发酵利用的微生物一般为天然存在的单一菌种
B. 传统发酵常常是固体发酵或者半固体发酵
C. 传统饮食中的酱油、醋、泡菜等可通过传统发酵获得
D. 传统发酵存在杂菌情况不明、过程控制缺乏标准等问题
【答案】A
【解析】
【分析】发酵是利用微生物,在适宜条件下,将原料经过特定的代谢途径转化为人类所需要的产物的过程。
【详解】A、现代发酵工程所用大多为单一菌种,有杂菌污染影响产量,培养基和设备需严格灭菌;而传统发酵技术很难实现单一菌种的利用,A错误;
B、传统发酵过程一般为混合菌种的固体发酵及半固体发酵为主,通常是家庭式或作坊式的,不需要进行严格的灭菌,B正确;
C、传统饮食中的酱油、醋、泡菜等可通过传统发酵获得,如果醋、泡菜制作可分别利用的醋酸菌和乳酸菌发酵获得,C正确;
D、发酵工程产物无论是代谢物还是菌体本身,都需要进行质量检查,合格后才能成为正式产品,而传统发酵存在杂菌情况不明、过程控制缺乏标准等问题,D正确。
故选A。
3. 某兴趣小组对枯草芽孢杆菌进行纯培养,结果如图。下列叙述正确的是( )
A. 接种时,顺序应为①→②→③→④B. 培养时,应将接种后的平板倒置
C. 获得单菌落的理想区域是②区域D. ④出现的原因可能是涂布不均匀
【答案】B
【解析】
【分析】微生物常见的接种的方法:
①平板划线法:将已经熔化的培养基倒入培养皿制成平板,接种,划线,在恒温箱里培养。在线的开始部分,微生物往往连在一起生长,随着线的延伸,菌数逐渐减少,最后可能形成单个菌落;
②稀释涂布平板法:将待分离的菌液经过大量稀释后,均匀涂布在培养皿表面,经培养后可形成单个菌落。
【详解】A、根据图中细菌数目的多少,①中出现单菌落,所以划线顺序是④→③→②→①,A错误;
B、接种后,应该将平板倒置,防止冷凝水进入培养基,B正确;
C、获得单菌落的理想区域是①区域,得到单独菌落,C错误;
D、图中接种方法为平板划线法,④出现的原因是菌种浓度过高,D错误。
故选B。
4. 大量生产酵母菌时,错误的措施是( )
A. 隔绝空气B. 在对数期获得菌种
C. 过滤沉淀进行分离D. 使菌体生长长期处于稳定期
【答案】A
【解析】
【分析】酵母菌的新陈代谢类型是兼性厌氧型,发酵生产一般采用液体培养基,方便更换培养基,人们根据微生物生长曲线,确定微生物在进入稳定期后,代谢产物逐渐积累,因此适当补充营养物质,有助于延长稳定期,提高代谢产物的产量,为此人们探索出连续培养的方法,即以一定的速度不断地添加新的培养基,同时以同样的速度不断地放出老的培养基,以保证微生物对营养物质的需要,并排出部分有害的代谢产物,使微生物保持较长时间的高速生长。
【详解】A、隔绝空气,酵母菌进行无氧呼吸,产生的能量不够大量繁殖,A错误;
B、在对数期获得菌种菌体代谢旺盛,生长繁殖速度最快,可大量获得酵母菌,B正确;
C、利用发酵法大量生产酵母菌时,需要过滤沉淀进行分离,C正确;
D、大量生产酵母菌时,要使菌体生长长期处于稳定期,以保持较大种群数量,D正确。
故选A。
5. 某同学在三个培养皿中分别加入10mL不同的培养基,然后接种相同的大肠杆菌样液。培养36小时后,计算菌落数,结果如下表。下列叙述错误的是( )
A. 该实验中琼脂是凝固剂,采用是固体培养基
B. 该实验采用稀释涂布平板法接种,统计的菌落数可能偏少
C. I和Ⅲ对照,说明大肠杆菌的生长不需要生长因子
D. Ⅱ和Ⅲ对照,说明大肠杆菌的生长需要糖类
【答案】C
【解析】
【分析】值得注意的是,统计的菌落数往往比活菌的实际数目低。这是因为当两个或多个细胞连在一起时,平板上观察到的只是一个菌落。因此,统计结果一般用菌落数而不是活菌数来表示。除了上述的活菌计数法外,显微镜直接计数也是测定微生物数量的常用方法。
【详解】A、分析表格可知,该实验使用了凝固剂琼脂,所以采用的是固体培养基,A正确;
B、该实验采用稀释涂布平板法接种,统计的菌落数可能偏少,原因是当两个或多个细胞连在一起时,平板上观察到的只是一个菌落,B正确;
C、I和Ⅲ对照,自变量为是否添加生长因子,实验结果显示添加了生长因子菌落数显著大于不添加生长因子的组,说明大肠杆菌的生长需要生长因子,C错误;
D、Ⅱ和Ⅲ对照,自变量为是否添加葡萄糖,实验结果表明不添加葡萄糖不能得到菌落,说明大肠杆菌的生长需要糖类,D正确。
故选C。
6. 下列实验条件的改变,对实验结果影响较小的是( )
A. 用乙醇代替葡萄糖作为底物用于醋酸菌制作各种风味的醋
B. 用碘液代替刚果红制备培养基鉴别土壤中的纤维素分解菌
C. 用2ml/LNaCl溶液代替无水乙醇析出较为纯净的DNA
D. 用解离液代替胰蛋白酶处理幼龄动物组织获取分离的细胞
【答案】A
【解析】
【分析】1、DNA不溶于酒精溶液,但是细胞中的某些蛋白质溶于酒精,利用这一原理,可以将DNA与蛋白质进一步的分离。
2、动物细胞培养条件:(1)无菌、无毒的环境:①消毒、灭菌②添加一定量的抗生素③定期更换培养液,以清除代谢废物。(2)营养物质:糖、氨基酸、促生长因子、无机盐、微量元素等,还需加入血清、血浆等天然物质。(3)温度和pH:哺乳动物多以36.5℃为宜,最适pH为7.2-7.4。(4)气体环境:95%空气(细胞代谢必需的)和5%的CO2(维持培养液的pH。)
【详解】A、当氧气、糖源都充足时,醋酸菌将葡萄汁中的葡萄糖分解成醋酸,当缺少糖源时,醋酸菌将乙醇变为乙醛,再将乙醛变为醋酸,故用乙醇代替葡萄糖作为底物用于醋酸菌制作各种风味的醋,影响较小,A正确;
B、以纤维素为唯一碳源并加入刚果红的培养基经接种后,若微生物能分解纤维素,则会出现以菌落为中心的透明圈,该鉴定培养基不能用碘液代替刚果红,影响较大,B错误;
C、用2ml/LNaCl溶液可以进行粗提取,不能代替无水乙醇析出较为纯净的DNA,影响较大,C错误;
D、用解离液代替胰蛋白酶处理幼龄动物组织可以杀死部分细胞,影响较大,D错误。
故选A。
7. 向MS培养基中加入不同配比的植物激素后,可用于不同目的的植物组织培养。下列哪项培养基的激素配比最适合用于菊花丛状苗生根( )
A. 仅有生长素
B. 仅有细胞分裂素
C. 生长素较多,细胞分裂素较少
D. 细胞分裂素较多,生长素较少
【答案】A
【解析】
【分析】1.植物组织培养的一般程序是:
①配制含有适当营养物质和植物生长调节剂的含0.7%~1%琼脂的培养基,倒在灭菌试管中凝固成半固体;
②从消毒的根、茎或叶上切取一些小组织块;
③将组织块放在固体培养基上进行培养,获得愈伤组织(创伤组织);
④以适当配比的营养物质和生长调节剂诱导愈伤组织,直到再生出新植株。
2.菊花植物组织培养的过程为:植物植株→形成愈伤组织→长出丛芽→生根→移栽成活。
【详解】在植物的组织培养过程中,植物激素中的生长素和细胞分裂素是启动细胞分裂、脱分化和再分化的关键激素,它们的浓度、比例都会影响植物细胞的发育方向,在器官水平上会促进侧根和不定根的发生,细胞分裂素主要促进芽的分化、侧枝的发育,所以最适合用于菊花丛状苗生根的仅为生长素,A正确,BCD错误。
故选A。
8. 生产中培育香蕉脱毒苗常用的方法是( )
A. 人工诱导基因突变B. 选择优良品种进行杂交
C. 取茎尖分生组织进行组织培养D. 进行远缘植物体细胞杂交
【答案】C
【解析】
【分析】植物组织培养的应用:1、植物离体快速繁殖。2、无病毒苗木培育 ,无性繁殖植物,病毒在体内积累,对生产造成极大损失。 利用组织培养方法可脱除病毒,获得脱病毒小苗。3、通过花药和花粉培养获得单倍体植株、缩短育种年限 。4、培养细胞突变体的应用 。5、利用组织培养的材料作为植物生物反应器。
【详解】A、植物长期无性繁殖,病毒在体内积累,基因突变不会消除病毒,A错误;
B、选择优良品种进行杂交会使子代获得优良性状,不会消除病毒,B错误;
C、植物长期无性繁殖,病毒在体内积累,植物的茎尖无毒或病毒极少,可以组织培养获得无病毒植株,C正确;
D、进行远缘植物体细胞杂交,细胞内的病毒不会消失,D错误。
故选C。
【点睛】
9. 中草药三七富含次生代谢产物人参皂苷。科研人员将三七外植体接种到含适宜比例的植物激素培养基上,成功诱导出愈伤组织。下列叙述错误的是( )
A. 选用分化程度低的外植体利于愈伤组织的形成
B. 培养基中添加蔗糖为细胞提供营养、调节渗透压
C. 外植体经再分化形成具有分生能力的薄壁细胞团
D. 通过植物细胞培养可实现人参皂苷的工厂化生产
【答案】C
【解析】
【分析】植物组织培养的基本原理是细胞的全能性,离体的植物器官或组织先脱分化形成愈伤组织,愈伤组织的细胞排列疏松而无规则,是一种高度液泡化的呈无定形状态的薄壁细胞;愈伤组织继续进行培养,再分化成根或芽等器官,最终发育成完整的植物体。
【详解】A、分化程度越低的外植体细胞全能性越高,越易诱导形成愈伤组织,A正确;
B、培养基中添加蔗糖为细胞提供营养、调节渗透压,B正确;
C、外植体经脱分化形成具有分生能力的薄壁细胞团愈伤组织,C错误;
D、利用人参细胞培养可以生产人参中重要的活性成分一人参皂苷,因此通过植物细胞培养可实现人参皂苷的工厂化生产,D正确。
故选C。
10. 下列关于生物技术与工程中相关实验的实验步骤的叙述,错误的是( )
A. 离体细胞消毒、接种→脱分化→愈伤组织→再分化→试管苗
B. 淋巴细胞+骨髓瘤细胞→细胞融合→两次筛选→产生特定抗体的杂交瘤细胞
C. 动物组织→胰蛋白酶→细胞悬液→原代培养→传代培养
D. 植物原生质体A+植物原生质体B→灭活病毒→筛选→杂交原生质体
【答案】D
【解析】
【分析】单克隆抗体的制备过程:首先用特定抗原注射小鼠体内,使其发生免疫,产生具有免疫能力的B淋巴细胞。利用动物细胞融合技术将B淋巴细胞和骨髓瘤细胞融合,在经过两次筛选,选出能够产生特异性抗体的细胞群,最后从培养液或小鼠腹水中提取单克隆抗体。
【详解】A、植物组织培养过程中,离体细胞消毒、接种,然后脱分化形成愈伤组织,再分化形成试管苗,A正确;
B、浆细胞(属于淋巴细胞)和骨髓瘤细胞融合,需要筛选两次,筛选得到杂交瘤细胞(去掉未杂交的细胞以及自身融合的细胞),筛选出能够产生特异性抗体的细胞群,B正确;
C、胰蛋白酶能将组织细胞分散开来,进行原代培养,由于存在接触性抑制,再用胰蛋白酶能将组织细胞分散开来,进行传代培养,C正确;
D、原生质体A和原生质体B融合采用物理方法(离心、振动、电激)和化学方法(聚乙二醇),灭活病毒可用于动物细胞融合,D错误。
故选D。
11. 抗体—药物偶联物(ADC)通过将细胞毒素与能特异性识别肿瘤抗原的单克隆抗体结合,实现了对肿瘤细胞的选择性杀伤。ADC通常由抗体、接头和药物(如细胞毒素)三部分组成,它的作用机制如图所示。下列相关叙述正确的是( )
A. ADC中的抗体主要是发挥治疗效应,杀伤靶细胞
B. 制备ADC中的抗体应用了体细胞核移植、动物细胞培养等技术
C. ADC通过胞吞作用进入肿瘤细胞体现了细胞膜的选择透过性,ADC同传统药物相比精准度更高,对机体损伤更小
D. 可以将ADC中的药物换成放射性同位素,标记单克隆抗体进行靶向治疗
【答案】D
【解析】
【分析】据图分析,抗体与靶细胞膜上的特异性受体结合通过胞吞的方式把药物(细胞毒素)一并带进靶细胞,引起靶细胞溶酶体膜的破裂,最后导致细胞凋亡,实现了对肿瘤细胞的选择性杀伤。
【详解】A、由题干信息可知,抗体药物偶联物(ADC)通过将细胞毒素与能特异性识别肿瘤抗原的单克隆抗体结合,ADC中的抗体在选择性杀伤肿瘤细胞中起识别作用,A错误;
B、制备单克隆抗体用到的动物细胞工程技术有:动物细胞融合、动物细胞培养,B错误;
C、ADC通过胞吞作用进入肿瘤细胞体现了细胞膜的流动性;ADC同传统药物相比精准度更高,对机体损伤更小,C错误;
D、特异性抗体能特异性识别肿瘤抗原,所以利用同位素标记的单克隆抗体,可用于定位诊断肿瘤,进行靶向治疗,D正确。
故选D。
12. 在生物医学领域,克隆技术被用于研究细胞增殖、组织或器官再生和人类疾病等方面。例如,利用克隆技术可以大量复制含有特定功能的细胞,并对其进行药效学和毒理学测试,以及疾病模型的制作。同时,克隆技术还可用于治疗一些遗传疾病。下列说法不属于克隆的是( )
A. 利用PCR技术扩增目的基因B. 利用核移植技术培育出克隆动物
C. 利用植物体细胞杂交技术培育出杂种植株D. 利用胡萝卜茎尖组织经植物组织培养得到脱毒苗
【答案】C
【解析】
【分析】广义上的克隆是指通过无性繁殖而产生的遗传物质相同的生物群,包含三个层次:分子水平的克隆、细胞水平的克隆和个体水平的克隆。
【详解】A、PCR技术扩增目的基因的原理是DNA复制,属于分子水平的克隆,A正确;
B、利用核移植技术培育出的克隆动物的核基因组成与核供体相同,属于个体水平的克隆,B正确;
C、利用植物体细胞杂交技术培育出的杂种植株遗传物质发生改变,不属于复制品,因此不属于克隆,C错误;
D、利用胡萝卜茎尖组织经植物组织培养得到脱毒苗,属于无性繁殖,能保持亲本遗传特性,属于个体水平的克隆,D正确。
故选C。
13. 下列有关基因工程操作工具的叙述,正确的是( )
A. 限制性内切核酸酶将DNA双链切割成两条单链
B. 限制性内切核酸酶的基因只存在于微生物中
C. 质粒DNA分子上有一个或多个限制酶切割位点
D. 将动物基因转入大肠杆菌等宿主细胞内只能以病毒为载体
【答案】C
【解析】
【分析】1、基因工程的工具:
(1)限制酶:能够识别双链DNA分子的某种特定核苷酸序列,并且使每一条链中特定部位的两个核苷酸之间的磷酸二酯键断裂。
(2)DNA连接酶:连接的是两个核苷酸之间的磷酸二酯键。
(3)运载体:常用的运载体:质粒、噬菌体、动植物病毒。
2、作为运载体必须具备的条件:①要具有限制酶的切割位点; ②要有标记基因(如抗性基因)③能在宿主细胞中稳定存在并复制;④是安全的,对受体细胞无害,而且要易从供体细胞分离出来。
【详解】A、限制性核酸内切酶将一个DNA双链片段切割成两个DNA分子片段,而不是切割成两条单链,A错误;
B、限制性核酸内切酶主要来源于微生物,故限制性核酸内切酶的基因主要存在于微生物体内,B错误;
C、质粒是一种常用的运载体,必须具备的条件之一是:具有一个或多个限制酶的切割位点,以便与外源基因连接,C正确;
D、常用的运载体有质粒、噬菌体、动植物病毒,可用质粒和噬菌体的衍生物作为载体,将动物基因转入大肠杆菌等宿主细胞内,D错误。
故选C。
14. 下列关于DNA粗提取与鉴定的叙述,错误的是( )
A. DNA和蛋白质都不溶于酒精
B. DNA能溶于2ml/L的NaCl溶液
C. 提取DNA时,加入的酒精溶液应预冷
D. 可用二苯胺试剂鉴定DNA
【答案】A
【解析】
【分析】DNA粗提取和鉴定的原理:(1)DNA的溶解性:DNA和蛋白质等其他成分在不同浓度NaCl溶液中溶解度不同;DNA不溶于酒精溶液,但细胞中的某些蛋白质溶于酒精;DNA对酶、高温和洗涤剂的耐受性。(2)DNA的鉴定:在沸水浴的条件下,DNA遇二苯胺会被染成蓝色。
【详解】A、DNA不溶于酒精,但某些蛋白质溶于酒精,因此可初步分离DNA与蛋白质,A错误;
B、DNA可以溶于2ml/L的NaCl溶液,B正确;
C、由于DNA不溶于酒精溶液,但细胞中的某些蛋白质溶于酒精,故在DNA粗提取与鉴定的实验中, 95%的冷酒精可提取出含杂质较少的DNA分子,C正确;
D、在沸水浴的条件下,DNA遇二苯胺会被染成蓝色,D正确。
故选A。
15. 下列基因工程的基本操作程序中,属于基因工程核心步骤的是( )
A. 基因表达载体的构建B. 目的基因的检测与鉴定
C. 将目的基因导入受体细胞D. 目的基因的筛选与获取
【答案】A
【解析】
【分析】基因工程又叫DNA重组技术,是指按照人们的意愿,进行严格的设计,并通过体外DNA重组和转基因等技术,赋予生物以新的遗传特性,从而创造出更符合人们需要的新的生物类型和生物产品。
【详解】基因表达载体的构建是基因工程的第二步,也是基因工程的核心。
故选A。
16. 下图是利用基因工程培育抗虫植物的示意图。以下相关叙述,正确的是( )
A. ②构建需要有DNA聚合酶参与
B. ③侵染植物细胞后,重组Ti质粒整合到④的染色体上
C. ④的染色体上含抗虫基因,则⑤就表现出抗虫性状
D. ⑤表现出抗虫性状表明植株发生了可遗传变异
【答案】D
【解析】
【分析】基因工程的工具酶包括限制酶和DNA连接酶,农杆菌特点:易感染双子叶植物和裸子植物,对大部分单子叶植物没有感染力;Ti质粒的T﹣DNA可转移至受体细胞,并整合到受体细胞的染色体上.目的基因导入受体细胞后需要进行检测和鉴定,才能确定其是否导入或成功表达。
【详解】A、重组质粒的构建需要限制性核酸内切酶和DNA连接酶参与,DNA聚合酶一般用于DNA复制过程,A错误;
B、③侵染植物细胞后,重组Ti质粒上的T-DNA整合到棉花细胞④的染色体上,B错误;
C、如果受体细胞的染色体上若含抗虫基因,但不代表该基因就一定成功表达,因此不能确定⑤是否表现出抗虫性状,C错误;
D、⑤只要表现出抗虫性状就表明该基因工程操作成功,基因工程的原理是基因重组,说明该植株发生了可遗传变异,D正确。
故选D。
17. 实验室常用PCR技术对DNA进行体外扩增,下列相关叙述正确的是( )
A. 需要耐高温的DNA聚合酶和DNA连接酶
B. 反应过程包括变性→复性→延伸
C. 90℃时DNA的磷酸二酯键断开
D. 引物与模板结合后向5′方向延伸
【答案】B
【解析】
【分析】PCR技术:
1、概念:PCR全称为聚合酶链式反应,是一项在生物体外复制特定DNA的核酸合成技术。
2、原理:DNA半保留复制。
3、前提条件:要有一段已知目的基因的核苷酸序以便合成一对引物。
4、条件:模板DNA、四种脱氧核苷酸、一对引物、热稳定DNA聚合酶(Taq酶)。
5、过程:①高温变性:DNA解旋过程(PCR扩增中双链DNA解开不需要解旋酶,高温条件下氢键可自动解开);低温复性:引物结合到互补链DNA上;③中温延伸:合成子链。
【详解】A、PCR操作过程中需要耐高温的DNA聚合酶,不需要DNA连接酶,A错误;
B、反应过程包括变性→复性→延伸,B正确;
C、90℃时DNA的氢键断开,C错误;
D、引物与模板结合后向3方向延伸,D错误。
故选B。
18. 科学家培养出一种转基因小鼠,其膀胱上皮细胞可以合成人的生长激素并分泌到尿液中。下列说法错误的是( )
A. 用显微注射法将人的生长激素基因导入小鼠受体细胞
B. 人的生长激素基因只存在于在小鼠的膀胱上皮细胞中
C. 可通过PCR技术检测转基因小鼠是否转录出目的基因的mRNA
D. 在小鼠体内检测到人的生长激素基因,无法说明成功获得转基因小鼠
【答案】B
【解析】
【分析】基因工程技术的基本步骤:
(1)目的基因的获取:方法有从基因文库中获取、利用PCR技术扩增和人工合成;
(2)基因表达载体的构建:是基因工程的核心步骤,基因表达载体包括目的基因、启动子、终止子和标记基因等;
(3)将目的基因导入受体细胞:根据受体细胞不同,导入的方法也不一样.将目的基因导入植物细胞的方法有农杆菌转化法、基因枪法和花粉管通道法;将目的基因导入动物细胞最有效的方法是显微注射法;将目的基因导入微生物细胞的方法是感受态细胞法;
(4)目的基因的检测与鉴定:
分子水平上的检测:①检测转基因生物染色体的DNA是否插入目的基因--DNA分子杂交技术;②检测目的基因是否转录出了mRNA--分子杂交技术;③检测目的基因是否翻译成蛋白质--抗原-抗体杂交技术;
个体水平上的鉴定:抗虫鉴定、抗病鉴定、活性鉴定等。
【详解】A、将目的基因导入动物细胞最有效的方法是显微注射法,A正确;
B、人的生长激素基因存在于小鼠所有细胞中,但只在小鼠的膀胱上皮细胞表达,B错误;
C、可通过PCR技术检测转基因小鼠是否转录出目的基因的mRNA,C正确;
D、在小鼠体内检测到人的生长激素基因,无法说明成功获得转基因小鼠,还需要检测尿液中是否产生人的生长激素,D正确。
故选B。
19. 研究人员利用蛋白质工程将细菌纤维素酶的第137、179、194位相应氨基酸替换为赖氨酸后,纤维素酶热稳定性得到了提高。下列有关该技术的说法正确的是( )
A. 对纤维素酶的改造需要以基因工程为基础
B. 对纤维素酶的改造是通过直接改造mRNA实现的
C. 改造后的纤维素酶和原纤维素酶是同一种酶
D. 改造前后纤维素酶在细胞内合成过程中遗传信息的流向不同
【答案】A
【解析】
【分析】蛋白质工程的过程:预期蛋白质功能→设计预期的蛋白质结构→推测应有氨基酸序列→找到对应的脱氧核苷酸序列(基因).蛋白质工程是通过修改基因或创造合成新基因来改变生物的遗传和表达形状,合成新的蛋白质,蛋白质工程是对基因进行修饰改造或重新合成,然后进行表达,须构建基因表达载体;蛋白质工程获得的是自然界没有的蛋白质;蛋白质工程是在基因水平上改造基因。
【详解】A、对纤维素酶的改造属于蛋白质工程,需要以基因工程为基础,蛋白质工程是在基因水平上改造基因,A正确;
B、对纤维素酶的改造是通过直接改造纤维素酶的基因实现的,B错误;
C、改造后的纤维素酶氨基酸序列发生了改变,和原纤维素酶不是同一种酶,C错误;
D、改造前后纤维素酶在细胞内合成过程中遗传信息的流向相同,都是DNA→RNA→蛋白质,D错误。
故选A。
20. 下列关于生物技术安全性的叙述,错误的是( )
A. 生物武器可通过吸入或误食、接触带菌物品等侵入人体
B. 克隆哺乳动物实验存流产率高、胎儿畸形率高等问题
C. “设计试管婴儿”与“试管婴儿”技术在我国都是被禁止的
D. 转入油菜的抗除草剂基因可能通过花粉传入环境中
【答案】C
【解析】
【分析】生物武器种类:包括致病菌、病毒、生化毒剂,以及经过基因重组的致病菌等。
【详解】A、生物武器中的病原体可以通过吸入、误食接触带菌物品,被带菌昆虫叮咬等侵入人体,A正确;
B、克隆人技术还待完善,在流产率较高、胎儿畸形的方面还存在问题,B正确;
C、“试管婴儿”技术能解决不孕夫妇的生育问题,目前并没有被禁止,C错误;
D、花粉细胞中也会含有抗除草剂基因,所以可以通过花粉传入环境中,D正确。
故选C。
二、选择题:本题共5小题,每小题3分,共15分。在每小题给出的四个选项中,有一项或多项符合要求,全部选对的得3分,选对但不全的得1分,有选错的得0分。
21. 工厂利用山楂来制作果酒果醋,具体的流程如下图,以下说法错误的是( )
A. 酵母菌与醋酸菌在结构上的主要区别是醋酸菌具有以核膜为界限的细胞核
B. 醋酸发酵前,加入自来水对山楂果酒进行稀释,防止酒精浓度过高抑制醋酸菌的发酵
C. 添加白砂糖有利于酒精的产生,加入醋酸菌后发酵条件与之前一致
D. 可以将发酵好的山楂果醋在80℃左右热处理8~10min,以杀死醋酸菌和防止杂菌污染
【答案】ABC
【解析】
【分析】酵母菌在无氧条件下进行无氧呼吸,可把葡萄糖分解为酒精和二氧化碳;酵母菌为真核细胞,醋酸菌为原核细胞,二者最根本的区别是酵母菌有核膜包围的细胞核。
【详解】A、酵母菌为真核生物,醋酸菌为原核生物,两者在结构上的主要区别是酵母菌有以核膜为界限的细胞核,A错误;
B、醋酸菌对酒精的耐受力较弱,醋酸发酵前要加入纯净水对山楂果酒进行稀释,否则酒精浓度过高会抑制醋酸菌的发酵,B错误;
C、白砂糖的主要成分是蔗糖,主要为酵母菌提供碳源,添加白砂糖有利于酒精的产生,加入醋酸菌后发酵需要通入无菌空气,提高温度,C错误;
D、发酵好的山楂果醋进行高温处理的目的是杀死醋酸菌和其他杂菌,防止醋酸菌继续发酵使果醋过酸和杂菌污染,D正确。
故选ABC。
22. 随着国民生活质量的提高,人们对肉类食品的需求越来越大。利用细胞工程生产肉类食品的过程如图所示,下列有关说法正确的是( )
A. 应先将取出的干细胞诱导分化为肌细胞,这样更有利于在生物反应器中扩大培养
B. 体外大规模培养肌肉细胞的过程也会出现接触抑制现象
C. 动物细胞大多数可黏附在容器内壁进行分裂,少数可以在培养液中悬浮生长
D. 与传统肉类生产方式相比,细胞培养肉对环境污染更小
【答案】BCD
【解析】
【分析】在从动物体取出的成块组织中,细胞与细胞靠在一起彼此限制了生长和增殖。因此,在进行细胞培养时,首先要对新鲜取材的动物组织进行处理,或用机械的方法,或用胰蛋白酶、胶原蛋白酬等处理一段时间,将组织分散成单个细胞。然后,用培养液将细胞制成细胞悬液,再将细胞悬液放入培养皿或培养瓶内,置于适宜环境中进行原代培养。
【详解】A、肌细胞分化程度较干细胞高,不利于在生物反应器中扩大培养,A错误;
B、体外大规模培养肌肉细胞的过程也会出现接触抑制现象,B正确;
C、动物细胞大多数可黏附在容器内壁进行分裂(称为贴壁生长),少数可以在培养液中悬浮生长,C正确;
D、与传统肉类生产方式相比,细胞培养肉产生的污染物少,对环境污染更小,D正确。
故选BCD。
23. 下图为某生物工程操作流程模式图,①、②为具体制备方法。下列叙述正确的是( )
A. 若此图表示植物体细胞杂交,则①表示脱分化,②表示再分化
B. 若此图表示克隆羊的培育,则①涉及到体外受精、核移植等技术
C. 若此图表示单克隆抗体的制备,则①可用灭活的病毒进行诱导
D. 若此图表示胚胎分割移植,则②对囊胚期的胚胎分割后,可直接移植给受体母牛
【答案】CD
【解析】
【分析】1、单克隆抗体制备流程:先给小鼠注射特定抗原使之发生免疫反应,之后从小鼠脾脏中获取已经免疫的B淋巴细胞;诱导B细胞和骨髓瘤细胞融合,利用选择培养基筛选出杂交瘤细胞;进行抗体检测,筛选出能产生特定抗体的杂交瘤细胞;进行克隆化培养,即用培养基培养和注入小鼠腹腔中培养;最后从培养液或小鼠腹水中获取单克隆抗体。
2、胚胎移植的基本程序主要包括:①对供、受体的选择和处理(选择遗传特性和生产性能优秀的供体,有健康的体质和正常繁殖能力的受体。用激素进行同期发情处理,用促性腺激素对供体母牛做超数排卵处理);②配种或人工授精;③对胚胎的收集、检查、培养或保存(对胚胎进行质量检查,此时的胚胎应发育到桑椹或胚囊胚阶段);④对胚胎进行移植;⑤移植后的检查。
3、动物核移植的概念:将动物的一个细胞的细胞核移入一个去掉细胞核的卵母细胞中,使其重组并发育成一个新的胚胎。这个新的胚胎最终发育为克隆动物。
【详解】A、若此图表示植物体细胞杂交,则①表示植物细胞融合,②表示植物组织培养,A错误;
B、克隆羊是无性繁殖,不涉及体外受精,B错误;
C、若此图表示单克隆抗体的制备,则①表示B淋巴细胞和骨髓瘤细胞融合,可用灭活的病毒进行诱导二者融合,C正确;
D、由于胚胎分割移植时的胚胎是囊胚,分割以后还是囊胚,可以直接移植,D正确。
故选CD。
24. 为提高大豆对磷元素的吸收能力,研究人员利用农杆菌转化法将水稻的耐低磷基因OsPTF转移到大豆植株中,下图为重组Ti质粒上T—DNA的序列结构示意图。下列相关叙述错误的是( )
A. 启动子1和启动子2具有的核苷酸序列一般是相同的
B. RNA聚合酶与启动子1识别并结合后,启动抗除草剂基因的转录
C. 可通过含除草剂的选择培养基筛选含有目的基因大豆愈伤组织
D. 用EcRI、BamHI双酶切重组Ti质粒后,经电泳分离至少得到两条带
【答案】AB
【解析】
【分析】基因工程的基本操作程序:
1、目的基因的获取:①从基因文库中获取,②人工合成(反转录法和化学合成法),③PCR技术扩增目的基因;
2、基因表达载体的构建①启动子:是一段有特殊结构的DNA片段,位于基因的首端,是RNA聚合酶识别和结合的部位,能驱动基因转录出mRNA,最终获得所需的蛋白质;②终止子:也是一段有特殊结构的DNA片段,位于基因的尾端;③标记基因的作用:是为了鉴定受体细胞中是否含有目的基因,从而将含有目的基因的细胞筛选出来。常用的标记基因是抗生素基因;(3)基因表达载体的构建;
3、将目的基因导入受体细胞;
4、目的基因的检测和表达:
(1)首先要检测转基因生物的染色体DNA上是否插入了目的基因,方法是采用DNA分子杂交技术;
(2)其次还要检测目的基因是否转录出mRNA,方法是用标记的目的基因作探针与mRNA杂交;
(3)最后检测目的基因是否翻译成蛋白质,方法是从转基因生物中提取蛋白质,用相应的抗体进行抗原--抗体杂交;
(4)有时还需进行个体生物学水平的鉴定。如转基因抗虫植物是否出现抗虫性状。
【详解】A、启动子1是OsPTF基因的启动子,启动子2是抗除草剂基因的启动子,不同的基因具有的启动子核苷酸序列一般是不同的,A错误;
B、由图分析可知,抗除草剂基因位于启动子2的后面,因此RNA聚合酶与启动子2识别并结合后,启动抗除草剂基因的转录,B错误;
C、由于图中T-DNA的序列中含有目的基因和抗除草剂基因,故可通过含除草剂的选择培养基筛选含有目的基因大豆愈伤组织,C正确;
D、用EcRI、BamHI双酶切重组Ti质粒后,会得到3种片段:含有耐低磷基因OsPTF的片段、含有除草剂基因的片段和只含启动子1的片段,因此经电泳分离至少得到两条带,即含耐低磷基因OsPTF的片段和含有除草剂基因的片段,D正确。
故选AB。
25. 下列关于DNA片段的扩增及电泳鉴定原理的说法,错误的是( )
A. 在一定的pH条件下DNA分子可带上正电荷或负电荷
B. 带电DNA分子在电场的作用下会向着与它所带电荷相同的电极移动
C. DNA分子在凝胶中的迁移速率与DNA分子大小、构象等有关,与凝胶等无关
D. 凝胶中的DNA分子直接可以在波长为300nm的紫外灯下被检测
【答案】BCD
【解析】
【分析】电泳是指带电粒子在电场的作用下发生迁移的过程。许多重要的生物大分子,如多肽、核酸等都具有可解离的基团,在一定的pH下,这些基团会带上正电或负电。在电场的作用下,这些带电分子会向着与其所带电荷相反的电极移动。 电泳利用了待分离样品中各种分子带电性质的差异以及分子本身的大小、形状的不同,使带电分子产生不同的迁移速度,从而实现样品中各种分子的分离。
【详解】A、在一定的pH条件下DNA分子可带上正电荷或负电荷,从而能在电泳的条件下发生定向移动,A正确;
B、带电DNA分子在电场的作用下会向着与它所带电荷相反的电极移动,B错误;
C、DNA分子在凝胶中的迁移速率除了与DNA分子大小、构象等有关外,还与凝胶的浓度有关,C错误;
D、凝胶中的DNA分子需要经过染色,才能在波长为300nm的紫外灯下被显色检测,D错误。
故选BCD。
三、非选择题:本题共4小题,共45分。
26. 为确定某致病细菌对不同抗生素的敏感性,研究人员设置了四组实验:分别将含有A、B、C、D四种抗生素(含量相同)的滤纸片均匀置于同一平板上的不同位置,放在培养箱中培养一定时间后,观察其透明圈的大小,实验结果如下表。回答下列问题:
(1)配制培养基时,按照培养基配方准确称量各组分,溶解、定容后,并进行_____灭菌。若该实验需要计算菌落数,宜选择菌落数在_____。
(2)微生物培养的关键是_____,根据实验结果,为达到抗菌目的,最好应选用抗生素种类为_____;在排除杂菌污染的情况下,第4组实验说明细菌对抗生素D产生了_____。
(3)该实验还缺少一组空白对照,请尝试补充:_____。
【答案】(1) ①. 高压蒸汽(或湿热) ②. 30~300
(2) ①. 防止杂菌污染 ②. 抗生素A ③. 耐药性(抗药性)
(3)增加一组不含抗生素的滤纸片进行的实验
【解析】
【分析】题意分析,根据表格内容可知,使用抗生素A时,滤纸片周围出现了透明圈,且透明圈最大,故抗生素A的抗菌效果最好。为了增强本实验的说服力,本实验应增加一组不含抗生素的滤纸片进行的实验作为空白对照组,以排除滤纸片本身对实验结果的影响。
【小问1详解】
对培养基的灭菌,为了防止成分被破坏,使用的是高压蒸汽(或湿热)灭菌,若该实验需要计算菌落数,宜选择菌落数在30~300;
【小问2详解】
获得纯净微生物培养物的关键是防止杂菌污染;根据表格可知,使用抗生素A时,滤纸片周围出现了透明圈,且透明圈最大,故为了达到良好的抗菌效果,最好应选用抗生素A;在排除杂菌污染的情况下,第4组的透明圈中出现了一个菌落,说明细菌对抗生素D产生了耐药性(抗药性);
【小问3详解】
该实验还缺少一组空白对照实验,应增加一组不含抗生素的滤纸片进行的实验,以排除滤纸片本身对实验结果的影响,这样可以增强实验的说服力。
27. 科研人员把猪卵母细胞进行人为的孤雌激活处理,使其发育成胚胎,将胚胎移植到代孕母猪体内,获得世界上第一批成活的孤雌生殖克隆猪。这种克隆猪不同于核移植获得的克隆猪,现将两种技术进行比较。回答下列问题:
(1)图中过程①②③④是获得孤雌生殖克隆猪的技术流程,获得核移植克隆猪的技术流程是_____(填序号)。
(2)孤雌生殖克隆猪仍然是二倍体生物,但可能由于缺失_____方亲本基因,其生长发育中出现多种问题。
(3)体细胞核移植技术中也会用到卵母细胞,使用_____处理,使其超数排卵,收集并选取_____期的卵母细胞。
(4)早期胚胎移植时,必须移植到同种且_____相同的其他雌性动物子宫中,才可能获得成功。从免疫学角度分析,早期胚胎能够在受体内存活的主要生理基础是_____。
【答案】(1)⑤⑥③④
(2)父 (3) ①. 促性腺激素 ②. 减数第二次分裂中期(MⅡ)
(4) ①. 生理状态 ②. 受体对移入子宫的外来胚胎基本上不发生免疫排斥反应
【解析】
【分析】题图分析,图示为孤雌生殖克隆猪和核移植获得的克隆猪技术流程比较,首先将猪卵母细胞进行人为的孤雌激活处理并发育成早期胚胎,再采用胚胎移植技术移植到受体子宫,最后妊娠形成克隆猪,所以孤雌生殖克隆猪流程可用①②③④表示;动物核移植是将动物的一个细胞的细胞核,移入一个已经去掉细胞核的卵母细胞中,使其重组并发育成一个新的胚胎,这个新的胚胎最终发育为动物个体,所以图中⑤⑥③④可表示核移植获得的克隆猪技术流程。
【小问1详解】
由图可知,图中①②③④是获得孤雌生殖克隆猪的技术流程,而⑤⑥③④是获得核移植克隆猪的技术流程。
【小问2详解】
孤雌生殖克隆猪是卵母细胞发育而来,仍然是二倍体生物,但缺失父方亲本基因,因而其生长发育中出现多种问题。
【小问3详解】
促性腺激素能促进卵母细胞的生成,得到大量的卵母细胞;体细胞核移植技术中也会用到卵母细胞作为受体细胞,收集并选取减数第二次分裂中期的卵母细胞才是成熟的卵母细胞;同时需要通过显微操作去除卵母细胞中的核,由于减数第二次分裂中期卵母细胞核的位置靠近第一极体,所以用微型吸管可一并吸出细胞核和第一极体。
【小问4详解】
早期胚胎移植时,必需移植到同种、生理状态相同的其他雌性动物子宫中,才可能移植成功。胚胎移植前,形成多个胚胎需通过胚胎分割技术,以进一步增加胚胎的数量,这些胚胎的获得属于无性繁殖。从免疫学角度分析,早期胚胎能够在受体内存活的主要生理基础是受体对移入子宫的外来胚胎基本上不发生免疫排斥反应,因而能在受体细胞中成活。
28. 通过基因工程技术由大肠杆菌合成的人生长激素可用于治疗缺乏生长激素的垂体性侏儒症病人。如图1为通过基因工程技术生产人生长激素的过程。回答下列问题:
(1)图1中①过程中可从人的垂体细胞中提取到生长激素mRNA的原因是_____,②过程为_____。
(2)图1中的A为_____,利用PCR将一个A扩增3次,共需要引物_____个。
(3)⑤过程可以先用_____处理大肠杆菌,使细胞处于一种能吸收周围环境中DNA分子的状态。
(4)由图2分析可知,若要成功构建基因表达载体,要在A的上游和下游分别添加_____、_____限制酶的识别位点(假设A的内部不存在相关限制酶的识别位点)。
【答案】(1) ①. 人生长激素基因在垂体细胞中选择性表达 ②. 逆转录
(2) ①. 生长激素基因 ②. 14
(3)Ca2+ (4) ①. AluI ②. HindⅢ
【解析】
【分析】基因工程技术的基本步骤:
(1)目的基因的获取:方法有从基因文库中获取、利用PCR技术扩增和人工合成。
(2)基因表达载体的构建:是基因工程的核心步骤,基因表达载体包括目的基因、启动子、终止子和标记基因等,标记基因可便于目的基因的鉴定和筛选。
(3)将目的基因导入受体细胞:根据受体细胞不同,导入的方法也不一样。将目的基因导入植物细胞的方法有农杆菌转化法、基因枪法和花粉管通道法;将目的基因导入动物细胞最有效的方法是显微注射法;将目的基因导入微生物细胞的方法是感受态细胞法。
(4)目的基因的检测与鉴定:分子水平上的检测:①检测转基因生物染色体的DNA是否插入目的基因——DNA分子杂交技术;②检测目的基因是否转录出了mRNA——分子杂交技术;③检测目的基因是否翻译成蛋白质——抗原-抗体杂交技术。个体水平上的鉴定:抗虫鉴定、抗病鉴定、活性鉴定等。
【小问1详解】
人的生长激素基因在垂体细胞中选择性表达,故在人的垂体细胞中可以提取生长激素mRNA。②过程是以mRNA为模板合成DNA的过程,为逆转录。
【小问2详解】
图1中的A为生长激素基因,利用PCR扩增时需要2种引物,若将一个生长激素基因扩增3次,共得到23=8个DNA,新合成的子链均需要含有引物,共需要引物2×8-2(两条母链)=14个。
【小问3详解】
⑤过程为将重组的表达载体导入大肠杆菌细胞,可用Ca2+处理大肠杆菌,使大肠杆菌处于一种能吸收周围环境中DNA分子的生理状态。
【小问4详解】
基因表达载体上除目的基因外,还需要有启动子、终止子、复制原点和标记基因。由题图2可知BamH Ⅰ会破坏标记基因、EcR Ⅰ会破坏复制原点,故不选用这两种限制酶,结合启动子启动的转录方向,为保证目的基因的正确连接与转录,应在目的基因A的上游添加Alu Ⅰ的识别位点、下游添加Hind Ⅱ的识别位点。
29. 药物A是从某植物体中提取的一种蛋白质,对治疗糖尿病具有良好的疗效。某研究团队运用生物工程相关技术,利用链霉菌来生产这种药物。如图所示为培养和筛选能生产药物A的链霉菌的过程。回答下列相关问题:
(1)科学家根据药物A的氨基酸序列人工合成DNA片段,由于_____,该方法得到的DNA片段有多种可能。若要运用PCR技术从植物的“基因海洋”中扩增出药物A基因,前提是_____。将重组DNA与载体连接导入链霉菌后,需要对重组链霉菌进行检测和鉴定。判断药物A基因是否成功表达出蛋白质常用_____技术进行检测。
(2)重组DNA中的P是启动子,它的作用是_____;Ne基因为卡那霉素抗性基因,它的主要作用是_____。
(3)将能生产药物A的链霉菌接种到生物发酵罐中,运用发酵工程大规模生产药物A.在发酵之前要对培育的链霉菌菌种进行_____,发酵过程中须监测和控制发酵罐中的温度、_____和溶解氧量等,使发酵过程维持在适宜状态。
【答案】(1) ①. 一种氨基酸可能由多种密码子编码(或密码子具有简并性) ②. 已知药物A基因的序列 ③. 抗原—抗体杂交
(2) ①. RNA聚合酶识别并结合的位点,驱动基因转录出mRNA ②. 作为标记基因用于检测目的基因是否成功转入并表达
(3) ①. 扩大培养 ②. pH
【解析】
【分析】基因工程的原理是基因重组,基因工程的基本操作程序为:目的基因的筛选与获取、基因表达载体的构建、将目的基因导入受体细胞、目的基因的检测与鉴定。
【小问1详解】
科学家根据药物A的氨基酸序列人工合成DNA片段,由于一种氨基酸可能由多种密码子编码(密码子具有简并性),根据碱基互补配对原则,该方法得到的DNA片段有多种可能;若要运用PCR技术从植物的“基因海洋”中扩增出药物A基因,前提是已知药物A基因的序列,从而能设计出用于PCR扩增出该基因的引物;将重组DNA与载体连接导入链霉菌后,需要对重组链霉菌进行检测和鉴定,判断药物A基因是否成功表达出蛋白质常用抗原—抗体杂交技术进行检测。
【小问2详解】
启动子的作用是提供RNA聚合酶识别并结合的位点,起始转录;Ne基因为卡那霉素抗性基因,与目的基因(药物A基因)拼接后一起导入到链霉菌,故其主要作用是作为标记基因用于检测目的基因是否成功转入并表达。
【小问3详解】
运用发酵工程大规模生产药物A,故在发酵之前要对培育的链霉菌菌种进行扩大培养,增加菌体数量,以提高药物A 的产量;适宜的生长条件有利于发酵的进行,故发酵过程中须监测和控制发酵罐中的温度、pH和溶解氧量等环境因素,使发酵过程维持在适宜状态。
培养皿
培养基成分
菌落数
I
琼脂、葡萄糖
35
Ⅱ
琼脂、葡萄糖、生长因子
250
Ⅲ
琼脂、生长因子
0
实验组别
抗生素种类
实验结果
1
A
滤纸片周围出现透明圈
2
B
滤纸片周围没有出现透明圈
3
C
滤纸片周围的透明圈比含A的小
4
D
滤纸片周围的透明圈也比含A的小,直透明圈中出现了二个菌落
吉林省长春市第二实验中学2023-2024学年高二下学期期中考试生物试题(学生版+教师版): 这是一份吉林省长春市第二实验中学2023-2024学年高二下学期期中考试生物试题(学生版+教师版),文件包含吉林省长春市第二实验中学2023-2024学年高二下学期期中考试生物试题教师版docx、吉林省长春市第二实验中学2023-2024学年高二下学期期中考试生物试题学生版docx等2份试卷配套教学资源,其中试卷共30页, 欢迎下载使用。
吉林省长春市第二实验中学2023-2024学年高二下学期期中考试生物试题: 这是一份吉林省长春市第二实验中学2023-2024学年高二下学期期中考试生物试题,共10页。试卷主要包含了满分100分,考试时间75分钟,本卷命题范围,大量生产酵母菌时,错误的措施是等内容,欢迎下载使用。
吉林省长春市第二实验中学2023-2024学年高二下学期4月月考生物试题(原卷版+解析版): 这是一份吉林省长春市第二实验中学2023-2024学年高二下学期4月月考生物试题(原卷版+解析版),文件包含吉林省长春市第二实验中学2023-2024学年高二下学期4月月考生物试题原卷版docx、吉林省长春市第二实验中学2023-2024学年高二下学期4月月考生物试题解析版docx等2份试卷配套教学资源,其中试卷共28页, 欢迎下载使用。

