117,2024届广西壮族自治区南宁市、河池市高三教学质量监测联二模地理试题
展开1.本试卷分选择题和非选择题两部分。满分100分,考试时间75分钟。
2.答题前,考生务必用直径0.5毫米黑色墨水签字笔将密封线内项目填写清楚。
3.考生作答时,请将答案答在答题卡上。选择题每小题选出答案后,用2B铅笔把答题卡上对应题目的答案标号涂黑;非选择题请用直径0.5毫米黑色墨水签字笔在答题卡上各题的答题区域内作答,超出答题区域书写的答案无效,在试题卷、草稿纸上作答无效。
4.本卷命题范围:高考范围。
一、选择题:本大题共16小题,每小题3分,共48分。在每小题给出的四个选项中,只有一项是符合题目要求的。
儿童抚养比是指一个国家或地区中少年儿童人口数与劳动年龄人口数之比,老年抚养比是指一个国家或地区中老年人口数与劳动年龄人口数之比。一般而言,一个国家或地区中劳动年龄人口数占总人口数的比例越高,则该国总抚养比越低。下图分别示意2020年东亚和东南亚部分国家(地区)儿童及老年抚养比。完成下面小题。
1. 图中显示( )
A. 东亚国家(地区)老年人口数量多于儿童
B. 东南亚国家中缅甸人口老龄化最严重
C. 东亚国家(地区)儿童抚养比普遍偏低
D. 东南亚国家中柬埔寨儿童人口数量最多
2. 2020年劳动年龄人口数占总人口数的比例最高的国家是( )
A. 柬埔寨B. 日本C. 菲律宾D. 越南
3. 形成新加坡人口现状的主要影响因素是( )
A. 文化观念B. 气候C. 政策D. 自然资源
【答案】1. C 2. D 3. A
【解析】
【1题详解】
读图可知,东亚地区的中国、韩国、日本、中国香港的儿童抚养比普遍偏低,C正确;由图可知缅甸老年人口较少,儿童、劳动人口较多,老龄化不严重,B错误;东南亚国家中柬埔寨儿童抚养比最高,说明儿童人口数占比高,但无法说明儿童人口数量最多,D错误;由图无法判断东亚国家(地区)老年人口数量多于儿童,A错误。故选C。
【2题详解】
由材料分析可知,劳动年龄人口数占总人口数比例与总抚养比大致呈负相关,即总抚养比越低,劳动年龄人口数占总人口数比例越高。结合图计算可知,选项中越南总抚养比(儿童抚养比+老年抚养比)最低,该国劳动年龄人口数占总人口数的比例最高,D正确,ABC错误。故选D。
【3题详解】
新加坡儿童抚养比低,但老年抚养比较高,说明新加坡面临少子化和人口老龄化问题。新加坡经济发达,人口受教育水平较高,受社会文化观念影响,少生优育,导致新加坡少子化和老龄化程度加剧。因此形成新加坡人口现状的主要影响因素是文化观念,而与气候、政策、自然资源等关系不大,A正确,BCD错误。故选A。
【点睛】人口变动是受社会、经济、人口自身等因素的影响,人口状况随着时间的推移而不断发生变化的过程。人口变动分为自然变动,迁移(机械)变动和社会变动,它们分别反映人口变动过程的不同侧面。
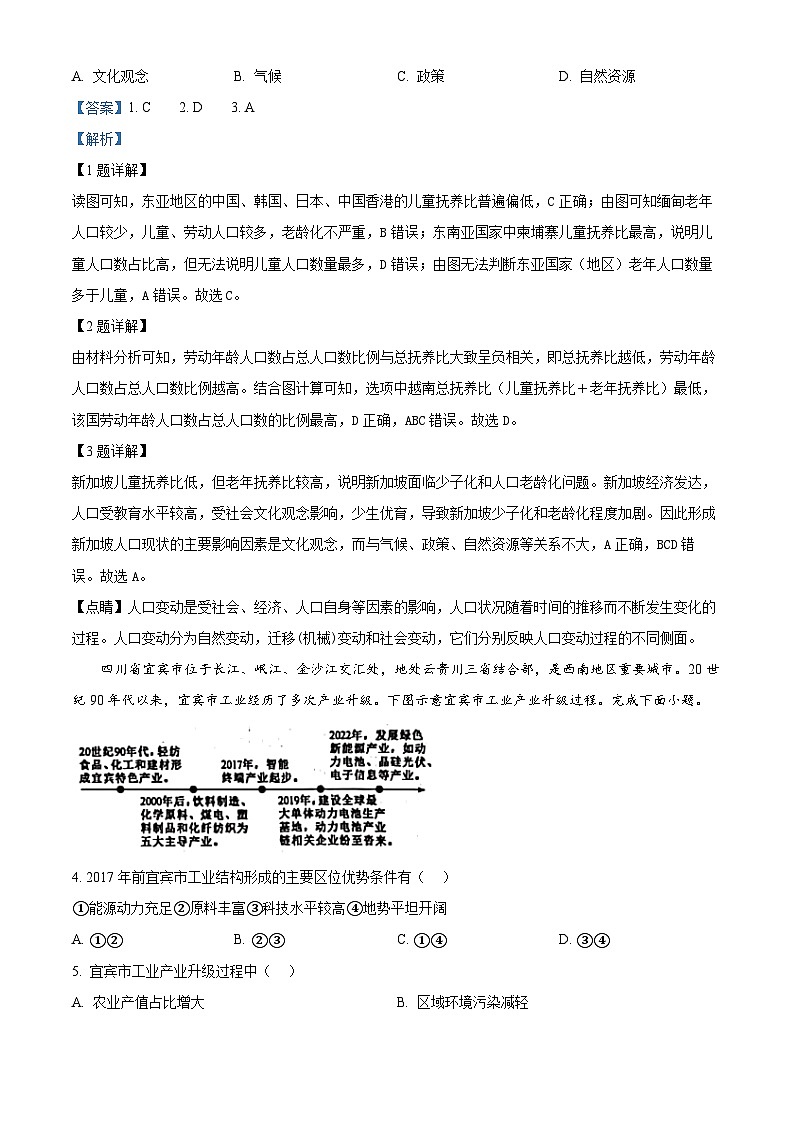
四川省宜宾市位于长江、岷江、金沙江交汇处,地处云贵川三省结合部,是西南地区重要城市。20世纪90年代以来,宜宾市工业经历了多次产业升级。下图示意宜宾市工业产业升级过程。完成下面小题。
4. 2017年前宜宾市工业结构形成的主要区位优势条件有( )
①能源动力充足②原料丰富③科技水平较高④地势平坦开阔
A. ①②B. ②③C. ①④D. ③④
5. 宜宾市工业产业升级过程中( )
A. 农业产值占比增大B. 区域环境污染减轻
C. 单位产值能耗增加D. 三大产业占比趋同
6. 2019年后,众多电池生产企业纷至宜宾市,主要目是( )
A. 提高品牌知名度B. 提高研发水平
C. 扩大销售市场D. 降低生产成本
【答案】4. A 5. B 6. D
【解析】
【4题详解】
由图可知,2017年前宜宾市工业结构以食品加工、化工煤电等为主,主要是因为宜宾市地处长江上游,靠近云贵高原,水电、煤炭等能源供应充足,可以发展高耗能的化工煤电等工业;宜宾市地处亚热带季风气候区,利于瓜果蔬菜生长,丰富的农业原料促进该地食品等原料型工业的发展,①②正确;宜宾地处西部地区,科技水平低,③错误;地形平坦不是2017年前宜宾市工业结构形成的主要区位优势,④错误。A正确BCD错误。故选A。
【5题详解】
由图可知,宜宾市由高污染、高耗能的重化工业向新能源产业发展转变,有利于减少矿产的开采和使用,减轻区域环境污染,B正确;随着产业升级,科研水平提高,机器生产推广,单位产值能耗降低;随着经济发展,宜宾市第二、三产业占比增长迅速,第一产业占比呈下降趋势,AD错误。故选B。
【6题详解】
2019年后,宜宾市新能源产业发展迅速,建成全球最大单体动力电池生产基地,相关生产设施逐渐完善,众多电池生产企业迁至宜宾市可以共享相关生产基础设施,降低生产成本,D正确;提高品牌知名度应加强宣传,建立生产厂对其影响较小;宜宾市位于西部地区,科技研发水平不足,市场规模较小ABC错误。故选D。
【点睛】企业将产品生产的部分或全部由原生产地转移到其他地区,这种现象叫做产业转移。1、影响因素:(1)劳动力因素;(2)内部交易成本;(3)市场因素;(4)国家政策的调整;(5)原生产地用地紧张;(6)地价昂贵;(7)环境污染;(8)国际经济形势的变化等。2、产生影响:(1)促进区域产业结构调整;(2)促进区域产业分工与合作;(3)改变了区域地理环境;(4)改变了劳动力就业的空间分布。
近年来,我国加大了对青藏高原石油资源的勘探范围和力度,并于2021年在青藏高原勘探出具有很高开发价值的页岩油。页岩油是指以页岩为主的页岩层系中所含的石油资源,其中包括泥页岩孔隙和裂缝中的石油,也包括泥页岩层系中的致密碳酸岩或碎屑岩邻层和夹层中的石油资源。完成下面小题。
7. 近年来我国加大了对青藏高原石油资源的勘探范围和力度,主要是为了( )
A 填补高原能源开采空白B. 提高藏区城镇化水平
C. 提升高原能源勘探技术D. 保障我国的能源安全
8. 我国在青藏高原石油资源勘探和开发中,一定要做好( )
A. 植树造林还草工作B. 生态环境保护工作
C. 勘采资金筹备工作D. 人口数量普查工作
9. 与其他石油资源相比,页岩油( )
A. 开采成本低B. 流动性较好
C. 资源潜力大D. 项目投产快
【答案】7. D 8. B 9. C
【解析】
【7题详解】
分析可知,近年来随着我国社会经济的快速发展,生产生活和各行各业对能源的需求量不断增多,而现有已发现和可开采的煤炭、石油、天然气等能源资源基地基本上都处于开采后期,可开采的能源储量日益减少,而青藏高原是我国唯一石油资源没有进行大规模勘探和开采利用的地区,加大对该地区石油资源的勘探范围和力度,有利于保障我国的能源安全,促进我国社会经济的可持续发展,D正确。加大对青藏高原石油资源的勘探范围和力度对填补高原能源开采空白、提高藏区城镇化水平、提升高原能源勘探技术意义不大,ABC错误。故选D。
【8题详解】
据所学知识可知,青藏高原地处我国西南部,海拔高,气温低,地势险峻多变,地形复杂,冻土广布,生态环境十分脆弱,因此,我国在青藏高原石油资源勘探和开发中一定要做好生态环境保护工作,保护好高原脆弱的生态环境,B正确。原石油资源勘探和开发与人口普查关系不大,D错误。青藏高原为高寒气候,不适合植树造林还草A错误。国家支持石油资源勘探和开发,资金不是问题,C错误。故选B。
【9题详解】
结合材料分析可知,与其他石油资源相比,页岩油油层致密,原油富集在泥页岩孔隙和裂缝以及致密碳酸岩或碎屑岩邻层和夹层中,流动性较差,开采难度大,开采成本高,资源潜力大,C正确,AB错误。开采难度大,项目投产慢,D错误。故选C。
【点睛】我国石油资源空间分布不均匀,主要表现为以下四点:①从地区分布来看:我国石油资源主要分布在东部、西部和近海三个大区;②从盆地分布来看:我国石油资源主要分布在塔里木、鄂尔多斯、松辽、渤海湾、四川、准噶尔、柴达木、东海陆架等八大沉积盆地;③从资源深度分布来看:我国石油可采资源有80%集中分布在浅层(<2000米)和中深层(2000米~35 00米),然而对于一些的深层(3500米~4500米)和超深层(<4500米)分布还是较少的;④从地理环境分布看,我国石油可采资源有76%分布在平原、浅海、戈壁以及沙漠。
内格罗河发源于安第斯山脉,注入大西洋,主要补给类型为积雪融水和大气降水。内格罗河建有多座水坝,研究发现,水坝建成前后其坝后附近河段河床颗粒物数量及粒径组成差异明显。下图示意内格罗河地理位置。完成下面小题。
10. 内格罗河水坝水源补给量最大的时段出现在( )
A. 11月至次年2月B. 1~4月C. 4~7月D. 8~11月
11. 与建成前相比,水坝建成后内格罗河坝后邻近河段河床颗粒物( )
A. 数量减少,细颗粒物减少B. 数量增多,粗颗粒物增多
C. 数量减少,细颗粒物增多D. 数量增多,粗颗粒物减少
【答案】10. D 11. A
【解析】
【10题详解】
由图可知,内格罗河位于40°S附近的山地高原区,冬季受湿润西风影响,流域降水量相对较多,春季气温回升,高山积雪融化,补给河流,故内格罗河上的水坝水量补给最大时段出现在8~11月。D项正确,ABC三项错误。故选D。
【11题详解】
水坝建成后会增大水坝上下游落差,导致水流速度加快,流水侵蚀搬运作用加强,将大量颗粒物搬运至下游,导致水坝附近河床颗粒物数量减少,BD两项错误;其中细颗粒物受河水侵蚀搬运作用最明显,故细颗粒物减少较为明显,A项正确,C项错误。故选A。
【点睛】河流含沙量大小由植被覆盖情况、土质状况、地形、降水特征和人类活动决定。植被覆盖差,土质疏松.地势起伏大,降水强度大的区域河流含沙量大;反之,含沙量小。人类活动主要是通过影响地表植被盖情况而影响河流含沙量大小。
水青冈是欧洲森林重要树种,树体高大、枝叶繁盛。地质历史时期我国贵州省梵净山地区整体海拔较低,广泛分布有水青冈,但现今贵州省水青冈连片分布区仅在梵净山山体海拔1400~1900米区域有分布。下图示意梵净山水青冈林连片分布区。完成下面小题。
12. 梵净山水青冈林下生物群落稀少,主要影响因素是( )
A. 气温B. 降水C. 土壤D. 光照
13. 梵净山水青冈主要分布在( )
A. 地势较高的湿润地带B. 河流谷地的平缓地区
C. 土层深厚肥沃的平地D. 海拔相对较低的山麓
14. 与现今相比,广布水青冈的地质历史时期梵净山所在区域( )
A. 气候环境温暖湿润B. 海域面积较为广阔
C. 地表起伏相对较小D. 山地垂直分异显著
【答案】12. D 13. A 14. C
【解析】
【12题详解】
由材料可知,水青冈树体高大、枝叶繁盛,阳光很难进入森林内部,光照条件差,导致水青冈林下生物群落稀少。因此主要影响因素是光照,而不是气温、降水和土壤,D正确,ABC错误。故选D。
【13题详解】
由图可知,梵净山水青冈主要分布在河流上游两岸,地势较高,水分充足,环境较为湿润,A正确,D错误;河流上游地势起伏大,土层浅薄,BC错误。故选A。
【14题详解】
现今水青冈主要分布在梵净山高海拔地区,说明现今梵净山经地壳抬升,保留有较为冷凉湿润的环境,满足水青冈生长,“地质历史时期我国贵州省梵净山地区整体海拔较低”,说明地表起伏相对较小,C正确,“地质历史时期我国贵州省梵净山地区整体海拔较低,广泛分布有水青冈”,说明当时气候温和湿润,A错误;现今梵净山海拔更高,山地垂直分异显著,D错误;地质历史时期水青冈广布,说明当地已为陆域环境,B错误。故选C。
【点睛】水青冈属阳性树种,但在幼龄阶段耐荫,中龄以后,逐渐需光。喜温凉、湿润气候,中国广西分布区年平均气温18-20℃,最冷月平均气温6-10℃,最热月平均气温24-28℃,冬季常有雪,寒冷期长。年降雨量1500-1750毫米。适生在富含腐殖质、湿润的黄壤或黄红壤。
孟加拉湾海面昼夜温差在年内不同月份差异显著,太阳辐射和海面风速是导致孟加拉湾海面昼夜温差年内差异显著的重要因素。下图示意孟加拉湾地理位置。完成下面小题。
15. 夏季孟加拉湾( )
A. 表层海水总体向东流动B. 东侧海水盐度大于西侧
C. 海水混合层的深度较小D. 利于我国油轮前往西亚
16 当海面风速大时,孟加拉湾( )
A. 海水受到扰动较大,海面昼夜温差较大
B. 海一气相互作用弱,海面昼夜温差较小
C. 海水混合层深度大,海面昼夜温差较小
D. 海水蒸发量增大,海面昼夜温差较大
【答案】15. A 16. C
【解析】
【15题详解】
孟加拉湾位于北印度洋海区,夏季盛行西南风,表层海水总体向东流动,A正确;夏季西南风将阿拉伯海高盐度的海水带至孟加拉湾西侧,导致孟加拉湾西侧海水盐度较高,当孟加拉湾海水继续向东侧流动过程中,经沿岸河流稀释作用,孟加拉湾东侧海水盐度较低,B错误;夏季风力较大,海水受到扰动大,混合层深度大,C错误;西南风不利于我国油轮进入西亚,D错误。故选A。
【16题详解】
当海面风速大时,海水受到扰动大,海水混合层深度增大,热量由表层向深层传递增多,且海面蒸发量增大,潜热释放热量多,导致白天海面温度较低,从而导致海面昼夜温差较小,C正确,ABD错误。故选C。
【点睛】南亚季风,冬季气压带、风带南移,赤道低气压带移至南半球,亚洲大陆冷高压强大,风由蒙古西伯利亚吹向印度,受地转偏向力影响成为东北风,即亚洲南部的冬季风。夏季气压带、风带北移,赤道低压移至北半球,本来位于南半球的东南信风北移至印度半岛,受地转偏向力影响成为西南风,即为南亚的夏季风。冬干夏湿是南亚季风的主要气候特征。
二、非选择题:共52分。
17. 阅读图文材料,完成下列要求。
利比亚全境95%以上地区是沙漠和半沙漠,境内无常年性河流和湖泊。1953年人们在利比亚南部地区的地下发现厚度达140~230m的含水层,其储存的淡水总量达15万立方千米。下图示意利比亚调水工程路线分布及年等降水量线分布。
(1)指出利比亚夏季跨流域调水的方向,并说明理由。
(2)利比亚调水工程全线采用密封管道输水,分析主要原因。
(3)简述利比亚调水工程给调入地带来的积极影响。
【答案】(1)方向:自南向北。理由:利比亚北部沿海地区位于地中海气候区,夏季受副热带高压控制,干燥少雨;地中海沿岸地区人口、城市密集,需水量大,南部地区地下水资源丰富,但人口、城市分布少,需水量小。
(2)调水工程沿线气候干旱,蒸发量大,使用密封管道输水能够减少蒸发,保障水量供应;防止风沙、污染 物等侵扰水体,保证水质安全;密封管道防渗性能好;耐久性好,减少维护工作量,管理方便等。
(3)缓解沿海地区水资源紧张状况;满足工、农业发展及人们生活用水需求;减少沿海地区地下水开采量,缓 解沿海地区海水入侵程度;带动相关产业发展,保证经济持续发展等。
【解析】
【分析】本大题以利比亚地理环境为背景材料,涉及到水资源调配的原因、水资源调配对地理环境的影响等知识,主要考查学生获取和解读地理信息,描述和阐释地理事物,论证探讨地理知识的能力,旨在培养学生综合思维等核心素养。
【小问1详解】
方向:自南向北。理由:利比亚北部沿海地区位于地中海沿岸,为地中海式气候,夏季受副热带高压控制,炎热干燥;由图可知该国地中海沿岸城市多,人口主要分布于地中海沿岸,需水量大,南部地区人口城市稀少,用水量少,而地下水资源丰富,水资源有盈余。
【小问2详解】
调水工程沿线气候以热带沙漠气候为主,气候干旱,蒸发量大,使用密封管道输水能够减少蒸发,提高水资源的利用率,保障水量供应;气候干旱,多风沙,防止风沙、污染 物等侵扰水体,保证水质;沙漠地区下渗强烈,密封管道防渗性能好;用密封管道输水,耐久性好,减少维护工作量,管理方便,降低运营成本等。
【小问3详解】
增加了水源,缓解沿海地区水资源紧张状况;满足工、农业发展及人们生活用水需求,促进经济发展;减少沿海地区地下水开采量,缓 解沿海地区海水入侵程度,缓解地面沉降;带动相关产业发展,保证经济持续发展,有利于地区可持续发展等。
18. 阅读图文材料,完成下列要求。
梨果仙人掌是一种因果实形状像梨而得名的仙人掌,原产于墨西哥,于明朝万历年间引入我国。梨果仙人掌生长周期长达数年,果实味美可食,具有多重药理作用,在四川、贵州、广东、福建、台湾等省份均有人工栽培。其中,我国横断山区的干热河谷梨果仙人掌已经形成野生种群,成为优势分布区,闲暇时当地人会采摘一部分在路边售卖,但在产地之外鲜得一见。下图示意横断山区局部地区干热河谷分布。
(1)分析横断山区干热河谷种植梨果仙人掌的优势自然条件。
(2)说明梨果仙人掌在产地之外鲜得一见的原因。
(3)简述横断山区发展梨果仙人掌产业可采取的主要对策。
【答案】(1)横断山区干热河谷的气候条件与梨果仙人掌原产地类似,适宜其生长;横断山区干热河谷分布广,适宜梨果仙人掌生长的空间大;山高谷深,自然环境受外界干扰少;河谷地带,水源较为充足;为外来物种, 天敌少等。
(2)以野生为主,没有形成规模化种植;生长周期长,产量小;生长环境特殊,适宜生长地地形复杂,经济相对落后,果实外运不便;在我国发展历史短,知名度低;对保鲜等要求较高,不易存储等。
(3)人工引种,进行规模化种植,加强基础设施建设,改善外运条件,提高保鲜技术;改良品种,缩短生长年限;推行"公司+农户"模式,降低风险,提高农户积极性;进行技术指导,提升种植技术,提高产品品质;加大科技投入,延长产业链等。
【解析】
【分析】本大题以仙人掌为背景材料,涉及农业区位因素、农业发展对区域环境的影响、农业发展方向等相关内容,主要考查学生获取和解读地理信息、调动和运用地理知识、基本技能、描述和阐述地理事物、地理基本原理与规律能力,体现综合思维、区域认知、地理实践力的素养。
小问1详解】
横断山区干热河谷的气候炎热干燥,与梨果仙人掌原产地墨西哥的气候特征类似,适宜其生长;横断山区人口稀少,干热河谷分布广,适宜梨果仙人掌生长的地理空间大;山高谷深,地理环境较封闭,自然环境受外界干扰少;河谷地带,有河流流经,水源较为充足;于明朝万历年间引入我国,为外来物种, 天敌少等。
【小问2详解】
我国横断山区的干热河谷梨果仙人掌已经形成野生种群,以野生为主,没有形成规模化种植;由于野生,生长周期长,产量特别小;生长地区气候干旱,降水稀少,生长环境特殊,适宜生长地地形复杂,经济相对落后,交通不便,果实外运不便;由于是从国外引种,在我国发展历史短,知名度低;水果不易保存,对保鲜等要求较高,不易存储,长距离运输等。
【小问3详解】
人工引种,进行规模化种植,增加产量;加强基础设施建设,完善区域交通网络,改善外运条件,提高保鲜技术;加强育种,培育优良品种,缩短生长年限;推行"公司+农户"模式,使其销售有保障,降低生产风险,提高农户积极性;进行技术指导,提供劳动者的素质,提升种植技术,提高产品品质;加大科技投入,延长产业链,以提高附加值等。
19. 阅读图文材料,完成下列要求。
大兴安岭北部是我国三大稳定积雪区之一,大兴安岭北部秋季开始积雪,到来年春季消融殆尽。研究发现,自1974年以来,大兴安岭北部积雪深度呈弱上升趋势,积雪初日显著推迟,积雪终日显著提前。积雪深度越大,对地面的隔热作用越大,雪面和地面温差越大。图1示意大兴安岭北部,图2示意近50年来大兴安岭北部平均积雪深度及日数年内分布。
(1)说明大兴安岭北部成为我国三大稳定积雪区之一的原因。
(2)指出大兴安岭北部积雪深度及日数年内分布特征,并分析原因。
(3)比较大兴安岭北部积雪期间雪面温度与地面温度的大小,并说明理由。
【答案】(1)大兴安岭北部纬度高,冬季气温低,降雪多,积雪时间长;离冬季风源地近,受冬季风影响大,雪量大;地形以山地为主,地形起伏大,山地迎风坡易形成地形雨,使得降雪更加频繁和集中。
(2)特征:积雪深度大,积雪日数多,且积雪深度在冬季达到最大,积雪日数在秋季和春季较长。原因:大兴安岭北部纬度高,冬季气温低,积雪时间长;大兴安岭北部地势高,山地迎风坡降雪量大,积雪深度大;大兴安岭北部秋季降温快,春季气温回升慢,积雪日数在秋季和春季较长。
(3)雪面温度低于地面温度。理由:积雪阻碍了地面与大气之间热量交换,地面辐射散失的热量少;地面受低温大气的温度影响小。
【解析】
【分析】本题以大兴安岭北部积雪为材料,设置3道小题,涉及气温和降水的影响因素等相关知识点,考查学生获取和解读地理信息、调动和运用地理知识的能力,体现区域认知、综合思维的学科素养。
【小问1详解】
本题可以从纬度、地形、冬季风等角度分析。大兴安岭北部纬度高,冬季气温低,降雪多,积雪时间长,这为该地区形成稳定积雪提供了基本条件。该地区地处我国东北部,离冬季风源地近,受冬季风影响大,雪量大,使得积雪更为深厚。大兴安岭北部地势高,地形以山地为主,地形起伏大,山地迎风坡易形成地形雨,使得降雪更加频繁和集中,有利于形成稳定积雪区。
【小问2详解】
特征可以从深度、日数角度分析。积雪深度大,积雪日数多,且积雪深度在冬季达到最大,积雪日数在秋季和春季较长。原因可以从纬度、地形等角度分析:大兴安岭北部纬度高,冬季气温低,降雪量大,积雪时间长。同时,大兴安岭北部地势高,山地迎风坡易形成地形雨,降雪量大,积雪深度大。大兴安岭北部秋季降温快,春季气温回升慢,秋季开始积雪,到来年春季消融殆尽,因此积雪日数在秋季和春季较长;
【小问3详解】
由题意可知,在大兴安岭北部积雪期间,雪面温度通常低于地面温度。原因可以从积雪的作用角度分析。由题意可知,积雪对地面起到了隔热作用,使得雪面与地面之间的温差增大。具体来说,积雪覆盖在地面上,阻碍了地面与大气之间的热量交换,使得地面热量难以散发到大气中,而大气中的冷空气又难以直接接触到地面。因此,雪面温度往往比地面温度低。此外,随着积雪深度的增加,隔热作用会进一步加强,雪面与地面之间的温差也会进一步增大。
精品解析:2024届广西南宁市高三二模地理试题: 这是一份精品解析:2024届广西南宁市高三二模地理试题,文件包含精品解析2024届广西南宁市高三二模地理试题原卷版pdf、精品解析2024届广西南宁市高三二模地理试题解析版pdf等2份试卷配套教学资源,其中试卷共19页, 欢迎下载使用。
2024届广西南宁市高三下学期二模考试地理试题: 这是一份2024届广西南宁市高三下学期二模考试地理试题,文件包含精品解析2024届广西南宁市高三二模地理试题原卷版docx、精品解析2024届广西南宁市高三二模地理试题解析版docx等2份试卷配套教学资源,其中试卷共19页, 欢迎下载使用。
2024届广西南宁市高三下学期二模考试地理试题: 这是一份2024届广西南宁市高三下学期二模考试地理试题,文件包含精品解析2024届广西南宁市高三二模地理试题原卷版docx、精品解析2024届广西南宁市高三二模地理试题解析版docx等2份试卷配套教学资源,其中试卷共19页, 欢迎下载使用。

