所属成套资源:2024届广西南宁市高三下学期二模考试
2024届广西南宁市高三下学期二模考试地理试题
展开这是一份2024届广西南宁市高三下学期二模考试地理试题,文件包含精品解析2024届广西南宁市高三二模地理试题原卷版docx、精品解析2024届广西南宁市高三二模地理试题解析版docx等2份试卷配套教学资源,其中试卷共19页, 欢迎下载使用。
本试卷满分100分,考试用时75分钟。
注意事项:
1.答题前,考生务必将自己的姓名、考生号、考场号、座位号填写在答题卡上。
2.回答选择题时,选出每小题答案后,用铅笔把答题卡上对应题目的答案标号涂黑。如需改动,用橡皮擦干净后,再选涂其他答案标号。回答非选择题时,将答案写在答题卡上。写在本试卷上无效。
3.考试结束后,将本试卷和答题卡一并交回。
4.本试卷主要考试内容:高考全部内容。
一、选择题:本大题共16小题,每小题3分,共48分。在每题所列出的四个选项中,只有一项是最符合题目要求的。
食用油是国家的重要战略物资。我国的传统植物食用油大多源自草本油料,其种植具有明显的地理特征,油料加工区的分布也受其影响。近年来,木本油料(如核桃、松子等)食用油越来越多地进入到寻常百姓家。图示意我国主要植物食用油油料产区分布。完成下面小题。
1. 我国沿海地区分布多个植物食用油油料加工区,除了受油料作物种植区影响,还因为沿海地区( )
A. 技术成熟,设备先进B. 人口众多,劳动力充足
C. 交通便利,进口便捷D. 经济发达,出口市场大
2. 近年来,木本油料食用油越来越多地进入到寻常百姓家,说明食用油市场( )
A. 消费需求升级B. 油价明显降低
C. 进口渠道增加D. 出口占比增加
【答案】1. C 2. A
【解析】
【1题详解】
对于依赖进口原料的加工区来说,交通便利,进口快捷是一个关键因素,沿海地区的交通便利性(包括港口设施)使得原料进口更为快捷和经济,C正确;油料加工不属于技术指向型工业,技术、设备和劳动力不是主导因素,AB错误;沿海地区人口密集,经济发达,市场需求量大,且我国食用油自给率较低,对外依存度高,并不是为了出口,D错误,故选C。
【2题详解】
近年来,随着木本油料(如核桃、松子等)食用油越来越多地进入到寻常百姓家,使得食用植物油种类越来越丰富,市场上的食用油品种需求增加,为寻常百姓家(消费者)提供更多的选择空间和更高的品质需求,说明了在食用油消费市场中,消费者的需求升级了,我国食用油自给率较低,并不能说明出口占比增加,A 正确,D错误;木本油料食用油价格较高,B错误;与进口渠道关系不大,C错误;故选A。
【点睛】工业区位选择的具体分析:①自然因素:要考虑是否有修建工厂所需的良好地质、地形条件和气候条件;是否有丰富的土地资源和水资源。②社会经济因素:需要考虑是否接近原料、动力、市场和交通运输便利的地区,以降低生产成本,提高经济效益;是否有良好的社会协作条件。理想的区位应具备的条件是原料、动力充足,劳动力质优价廉、市场前景广阔。③环境因素:应根据不同工业部门的污染特点,尽量减少对城区或居民区的污染。
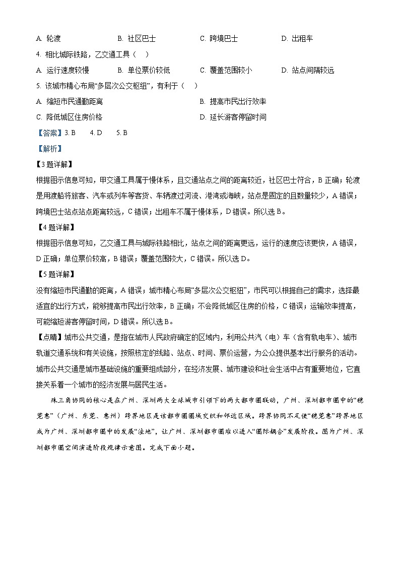
优先发展公共交通是缓解交通拥堵的关键,但传统的公共交通规划较少考虑区域、城际及市域层面公共交通的系统融合以及轨道交通与公交的双网融合。我国某城市立足于此类问题,着力布局“多层次公交枢纽”。图示意该城市慢体系、快体系、交通站点分布。完成下面小题。
3. 甲交通工具最有可能是( )
A. 轮渡B. 社区巴士C. 跨境巴士D. 出租车
4. 相比城际铁路,乙交通工具( )
A. 运行速度较慢B. 单位票价较低C. 覆盖范围较小D. 站点间隔较远
5. 该城市精心布局“多层次公交枢纽”,有利于( )
A. 缩短市民通勤距离B. 提高市民出行效率
C. 降低城区住房价格D. 延长游客停留时间
【答案】3. B 4. D 5. B
【解析】
3题详解】
根据图示信息可知,甲交通工具属于慢体系,且交通站点之间的距离较近,社区巴士符合,B正确;轮渡是用渡船将旅客、汽车或列车等客货、车辆渡过河流、港湾或海峡,站点是固定的且数量较少,A错误;跨境巴士站点站点距离较远,C错误;出租车不属于慢体系,D错误。所以选B。
【4题详解】
根据图示信息可知,乙交通工具与城际铁路相比,站点之间的距离更远,运行的速度应该更快,A错误,D正确;单位票价较高,B错误;覆盖范围较大,C错误。所以选D。
【5题详解】
没有缩短市民通勤的距离,A错误;城市精心布局“多层次公交枢纽”,市民可以根据自己的需求,选择最适宜的出行方式,能够提高市民出行效率,B正确;不会降低城区住房的价格,C错误;运输效率提高,可能缩短游客停留时间,D错误。所以选B。
【点睛】城市公共交通,是指在城市人民政府确定的区域内,利用公共汽(电)车(含有轨电车)、城市轨道交通系统和有关设施,按照核定的线路、站点、时间、票价运营,为公众提供基本出行服务的活动。城市公共交通是城市基础设施的重要组成部分,在经济发展、城市建设和社会生活中占有重要地位,它直接关系着一个城市的经济发展与居民生活。
珠三角协同的核心是在广州、深圳两大全球城市引领下的两大都市圈联动,广州、深圳都市圈中的“穗莞惠”(广州、东莞、惠州)跨界地区是该都市圈圈域交织和邻近区域。跨界协同不足使“穗莞惠”跨界地区成为广州、深圳都市圈中的发展“洼地”,让广州、深圳都市圈难以进入“圈际耦合”发展阶段。图为广州、深圳都市圈空间演进阶段规律示意图。完成下面小题。
6. 现阶段,广州、深圳都市圈处于空间演进阶段中的( )
A. 分散发展阶段
B. 中心聚能阶段
C. 圈层扩散阶段
D. 圈际耦合阶段
7. 下列关于都市圈“中心聚能”阶段特点,表述正确的是( )
A. 此时以集聚效应主导驱动力
B. 传统型制造业外迁至紧密联系圈
C. 中心城市规模和能级不断降低
D. 中心城市与外围的差距不断缩小
8. “穗莞惠”从“洼地”向“高地”转变的合理做法是( )
A. 重塑产业壁垒
B. 探索共管的一体规划机制
C. 壮大石化产业
D. 构建模糊的利益分配机制
【答案】6. C 7. A 8. B
【解析】
【6题详解】
广州、深圳都市圈是我国粤港澳大湾区的核心,辐射作用强,对周边地区具有强带动作用,因此区间要素流动应具有向外围流动的趋势,属于圈层扩散阶段,C正确;AB错误;由材料信息可知:该“洼地”是广州、深圳都市圈难以进入“圈际耦合”发展阶段的关键“堵点”,说明广州、深圳都市圈还没有进入圈际耦合阶段,D错误。故选C。
【7题详解】
由图可知,“中心聚能”阶段的特点是周边次级增长极指向中心城市核心区,可以推出现阶段处于城市化阶段。中心城市作为核心增长极集聚效应明显,规模和能级不断提高,与外围的差距越来越大。 A正确,CD错误;读图可知区域要素由区域次级增长极向中心城市流动,传统型制造业并没有外迁至紧密联系圈,B错误,故选A。
【8题详解】
区域发展需要开放包容,打破行业壁垒和区域保护,A错误;建立新型的产业合作联盟,探索共管的一体规划机制,壮大经济实力,B正确;石油化工属于传统产业,要实现从“洼地”向“高地”转变,需要转变产业结构,实现产业优化升级,大力发展高新技术产业和现代服务业,C错误;同时还需要建立现代化管理体制和明晰利益分配机制,D错误,故选B。
【点睛】都市圈对城市和地区的社会经济具有很强的辐射带动作用,体现在促进经济增长、创造就业机会、提高产业竞争力、推动产业升级、促进区域协调发展、提升城市吸引力、增加消费需求、优化资源配置等方面。
蓝水是指河流、湖泊和地下含水层中的水。绿水是指储存在土壤中并通过蒸发(蒸腾)释放到大气中的水汽。绿水系数是绿水资源量与水资源总量的比值,可用于评价流域蓝绿水资源分布。乌江流域是长江的一级支流,是典型的山地流域。图分别示意全流域丰水年、枯水年的水资源量及其年内分配情况。完成下面小题。
9. 据图判断,乌江流域的水资源量( )
A. 丰水年绿水极大值时间比蓝水早
B. 丰水年蓝水季节变化较绿水大
C. 枯水年绿水的变化与降水无关
D. 枯水年蓝水与绿水的变化一致
10. 经监测发现,近年来乌江流域绿水水资源系数呈上升趋势,其主要原因可能是( )
A. 退耕还林B. 降水增多
C. 修建水库D. 气候变暖
【答案】9. B 10. D
【解析】
【9题详解】
读图可知,丰水年绿水和蓝水的极大值都在7月,A错误;丰水年蓝水的季节变化明显大于绿水,B正确;绿水来自降水,枯水年绿水的变化与降水存在相关性,C错误;枯水年蓝水的季节变化因降水的变化较为明显,存在两个峰值,而绿水仅有一个峰值,枯水年蓝水与绿水的变化不一致,D错误。故选B。
【10题详解】
近年来,乌江流域绿水资源系数呈上升趋势,说明储存在土壤中并通过蒸散发释放到大气中的水增多,森林有涵养水源的作用,退耕还林可以截留地表径流,增加下渗,增加土壤中的水分,进而增加蒸发进入大气的水分,但退耕还林的面积有限,见效较慢,A错误;降水量比较稳定,多年平均降水量变化较小,B错误;修建水库可以蓄积水量,增加下渗,但对于降水较多且多地下暗河的乌江流域来说,作用并不明显,C错误;近年来,全球暖干化趋势明显,气温上升,蒸发加剧,绿水资源系数上升,D正确。故选D。
【点睛】乌江为贵州省第一大河,是长江上游南岸最大的支流,历来是贵州最重要的水上通道之一,其流量充沛,流态稳定,流域内矿产资源丰富,是名副其实的“黄金水道”。
长白山区松花江流域的白江河泥炭沼泽地,在距今8000——5000年期间曾经是森林一草甸广布的洼地,5000年以来通过陆地沼泽化过程扩展而成。图示意5000年以来白江河泥炭沼泽的演化过程。完成下面小题。
11. 推测现阶段白江河泥炭沼泽的主要水源补给和排泄方式分别是( )
A. 降水、蒸发B. 降水、地表径流
C. 地下水、蒸发D. 地下水、地表径流
12. 白江河泥炭沼泽发育的有利条件为( )
①相对平缓的地势②温凉湿润的气候③疏松肥沃的土壤④高大茂密的植被
A. ①②B. ①④C. ②③D. ③④
13. 原洼地的森林、草甸等发育成泥炭沼泽,主要是由于( )
A. 气候干湿交替B. 地壳持续抬升
C. 地下水位上升D. 河流阶地增多
【答案】11. B 12. A 13. C
【解析】
【11题详解】
长白山地处季风区,降水是当地主要的补给水源,CD错误;由图 可知,在白江河泥炭沼泽发育过程中,河流逐渐发育,且切入泥炭沼泽地,起到排水作用。主要排泄方式是地表径流,B 正确;当地纬度较高,蒸发较弱,A错误,故选B。
【12题详解】
相对平坦的地势易积水,①正确;温凉湿润的气候降水量较大,蒸发较弱, 且有一定湿地植被生长,利于泥炭沼泽的发育,②正确;由图可知,白江河泥炭沼泽以底泥、 泥炭为主,土质黏重,③错误;该区域泥炭沼泽的植被不如周边植被高大茂密,④错误,A正确,BCD错误,故选A 。
【13题详解】
陆地沼泽化的两种基本形式是森林沼泽化和草甸沼泽化。其通常是由于地下水位上升,导致原来地处洼地的森林、草甸等最终发育成泥炭沼泽。由于地下水位上升,使得洼地地表长期处于过湿状态,森林逐渐被草本植被替代,草本植物大量繁殖,形成苔藓沼泽,即森林沼泽化;地表长期处于过湿状态,特别是河水泛滥及临近水体沼泽化的影响,使潜水位升高或地下水出露造成草甸的过度湿润,以致低洼处水分积聚,土壤中形成厌氧环境, 死亡有机质在厌氧菌作用下,缓慢分解而形成泥炭层,即草甸沼泽化,C正确;气候干湿交替、地壳持续抬升、河流阶地增多都不会使得洼地地表长期处于过湿状态,ABD错误,故选C。
【点睛】沼泽是地表及地表下层土壤经常过度湿润,地表生长着湿性植物和沼泽植物,有泥炭累积或虽无泥炭累积但有潜育层存在的土地。地球上除了南极地区还没有发现沼泽外,其余各地都有沼泽分布。总的来说是北半球多于南半球,而且多分布在北半球的亚欧大陆与北美洲的亚北极带、寒带和温带地区。南半球的沼泽面积较小,主要分布在热带和部分温带地区。世界上最大的泥炭沼泽区在西伯利亚西部地区,它南北宽800公里,东西长1800公里,堆积了全球40%的泥炭。我国的沼泽则主要分布在东北三江平原和青藏高原等地。
我国西南地区某区域由古近纪时期的陆地湖相多种岩石构成,还形成了许多不同造型的微小地貌。图为该区域的地质剖面图。完成下面小题。
14. 下列关于该区域地质作用过程的说法,正确的是( )
A. 方山由内力抬升后直接形成B. 陡崖由褶皱发育挤压而成
C. 峡谷由岩层断裂下陷而成D. 古近纪地层由流水沉积而成
15. 岩浆岩侵入的地质年代范围为( )
A. 寒武纪之后,三叠纪之前
B. 泥盆纪之后,侏罗纪之前
C. 三叠纪之后,古近纪之前
D. 古近纪之后,三叠纪之前
16. 影响该区域沟谷分布的主要因素是( )
A. 地势落差B. 海拔C. 岩层破碎D. 热量条件
【答案】14. D 15. C 16. C
【解析】
【14题详解】
由材料可知,该地方山由古近纪时期的陆地湖相多种岩石构成,古近纪地层是由陆地湖相(流水)沉积而成的多种岩石构成的,D正确;沉积之后由于内力作用抬升形成方山,因此方山是由内力和外力共同作用而成的,A错误;陡崖是经断层作用或受岩层侵蚀,断裂作用而成的,B错误;峡谷是由岩层断裂,流水下切侵蚀而成,C错误;故选 D 。
【15题详解】
由图可知,岩浆侵入三叠纪地层中,因此侵入活动产生于三叠纪之后,AD错误;古近纪地层覆盖于侵入岩之上,并且底部形态完整,因此侵入活动产生于古近纪之前,C正确;图中没有显示泥盆纪,无法判断,B错误故选C。
【16题详解】
由图可知,沟谷多分布于断裂带(断层、裂隙),因为裂隙带岩层破碎, 易受流水侵蚀,形成沟谷,C正确;该区域地势落差、海拔、热量条件相差不大,ABD错误。故选C 。
【点睛】内力作用中,地壳运动是塑造地表形态的主要方式。内力作用在地表形成大陆与洋底、山脉与盆地等,奠定了地表形态的基本格局,总的趋势是使地表变得高低不平。
二、非选择题:本题共3小题,共52分。
17. 阅读材料,完成下列要求。
高家庄村隶属于河北保定市,距北京较近,人口约1600人。20世纪90年代之前,村民主要依靠种粮和回收废品来维持生计。90年代初,高家庄村开始出现小范围从事电梯拆解的团队,随着我国电梯保有量的增长,高家庄逐渐形成了以废旧电梯回收、拆解和贩卖业务为主的电梯拆解产业。2008年以来,随着国内老旧电梯的拆解和更新需求快速增长,高家庄村成为全国最大的电梯拆解专业村,但此时当地生态环境、村庄的整体外貌、废旧电梯市场管理等方面暴露了诸多问题,亟待加强监管。
(1)简述90年代初高家庄村发展电梯拆解产业的有利条件。
(2)说明发展电梯拆解产业的生态意义。
(3)从行政监管的角度出发,为高家庄村电梯拆解产业提出可持续发展措施。
【答案】(1)靠近北京、保定等城市,运输距离近;北京老旧电梯数量增多,有较多废旧电梯可供拆解电梯保有量不断增长,用于维修、更换零部件市场需求量大;从业人员数量多,劳动力成本低。
(2)电梯拆解行业通过回收处理废旧电梯零部件,分类提取可再生材料,促进资源循环利用;对其中有害物品集中回收处理,减少了环境污染;减少电梯金属及零部件重新生产而产生的能源消耗及排放。
(3)建立监管制度,明确行业安全标准和环保要求;引导成立电梯行业协会,建立统一的行业标准;加强监管与执法,确保行业健康有序发展;规划建立电梯产业园,对企业进行集中管理。
【解析】
【分析】本大题以高家庄村的电梯拆解行业为材料设置试题,涉及工业区位因素、可持续发等相关内容,考查学生获取和解读地理信息、调动和运用地理知识、基本技能、描述和阐述地理事物、地理基本原理与规律能力,综合思维、区域认知、地理实践力素养。
【小问1详解】
高家庄村隶属于河北保定市,距北京较近,运输距离近,交通成本较低;北京经济发达,人口众多,老旧电梯数量增多,有较多废旧电梯可供拆解;随着电梯的普及,电梯保有量不断增长,需要维修、更换的零部件市场需求量不断扩大;高家庄村人口较多,从业人员数量多,劳动力成本低。
【小问2详解】
电梯拆解行业通过回收处理废旧电梯零部件,经过拆解,分类提取钢材等可再利用的部分材料,使资源能够循环利用,避免浪费;对有害物品集中回收并处理,降低废弃物对环境的污染,保护了自然环境;循环利用电梯金属及零部件,减少重新生产而产生的能源消耗及排放,做到节能减排 。
【小问3详解】
建立严格的监管制度,明确行业安全标准和环保要求,并严格实施标准和要求;引导成立电梯行业协会,建立统一的行业标准,使电梯拆解行业朝着正规化方向发展;政府要加强监管与执法,保障电梯拆解行业健康有序发展,避免恶性竞争;规划建立电梯产业园,方便对企业进行集中管理,促进企业的集聚。
18. 阅读图文材料,完成下列要求。
锢囚锋是由冷锋追上暖锋或由两支冷锋迎面相遇将锋前的暖气团抬离地面,禁锢在高空形成的一种特殊锋面。2017年2月20——22日青海地区经历了来自新疆北部地区的一次强冷空气过程,该冷空气受祁连山脉的阻挡分为东西两路,西路冷空气经阿尔金山口向东进入柴达木盆地,东路冷空气绕过祁连山东麓后沿河湟谷地向西快速移动,两路冷空气在青海湖附近相遇,形成青海湖锢囚锋。该锢囚锋地面锋线位置附近降水较少,其降水区主要位于锋线两侧一定距离外。图示意该次青海湖锢囚锋生消过程。
(1)简析地形因素对本次青海湖锢囚锋形成产生的影响。
(2)试分析本次锢囚锋地面锋线位置附近降水较少,降水区主要位于锋线两侧一定距离外的原因。
(3)根据图③指出东、西路冷空气在锢囚锋消失前的强弱变化,并简述判断理由。
【答案】(1)祁连山的阻挡使来自北疆的冷空气一分为二;阿尔金山口为西路冷空气进入青海提供了 通道;河湟谷地地势较为低平,成为东路冷空气进入青海的通道。
(2)锢囚锋地面锋线位置暖气团抬升幅度小,尚未达到凝结高度;在锋线两侧一定距离外,暖 气团已快速爬升至凝结高度,更易形成降水。
(3)西路冷空气变弱,东路冷空气变强;图示锢囚锋消失后转化为向西南方向移动的冷锋系 统,与原东路冷气团的移动方向一致。
【解析】
【分析】本大题以青海湖锢囚锋位置图为材料,涉及常见的天气系统,地形对气候的影响等相关内容,考查学生获取和解读地理知识,调动和运用相关地理知识的能力。
【小问1详解】
据材料及读图可知,2017年2月20—22日青海地区经历了来自新疆北部地区的一次强冷空气过程,祁连山脉大致为西北—东南走向,祁连山的阻挡使来自北疆的冷空气一分为二;阿尔金山口位于青海湖西北方向,开口向西北,为西路冷空气进入青海提供了通道;河湟谷地位于青海湖东部,地势较为低平,成为东路冷空气进入青海的通道。
【小问2详解】
降水需要水汽抬升到凝结高度才可能产生降水,锋线向冷气团一侧倾斜,锢囚锋地面锋线位置暖气团抬升幅度小,尚未达到凝结高度,难以形成降水;在锋线两侧一定距离外,暖 气团已快速爬升至凝结高度,更易形成降水,因此降水区主要位于锋线两侧一定距离外。
【小问3详解】
根据图③可知,锢囚锋消失后,冷锋符号指向西南方向,说明锢囚锋已转化为向西南方向移动的冷锋系统,与原东路冷气团的移动方向一致,说明西路冷空气变弱,东路冷空气变强。
19. 阅读图文材料,完成下列要求。
草原围封是通过设置围栏把退化的草原保护起来,使其不受外界干扰,从而恢复自然、提升生物量的方式。希拉穆仁草原位于阴山北麓,属典型荒漠草原。当地的放牧强度会对草原土壤的理化性质、养分循环和营养元素供应等产生影响。为保护希拉穆仁草原生态,当地经历了一定时间的围封,围封内和围封外区域草原的土壤性质有着明显差异。表示意相同草原类型的围封内和围封外区域土壤平均容重和总孔隙度特征对比,图示意希拉穆仁草原不同植物群落根系生物量。
注:土壤容重:土壤容重是指单位体积原状土壤中所含有的干土重量。
总孔隙度:土壤孔隙体积占土壤总体积的比例。
(1)简述希拉穆仁草原土层深度和土壤有机碳的关系,并说明原因。
(2)说明希拉穆仁草原设置围封区对草原土壤理化性质的改善作用。
(3)有其他研究发现,草原围封时间超过一定年限反而会导致草原土壤的生物量下降,请分析该现象产生的原因。
【答案】(1)关系:土壤有机碳含量随着土层深度的增加而逐渐降低。原因:植物根系是土壤有机碳的重要来源,土层深度越浅,根系生物量越大;根系越浅,微生物活动、有机物分解越活跃,有利于有机碳的积累。
(2)设置围封,减少了外界对草原土壤的干扰,提高了植被覆盖度;植被覆盖度增加,促进下 渗,减少土壤水分蒸发,土壤含水量上升,从而降低土壤容重;生物量增加,土壤有机物质增加,从而提升了土壤的总孔隙度。
(3)长期围封会限制草食性动物对草原植被的影响,有利于竞争力强的植被形成优势物种;减少了其他植被物种的种类,导致草原土壤的生物量下降。
【解析】
【分析】本题以希拉穆仁草原为材料,设置3道小题,涉及土壤相关知识点,考查学生获取和解读地理信息、调动和运用地理知识的能力,体现区域认知、综合思维的学科素养。
【小问1详解】
土壤有机碳含量随着土层深度的增加而逐渐降低。原因:结合所学知识可知,植物根系是土壤有机碳的重要来源,希拉穆仁草原的植被为草原,生物量集中在土壤表层,因此土层深度越浅,根系生物量越大;受太阳辐射影响,表层土壤温度相对较高,根系越浅,微生物活动、有机物分解越活跃,有利于有机碳的积累。
【小问2详解】
设置围封,可以保护希拉穆仁草原生态,减少了外界对草原土壤的干扰,提高了植被覆盖度;植被有涵养水源的功能,植被覆盖度增加,可以促进下渗,同时降低土壤温度,减少土壤水分蒸发,土壤含水量上升,从而降低土壤容重;植被覆盖度增加,生物量增加,土壤有机物质增加,从而提升了土壤的总孔隙度,改善了土壤的透气性和透水性。
【小问3详解】
长期围封会限制草食性动物进入,减少了食草性动物对草原植被的啃食,一些竞争力强的优势植被没有了天敌,会形成优势物种,侵占其它植被的生存空间,进而减少其他植被物种的种类,导致草原土壤的生物量下降。草原区域
深度/cm
平均容重//(g·cm⁻³)
总孔隙度/%
围栏内
0~20
0.89
52.53
围栏外
0~20
1.01
49.62
相关试卷
这是一份2024届广西壮族自治区南宁市、河池市多校高三教学质量监测联二模地理试题,共6页。试卷主要包含了本试卷分选择题和非选择题两部分,本卷命题范围,宜宾市工业产业升级过程中,与其他石油资源相比,页岩油等内容,欢迎下载使用。
这是一份广西贵港市部分学校2023-2024学年高三下学期一模考试地理试题,共6页。
这是一份2024届广西南宁市、玉林市高三上学期一模考试地理试题,共6页。

