2024天津河北区高三下学期二模试题生物含答案
展开第I卷
本卷共12题,每题4分,共48分,每小题给出的4个选项中,只有一项是最符合题目要求的
1.科学方法是科学思维训练的主要内容,下列有关科学方法的叙述,正确的是
A.为了减小实验误差,在正式实验前一般都要先进行预实验
B.细胞膜结构的探索过程中体现了“提出假说”这一科学方法
C.实验过程中对实验结果不会造成影响的可变因素叫作无关变量
D.在艾弗里的肺炎链球菌转化实验中,通过加入相关酶来验证DKA是遗传物质,利用了“加法原理”
2.在动物细胞中,蛋白质折叠是一个需氧耗能的过程。缺氧会降低蛋白质折叠加工所需的能量,导致未折叠或错误折叠的蛋白质积累在下列结构中的
A.内质网中B.细胞核中
C.中心体中D.线粒体中
3.某实验小组利用新鲜的莴苣、菠菜、白菜叶片研究不同pH条件下三种生物材料的酶提取液对过氧化氢分解的影响。制备三种生物材料的酶提取液后,用pH为4、5、6、7、8、9、10的缓冲液分别稀释,然后与6mL体积分数为5%的过氧化氢溶液混合,实验结果如图。下列叙述不正确的是
A.探究菠菜过氧化氢酶的最适pH,可在pH7—8之间减小梯度差进行实验
B.探究温度对酶活性的影响时,不能提取莴苣叶片中的过氧化氢酶进行实验
C.过氧化氢酶与过氧化氢结合后,结构发生改变,为过氧化氢分解提供大量活化能
D.该实验的自变量是pH和生物材料类型,因变量是过氧化氢分解速率,检测指标是氧气生成速率
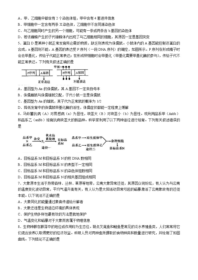
4.蜜蜂的性别是由染色体数目决定的。雌蜂由受精卵发育而来,包括蜂王和工蜂,少数雌性幼虫一直取食蜂王浆才能发育成蜂王,大多数雌幼虫以花粉和花蜜为食而发育成工蜂。雄蜂是正常的单倍体生物,由未受精的雌配子发育而成。如图为某雌蜂体内正在分裂的两个细胞(仅显示部分染色体及基因),下列说法不正确的是
A.甲、乙细胞中都含有2个染色体组,甲中含有4套进传信息
B.甲细胞中一定含有两条X染色体,乙细胞中不含同源染色体
C.与乙细胞同时产生的另一个细胞,可能有一条或两条含b基因的染色体
D.若该雌蜂产生的子代雄蜂体内出现了与乙细胞相同的细胞,其原因一定是基因突变
5.蛋白D是某种小鼠正常发育所必需的物质,缺乏则表现为侏儒鼠。小鼠体内的A基因能控制该蛋白的合成,a基因则不能。A基因的表达受P序列(一段DNA序列)的调控,如图所示。P序列在形成精子时会去甲基化,传给子代能正常表达;在形成卵细胞时会甲基化(甲基化需要甲基化酶的参与),传给子代不能正常表达。下列有关叙述正确的是
A.基因型为Aa的侏儒鼠,其A基因不一定来自母本
B.侏儒雌鼠与侏儒雄鼠交配,子代小鼠一定是侏儒鼠
C.基因型为Aa的雄鼠,其子代为正常鼠的概率为1/2
D.降低发育中的侏儒鼠甲基化酶的活性,侏儒症状都能一定程度上缓解
6.马铃薯抗病(A)对易感病(a)为显性,块茎大(B)对块茎小(b)为显性。现利用品系甲(Aabb)和品系乙(anBb)培育抗病块茎大的新品种。科学家利用了以下两种途径进行培育。下列有关叙述错误的是
A.目标品系M和目标品系N的核DNA数相同
B.目标品系M和目标品系N的表型不一定相同
C.目标品系M和目标品系N的染色体组数相同
D.目标品系M和目标品系N的相关基因组成相同
7.大象原本生活于热带森林、丛林、草原等地带,云南大象异常迁徙,其原因众说纷纭,有人认为与云南的温度变化波动异常,平均气温升高有关,有人认为是太阳活动异常引起的磁暴激活了云南象故有的迁徙本能。以下说法不正确的是
A.大象同化的能量通过象粪传递给分解者
B.大象迁徙是生物适应环境的具体表现
C.保护生物多样性最有效的方法是就地保护
D.气温变化和磁暴对于大象而言属于物理信息
8.生物种群在群落中的地位或作用称为生态位。斑点叉尾鱼和鲢鱼是常见的淡水养殖鱼类,人们常常将它们混合放养以取得更好的经济效益。科研人员对两种鱼所摄取的食物种类和数量进行研究,并绘制了如图曲线。下列结论不正确的是
A.据图分析,斑点叉尾鱼和鲢鱼之间存在种间竞争关系
B.对生态位的研究属于在群落水平上的研究
C.b越大,说明斑点叉尾鱼适应环境的能力越强
D.d越大,说明两种生物之间的种间竞争越强
9.单克隆抗体在多种疾病的诊断和治疗中发挥重要的作用,下图为利用小鼠制备单克隆抗体的过程,相关叙述正确的是
A.从未经处理的普通小鼠脾脏中获取B淋巴细胞
B.细胞融合不需要无菌环境,需放在有CO2的环境中
C.细胞筛选需要使用显微镜辨识获得杂交瘤细胞
D.单抗检测时取培养液滴加相应抗原出现反应为目标细胞
阅读下列材料,回答以下小题。
抑郁症是一种情感性精神障碍疾病,临床表现为情绪低落、悲观、认知功能迟缓等症状。目前抑郁症被列为世界第四大疾病,严重影响人们生活质量。2021年11月,中国教育部明确将抑郁症筛查纳入学生健康体检内容,建立学生心理健康档案。
资料1:单胺类学说认为,抑郁症的主要病因是脑内的3种单胺类神经递质的系统功能失调。其中5-羟色胺是一种能使人产生愉悦情绪的信号分子,神经细胞分泌出的5-羟色胺有一部分会被突触小体重新摄取。
资料2:另外的研究发现下丘脑—垂体—肾上腺轴(HPA轴)的功能紊乱可使CRH神经元过度兴奋,导致CRH(一种多肽类激素)分泌增多,为抑郁症的成因之一。
资料3:细胞因子假说指出,抑郁症的发生常伴随有一定程度的炎症反应,患者免疫功能发生了变化。临床研究发现,与正常人相比,抑郁症患者体内促炎症性细胞因子如肿瘤坏死因子-α(TNF-α)、白细胞介素-1β(IL-1β)、IL-6和干扰素γ等表达水平升高。
10.研究表明,促炎症性细胞因子水平上升,将会引起突触前神经元内5-羟色胺等单胺类递质的含量改变。已知SSRI是一种常用的抗抑郁药,能抑制神经末梢突触前膜对5-羟色胺的再摄取,提高受体部位神经递质的浓度,从而发挥抗抑郁作用。下列有关叙述不正确的是
A.SSRI可提高5-羟色胺与受体结合的概率
B.由题意可知,5-羟色胺属于兴奋性神经递质
C.5-羟色胺与受体结合使电信号转变为化学信号
D.促炎症性细胞因子水平升高,使突触间隙中5-羟色胺含量减少
11.IL-1β、IL-6、TNF-α等促炎症性细胞因子可通过下丘脑、垂体和肾上腺皮质几个途径强有效的激活HPA轴(如图);同时在细胞因子诱导下,下丘脑、垂体对肾上腺皮质激素的升高失去敏感,造成负反馈功能受损。以下相关叙述错误的是
A.抑郁症患者血液中的肾上腺皮质激素水平升高
B.抑制CRH受体基因的表达可以减少CRH的分泌
C.CRH神经元与垂体细胞上都有肾上腺皮质激素的受体
D.CRH的产生、分泌过程体现了生物膜系统结构与功能上的联系
12.除抑郁症外,细胞因子与人体多种疾病有关,人体受到病原体感染时,可能引起免疫系统产生大量细胞因子,它们可能引起免疫系统过度激活,攻击宿主自身组织和器官,使机体发生多器官衰竭甚至死亡,此现象称为“细胞因子风暴”。科研人员探索了病毒感染引起Cac2细胞表达细胞因子IFNβ的情况,结果如图。下列说法错误的是
A.HFlα靶向抑制剂是抑制“细胞因子风暴”的潜在药物
B.病毒感染可引起“细胞因子风暴”,并进一步引起IFNβ表达量提高
C.病原体可以通过“细胞因子风暴”形成负反馈,使病原体更容易感染人体
D.特异性免疫过程中,细胞因子参与B细胞和细胞毒性T细胞的活化
第II卷
本卷共5题,共52分
13.光合作用依据是否需要光能分为光反应和暗反应,ATP和NADPH的再生与消耗是连接这两个阶段的关键。研究人员发现监细菌光反应所产生的ATP和NADPH的比值为2.57:2,而暗反应消耗的ATP和NADPH的比值为3:2,这种供需不平衡可能是影响光合作用速率的因素之一。为了提高光合作用速率,科研人员在蓝细菌中引入异丙醇合成途径,代谢过程如图。据图回答问题(图中A、B、C代表物质,→表示蓝细菌本身不存在的代谢途径):(共10分)
(1)图中的C代表___________。蓝细菌产生的ATP和NADPH的比________(填“高于”或“低于”)消耗的ATP和NADPH的比,引入异丙醇合成途径可解除因NADPH积累而造成的___________反应速率下降,从而提高光合作用速率。
(2)研究人员在野生蓝细菌的基础上成功构建了重组蓝细菌A、B(具体的基因导入情况如下表所示),并分别测定了三者的光合作用曲线,部分结果如图所示:
①实验步骤:将若干重组蓝细菌A、B和野生蓝细菌各自均分为_____________组,分别放置于如图所示的0、100、200、300lux等光照强度下,在相同且适宜的环境中培养相同的一段时间,最后测定各组蓝细菌氧气的释放速率。
②重组蓝细菌B的实验结果应与_________(填蓝细菌类型)相似。除此之外,研究人员将酶c基因导入野生蓝细菌中构建了重组蓝细菌C,将该重组菌放置于含有______________的培养基中并测定其光合作用曲线,发现结果与重组蓝细菌A相似。
14.番茄果实发育受多种植物激素影响,市场上销售的植物激素或其类似物,如生长素类、乙烯利(乙烯类)等物质,如果处理得当,对人体危害并不大。请回答下列问题:(共10分)
(1)研究者发现未授粉及授粉8天后番茄的子房发育情况差异显著(图1所示),结合生长素的生理作用推断,授粉后________产生生长素促进了子房的发育。
(2)检测授粉与朱授粉番茄雌蕊产生乙烯的速率结果如图2所示。结合图1和图2推测乙烯对子房发育具有______________作用。
(3)为证实乙烯对子房发育的作用,以野生型番茄为材料进行了下表所示实验,请完善表格中的实验处理。
表中Ⅰ~Ⅲ处所需的试剂应分别选用____________(填选项前字母)。实验结果支持上述推测。
A.清水B.生长素C.生长素运输抑制剂
D.乙烯利E.乙烯受体抑制剂
(4)研究还发现野生型番茄授粉后子房内赤霉素(GA)含量升高。为研究GA和乙烯对果实发育的影响,以野生型番茄和乙烯受体功能丧失的突变体S为材料进行实验,相关处理及结果如图3所示。图中结果表明GA的作用是_____________。在未授粉情况下,S突变体比野生型体内GA合成相关基因表达量高,由此推测未授粉的S突变体子房可发育为果实的原因是突变体S乙烯受体功能丧失,导致乙烯对GA合成的抑制作用____________,GA合成量升高,促进果实发育。
15.氮沉降是指大气中的氮元素降落到陆地和水体的过程。研究人员在同一草原上选取物种多样性不同的样地开展实验来探究氮沉降背景下刈割(割去植物地上部分)对草原生态系统储碳功能的影响。(共10分)
(1)草地生态系统中,碳输入生物群落的主要途径是____________。
科研人员在同一人工草地生态系统选取多样性不同的样地开展实验,实验处理及结果如图1。
(2)下列叙述错误的是( )(双选)
A.草原生态系统中,碳输入生物群落的主要形式是有机物
B.该实验的自变量为是否添加硝酸铵、是否进行刈割、多样性的不同(多样性程度)
C.4、5、6组中添加硝酸铵的目的是模拟氮沉降环境
D.由图可知,氮沉降会降低草原的物种多样性以及生态系统的储碳能力
(3)据图1可知,刈割可在氮沉降背景下更明显地对抗多样性降低对生态系统储碳能力的_________(正/负)效应,得出此结论的主要依据是_________(a-f代表1-6组生态系统储碳能力的相对值,用计算式表示)。
微生物残体碳是生态系统土壤碳库中有机碳的重要组成,真菌残体碳比细菌残体碳更难降解。科研人员进一步研究了氮沉降背景下,刈割对草250原植物群落和土壤真菌残体碳总量的影响,结果如图2所示。
综合以上研究成果和碳循环的过程,请完善氮沉降背景下刈割对草地生态系统储碳功能影响的途径。(在________上填写“增加或减弱”)
16.木材的材质与木质素含量有密切的关系,用木质素含量低的木材造纸能减少废料和污染。下图为木质素合成的部分代谢途径。回答下列问题:(共10分)
(1)某树种的木质素含量正常与木质素含量低是一对相对性状,现有该树种木质素含量低的三个突变体,是上图中三个酶对应的常染色体单基因纯合突变所致。三个突变体两两杂交,F₁的木质素含量都正常,说明三个突变体都是等位基因突变成为_________(显/隐)性基因。上述突变体木质素含量低是因为相应的酶失去功能,说明基因通过控制_________,进而控制木质素含量这一性状。
(2)为了探究这三对基因的位置关系,将三对基因均杂合的个体自交(不发生突变和互换),观察并统计子代表型及比例。
①若子代中木质素含量低的比例为5/8,用A/a、B/b、D/d表示基因,请在下图该杂合子染色体上标出基因位置。
②若三对基因位于三对非同源染色体上,则子代中木质素含量低的纯合子比例是_________。
(3)木质素的合成有多条途径。利用基因组编辑技术,改变木质素合成相关酶基因可降低该树种的木质素含量,说明基因组编辑可通过碱基的_________,使酶基因碱基序列发生变化,从而引发基因突变与单基因被编辑的个体相比,多基因被编辑的个体木质素含量更低,原因是_________。
17.为监测与记录体内细胞间通讯,我国科研人员建立了一种新的系统,利用转基因技术经筛选获得转基因小鼠(gL),以揭示正在进行的细胞与细胞之间的接触情况。(共12分)
(1)gL小鼠中细胞—细胞接触的信号通路如图。将绿色荧光蛋白(GFP)设计为信号分子,αGFP-N-tTA融合蛋白作为__________;成细胞间的信息交流。利用转基因技术获得以心肌细胞作为信号发送细胞的转基因小鼠,为保证在心肌细胞中特异性表达GFP,表达载体中应含有_________。将构建好的表达载体导入小鼠的___________中,同理获得内皮细胞特异性表达αGFP-N-tTA的转基因小鼠,将上述两种转基因小鼠杂交,经筛选获得gL小鼠。
(2)如图,在gL小鼠中,科研人员使用LacZ基因作为报告基因。当内皮细胞与心肌细胞接触时,由于GFP和aGFP-N-tTA结合,引起___________进入细胞核与tet0结合,启动LacZ基因表达,使正在与心肌细胞接触的内皮细胞呈蓝色。
(3)研究人员进一步构建gT小鼠,以实现体内所有与心肌细胞有过接触的内皮细胞都持续发出红色荧光。请利用以下实验材料,完善制备gT小鼠的技术路线。
(4)在gT小鼠胚胎发育早期,观察到部分内皮细胞发出红色荧光。随着胚胎发育的进行,观察到肝脏中很大一部分血管也呈现红色,这表明_____________。
河北区2023—2024学年度高三年级第二次质量检测
生物学参考答案
第I卷
第Ⅱ卷
13.(共10分)
(1)C3(三碳化合物)(1分) 低于(2分) 光(1分)
(2)①11(2分) ②野生蓝细菌(2分) 丙酮(2分)
14.(共10分)在天津考生下载更多学习资料
(1)发育中的种子(2分)
(2)抑制(2分)
(3)ADE(2分)
(4)促进果实发育(2分) 减弱(2分)
15.(共10分)
(1)生产者的光合作用(1分)
(2)A、D(1分)
(3)负(1分) f-e > c-b(2分)
①增加②增加③增加④减弱⑤增加(各1分)
16.(共10分)
(1)隐(2分) 酶的合成,来控制代谢过程(2分)
(2)
①(1分,合理即可) ②7/64(1分)
(3)增添、缺失、替换(2分)
多基因被编辑的个体可以阻断更多木质素的合成途径(2分,合理即可)
17.(共12分)
(1)受体(1分) 心肌细胞中特异表达基因的启动子(2分) 受精卵(1分)
(2)受体被切断,tTA被释放(2分)
(3)①RFP(1分) ②tet0-Cre(1分) ③a(2分)
(4)胚胎发育早期接触过心肌的内皮细胞会迁移到肝脏,参与形成肝脏的血管(2分)
野生蓝细菌
未导入任何外源基因
重组蓝细菌A
导入酶a、酶b、酶c基因
重组蓝细菌B
导入酶a、酶b基因
授粉情况
授粉
未授粉
授粉
未授粉
实验处理
施加清水
施加Ⅰ
施加Ⅱ
施加Ⅲ
子房是否发育为果实
是
否
否
是
DNA序列
lxP:该序列中有Cre酶的识别位点,lxP本身不影响附近的DNA序列的功能
Cre:编码的酶进入细胞核后作用于lxP,导致两个lxP中间的DNA片段丢失
STOP:转录终止序列
Pc:持续表达强启动子
tet0:tTA识别和结合序列,结合后启动下游基因的表达
RFP:红色荧光蛋白基因
小鼠品系
a:内皮细胞特异性表达αGFP-N-tTA的转基因小鼠
b:野生型小
1
2
3
4
B
A
C
B
5
6
7
8
C
D
A
D
9
10
11
12
D
C
B
C
2023届天津市河北区高三二模生物试题含答案: 这是一份2023届天津市河北区高三二模生物试题含答案,共12页。
2023届天津市河北区高三二模生物试题PDF版含答案: 这是一份2023届天津市河北区高三二模生物试题PDF版含答案,共10页。
2022天津河北区高三下学期二模生物试题含答案: 这是一份2022天津河北区高三下学期二模生物试题含答案,文件包含天津市河北区2022届高三下学期二模生物试题docx、天津市河北区2022届高三下学期二模生物PDF版答案pdf等2份试卷配套教学资源,其中试卷共11页, 欢迎下载使用。

