【答题技巧】题型06 农业(答题模版)-最新高考地理答题技巧与模板构建
展开一、高考地理一轮复习和高考地理二轮复习的关系 二、地理与文科综合的关系
三、初中与高中地理知识的关系 四、地理学科和热点问题的关系
五、突出学科基础知识,注重查漏补缺 六、梳理知识、形成体系
七、加强地理学科思维和地理学科能力的训练 八、掌握基本原理,训练解题思路
在高考地理二轮复习中还要加强方法总结,进一步突出空间综合思维、因地制宜、人地和谐等地理思维,培养学生用"地理眼光"看问题的意识,用地理思维分析现实问题的习惯。
06 农业本节导航:
模板01 农业区位因素分析 模板02 气候对农业生产的影响 模板03 农业区位因素的变化 模板04 区域农业发展分析
模板05 农业生产特征描述 模板06 农作物品质高的自然原因
模板01 农业区位因素分析
模板02 气候对农业生产的影响
模板03 农业区位因素的变化
模板04 区域农业发展分析
模板05 农业生产特征描述
模板06 农作物品质高的自然原因
(2022·重庆·统考高考真题)阅读图文材料,完成下列要求。
河南省北部某村地下水丰富且埋藏较浅,土壤中水分过多,影响农业生产。在古代,当地百姓独创出“合瓦地”。人们在“合瓦地”上种植品质上乘的早熟特色产品———济渎红蒜。红蒜一般在10月初播种,次年5月中下旬收获。近几十年来,由于“合瓦地”年久失修、暗渠逐渐干涸,红蒜品质下降,部分蒜农拆除“合瓦地”改种粮食作物。下图示意“合瓦地”建造过程与结构。
(1)“合瓦地”缓解了当地土壤水分过多和干旱对红蒜生长产生的威胁。请说明其原因。
(2)指出红蒜越冬时面临的主要气象灾害,并从“合瓦地”改善土壤温度角度分析红蒜早熟的原因。
(3)你是否赞同当地部分蒜农拆除“合瓦地”改种粮食作物的行为?请表明态度并说出两点理由。
第(1)小问
尝试解答:
第(2)小问
尝试解答:
第(3)小问
尝试解答:
【答案】(1)降低地下水水位,利于排水,避免红蒜受涝烂根;干旱时积蓄于水渠中的地下水蒸发可增加土壤水分,满足红蒜生长对水分的需求。
(2)寒潮或冻害。
原因:天气寒冷时段,水渠中汇集的地下水水温高于土壤温度;热量向上传递,提高土壤温度;为红蒜生长提供热量,促进红蒜早熟。
(3)赞同:“合瓦地”年久失修,水渠逐渐干涸,“合瓦地”调节土壤温度和水分的作用逐渐消失;修复成本高;红蒜品质下降,经济效益减少;可保障粮食安全。
或不赞同:红蒜是特色农产品,经济效益高;该地地下水埋藏浅,易渍涝;易导致盐碱化,不利于种植粮食;“合瓦地”反映了人地协调的可持续发展思想,应加以保护;会使特色农产品红蒜消失。
1.(2023·四川自贡·统考一模)阅读图文材料,完成下列要求。
厄瓜多尔是世界上第一大香蕉出口国,出口量约占世界总出口量的25%~30%,主要出口至美国、欧盟等国家和地区,但出口量波动较大。厄瓜多尔的香蕉种植区主要分布于该国的西部,采用规模化、集约化的农场生产模式,农场内均建有运输索道,全国约有5000个农场,农场的面积在2000~6000hm2之间,农场均拥有成熟的种植、管理、贮藏等技术和统一的品质控制标准,实现了标准化生产。图左为厄瓜多尔香蕉集中产区分布图,图右为香蕉园索道景观图。
(1)说明厄瓜多尔香蕉主要种植于该国西部的区位优势。
(2)分析厄瓜多尔香蕉主要出口到美国、欧盟等国家和地区的原因。
(3)为厄瓜多尔应对香蕉出口量波动大提出合理化建议。
【答案】(1)地形平坦,适宜大面积种植;全年高温,雨量充沛;河流众多,水源充足,多冲积土,土壤肥沃;临海,海陆交通便利。
(2)香蕉质量好,市场竞争力强;国内消费量小;美国、欧盟和日本等地经济发达,消费水平高;美国、欧盟和日本等地纬度较高,当地自然条件不适宜大规模香蕉。
(3)延长产业链,丰富香蕉出口品种;进一步扩大出口市场,完善香蕉出口的市场体系;引进并培育优良品种,保护生态环境,保证香蕉品质。
【详解】(1)香蕉是热带水果,喜高温高湿环境,可从气候、地形、土壤、水源等自然条件和其他社会经济条件进行分析说明。结合材料图文和所学知识,从该地分层设色地形图上可以看出,西部沿海主要以平原地形为主,地形平坦,适宜大面积种植;西部位于低纬度热带地区,受赤道低压带影响,全年高温,雨量充沛;有河流经过,能够提供大量灌溉用水,水源充足;位于山前地区,多冲积土壤,土层深厚肥沃,肥力充足;东部是哥伦比亚和秘鲁,西部靠近太平洋,结合材料“主要出口至美国、欧盟等国家和地区”可知,西部临海,海陆交通便利。
(2)本小题应从进口国和出口国两方面去分析。对于出口国来说,结合材料“全国约有5000个农场,农场的面积在2000~6000hm2之间,农场均拥有成熟的种植、管理、贮藏等技术和统一的品质控制标准,实现了标准化生产”可知,厄瓜多尔香蕉产量大,品质好,市场竞争力强;国内人口较少,经济水平较低,国内消费量较少。对于进口国来说,美国、欧盟和日本等地纬度较高,气候条件不适宜大规模种植香蕉;且经济发达,消费水平高,香蕉的市场需求量大。
(3)为应对出口量波动大,首先可延长产业链,进行深加工,提高产品附加值;可丰富香蕉出口品种,提高对市场的灵活性;由材料“主要出口至美国、欧盟等国家和地区”结合所学知识可知,厄瓜多尔可进一步扩大出口市场,完善香蕉出口的市场体系;市场竞争力的主要表现是品质好,厄瓜多尔已实现规模化、集约化、标准化种植,可进一步引进并培育优良品种,在种植过程中减少和尽量避免植被破坏和水土流失,注重恢复土壤肥力,保护生态环境,保证香蕉品质,提高市场竞争力。
2.(2024·四川达州·统考一模)阅读图文材料,完成下列要求。
阿尔及利亚位于非洲西北部,总人口4223万(2019年),其中农村人口约1150万,以畜牧业为主,已耕地面积846万公顷,占国土面积的3%。粮食生产受自然条件影响大,不稳定,生产效率低下,国内粮食供应严重短缺。我国湖南省作为国内农业大省,农业发展历史悠久,近年来,依托“一带一路”政策,“湘阿”双方通过农业产能合作,推动双方农业发展。下图为阿尔及利亚地形图。
(1)推测阿尔及利亚种植业分布最集中的区域,并说明判断理由。
(2)简析阿尔及利亚粮食严重短缺的社会经济原因。
(3)与湖南省相比,分析阿尔及利亚南部发展种植业的气候优势。
(4)为促进阿尔及利亚农作物稳产增产提出合理化的“湘阿”合作建议。
【答案】(1)北部地区(地中海沿岸)。阿尔及利亚大部分地区缺水,水源成为农业主要限制因素;北部以地中海气候为主,降水较多,且有河流经过,水源充足;沿岸地形平坦,土壤肥沃。
(2)人口多,粮食需求量大;以畜牧业为主(耕作面积少),粮食产量低;经济发展水平低,农业技术水平低(农业基础设施不完善、生产效率低),单产低。
(3)降水少,晴天多,光照条件好;纬度低,热量充足;地处沙漠地带,昼夜温差大。
(4)开展人员培训,提高劳动力素质;培育良种,提高农业生产技术(提供农业生产和管理经验),提高农作物产量;加大资金投入,提高农业生产规模;完善农业灌溉等基础设施,实现农业稳产增产。
【详解】(1)读图阿尔及利亚北部位于地中海沿岸,以地中海气候为主,冬季受西风带影响,降水较多;北部有河流流经,水资源相对丰富,利于发展种植业,且北部地区人口稠密,劳动力丰富,种植业集中;北部地形平坦,土壤肥沃;中部和南部沙漠广布,气候干旱,水资源短缺,不利于发展种植业。所以种植业主要集中于北部地区。
(2)根据材料信息可知,阿尔及利亚人口为4223万(2019年),人口数量多,粮食的需求量大;根据材料信息可知,阿尔及利亚以畜牧业为主,耕地面积较小,仅占国土面积的3%,粮食产量较低;阿尔及利亚位于非洲西北部,经济发展水平较低,农业技术水平较低,农业农村基础设施不完善,生产效率较低,单位面积产量低,导致粮食总产量较低。
(3)湖南为亚热带季风气候,夏季高温多雨,冬季温和少雨;阿尔及利亚南部受副热带高气压带控制,气候干旱,降水少,光照充足;阿尔及利亚为热带气候,全年高温热量条件优于湖南省;阿尔及利亚南部地区以热带沙漠气候为主,昼夜温差较大,有利于植物有机质的积累。
(4)湖南省作为国内农业大省,农业发展历史悠久,种植经验丰富,所以湖南可以充分利用技术优势,为阿尔及利亚提供良种,提高单产;为阿尔及利亚培训农民,提高农民素质;建立农田水利设施,减少自然灾害对农业的影响,使其农业生产更加稳定;提供机械,提高机械化水平,从而提高劳动生产率等。
3.(2024·全国·模拟预测)阅读图文材料,完成下列要求。
河南是我国小麦生产大省。随着小麦生产投资的专业化、资产专用性提高和农业技术的分散,小麦生产产生了劳动分工。农民可以通过外部市场获得相关商业服务,完成小麦生产的内部经营活动,这被称为服务外包。农民选择的外包服务在生产环节的总规模可以通过外包率来表示。图1示意农民年龄结构与小麦生产环节服务外包比例,图2示意小麦种植规模与生产环节服务外包比例。
(1)分析河南省部分农民将小麦生产环节外包的原因。
(2)50岁以上的劳动力在打药与除草、施肥环节上服务外包比例较低,请说明理由。
(3)指出耕地服务外包与小麦种植规模的关系,并简析超大规模小麦种植在耕地、收割方面服务外包比例相对较低的原因。
【答案】(1)农村劳动力外流,农业生产劳动力不足;小麦生产商业服务部门出现;农民进行农业生产时缺乏资源配置能力。
(2)50岁以上的劳动力有更多的种植经验;打药与除草、施肥环节的劳动强度相对较小。
(3)关系:负相关。原因:进行超大规模小麦种植的农民往往经济实力较强,农业生产资源配置较高,自购机械获取的规模效益更佳,更倾向于自购机械来进行耕地和收割。
【详解】(1)河南省部分农民将小麦生产环节外包的原因主要从劳动力、农业生产商业服务、资源配置等角度分析,农村劳动力外流,人口老龄化加剧,使得农村生产劳动力不足。随着社会,经济,技术等发展,小麦生产商业服务出现,即出现农业生产外包服务,由于专业知识和技能不足,农民进行农业生产时缺乏资源配置能力,因而促使部分农民将小麦生产环节外包。
(2)服务外包比例较低主要从节省成本、劳作经验、劳动强度较低分析,50岁以上的劳动力有更多的小麦种植经验,能够更好的进行种植 ,且打药与除草、施肥环节劳动强度相对较小,所以在这些环节上服务外包比例较低。
(3)由图可知,耕地服务外包与小麦种植规模呈负相关。原因主要从不同规模耕地所获取的经济效益角度分析,进行超大规模小麦种植的农民往往有更强的经济实力,农业生产资源配置较高,且自购机械获取的规模效益更佳,更倾向于自购机械来进行耕地和收割,减小相关服务成本支出获得更高的经济效益,所以超大规模小麦种植在耕地、收割方面服务外包比例相对较低。
4.(2024·全国·模拟预测)阅读图文材料,完成下列要求。
塔格拉克村地处天山南坡,过去长期以牧业为主。退牧还草后,当地牧民自发提供骑马、售卖特产等初级旅游服务。2019年以来,塔格拉克村通过政府引导、企业投入、牧民参与的方式进行旅游业转型升级,以村景融合为发展模式,利用山谷间的房屋、河流、林草等资源,植入滑雪场、彩虹滑道、特色民宿、漂流等项目,这些项目已成为当地牧民新的增收点。截至2023年5月,塔格拉克村旅游人次突破100万,旅游总收入达6600万元,在众多互联网平台上具有一定的知名度和美誉度。下图示意塔格拉克村位置。
(1)简析塔格拉克村过去长期以牧业为主的原因。
(2)说明塔格拉克村退牧还草后牧民自发提供骑马旅游服务的原因。
(3)对比旅游业转型升级前后塔格拉克村特产的销售范围变化。
【答案】(1)靠近天山草场,优质天然牧场广阔;气候干旱,种植业发展条件较差;地处山区,对外交通不便,第二、三产业发展迟缓。
(2)长期以牧业为主,具有牧马的风俗与经验;骑马旅游服务资金、技术门槛低;能够满足游客体验需求,带来经济收入。
(3)旅游业转型升级前:特产主要面向周边游客销售,销售范围较小。旅游业转型升级后:特产销售面向周边和长途而来的游客,且可通过电商等渠道销售,销售范围扩大。
【详解】(1)该村过去长期以牧业为主的原因,既要分析发展畜牧业的有利条件,也要分析发展其他产业的不利条件,具体分析如下:发展畜牧业的有利条件:读图并结合材料信息“塔格拉克村地处天山南坡,过去长期以牧业为主”提示和所学知识可知,塔格拉克村靠近天山草场,有广阔的优质天然牧场;发展其他产业的不利条件:读图及根据塔格拉克村位置提示,该地位于新疆,地处西北,气候干旱,种植业发展条件较差;且其地处山区,对外交通不便,导致第二、三产业发展迟缓。以上为塔格拉克村过去长期以牧业为主的原因。
(2)根据材料“过去长期以牧业为主。退牧还草后,当地牧民自发提供骑马”和已学知识可知,塔格拉克村过去长期以牧业为主,具有牧马的风俗与经验,无需额外投入大量资金和技术即可发展骑马旅游项目,以满足游客的体验需求,带来经济收入。
(3)根据材料可知,旅游业转型升级前:“当地牧民自发提供骑马、售卖特产等初级旅游服务”,旅游项目较少,吸引力小,游客少且特产主要面向周边游客销售,销售范围较小。旅游业转型升级后:“以村景融合为发展模式,利用山谷间的房屋、河流、林草等资源,植入滑雪场、彩虹滑道、特色民宿、漂流等项目”,旅游项目增多,吸引力增强,前往塔格拉克村的游客增多(“截至2023年5月,塔格拉克村旅游人次突破100万”),特产销售面向周边和长途而来的游客,因此线下销售面向的游客范围扩大;且塔格拉克村在网络平台上具有一定的知名度和美誉度,推测其特产可以通过电商等渠道扩大销售范围。
5.(2024·全国·模拟预测)阅读图文材料,完成下列要求。
材料一稻作梯田是我国南方山区重要的土地利用方式。黔东南地区的世居民族多属于稻作民族,其在繁衍生息的历史过程中,开垦出了分布广泛、类型多样的稻作梯田。
材料二随着黔东南地区基础设施建设、工业园区建设大力推进和大棚农业的发展,坡度15°以下的缓坡耕地面积显著减少,坡度15°以上山区稻作梯田、“边头角老”的河谷梯田和寨头寨尾的梯田的农业主体作用越来越显著。随着退耕还林政策的实施,坡度25°以上的坡地多已变成森林,实现了不可逆的非耕化,仅存的稻作梯田对山区农业的重要性更加突出。下图为黔东南地区两种林田聚落空间组合类型示意图。
(1)简析黔东南地区发展稻作梯田的自然条件。
(2)对比图示两种林田聚落空间组合类型,说出各自的优势。
(3)简析黔东南地区坡度25°以上的坡地非耕化对当地的影响。
(4)请为当地稻作梯田的可持续发展提出可行性建议。
【答案】(1)黔东南地区属于亚热带季风气候,雨热同期,热量条件较好,降水丰富,适宜水稻生长;位于我国云贵高原与东南丘陵的过渡地带,地势起伏较大,平地面积小,利于发展稻作梯田。
(2)林—田—村—河:稻田靠近森林,灌溉用水的水质较好;稻田所处海拔较高,光照条件较好,有利于作物生长。
林—村—田—河:稻田靠近河流,方便引水灌溉;村落中农民生活产生的富含有机质的水能够为稻田提供有机质,有利于作物生长。
(3)不利影响:耕地面积缩小,可能减少粮食产量;依赖农耕的农民生计受到影响,转向非农就业,导致耕地撂荒;不再耕作之后,梯田因缺少维护而逐渐被破坏,不利于依赖稻作梯田的富有当地特色的少数民族文化的传承。
有利影响:增加森林面积,维护生物多样性;提高森林涵养水源的能力,增加地表径流下渗,减少水土流失;净化空气,美化环境。
(4)制定保护梯田的相关政策,及时修补损坏的梯田和水渠;出台梯田补贴政策,鼓励发展原生态稻作梯田;引导当地农民发展以生态稻作梯田和地方民族文化为特色的观光旅游业,拓展农业产业链,促进农民增收;加大稻作梯田农业的技术投入,推广种植优质水稻;推进水稻种植与养殖业的交叉融合,提高单位面积耕地的产量与效益。
【详解】(1)黔东南地区发展稻作梯田的自然条件主要结合当地的气候、地形地势展开分析。黔东南地区位于云贵高原与东南丘陵的过渡地带,地势起伏较大,平地面积较小,随着人口增多,粮食需求量增大,需要修筑梯田;黔东南地区属于亚热带季风气候,降水丰富,热量条件好,因此适宜种植水稻。
(2)林—田—村—河模式:读图可知,该模式稻田靠近森林,海拔相对较高,光照条件较好;受森林涵养水源的影响,用于农田灌溉的水源水质较好。林—村—田—河模式:读图可知,该模式稻田靠近河流,方便引水灌溉,农民生活产生的废水富含有机质,能够为稻田提供养分,有利于作物生长。
(3)分析非耕化影响,需要从有利影响和不利影响两方面来分析。结合材料可知,随着退耕还林政策的实施,当地坡度25°以上的坡地实现了不可逆的非耕化,其造成的影响主要是耕地面积减少和林地面积扩大。因此其不利影响主要是耕地面积减少造成的,依材料可知,坡度25°以上的坡地非耕化,再加上当地坡度15°以下的耕地因为城镇建设等因素而减少,当地耕地面积总体缩小,剩余耕地农业生产压力增大,粮食产量可能减少,依赖耕地的农民生计受到影响,更多的人选择进城务工,可能会造成耕地撂荒,进而影响梯田的维护,梯田因缺少维护而逐渐被破坏。农民进城务工还不利于依赖稻作梯田的少数民族文化的传承。其有利影响围绕水源涵养、生物多样性维护、抵御水土流失、净化空气、美化环境等方面回答即可。坡地非耕化加利于天然植被的回复,增加森林面积,可以维护生物多样性、提高森林涵养水源的能力、增加地表径流下渗,减少水土流失、净化空气、美化环境。
(4)本问为开放性设问,可从梯田保护和农业可持续发展方面展开分析,当地出现了梯田非耕化的现象,应制定保护梯田的相关政策,及时修补损坏的梯田和水渠;农业发展收益低,农民种植积极性低,应出台梯田补贴政策,鼓励发展原生态稻作梯田;引导当地农民发展以生态稻作梯田和地方民族文化为特色的观光旅游业,拓展农业产业链,促进农民增收;加大稻作梯田农业的技术投入,推广种植优质水稻,提高农产品的市场竞争力;推进水稻种植与养殖业的交叉融合,提高单位面积耕地的产量与效益,提高农民收入。
6.(2024·山东滨州·校考模拟预测)阅读图文资料,完成下列要求。
镇压是小麦种植中一项很重要的技术,镇压能压实土壤,保促根系,控旺抑长,提高抗旱、抗寒、抗病性,合理有效的镇压能提高小麦产量。华北平原地区小麦一般在玉米收获之后,10月中下旬进行播种,随后小麦发芽、分集,后因气温降低,麦苗进入休眠期,翌年春季返青,5月底至6月中下旬成熟收获。在小麦播种前后、分蘖期、越冬期、返青期都可择机进行镇压,以促进小麦生长,提高小麦产量。
注:分蘖期是指植物从出苗至拔节以前的这一段时期,主要以生长根、叶、分蘖等营养器官为主,是植物一生中根系生长最旺盛和大量发展的时期,也是生殖器官开始生长发育的重要时期。
(1)出苗后(分蘖期)适时实施镇压,有利于小麦生长发育。简要说明此时镇压对小麦生长发育起到的作用。
(2)从冬季防寒角度,分析冬季小麦镇压的必要性。
(3)秸秆还田是补充土壤有机质的一种方式,但秸秆还田的土地,尤其是在当年小麦播种前后若不进行镇压,小麦发芽及生长往往较差。结合材料对上述现象进行解释。
【答案】(1)抑制主茎生长;加快主茎出叶;促进根系发育;增加麦苗整齐度。
(2)镇压后土壤紧密,裂缝减少,能防止冷空气对麦根的冻伤;镇压后麦苗敦实粗壮,增强麦田耐寒、抗冻能力;镇压后土壤水分蒸发减少,含水量增加,提高了土壤保湿、保温能力。
(3)秸秆还田使得土壤变得疏松,小麦种子无法有效接触到土壤,造成发芽率降低;松散的土壤,根系固定能力降低,小麦更容易倒伏;土壤空隙较大,保肥、保水、保温能力下降,小麦的生长发育受到影响。
【详解】(1) 结合材料可知,镇压能保促根系,抑制主茎生长,从而加快主茎出叶;镇压可以压实土壤从而促进根系发育,稳定小麦生长和发育;结合材料可知,镇压可以控旺抑长,从而增加麦苗整齐度。
(2) 结合材料可知,镇压能压实土壤,由此可知镇压后土壤紧密,裂缝减少,能防止冷空气对麦根的冻伤;结合材料可知,镇压可以保促根系,因此镇压后麦苗敦实粗壮,增强麦田耐寒、抗冻能力;镇压后可以导致土壤夯实,导致土壤水分蒸发减少,含水量增加,提高了土壤保湿、保温能力。
(3) 结合所学可知,秸秆还田使得土壤变得疏松,小麦种子无法有效接触到土壤,从而造成发芽率降低;秸秆还田之后会导致土壤疏松,松散的土壤,根系固定能力降低,小麦更容易倒伏,不利于小麦生长;秸秆还田之后土壤空隙较大,保肥、保水、保温能力下降,小麦的生长发育受到影响。
7.(2023·黑龙江·校联考模拟预测)阅读图文材料,完成下列要求。
棉花作为新疆的主要经济作物,耐旱、抗盐能力强。棉田间作已成为以提高棉田经济效益和土壤改良为目的的耕作技术体系。新疆“稻—棉间作”耕作模式采用育苗移栽技术、膜下滴灌施肥技术,在改良土质的同时打破沙漠化、盐渍化造成贫困这一恶性循环,加快农户脱贫致富。下图示意新疆稻—棉间作模型。
(1)指出新疆“稻—棉间作”所栽种水稻的生长习性。
(2)分析“稻—棉间作”耕作模式所采用生产技术的作用。
(3)简述针对盐碱地改良政府职能部门可以采取的措施。
【答案】(1)所栽种水稻耐旱;耐盐碱;喜高温;喜强光。
(2)采用育苗移栽技术可提前育苗,延长棉花和水稻的生长期;全苗移栽可减轻低温冻害、风沙危害,提高作物(幼苗)成活率;膜下滴灌施肥技术可提高水资源利用效率;膜下滴灌施肥技术可减少水分蒸发散失,减轻土壤盐渍化,改良土壤。
(3)提供技术支持,推广“稻—棉间作”种植模式;开展栽培技能培训,提高农户栽培技能;实施盐碱地改良生态补偿政策和生产补贴;提供盐碱地种植保险(鼓励农户购买盐碱地种植保险);推行金融扶持政策等。
【详解】(1)由材料“棉花作为新疆的主要经济作物,耐旱、抗盐能力强新疆稻—棉间作耕作模式采用育苗移栽技术、膜下滴灌施肥技术”可知,水稻能跟棉花间作,说明栽种的水稻具有耐旱、抗盐能力强;西北光照强,说明水稻喜光照,西北夏季高温,说明喜高温。
(2)新疆“稻—棉间作”耕作模式采用育苗移栽技术、膜下滴灌施肥技术。采用育苗移栽技术可提前育苗,延长棉花和水稻的生长期;铺膜有助于春季对幼苗保温,利于提高幼苗存活率,促进幼苗生长;膜下滴灌,提高水资源利用效率,节约水资源(或减少水分蒸发,利于维持土壤湿度,维持作物正常生 长);有利于实现水、肥控制,促进根系对水肥的吸收,提高肥料利用率(或灌溉、施肥同步完成,节省劳动力投入);按需滴灌有助于土壤洗盐、脱盐,覆膜减少蒸发,可减轻土壤盐碱化。
(3)该种植模式为新兴农业发展模式,为提高农户种植积极性,应开展农业科技下乡活动,农技人员走访农户,教授农业技术,指导农业生产,推广“稻一棉间作”种植模式;加大政策支持力度,实施盐碱地改良生态补偿政策和生产补贴,为农户购买种植保险等;推行金融扶持政策等,保障农户收益,提高种植积极性。
8.(2024·广东·二模)阅读图文资料,完成下列要求。
埃塞俄比亚人口超过1亿,农业人口约占80%,以小农户为主,农业是经济支柱。该国土地资源丰富,干湿季分明,绝大多数耕地只在湿季种植作物,灌溉农田比例小;工业基础及道路、供电等设施薄弱。近年来,该国引进灌溉农机具,但推广缓慢,下图示意埃塞俄比亚地形。
(1)评价埃塞俄比亚发展灌溉农业的水资源条件和地形条件。
(2)指出埃塞俄比亚推广灌溉技术对农业发展的重要作用。
(3)为培育埃塞俄比亚灌溉农机具市场提出合理化建议。
【答案】(1)有利:河湖较多,灌溉水源较充足;高原面和河谷地形平坦,有利于发展灌溉农业。不利:降水分干湿季,干季易发旱灾;山地面积比例大,不利于推广灌溉农业。
(2)改善水资源时空分布状况;扩大种植面积,延长种植时间;减轻干旱影响;提高单位面积产量和总产量,保障粮食安全。
(3)加大政策扶持和资金投入力度;完善道路及电力基础设施;建设高标准农田,推动规模化经营;发展制造业,保障灌溉农机的生产;拓展对外开放的途径,加强技术交流和合作。
【详解】(1)评价需要分析有利和不利条件,有利条件:读图可知,埃塞俄比亚河湖较多,灌溉水源较充足;高原面和河谷地区等高线较稀疏,地形较平坦,有利于发展灌溉农业。不利条件:根据材料可知,埃塞俄比亚降水干湿季分明,绝大多数耕地仅在湿季种植作物,降水季节变化大,干季易发旱灾;从整个国家看,等高线相对密集,山地面积比例大,对推广灌溉农业阻力较大。
(2)据材料可知,埃塞俄比亚干湿季分明,水资源存在时间和空间分布不均,通过发展灌溉技术可以改善水资源分布状况;灌溉技术能够使原本因为水资源不足,不能种植作物的地区发展农业种植,也可以使部分地区在干季种植作物,从而扩大了种植面积,延长了种植时间;干季很多种植农业区会受干旱的影响,发展灌溉农业可以减轻干旱对农作物的影响;种植面积扩大和种植时间延长,可有效提高单位面积产量和粮食总产量,保障国家的粮食安全。
(3)合理化建议就是措施类综合题,一般是根据相关问题的原因进行分析。针对资金不足,可以加大政府的扶持力度,投入更多资金推动灌溉农业的发展;其次,要大力改善水利道路及电力等基础设施,保障灌溉农机具可以正常运行;通过建设高标准农田,推动土地流转,扩大经营规模,可有效推进灌溉农业发展,从而拓展农机具的市场需求;大力发展本国工业,提高制造业生产水平,保障灌溉农机具的生产和维修;依托我国的“一带一路”建设,拓展对外开放途径,加强灌溉技术的交流与合作。
9.(2023·四川达州·统考一模)阅读图文材料,完成下列要求。
阿尔及利亚位于非洲西北部,总人口4223万(2019年),其中农村人口约1150万,以畜牧业为主,已耕地面积846万公顷,占国土面积的3%。粮食生产受自然条件影响大,不稳定,生产效率低下,国内粮食供应严重短缺。我国湖南省作为国内农业大省,农业发展历史悠久,近年来,依托“一带一路”政策,“湘阿”双方通过农业产能合作,推动双方农业发展。下图为阿尔及利亚地形图。
(1)推测阿尔及利亚种植业分布最集中的区域,并说明判断理由。
(2)与湖南省相比,分析阿尔及利亚南部发展种植业的气候优势。
(3)为促进阿尔及利亚农作物稳产增产提出合理化的“湘阿”合作建议。
【答案】(1)北方地区,北部为地中海气候,降水丰富;河流流经,有便利的灌溉水源;北部人口稠密,劳动力丰富;中部和南部沙漠广布,气候干旱,水资源短缺,不利于农业的发展。
(2)南部气候干旱,降水少,光照充足,昼夜温差大;纬度低,全年高温,热量丰富。
(3)湖南利用其资金、技术优势为阿尔及利亚提供优良的品种;培训农民,提高农民素质;加大水利设施建设,减少旱涝灾害的影响;提供机械,提高机械化水平,提高劳动生产率。
【详解】(1)读图阿尔及利亚北部位于地中海沿岸,冬季受西风带影响,降水较多;北部有河流流经,水资源相对丰富,利于发展种植业,且北部地区人口稠密,劳动力丰富,种植业集中,;中部和南部沙漠广布,气候干旱,水资源短缺,不利于发展种植业。
(2)湖南为亚热带季风气候,夏季高温多雨,冬季温和少雨;阿尔及利亚南部受副热带高气压带控制,气候干旱,降水少,光照充足,昼夜温差大;阿尔及利亚为热带气候,全年高温热量条件优于湖南省。
(3)根据材料粮食生产受自然条件影响大,不稳定,生产效率低下;湖南省作为国内农业大省,农业发展历史悠久,种植经验丰富;所以湖南可以充分利用技术优势,为阿尔及利亚提供良种,提高单产;为阿尔及利亚培训农民,提高农民素质;建立农田水利设施,减少自然灾害对农业的影响,使其农业生产更加稳定;提供机械,提高机械化水平,从而提高劳动生产率。
10.(2024·全国·校联考模拟预测)阅读图文材料,完成下列要求。
俄罗斯拥有小麦生产的天然优势,是全球小麦主要出口国,其出口国家以周边邻国和非洲为主。与美国、加拿大等传统小麦生产国相比,俄罗斯小麦单产较低。小麦是我国净进口的大宗农产品之一,主要的进口来源国有加拿大、美国等,从俄罗斯进口小麦的数量非常少。下图示意俄罗斯小麦产区分布。
(1)指出俄罗斯种植小麦的天然优势。
(2)与美国、加拿大等国相比,推测俄罗斯小麦单产较低的可能原因。
(3)分析我国从俄罗斯进口小麦数量少的主要原因。
(4)俄罗斯小麦出口对非洲影响力强,试对此作出合理解释。
【答案】(1)耕地资源丰富;土壤肥沃;水源充足;气候条件适宜;病虫害少等。
(2)经济发展水平较低,农业配套基础设施不完善;农业投入相对较少,农业科技水平较低;农业劳动力相对不足,且劳动力素质普遍不高;重视土地生态系统的维护,不过度使用耕地等。
(3)俄罗斯基础设施落后、物流效率低,我国从俄罗斯进口小麦的运输成本较高;俄罗斯贸易便利化水平较低、通关成本较高,小麦贸易成本高;俄罗斯小麦质量较美国、加拿大等国低,我国小麦需求与俄罗斯小麦供给等级匹配度较低等。
(4)地理位置较近,方便运输;非洲大部分国家经济落后、人口多,农业生产水平低,小麦需求量大;伴随俄罗斯与非洲国家关系升温,双方贸易往来密切等。
【详解】(1)俄罗斯拥有小麦生产的天然优势,是全球小麦主要出口国,俄罗斯种植小麦的天然优势体现在:俄罗斯,是世界上面积最大的国家,平原面积广阔,耕地资源丰富;俄罗斯春小麦生长区土壤肥沃、水源充足且基本无污染;生长期光照时间长,营养物质积累多;纬度较高,生长周期长,有机物积累多;纬度高,病虫害少,农药、化肥等使用少,品质好。
(2)俄罗斯小麦单产较低的原因可以从基础设施、科技、劳动力、生态保护等方面来分析。俄罗斯属于发展中国家,经济相比属于发达的美国和加拿大而已,经济落后,资金投入不足,农业配套基础设施不完善,农业科技水平;抵御灾害的能力较差,俄罗斯劳动力素质普遍不高,生产效率较低;俄罗斯地广人稀,耕地更广,重视土地生态系统的维护,不过度使用耕地,单产较低。
(3)我国从俄罗斯进口小麦数量少的主要原因可以从运输成本、运输效率、产品质量等方面来分析。俄俄罗斯经济较落后,铁路等基础设施落后,线路较少,物流效率低,进口成本较高;俄罗斯贸易便利化水平较低、通关成本较高,货流的速度慢,增加贸易成本;俄罗斯农业相对粗放,小麦质量较低,与我国对小麦的高质量需求不匹配,进口意愿较低,进口量低。
(4)俄罗斯小麦出口对非洲影响力强的原因可以从运输距离、粮食需求、经济关系升温等方面来分析。俄罗斯距非洲的距离较近,海运成本低,运输方便;非洲经济落后,人口众多,粮食需求量大,而且对品质要求较低,小麦需求量大;随着近些年来,俄罗斯与非洲国家关系升温,双方贸易往来密切,非洲大量进口俄罗斯的小麦农产品等。
11.(2023·四川成都·石室中学校考一模)阅读图文材料,完成下列问题。
近期,位于内陆腹地,远离大海的新疆因“海鲜”迎来大丰收而火爆出圈。其中,位于塔里木沙漠西北边缘的新疆红旗农场,在地势低洼的盐碱地上建起了第一个智能生态海产养殖基地。该农场采用盐碱水质综合改良调控技术,利用盐碱地、河道滩涂建设鱼塘和温棚养殖基地,将当地的盐碱水调配成与天然海水水质接近的人工海水,实现“海鲜陆养”,成功试养了石斑鱼、南美白对虾、鲍鱼、龙虾等多种海鲜。目前,该农场的“海鲜”产品已上架各大商超和电商销售平台,同时出口俄罗斯、马来西亚等国。下图为盐碱地上的养殖基地。
(1)试从水体的角度,说明红旗农场在当地发展海水养殖的有利条件。
(2)与我国东部沿海海水养殖相比,分析红旗农场“海鲜陆养”的优势。
(3)红旗农场海鲜要保证在内地市场的新鲜程度,需要哪些措施。
(4)请为红旗农场海鲜养殖产业的可持续发展提出可行性措施。
【答案】(1)深居内陆,气候干旱,盐碱地面积大,地表水质和海水接近;地势低洼,周边高山冰雪融水、地下水、河流水汇集,水资源较充足;科技的进步,技术支持,可调配人工海水;地广人稀,土地面积广阔,养殖水域面积大。
(2)人烟稀少,远离城市和工业,水质受污染小;有高山冰雪融水,水温低,鱼类生长周期长;深居内陆,不受海上台风等海洋灾害影响,降低生产风险;距离内陆市场近,运输成本低。
(3)加强科学技术投入,提高养殖技术,提升海鲜的品质;由于距离销售市场较远,故要改进保鲜、冷藏技术,延长储藏时间,保障品质;加强电子商务和现代化物流(冷链)体系建立,加快流通环节,缩短运输时间。
(4)树立品牌意识,加大宣传力度,提高当地知名度;调整水产养殖结构,提高名优品种的养殖比例;加大科技投入,提高养殖水平;发展水产品加工,延长产业链,提高附加值;保护生态环境,发展绿色生态渔业,提升产品品质;利用互联网电子销售平台,拓宽销售渠道和销售范围。
【详解】(1)根据材料信息可知,新疆地区地处内陆腹地,属于温带大陆性气候气候干旱降水稀少,蒸发较为旺盛,因此该地区盐碱地面积较大,盐碱水与海水水质相当,同时,该地区地势低洼,周边高山,冰雪融水,地下水河流水再次汇集,水资源较为充足;随着科学技术的提高,可以将当地的盐碱水调配成与天然海水水质接近的人工海水;同时,西北地区土地面积较为广阔,养殖水域面积较大,有利于发展海水养殖。
(2)根据所学知识对比,沿海地区来讲,该地区人烟较为稀少,受人类活动影响较小,水质受污染程度较轻;该地区的水源存在冰雪融水补给,水温较低,鱼类生长周期较长,有利于营养物质累积;同时,内陆地区受海上自然灾害影响较小,降低了生产风险;距离市场较近,运输成本较低,更好的满足市场需求。
(3)结合所学知识,红旗农场海鲜要保证在内地市场的新鲜程度,需要加大科技投入,提高养殖技术,提升海鲜的品质,同时,改进冷藏保鲜技术,延长储存时间,从而保障运输途中海鲜品质;同时,加强电子商务和现代化物流体系的建立,加快流通环节,缩短运输时间,更快的到达市场。
(4)结合所学知识,该地区农场海鲜养殖产业可持续发展需要,树立品牌意识,加大宣传力度,提高知名度;调整本地区农业产业结构,增加名优品种的养殖比例,保证其品质;加大科技投入,提高养殖水平;同时,发展水产品养殖加工产业,延长产业链,增加产品附加值;加强环境保护,发展绿色生态渔业,从而保证产品品质;利用互联网电子销售平台,拓宽销售渠道和销售范围,扩大消费市场。
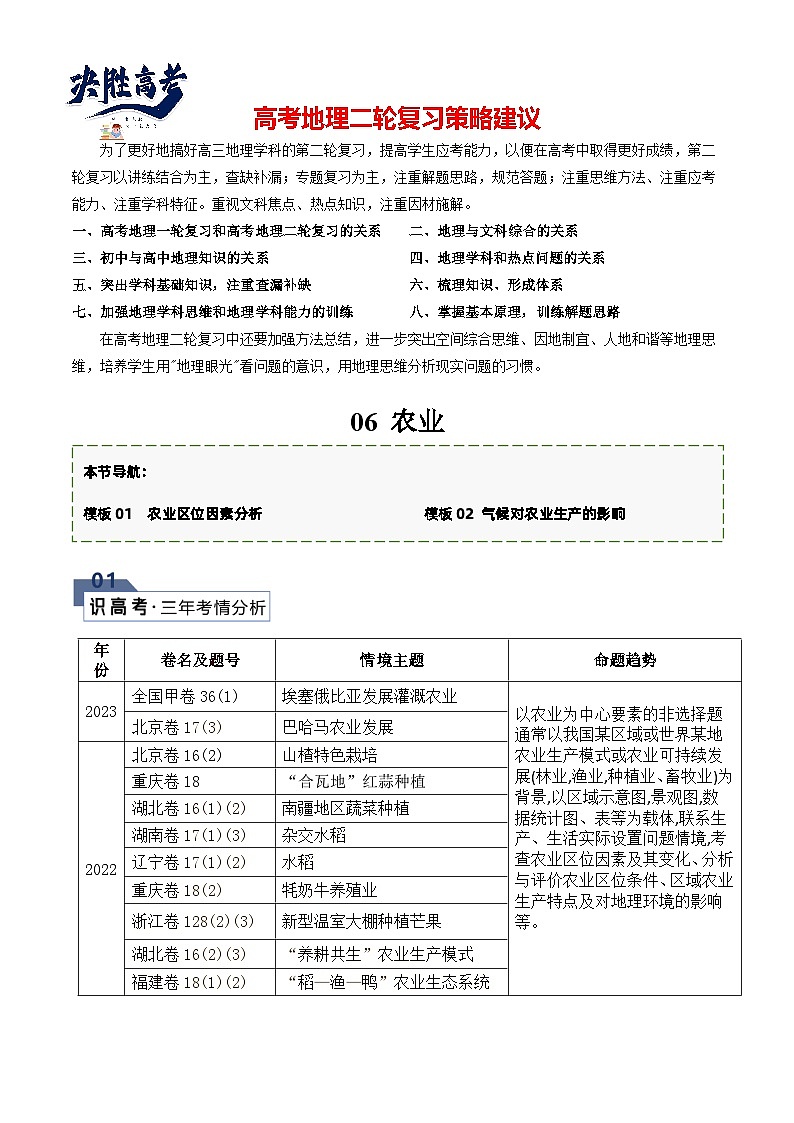
年份
卷名及题号
情境主题
命题趋势
2023
全国甲卷36(1)
埃塞俄比亚发展灌溉农业
以农业为中心要素的非选择题通常以我国某区域或世界某地农业生产模式或农业可持续发展(林业,渔业,种植业、畜牧业)为背景,以区域示意图,景观图,数据统计图、表等为载体,联系生产、生活实际设置问题情境,考查农业区位因素及其变化、分析与评价农业区位条件、区域农业生产特点及对地理环境的影响等。
北京卷17(3)
巴哈马农业发展
2022
北京卷16(2)
山楂特色栽培
重庆卷18
“合瓦地”红蒜种植
湖北卷16(1)(2)
南疆地区蔬菜种植
湖南卷17(1)(3)
杂交水稻
辽宁卷17(1)(2)
水稻
重庆卷18(2)
牦奶牛养殖业
浙江卷128(2)(3)
新型温室大棚种植芒果
湖北卷16(2)(3)
“养耕共生”农业生产模式
福建卷18(1)(2)
“稻—渔—鸭”农业生态系统
江苏卷23(2)(3)
柑橘分布北界
【答题技巧】题型10 区域发展(答题模版)-最新高考地理答题技巧与模板构建: 这是一份【答题技巧】题型10 区域发展(答题模版)-最新高考地理答题技巧与模板构建,文件包含题型10区域发展答题模版-2024年高考地理答题技巧与模板构建原卷版docx、题型10区域发展答题模版-2024年高考地理答题技巧与模板构建解析版docx等2份试卷配套教学资源,其中试卷共31页, 欢迎下载使用。
【答题技巧】题型09 区域生态环境(答题模版)-最新高考地理答题技巧与模板构建: 这是一份【答题技巧】题型09 区域生态环境(答题模版)-最新高考地理答题技巧与模板构建,文件包含题型09区域生态环境答题模版-2024年高考地理答题技巧与模板构建原卷版docx、题型09区域生态环境答题模版-2024年高考地理答题技巧与模板构建解析版docx等2份试卷配套教学资源,其中试卷共26页, 欢迎下载使用。
【答题技巧】题型07 工业(答题模版)-最新高考地理答题技巧与模板构建: 这是一份【答题技巧】题型07 工业(答题模版)-最新高考地理答题技巧与模板构建,文件包含题型07工业答题模版-2024年高考地理答题技巧与模板构建原卷版docx、题型07工业答题模版-2024年高考地理答题技巧与模板构建解析版docx等2份试卷配套教学资源,其中试卷共33页, 欢迎下载使用。

