【答题技巧】题型01 地球上的大气(答题模版)-最新高考地理答题技巧与模板构建
展开三、初中与高中地理知识的关系 四、地理学科和热点问题的关系
五、突出学科基础知识,注重查漏补缺 六、梳理知识、形成体系
七、加强地理学科思维和地理学科能力的训练 八、掌握基本原理,训练解题思路
在高考地理二轮复习中还要加强方法总结,进一步突出空间综合思维、因地制宜、人地和谐等地理思维,培养学生用"地理眼光"看问题的意识,用地理思维分析现实问题的习惯。
01 地球上的大气
本节导航:
模板01 气温特征及成因 模板02 降水特征及成因 模板03 气候特征及成因 模板04 风多(大)的成因
模板05 天气系统与天气
模板01 气温特征及成因
模板02 降水特征及成因
模板03 风多(大)的成因
模板04 气候特征及成因
模板05 天气系统与天气
(2023·辽宁·统考高考真题)阅读材料,完成下列问题。
在对流层的中低层,风的辐合、辐散和水汽输送是影响天气和气候的重要因子。辐合是水平气流的流速降低或流向变化造成气流聚集而产生的上升运动,辐散是水平气流的流速增加或流向变化造成气流分散而产生的下沉运动。图为1981~2010年中亚及周边地区中低层平均风场分布图。
(1)分析甲地1月降水的成因。
(2)指出7月影响甲地的主要天气系统,分析该系统对甲地天气的影响。
(3)与甲地相比,说明乙地的气候特点。
第(1)小问
尝试解答:
第(2)小问
尝试解答:
第(3)小问
尝试解答:
(1)1月气压带风带南移,甲地受西风控制;西风遇到青藏高原阻挡,流速减慢,气流辐合上升;叠加因地形导致的抬升,水汽凝结,形成降水。
(2)高压(脊)。气流水平辐散,造成水汽扩散;且气流下沉增温,炎热干旱。
(3)1月份西风辐合不明显,降水较甲地少;7月西风能带来一定降水,降水较甲地多;深居内陆,气候的大陆性更强,夏热冬冷,年温差大。
1.(2023·山西吕梁·校联考一模)阅读图文材料,完成下列要求。
张家口市崇礼区承担2022年北京冬奥会部分比赛,为满足冬奥会气象观测需求,设立了气象观测站。北京市某中学地理活动小组利用气象观测站资料(冬季小风日)对赛场风向和风速变化进行探究性学习。探究发现,赛场风向和风速受山谷风影向大。左图示意赛场及周边等高线分布(单位:米)。活动小组通过观测,绘制了某天观测站每小时风向与温度变化曲线图(右图)。
(1)说出气象观测站所在位置的谷风方向。
(2)判断山风和谷风的风速差异,并从地形和大气环流的角度分析其原因。
(3)根据右图推测山谷风的转变时间及其对气象站观测站气温的影响。
【答案】(1)偏西风(或西北风)。
(2)谷风风速大于山风风速。原因:山谷开口朝西,谷风为偏西风,在山谷处受狭管效应的影响,风速加大;冬季该地盛行偏西风,对谷风起加强作用,对偏东的山风起削弱作用。
(3)山风转谷风时间在9:00(8:00—10:00之间即可),受此影响气温升高;谷风转山风时间在18:00(17:00—18:00之间即可),受此影响气温降低。
【详解】(1)根据图示信息可知,白天以偏西风为主,晚上以东风为主。在日间阶段,山地受太阳辐射加热后升温更快且气温更高,在其他条件不变时,大气的气压与气温反相关,高气温对应低气压。因此气温更高的山地出现低压,气温低的平原产生高压,气压梯度力推动气块由平原沿谷底向山地运动,形成谷风,所以谷风为偏西风。
(2)根据图示信息可知,该地山谷开口向西,根据上题分析可知,该地谷风为偏西风,在山谷地区受到狭管效应的影响,风速较大;根据材料信息可知,该地位于华北地区,冬季盛行西风季风,与谷风的风向大致相同,对谷风的加速作用较强,该地山风为偏东风,冬季风对山风的削弱作用较强,导致山风减弱。
(3)根据第一题分析可知,白天主要为谷风,为偏西风;晚上主要为山风,为偏东风。受山风影响时气温较低,受谷风影响时气温较高,根据图示信息可知,山风转谷风时间在9:00,该气象站观测站气温升高;谷风转山风时间在18:00,该气象站观测站气温降低。
2.(2023上·江苏·高三马坝高中校考期中)阅读图文材料,回答下列问题。。
材料一下图是世界某局部区域年降水量分布图。图中A处的豪雨林(温带雨林)是世界上仅有的几个温带雨林之一,在1981年的时候就被列入世界自然遗产。
材料二科罗拉多大峡谷的形状极不规则,大致呈东西走向,匍匐于凯巴布高原之上。它的宽度在6千米至25千米之间,平均谷深1600米,谷底宽度762米。大峡谷岩石是一幅地质画卷,由于人们从谷壁上可以观察到从古生代至新生代各个时期含有生物化石的地层,因而被誉为一部“活的地质教科书”。
(1)判断图中A处沿岸的气候类型,并分析该地降水量的时空分布特点及原因。
(2)说明与C地比较,B地冬雨量的差异,并从大气环流的角度分析其原因。
【答案】(1)温带海洋性气候。降水季节分配均匀。原因:终年受西风和沿岸暖流的影响,增温增湿。年降水量从西向东(迅速)减少。原因:受地形影响,西部为西风的迎风坡,降水多。
(2)B地冬雨量更高。因为B地纬度更高,受西风带控制的时间更长,冬季降水时间更长,冬雨更多。
【详解】(1)图中A处位于40°—60°的大陆西岸,结合世界气候类型分布规律可知该地为温带海洋性气候,温带海洋性气候终年受西风影响,风由海洋吹向陆地,带来充沛水汽,加之受沿岸暖流的增温增湿,年降水量多,降水季节分配均匀,受地形影响,西部为西风的迎风坡,降水多,形成了年降水量从西向东迅速减的空间分布规律。
(2)B地冬雨量更高。因为B地纬度更高,受西风带控制的时间更长,冬季降水时间更长,冬雨更多。(或C地冬雨量更少。因为C地纬度更低,受 西风带控制的时间更短,冬季降水时间短,冬雨更少。
(3)由材料“人们从谷壁上可以观察到从古生代至新生代的各个时期含有生物化石的地层”可知,大峡谷两侧岩石有层理有化石,是沉积岩;大峡谷的成因是流水侵蚀,由于板块碰撞挤压,地壳不断上升,流水不断向下侵蚀,形成大峡谷。
3.(2023上·浙江金华·高三校联考阶段练习)阅读材料,完成下列问题。
材料一:贝宁位于西非中南部,每年4~10月为湿季,11月~次年3月为旱季,年平均降雨量大约1500~2000mm。耕地面积比重低,农业对自然环境的依赖程度高。自2020年我国首次从贝宁进口大豆以来,该国大豆产量快速增长。贝宁湾有的季节风浪较大,对大豆运输影响较大。
材料二:下图为贝宁略图。
(1)用“///”画出贝宁热带草原气候的大致分布区,简析干湿季的成因。
(2)写出贝宁湾风浪较大的时期,简析其成因。
【答案】(1)4至10月受赤道低气压带和西南风的影响,形成湿季;11月至次年3月受东北信风影响,形成干季
(2)6-10月该时期盛行西南季风,贝宁湾呈喇叭型
【详解】(1)结合所学知识可知,热带草原气候又称热带干湿季气候、萨瓦纳气候、热带稀树草原气候、热带疏林草原气候,大致分布在南北纬10°至南北回归线之间,对应图示如下;,区域位于赤道附近,4至10月受赤道低气压带和西南风的影响,形成湿季,此时降水较为丰富;11月至次年3月受东北信风影响,形成干季,此时降水稀少。
(2)读图可知,结合上题可知,4至10月受赤道低气压带和西南风的影响,其中6-10月该时期盛行西南季风,风力较为强盛,同时贝宁湾呈喇叭型,所以6-10月多风浪,且风浪较大。
4.(2023·四川雅安·统考模拟预测)阅读图文材料,完成下列要求。
2023年7月底和8月初的两周内,泰国北部、东北部及东部地区持续强暴雨,灾害的风险不断增加。下图为泰国山脉、水系分布图。
(1)分析泰国北部、东北部及东部地区持续两周强暴雨的主要原因。
(2)指出此次持续性的强暴雨带来的自然灾害。
(3)简述暴雨引发的自然灾害给人们生产生活带来的危害。
【答案】(1)西南季风的迎风坡,地形抬升,降水多;热带气旋影响,形成强暴雨。
(2)洪涝、滑坡、泥石流。
(3)摧毁村庄、农田、建筑、桥梁等;毁坏各种设施,造成停电、停水、停工;引发流行性传染病等灾害;危害人们的生命财产的安全。
【详解】(1)泰国为热带季风气候,7月底和8月初该区域盛行西南季风,从海洋带来大量水汽,由图可看出,泰国北部、东北部及东部地区由南北走向山脉分布,位于西南季风的迎风坡,地形抬升,降水多;7月底和8月初印度洋水温高,有利于形成热带气旋,盛行上升气流,降水多,形成强暴雨。
(2)此次持续性的强暴雨造成河水暴涨,北、东北、东三面地势高,汇水面积大、速度快,在山区易造成滑坡、泥石流灾害;在地势低平地区,因排水不畅,且受泰国湾海水顶托作用会造成洪涝灾害。
(3)暴雨引发的洪涝、滑坡、泥石流,摧毁村庄、农田、建筑、桥梁等,影响人们正常生活和出行;毁坏各种设施,造成停电、停水、停工,经济受损;引发流行性传染病等灾害,影响人们的身体健康;危害人们的生命财产的安全。
5.(2023·广东茂名·统考模拟预测)阅读图文材料,完成下列要求。
2023年7月底,第5号台风“杜苏芮”引起的极强降雨,是继1963年8月以来华北地区最强一次的降雨过程。台风“杜苏芮”28日在福建登陆后一直北上,于30日到达华北平原,接着第6号台风于7月30日在靠近我国台湾东侧海域上形成,同时华北地区东侧海洋上受副热带高压控制,形成的较强偏东风从海洋上吹来。7月29日20时至8月1日9时,北京全市平均降雨量为261.8毫米,主城区平均为235.8毫米,门头沟区平均为471.7毫米,河北省涿州市平均降水量355.1毫米。永定河干流流经门头沟区,流入涿州的有拒马河等三条河流,但流出的白沟河的行洪能力仅有每秒2000立方米。下图示意北京市及其周边地区的地形、水文特征。
(1)简述北京市这次极强降雨充足水汽的成因。
(2)分析门头沟区成为北京市暴雨中心的原因。
(3)从地形和水文的角度,分析河北省涿州市比北京市门头沟区受灾严重的原因。
【答案】(1)第5号台风“杜苏芮”直接带来的大量水汽;受东侧海洋上副热带高压的影响,偏东风将东侧海洋和第6号台风“卡努”的水汽大量带入华北平原;受北京市北部和西部山脉(燕山和太行山/西山)阻挡,带来的水汽在北京市聚集,形成充足的水汽。
(2)门头沟区位于北京市的西部山区;在偏东风的影响下,台风带来大量的水汽被北京西山地形阻挡抬升,形成地形雨,降水量明显增加,所以门头沟区成为北京市暴雨中心。
(3)涿州市处于平原地区,地势低平,排水不畅;门头沟区靠近山区,西高东低,排水快(泄洪快);永定河干流流经门头沟区,洪水下泄能力强(排洪能力强);流经门头沟区永定河上游有官厅水库,能调蓄一部分洪水;从太行山(山区)流入涿州市的拒马河3条河等流量大,流出涿州市的白沟河泄洪能力弱。
【详解】(1)结合所学知识可知,台风来自海洋,带有大量水汽,同时华北地区东侧海洋上受副热带高压控制,形成的较强偏东风从海洋上吹来,受北京市北部和西部山脉阻挡,大量水汽再次聚集,同时北京人口众多,经济产业发达,多热岛效应。
(2)读图可知,门头沟区位于北京市的西部山区,华北地区东侧海洋上受副热带高压控制,形成的较强偏东风从海洋上吹来,在偏东风的影响下,台风带来大量的水汽被北京西山地形阻挡抬升,形成地形雨,降水量明显增加,所以门头沟区成为北京市暴雨中心。
(3)读图可知,门头沟地区山地海拔较高且地势起伏较大,沟谷众多,说明该区域以山地为主;涿州市处于华北平原地区,地势低平,排水不畅;门头沟区靠近山区,西高东低,排水快(泄洪快),同时永定河干流流经门头沟区,洪水下泄能力强(排洪能力强);流经门头沟区永定河上游有官厅水库,湖泊调蓄作用能调蓄一部分洪水,但是从太行山(山区)流入涿州市的拒马河3条河等流量大,流出涿州市的白沟河泄洪能力弱;涿州位于拒马河下游,上游汇聚下来的洪水多;涿州位于河流下游的平原地区,地势低平,排水不畅,易发生洪水。
6.(2023·广东·模拟预测)阅读图文材料,完成下列要求。
下图示意2023年1月8日某时刻世界局部区域的海平面等压线(单位:hPa)分布。甲天气系统总体上自西向东移动,给伦敦带来了持续小雨。
(1)分析甲天气系统在图示区域冬季出现频率最大的原因。
(2)通常情况下,甲天气系统会带来短时间强降水。本次甲天气系统却给伦敦带来持续小雨,对此作出合理解释。
(3)推测甲天气系统短期内的移动方向,并分析其影响因素。
【答案】(1)北半球冬季南北部温差大,盛行西风较强,北大西洋暖流较强;在北大西洋暖流影响下,图示海域表层海水温度偏高,海平面气压较低,对流活动较频繁,加之图示区域冬季海陆温差较大,容易形成气旋天气系统。
(2)冬季气温较低,海域内水汽供应有限;东部有高压阻挡,甲天气系统移动速度慢;甲天气系统规模大,影响伦敦的时间长。
(3)自西向东(自西南向东北)。影响因素:盛行西风;海陆分布。
【详解】(1)据图可知,甲天气系统中心气压低,四周气压高,为低压气旋,在图示区域冬季出现频率更高,主要因为冬季北半球高低纬度地区之间的温差大,气压差大,盛行西风冬季更强,受盛行西风的影响,北大西洋暖流较强,致使图示区域海水温度偏高,海平面气压偏低,对流较强,加之海陆热力差异的影响,冬季陆地气温低,海洋气温相对较高,在海洋上容易形成低压气旋。
(2)结合材料可知,此时为北半球冬季,气温低,海域内水汽蒸发量有限,空气中水汽含量小,因此降水强度小;读图可知,甲天气系统规模较大,影响范围广,且受东侧有高压阻挡,使甲天气系统移动缓慢,导致甲天气系统影响伦敦的时间较长。
(3)受盛行西风的影响,该天气系统总体上自西向东移动,受陆地的阻挡,可能向偏北方向移动,进而表现为自西南向东北方向移动。
7.(2023·辽宁鞍山·鞍山一中校考二模)阅读图文材料,回答下列问题。
乌尤尼盐湖在玻利维亚波托西省西部高原内,海拔3656米,面积9065平方千米,为世界最大的盐层覆盖的荒原。在雨后湖面像镜子一样,反射着天空景色,这也就是传说中的“天空之镜”。图1示意乌尤尼盐湖的位置。图2示意乌尤尼盐湖附近的年内各月气温和降水量。
(1)分析乌尤尼盐湖地区气温日较差大的原因。
(2)据图2描述乌尤尼盐湖地区降水季节分布特点并分析原因。
【答案】(1)海拔高,空气稀薄;降水少,晴天多,云量少;白天大气对太阳辐射的削弱作用弱,气温高;夜晚,大气逆辐射作用弱,保温效果差,气温低。
(2)特点:降水季节变化大,夏季多,冬季少;原因:夏季主要受赤道低气压带控制,大气对流强烈,降水多;冬季主要受干燥的信风影响,降水少。
【详解】(1)乌尤尼盐湖地区气温日较差大的原因,可以从大气、地形、海拔等方面回答。乌尤尼盐湖位于高原地区,地势海拔高,空气稀薄;降水少,晴天多,云量少;白天大气对太阳辐射的削弱作用弱,太阳辐射大量到达地面,地面温度升高,气温高;夜晚,由于空气稀薄、云量较少,大气逆辐射作用弱,保温效果差,气温低。
(2)由图示资料就可看出当地降水季节变化大;原因的分析要注重当地纬及大气环流的影响,乌尤尼盐湖地区主要受赤道低气压带控制与信风带的交替控制,干湿季分明。
年份
卷名及题号
考查情境
命题特点
2023
山东卷17
焚风的发展变化
以地球上的大气为中心要素的非选择题,一般立足较大尺度区域的气候特点,以低压系统、高压系统、锋面过境、大气受热过程、气温和降水、天气变化或某一气象灾害为背景,结合区域示意图、统计等压线图进行考查。创设真实的生产、生活情境、考查日常生活中常见天气系统原理、气象灾害的成因和特点、天气变化对人类生产生活的影响以及气象灾害防御措施等
浙江卷6月27
黄河流域中上游降水分布
浙江卷1月27
长江流域大面积干旱
2022
全国甲卷37
澳大利亚沙尘暴
浙江卷6月27
黄淮地区干热风灾害
北京卷17
毛里求斯岛热带气旋
山东卷16
冷空气对美洲中部地区的影响
湖南卷19
金沙江干热河谷
2021
浙江卷6月27
西北太平洋海雾的形成
浙江卷1月27
我国东部地区夏季暴雨分布
辽宁卷19
祁连山云含水量
答题要素
答题术语
气温特征
①气温的高低;②气温的年较差、日较差
终年高温;终年严寒;夏季高温;气温年较差大或小;最热月或最冷月气温
空间+时间
向高纬(南、北﹍)逐渐降低;昼夜(季节、年)温差大(小)
成因
纬度、地形地势、海陆位置、洋流、天气状况、下垫面等
纬度高(低);地势高(低);受寒(暖)流影响;受海洋(湖泊)影响;冰雪覆盖,地面反射率高;地形封闭,散热慢;位于背风坡;森林覆盖率高;受高压控制;距冷空气源地近;暖流增温,寒流降温等
答题要素
答题术语
降水特征
年降水量
降水丰富(稀少)或年降水量××毫米
时间特点
年际变化大(小),季节变化大(小),或有(没有)明显干湿季
空间特点
××多,××少,(集中在××),或从××到××增多(减少)
降水强度
降水强度大(小),暴雨(小)雨为主
降水频率
降水频率高(低),或雨日多(少)
降水成因
大气环流
气压带:低压带降水多、高压带降水少;
风带:西风降水多、信风降水少、迎岸风降水多、离岸风降水少;
季风:一般夏季风多雨,冬季风少雨。
地形
迎风坡多地形雨;背风坡雨影区,形成焚风效应而干燥少雨;
海陆位置
一般距海近,多雨,离海远,少雨;
洋流
暖流:增温增湿;寒流:降温减湿;
下垫面
有河、湖、植被覆盖多的区域,水汽丰富,蒸发后水汽上升或受地形抬升冷凝形成降水。
人类活动
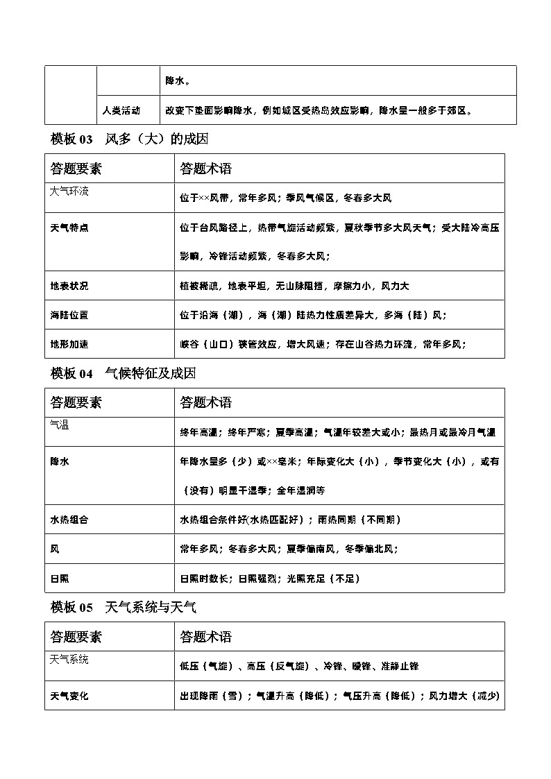
改变下垫面影响降水,例如城区受热岛效应影响,降水量一般多于郊区。
答题要素
答题术语
大气环流
位于××风带,常年多风;季风气候区,冬春多大风
天气特点
位于台风路径上,热带气旋活动频繁,夏秋季节多大风天气;受大陆冷高压影响,冷锋活动频繁,冬春多大风;
地表状况
植被稀疏,地表平坦,无山脉阻挡,摩擦力小,风力大
海陆位置
位于沿海(湖),海(湖)陆热力性质差异大,多海(陆)风;
地形加速
峡谷(山口)狭管效应,增大风速;存在山谷热力环流,常年多风;
答题要素
答题术语
气温
终年高温;终年严寒;夏季高温;气温年较差大或小;最热月或最冷月气温
降水
年降水量多(少)或××毫米;年际变化大(小),季节变化大(小),或有(没有)明显干湿季;全年湿润等
水热组合
水热组合条件好(水热匹配好);雨热同期(不同期)
风
常年多风;冬春多大风;夏季偏南风,冬季偏北风;
日照
日照时数长;日照强烈;光照充足(不足)
答题要素
答题术语
天气系统
低压(气旋)、高压(反气旋)、冷锋、暧锋、准静止锋
天气变化
出现降雨(雪);气温升高(降低);气压升高(降低);风力增大(减少)
天气特征
多阴雨等天气(多晴朗天气),气温较高(低),气压较低(高),风力较大(小)
【答题技巧】题型02 地球上的水(答题模版)-最新高考地理答题技巧与模板构建: 这是一份【答题技巧】题型02 地球上的水(答题模版)-最新高考地理答题技巧与模板构建,文件包含题型02地球上的水答题模版-2024年高考地理答题技巧与模板构建原卷版docx、题型02地球上的水答题模版-2024年高考地理答题技巧与模板构建解析版docx等2份试卷配套教学资源,其中试卷共29页, 欢迎下载使用。
题型07 探究类(答题模版)-2024年高考地理答题技巧与模板构建(题型突破): 这是一份题型07 探究类(答题模版)-2024年高考地理答题技巧与模板构建(题型突破),文件包含题型07探究类答题模版-2024年高考地理答题技巧与模板构建原卷版docx、题型07探究类答题模版-2024年高考地理答题技巧与模板构建解析版docx等2份试卷配套教学资源,其中试卷共30页, 欢迎下载使用。
题型01 特征描述类题型(答题模版)-2024年高考地理答题技巧与模板构建(题型突破): 这是一份题型01 特征描述类题型(答题模版)-2024年高考地理答题技巧与模板构建(题型突破),文件包含题型01特征描述类题型答题模版-2024年高考地理答题技巧与模板构建原卷版docx、题型01特征描述类题型答题模版-2024年高考地理答题技巧与模板构建解析版docx等2份试卷配套教学资源,其中试卷共28页, 欢迎下载使用。

