广西壮族自治区钦州市浦北县2023-2024学年高二下学期4月期中生物试题(原卷版+解析版)
展开考生作答时,请将答案答在答题卡上。选择题每小题选出答案后,用2B铅笔把答题卡上对应题目的答案标号涂黑:非选择题请用直径0.5毫米黑色墨水签字笔在答题卡上各题的答题区域内作答,超出答题区域书写的答案无效,在试题卷、草稿纸上作答无效。考试结束后,将答题卡交回。
一、选择题:本题共16小题,共40分。第1-12小题,每小题2分。第13-16小题,每小题4分。在每小题给出的四个选项中,只有一项是符合题目要求的。
1. 濒危植物云南红豆杉是喜阳喜湿的高大乔木,下列有关云南红豆杉的说法,错误的是( )
A. 调查红豆杉的种群密度时,样方面积可适当加大
B. 气候变湿润后有利于红豆杉种群数量的增加
C. 预测红豆杉未来种群数量变化的主要依据是性别比例
D. 人类活动是造成红豆杉成为濒危物种的主要原因
【答案】C
【解析】
【分析】种群的数量特征包括种群密度、出生率和死亡率、迁入率和迁出率、年龄组成和性别比例。其中,种群密度是种群最基本的数量特征,出生率和死亡率、迁入率和迁出率对种群数量起着决定性作用,年龄组成可以预测一个种群数量发展的变化趋势。
【详解】A、红豆杉属于濒危植物,数量较少,调查红豆杉的种群密度时,样方面积可适当加大,A正确;
B、分析题意可知,红豆杉是喜阳喜湿的高大乔木,气候变湿润后有利于红豆杉种群数量的增加,B正确;
C、年龄组成能够用来预测未来种群密度的变化趋势,C错误;
D、生物多样性被破坏的主要原因是人类活动,即人类活动是造成红豆杉成为濒危物种的主要原因,D正确。
故选C。
2. 研究种群数量变化需要建立合理的数学模型,下图表示处于平衡状态的某生物种群由于某些外界环境变化导致种群中生物个体数量改变时的数学模型。下列有关产生这些变化的原因的分析,错误的是( )
A. 图甲所示的a点后发生变化的原因可能是该生态系统中引入了该种群的天敌
B. 若图乙为培养液中酵母菌种群数量变化,则b点后变化的原因可能是无氧呼吸消耗养料少
C. 图丙所示的c点后发生变化的原因可能是该生态系统的环境剧烈变化而不适合该种群生存
D. 若吸取藻细胞样液1mL并稀释100倍,采用血细胞计数板(规格为1mm×1mm×0.1mm,由400个小格组成)计数,每个中方格有25个小方格,计数中方格藻细胞平均数为15,则1mL培养液中藻细胞的总数为2.4×108个
【答案】B
【解析】
【分析】1、一定的环境条件所能维持的种群最大数量称为环境容纳量,又称K值。K值会随环境改变而发生变化,当环境遭到破坏时,K值可能会下降;当环境条件状况改善时,K值可能会上升。在环境条件稳定时,种群数量也不是一成不变的,会在K值附近上下波动;
2、估算培养液中酵母菌种群密度的常用方法称为抽样检测法。酵母菌在计数时,计数原则为“计上不计下,计左不计右”因此计数相邻两边。
【详解】A、环境条件稳定时,种群数量会在K值附近上下波动,分析图甲可知,a点后种群数量减少,可能原因是该生态系统中引入了该种群的天敌,增加了环境阻力,A正确;
B、若图乙为培养液中酵母菌种群数量变化,则b点后,K值增加,该变化的原因可能是添加了一定量的营养,B错误;
C、图丙所示的c点后,种群数量急剧下降,原因可能是该生态系统的环境剧烈变化而不适合该种群生存,C正确;
D、如果计数的中方格酵母菌平均数为15个,则1mL培养液中酵母菌的总数=15÷25×400×104×100=2.4×108个,D正确。
故选B。
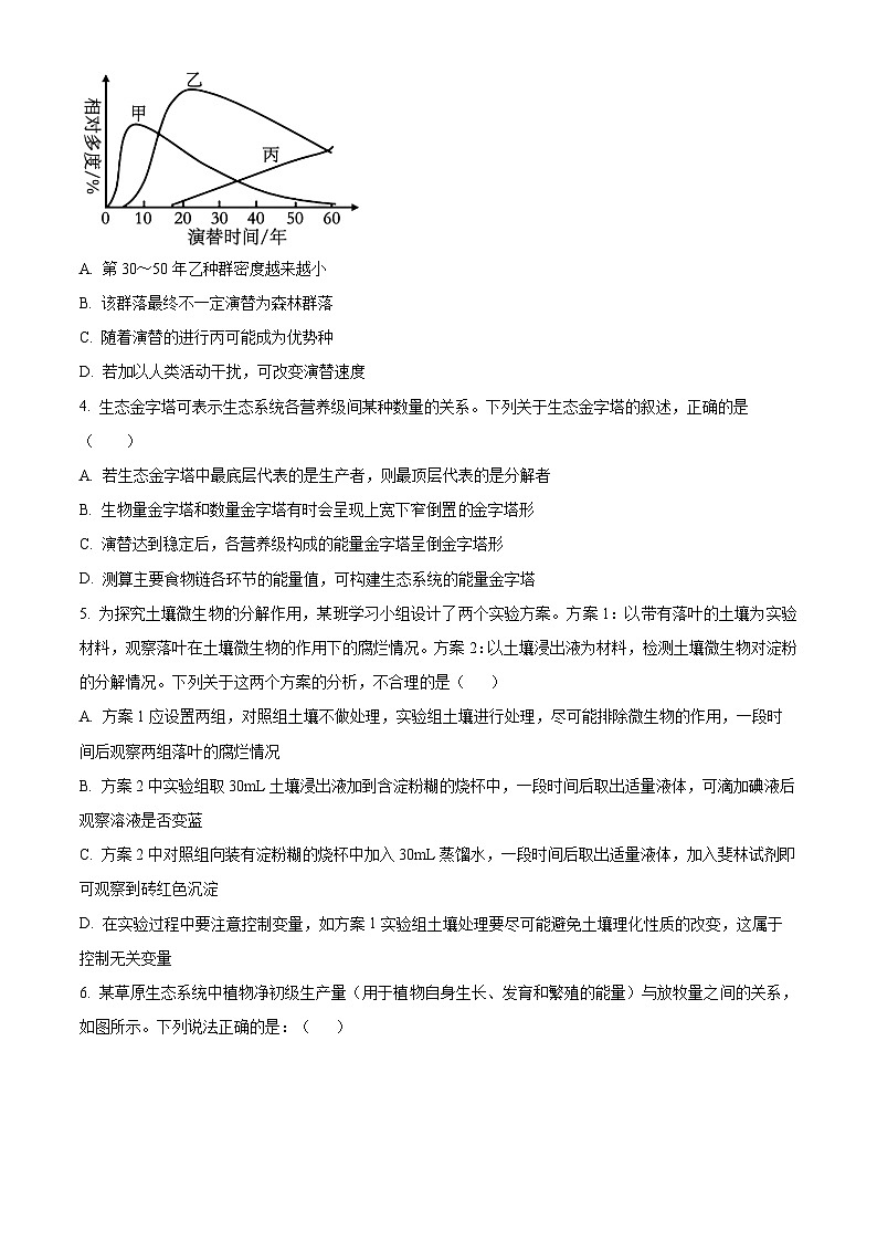
3. 相对多度是指某种植物的个体数占该群落所有植物个体数的百分比。在某废弃农田演替过程中,物种甲、乙和丙相对多度与演替时间的关系如图所示。下列叙述错误的是( )
A. 第30~50年乙种群密度越来越小
B. 该群落最终不一定演替为森林群落
C. 随着演替的进行丙可能成为优势种
D. 若加以人类活动干扰,可改变演替速度
【答案】A
【解析】
【分析】生物群落的演替指随时间推移,一个群落被另一个群落代替的过程,是群落内部因素(包括种内关系、种间关系等)与外界环境因素综合作用的结果,不同群落的演替其过程有一定的区别。
【详解】A、第30年至第50年乙种群相对多度下降,但该时间段内该群落所有植物个体数变化未知,因此不能确定乙种群密度的变化,A错误;
B、群落演替会受到外界环境、群落内部种群相互关系以及人类活动等的影响,如环境不适宜或人类干扰,该群落不一定演替为森林,B正确;
C、群落的演替指随时间推移,一个群落被另一个群落代替的过程,是优势种取代的过程,由图可知,随着演替时间的增加,丙的相对多度在增加,而甲和乙在下降,所以随着演替的进行丙可能成为优势种,C正确;
D、人类活动对会使群落演替按照不同于自然演替的方向和速度进行,D正确。
故选A。
4. 生态金字塔可表示生态系统各营养级间某种数量的关系。下列关于生态金字塔的叙述,正确的是( )
A. 若生态金字塔中最底层代表的是生产者,则最顶层代表的是分解者
B. 生物量金字塔和数量金字塔有时会呈现上宽下窄倒置的金字塔形
C. 演替达到稳定后,各营养级构成的能量金字塔呈倒金字塔形
D. 测算主要食物链各环节的能量值,可构建生态系统的能量金字塔
【答案】B
【解析】
【分析】生态金字塔是指各个营养级之间的数量关系,这种数量关系可采用生物量单位、能量单位和个体数量单位,采用这些单位所构成的生态金字塔就分别称为生物量金字塔、能量金字塔和数量金字塔。一般而言,生态金字塔呈现正金字塔形。
【详解】A、生态金字塔的最顶层代表的是最高营养级,分解者不参与生态金字塔的构建,A错误;
B、数量金字塔一般是正金字塔,数量金字塔也可以出现倒金字塔,比如生产者是一棵大树,初级消费者是许多虫子,则数量金字塔呈现倒金字塔;海洋生态系统中,浮游植物个体小,寿命短,又不断被浮游动物和其它动物吃掉,所以在某一时刻调查到的浮游植物的生物量很可能低于第二营养级的生物量,因此生物量金字塔也会出现倒置,B正确;
C、由于能量在流动过程中总是逐级递减,因此能量金字塔通常都是金字塔形,C错误;
D、能量金字塔需测定组成食物链的各个营养级的能量,D错误。
故选B。
5. 为探究土壤微生物的分解作用,某班学习小组设计了两个实验方案。方案1:以带有落叶的土壤为实验材料,观察落叶在土壤微生物的作用下的腐烂情况。方案2:以土壤浸出液为材料,检测土壤微生物对淀粉的分解情况。下列关于这两个方案的分析,不合理的是( )
A. 方案1应设置两组,对照组土壤不做处理,实验组土壤进行处理,尽可能排除微生物的作用,一段时间后观察两组落叶的腐烂情况
B. 方案2中实验组取30mL土壤浸出液加到含淀粉糊的烧杯中,一段时间后取出适量液体,可滴加碘液后观察溶液是否变蓝
C. 方案2中对照组向装有淀粉糊的烧杯中加入30mL蒸馏水,一段时间后取出适量液体,加入斐林试剂即可观察到砖红色沉淀
D. 在实验过程中要注意控制变量,如方案1实验组土壤处理要尽可能避免土壤理化性质的改变,这属于控制无关变量
【答案】C
【解析】
【分析】1、案例Ⅰ中的实验目的是探究落叶在土壤微生物的作用下是否发生腐烂分解,据此分析可知自变量是土壤微生物的有无,因变量是落叶的腐烂程度。在设计实验时,对照组土壤不做处理,实验组应对土壤进行灭菌。
2、案例Ⅱ中的实验目的是探究土壤微生物对淀粉的分解作用,土壤中的微生物将淀粉水解后,产物是麦芽糖、葡萄糖等还原糖,加入斐林试剂以后,还原糖在加热的条件下,能够将斐林试剂还原成砖红色。
【详解】AD、进行实验时应遵循单一变量和控制无关变量原则,方案1应设置两组,对照组土壤不做处理,实验组应对土壤进行灭菌,防止土壤中的微生物对落叶的分解作用影响实验,一段时间后观察两组落叶的腐烂情况,在实验过程中要注意控制变量,如方案1实验组土壤处理要尽可能避免土壤理化性质的改变,这属于控制无关变量,AD正确;
B、淀粉遇碘液变蓝,方案2中实验组取30mL土壤浸出液加到含淀粉糊的烧杯中,一段时间后取出适量液体,可滴加碘液后观察溶液是否变蓝,B正确;
C、淀粉分解产物是麦芽糖、葡萄糖属于还原性糖,应用斐林试剂进行检测,检测中必须水浴加热,然后观察颜色变化,C错误。
故选C。
6. 某草原生态系统中植物净初级生产量(用于植物自身生长、发育和繁殖的能量)与放牧量之间的关系,如图所示。下列说法正确的是:( )
A. 草原上不同食草动物由于食物来源基本相同,所以不存在生态位分化现象
B. 在AB段,随放牧量增加促进了物质循化和提高了能量传递效率从而使净初级生产量增加
C. 在BD段,植物净初级生产量下降的原因是由于植物种内竞争加剧
D. 放牧量应控制在图中B点和C点之间,既能保持草原生态系统的稳定性,又能获得较多畜产量
【答案】D
【解析】
【分析】初级生产量指植物借助光合作用制造有机物的能量,就是植物通过光合作用固定的太阳能,初级生产量除去植物呼吸消耗部分剩余部分就是净初级生产量。
【详解】A、草原上不同食草动物由于食物来源基本相同,但是不同食草动物的取食时间、取食部位不同,仍然存在生态位分化现象,A错误;
B、能量传递效率无法提高,提高的是能量的利用率,B错误;
C、结合题图可知,在BD段,植物净初级生产量下降的原因是由于放牧量增大,C错误;
D、放牧量应控制在图中B点和C点之间,合理放牧既能保持草原生态系统的稳定性,又能获得较多畜产量,D正确。
故选D。
7. 库布齐沙漠曾荒无人烟、寸草不生,经过当地群众、政府和企业携手治沙,实现了由“沙进人退”到“绿进沙退”的转变,生态环境得到改善。下列叙述错误的是( )
A. “沙进人退”到“绿进沙退”的转变实现了物质和能量的循环利用
B. 保护生物多样性的关键,是要处理好人与自然的和谐关系
C. 一个生态系统是否修复成功,要看其结构和功能是否达到动态平衡
D. 生态环境得到改善后的库布齐沙漠的抵抗力稳定性得到了提高
【答案】A
【解析】
【分析】一般来说,生态系统生物种类越多,营养结构越复杂,自我调节能力越强,则抵抗力稳定性越高。
【详解】A、能量不能循环利用,A错误;
B、保护生物多样性的关键是处理好人与自然的相互关系,实质是反对盲目地、掠夺式地开发利用大自然,提倡“合理利用就是最好的保护”,B正确;
C、生态系统的修复成功的标志是生态系统的结构和功能保持长久相对稳定,C正确;
D、生态环境得到改善后的库布齐沙漠的物种数目增加,营养结构更加复杂,故其抵抗力稳定性得到了提高,D正确。
故选A。
8. 对待地球家园,人类不能只知索取,不知保护,更不能只图眼前利益,不顾长远利益。下列叙述错误的是( )
A. 开车和步行相比,前者会增大人类的生态足迹
B. 威胁野生物种生存的人类活动主要是对野生物种生存环境的破坏和掠夺式利用
C. 在应用植物修复技术治理被重金属污染的土壤时,需要选择符合要求的多种植物,这遵循了自生和协调原理
D. 对长江中下游地区植物,最为有效的保护措施是建立植物园
【答案】D
【解析】
【分析】1、生物多样性保护的措施:(1)就地保护:自然保护区和国家森林公园是生物多样性就地保护的场所。(2)迁地保护:动物园、植物园、濒危物种保护中心。(3)建立精子库、种子库,利用生物技术对濒危物种的基因进行保护等。(4)加强宣传和执法力度。
2、生态足迹也称“生态占用”,是指特定数量人群按照某一种生活方式所消费的,自然生态系统提供的,各种商品和服务功能,以及在这一过程中所产生的废弃物需要环境(生态系统)吸纳,并以生物生产性土地(或水域)面积来表示的一种可操作的定量方法。
【详解】A、与步行相比,开车出行会增大人类的生态足迹,包括汽车对道路、停车场的直接占用面积,也包括吸收尾气所需要的植被面积,A正确;
B、威胁野生物种生存的人类活动,主要是对野生物种生存环境的破坏和掠夺式利用,从而使野生物种失去了赖以生存的环境和资源,甚至失去生命,B正确;
C、自生是指由生物组分而产生的自组织、自我优化、自我调节、自我更新和维持,要求选择有效的选择生物组,并合理布设。在应用植物修复技术治理被重金属污染的土壤时,需要选择符合要求的植物,同时要考虑植物对环境的适应,体现了自生与协调原理,C正确;
D、就地保护是保护生物多样性最有效的措施,而建立植物园是异地保护的措施,因此,对长江中下游地区植物,最为有效的保护措施是就地保护,可建立自然保护区,D错误。
故选D。
9. “无废弃物农业”是我国古代传统农业的辉煌成就之一,通过积极种植能够固氮的豆科植物,人畜粪便、农田秸秆和废弃的农产品等采用堆肥和沤肥等多种方式,把它们转化为有机肥料,实现了农田有机垃圾的零废弃、无污染。下列说法正确的是( )
A. “无废弃物农业”改变了农田生态系统中能量的流动方向
B. 堆肥和沤肥主要体现了生态系统中分解者的作用,提高了有机物含量
C. 有机肥料含有的有机物可直接被农作物吸收利用,提高了能量利用率
D. “无废弃农业”遵循了生态工程的循环原理,能减少环境污染
【答案】D
【解析】
【分析】生态工程是人类学习自然生态系统"智慧"的结晶,是生态学、工程学、系统学、经济学等学科交叉而产生的应用学科。生态工程以生态系统的自组织、自我调节功能为基础,遵循整体、协调、循环、自生等生态学基本原理。
自生:这种由生物组分而产生的自组织、自我优化、自我调节、自我更新和维持就是系统的自生。 要维持系统的自生,就需要创造有益于生物组分的生长发育,繁殖以及他们形成互利共存关系的条件。
循环:循环是指在生态工程中促进系统的物质迁移与转化。既保证各个环节的物质迁移顺畅,也保证主要物质或元素的转化率较高。通过系统设计实现不断的循环,使前一环节产生的废物,尽可能的被后一个环节利用,减少整个生产环节“废物”的产生。协调:在进行生态工程建设时,生物与环境、生物与生物的协调与适应,也是需要考虑的问题。
整体:几乎每个生态工程都是具有多组分、复杂结构及综合功能的系统,这样的复杂系统建设必须以整体观为指导,自然生态系统可以为生态工程提供重要的参考。自然生态系统是通过生物与环境、生物与生物之间的协同进化而形成的一个不可分割的有机整体。遵循整体原理,首先要遵从自然生态系统的规律,各组分之间要有适当的比例,不同组分之间应构成有序的结构,通过改变和优化结构,达到改善系统功能的目的。
【详解】A、“无废弃物农业”通过积极种植能够固氮的豆科作物,以及收集一切可能的有机物质,采用堆肥和沤肥等多种方式,把它们转变为有机肥料,施用到农田中,该过程中并没有调整农田生态系统中能量的流动方向,农田中的能量流动依然从生产者固定太阳能开始,随后沿着食物链进行单向流动,A错误;
B、堆肥和沤肥主要体现了生态系统中分解者的作用,通过分解者的作用之后,堆肥和沤肥总的有机物含量减少,无机物含量增加,B错误;
C、有机肥料含有的有机物不能直接被农作物吸收利用,只有经过微生物的作用将有机物分解成无机物后才能被植物吸收利用,C错误;
D、“无废弃农业”遵循了生态工程的循环原理,实现了农田有机垃圾的零废弃、无污染,D正确。
故选D。
10. 春节期间,一些用盐腌制的肉类在冰箱内长时间存放会在表面出现黄色的金黄色葡萄球菌的菌落,该菌对高温、低温、高盐的环境具有一定的耐受力,误食会导致食物中毒。下列叙述错误的是( )
A. 腌制的肉类可为金黄色葡萄球菌的生长提供营养物质
B. 实验室中创设高温、高盐的条件即可完成对金黄色葡萄球菌的筛选
C. 在放进其他食物之前对冰箱进行消毒处理,可延长食物的储存时间
D. 腌制的肉类类似于选择培养基,高盐环境会使大多数微生物脱水而亡
【答案】B
【解析】
【分析】虽然各种培养基的具体配方不同,但一般都含有水、碳源(提供碳元素的物质)、氮源(提供氮元素的物质)和无机盐。另外还需要满足微生物生长对pH、特殊营养物质以及氧气的要求。例如,培养乳酸杆菌时需要在培养基中添加维生素,培养霉菌时需将培养基的pH调至酸性,培养细菌时需将pH调至中性或微碱性,培养厌氧微生物时则需要提供无氧的条件。
【详解】A、微生物培养需要碳源、氮源、水和无机盐等,腌制的肉类可为金黄色葡萄球菌的生长提供碳源、氮源等营养物质,利于微生物生长,A正确;
B、分析题意,金黄色葡萄球菌高温、低温、高盐的环境具有一定的耐受力,仅创设高温、高盐的条件即不能完成对金黄色葡萄球菌的筛选,B错误;
C、在放进其他食物之前对冰箱进行消毒处理,可杀死部分微生物,减少有机物的消耗并降低污染,可延长食物的储存时间,C正确;
D、由题意可知,腌制的肉类表面生长有金黄色葡萄球菌菌落,说明其为金黄色葡萄球菌的生长提供了一些天然的营养成分,可以看作一种天然的选择培养基;高盐环境会使大多数微生物渗透失水,最终脱水而亡,D正确。
故选B。
11. 在牛、羊等反刍动物的瘤胃中生活着多种微生物,其中有能分解纤维素的微生物。某科研团队按照如图所示的流程分离瘤胃中的纤维素分解菌,实验中需要甲、乙两种培养基,并在刚果红培养基平板上筛选到有透明降解圈的菌落。下列叙述错误的是( )
注:①②③表示相应操作。
A. 培养基表面均加入一层无菌的石蜡主要是为防止杂菌的污染
B. 甲培养基中唯一的碳源是纤维素,则该培养基是选择培养基
C. 过程②中用适宜浓度NaCl溶液进行梯度稀释是为了保持细胞形态
D. 图中降解圈的大小与纤维素酶活性有关,菌落a降解能力最强
【答案】A
【解析】
【分析】刚果红可以与像纤维素这样的多糖物质形成红色复合物,但与纤维二糖和葡萄糖无法发生这种反应。在含有纤维素的培养基中添加刚果红,刚果红与纤维素形成红色复合物,当纤维素被纤维素分解菌分解后,复合物无法形成,培养基中就会出现以这些菌为中心的透明圈。
【详解】A、反刍动物的瘤胃中不含氧气,其中存在的纤维素分解菌适宜在无氧条件下生存和繁殖,因此培养基表面覆盖无菌的石蜡主要是为了保证培养的无氧环境,A错误;
B、为了筛选纤维素分解菌,需要以纤维素为唯一碳源,能够分解纤维素的微生物能够生存,不能分解纤维素的微生物因无法获得碳源而死亡,因此甲培养基中唯一的碳源是纤维素,该培养基是选择培养基,B正确;
C、过程②是进行梯度稀释的过程,在梯度稀释的过程中使用适宜浓度的NaCl可以保持细胞形态,C正确;
D、纤维素分解菌能分解纤维素是因为其可以产生纤维素酶,纤维素酶的活性越高,对纤维素的分解效果越好,以这些菌为中心的透明圈的直径与菌落直径的比值越大,据图比较菌落a的降解能力最强,D正确。
故选A。
12. 有关泡菜中亚硝酸盐含量的研究表明,亚硝酸盐的含量高低和亚硝酸盐含量峰值时间的早晚与食盐的浓度有关(见下图),下列有关叙述不正确的是( )
A. 食盐的浓度越高,亚硝酸盐生成快,亚硝酸盐含量峰值出现得早
B. 在制作泡菜的过程中,有机物的干重减少,种类增加
C. 制作泡菜“咸而不酸”的原因可能与食盐浓度过高,温度过低导致不能正常发酵有关
D. 所用的食盐水经煮沸后可除去水中的氧气并杀灭杂菌
【答案】A
【解析】
【分析】泡菜的制作原理:泡菜的制作离不开乳酸菌。在无氧条件下,乳酸菌将葡萄糖分解成乳酸。在泡菜制作的过程中,要注意控制腌制的时间、温度和食盐用量。温度过高、食盐用量过低、腌制时间过短,容易造成细菌大量繁殖,亚硝酸盐含量增加。
【详解】A、由图可知,食盐浓度为3%时,亚硝酸盐含量的峰值最早出现,且峰值较高,随着食盐浓度增加,亚硝酸盐生成减慢,亚硝酸盐含量峰值推迟出现,A错误;
B、制作泡菜过程中,微生物消耗蔬菜中的有机物,使其干重减少,但是由于微生物的代谢活动,有机物的种类会增加,B正确;
C、食盐浓度过高,会导致乳酸菌失水过多死亡,影响发酵,同时温度太低,也会影响乳酸菌的代谢活动,导致发酵不能正常进行,C正确;
D、由于乳酸菌是厌氧型微生物,因此所用的食盐水需经煮沸后除去水中的溶解氧,有利于乳酸菌的发酵,同时煮沸还可以杀灭杂菌,防止污染,D正确。
故选A。
13. “恐惧生态学”认为恐惧能影响捕食者的捕食行为。某岛屿上中型肉食动物浣熊的天敌——大型肉食动物被人类捕杀殆尽后,浣熊大量捕食蟹类(如红黄道蟹)和鱼类(如线 鳚),导致该岛屿的生态平衡受到破坏。为探究恢复该岛屿生态平衡的对策,研究者在观测区播放浣熊的捕食者(大型肉食动物)和非捕食者的叫声,一段时间后调查统计观测区相关数据,结果如图所示。下列叙述错误的是( )
A. 大型肉食动物的存在会导致该岛屿的物种多样性降低
B. 恐惧使浣熊躲避或离开观测区,并减少了捕食时间
C. 该研究说明生态系统的信息传递能调节生物的种间关系
D. 播放浣熊捕食者叫声的对策有利于恢复该岛屿的生态平衡
【答案】A
【解析】
【分析】信息传递在生态系统中具有多方面作用。信息传递影响生物的生长、发育、繁殖,以及取食、居住、社会行为等。生命活动的正常进行,离不开信息的作用;生物种群的繁衍,也离不开信息的传递。信息还能够调节生物的种间关系,进而维持生态系统的平衡与稳定。
【详解】A、据图可知,在观测区播放浣熊的捕食者的叫声后,浣熊的捕食时间与出没时间都减少,而红黄道蟹和红鳚都增多,说明大型肉食动物的捕食不会导致物种的多样性降低,反而对生物多样性的维持有积极作用,A错误;
B、据图可知,在播放浣熊的捕食者的叫声后,浣熊的出没时间和捕食时间都下降,说明捕食者的叫声,使浣熊产生恐惧,并躲避或离开观测区,减少了捕食时间,B正确;
C、捕食者的叫声属于物理信息,能使浣熊的出没和捕食时间减少,而使红黄道蟹的数量增多,说明生态系统的信息传递能调节生物的种间关系,C正确;
D、据图可知,在观测区播放浣熊的捕食者的叫声后,浣熊的捕食时间与出没时间都减少,而红黄道蟹和红鳚都增多,有利于恢复该岛屿的生态平衡,D正确。
故选A。
14. 图1为某生态系统的物质循环示意图,其中甲、乙、丙、丁为生态系统的组成成分,A、B、C、D是丙中关系密切的四种生物。图2为某生态系统的能量金字塔简图,其中①②③④分别代表不同的营养级。图3为能量流经图2所示生态系统第二营养级的变化示意图,能量的单位为kJ,下列说法不正确的是( )
A. 若图1表示碳循环,图中一共有3条食物链
B. 若图2中营养级①所固定的太阳能总量为3125kJ,则营养级①②之间的能量传递效率是16%
C. 分析图3中能量关系可知,代表第二营养级用于生长发育繁殖的能量的是乙
D. 第二营养级流入分解者的能量包括第二营养级的遗体残骸和第三营养级的粪便中的能量
【答案】B
【解析】
【分析】分析图一可知,图中甲是非生物的物质和能量、乙是生产者、丙代表各级消费者,丁代表分解者。①为生产者的呼吸作用,②为生产者的残枝败叶被分解者分解,③为分解者的分解作用。
分析图二可知,表示某生态系统的能量金字塔简图,①表示生产者,为第一营养级,②③④表示消费者,②为第二营养级,③为第三营养级,④为第四营养级。
分析图三可知,表示能量流经图二所示生态系统第二营养级的变化示意图,甲表示第二营养级生物的同化量,乙表示用于生长发育和繁殖的能量,丙表示在细胞呼吸中以热能的形式散失,丁表示分解者分解释放的能量。
【详解】A、图1为某生态系统的碳循环示意图,其中甲是非生物的物质和能量,乙是生产者,丙代表各级消费者,丁是分解者,食物链中只有生产者和消费者,图中一共有3条食物链,乙→A→B→D;乙→A→D;乙→A→C,A正确;
B、若图2中营养级①所固定的太阳能总量为3125kJ,第二营养级的同化量=摄入量-粪便量=500-100=400kJ,则营养级①②之间的能量传递效率是400÷3125×100%=12.8%,B错误;
C、分析图3中能量关系可知,甲为同化量,丙为呼吸作用消耗的能量,甲=乙+丙,故乙表示第二营养级生物用于生长、发育、繁殖的能量,C正确;
D、第三营养级粪便中的能量属于第二营养级的同化量,所以第二营养级流入分解者的能量包括第二营养级的遗体残骸和第三营养级的粪便中的能量,D正确。
故选B。
15. 酵母菌的品质影响葡萄酒的产量和质量,研究人员为分离出产酒精能力强的酵母菌菌株,进行了如图1所示实验,甲、乙、丙、丁锥形瓶内分别加入100mL完全培养基,下列说法错误的是( )
A. ②涂布后的培养过程中可不必严格控制无氧条件
B. 葡萄酒发酵过程中,发酵环境和酵母菌产生的次生代谢产物酒精可抑制杂菌的繁殖
C. 用稀释涂布平板法计算出葡萄酒过滤液的活菌数为6.8×109个/L,此数值可能低于实际的活菌数
D. 由图2可知,丙组可能是锥形瓶灭菌不彻底所致,乙组酵母菌产酒精能力比丁组强
【答案】D
【解析】
【分析】1、图1所示取样后稀释104倍和105倍,在同一稀释度数下,对3个平板进行了重复计数,这种计数方法是稀释涂布平板法,因为当两个或多个细胞连在一起时,平板上观察到的只是一个菌落,所以统计的菌落数往往比活菌的实际数目低。从稀释涂布平板法所得的平板上挑取不同的菌落分别接种入乙,丙,丁瓶中进行扩增培养随后给予无氧条件让它们进行酒精发酵,同时设置接种无菌水的甲瓶作为空白对照,比较它们所产酒精的产量和质量。
2、图2表示甲,乙,丙,丁瓶中所产生的酒精浓度和活菌数量,从中分析可得,乙,丙,丁组中的活菌数量在1×104~2×104个·L-1,乙和丁组中的酵母菌产生酒精的效率明显要高于丙组中的酵母菌,这个结果也可能是丙组锥形瓶灭菌不彻底导致的。乙与丁组相比,丁组酵母菌数量较少,但产生的酒精量并不少于乙组,所以丁组产酒精能力比乙组强。
【详解】A、因为酵母菌是兼性厌氧微生物,在有氧条件下也能生长繁殖,所以在②涂布后的培养过程中不需严格无氧条件,A正确;
B、在葡萄酒发酵过程中,发酵环境和其产生的次生代谢产物酒精可抑制杂菌的繁殖,B正确;
C、为了保证结果准确,一般选择菌落数在30~300的平板进行计数。所以,图1所示的六个计数的平板中,当稀释104倍时对应的3个平板可以用于计数,取其平均值68,即这涂布用的0.1mL稀释104倍的样品中约68个活菌,算得葡萄酒过滤液的活菌数为68×10000×10000= 6.8×109个/L,此数值可能低于实际的活菌数,C正确;
D、由图2可知,丙组可能是锥形瓶灭菌不彻底所致,丁组酵母菌产酒精能力比乙组强,D错误。
故选D。
16. 研究性学习小组在L(不放螺)和M(放入100只某种螺)两个相同玻璃缸中均加入相等数量的甲、乙、丙三种藻。一段时间后,将M中的螺全部移入L中,并开始统计L、M中的藻类数量,结果如图所示。实验期间螺数量不变,下列叙述正确的是( )
A. 甲、乙、丙藻和螺构成一个微型的生态系统
B. 三种藻的竞争能力为甲藻>乙藻>丙藻
C. 三种藻类中螺最喜欢捕食的是丙藻
D. 甲藻单独培养时K值约为10×10⁷个
【答案】B
【解析】
【分析】题干分析,L玻璃缸不放螺,做空白对照,M中放入100只螺,则M中藻类数量变化如图所示为甲藻数量增加,乙藻和丙藻数量减少,甲藻成为优势物种。将M中的螺全部移入L中,随着时间的变化,甲藻数量减少,乙藻数量先升后降,丙藻数量慢慢上升。
【详解】A、生态系统包括生物群落和无机环境,A错误;
BC、结合两图可知,在放入螺之前,甲藻数量多,乙藻数量其次,丙藻数量较少,放入螺之后,甲藻的数量减少明显,乙藻其次,丙藻数量增加,说明螺螺捕食藻类的喜好为甲藻>乙藻>丙藻,且三种藻的竞争能力为甲藻>乙藻>丙藻,B正确,C错误;
D、由图可知,不放螺且三种藻类共同培养时,甲藻的K 值约为 10×10⁷ 个,甲藻单独培养的K 值在题中无法获得,D错误。
故选B。
二、非选择题:本题共5小题,共60分。
17. 黑龙江省大兴安岭是中国面积最大的原始森林,主要树木以兴安落叶松、樟子松等针叶林为主。在大兴安岭的森林中自上而下分布着乔木、灌木和草本植物等。植物的这种分层分布为动物提供了多种多样的栖息空间和食物条件。请回答下列有关问题:
(1)研究兴安落叶松的种群数量,常需要调查____,它是种群最基本的数量特征。若大兴安岭的环境条件不变,经合理的砍伐后,樟子松的K值会____(填“变大”、“变小”或“不变”),原因是____。
(2)森林中自上而下具有明显的分层现象,形成了群落的____结构,这种分层分布的意义是____。
(3)大兴安岭是处于生态平衡中的系统,该系统内生产——消费——分解的生态过程正常进行,保证了物质总在循环、能量不断流动,生物个体持续发展和更新,这体现了处于生态平衡的生态系统具有____(填“结构平衡”、“功能平衡”或“收支平衡”)的特征。
【答案】(1) ①. 种群密度 ②. 不变 ③. K值是由环境资源决定的,与是否砍伐无关
(2) ①. 垂直 ②. 显著提高了群落利用阳光等环境资源的能力
(3)功能平衡
【解析】
【分析】种群具有种群密度、出生率和死亡率、迁出率和迁入率、年龄结构和性别比例等数量特征,其中最基本的数量特征是种群密度;环境容纳量是指在长时期内环境所能维持的种群最大数量,K值的大小由环境决定;群落垂直结构是指在垂直方向上,大多数群落具有明显的分层现象;植物主要受阳光的影响,动物主要受食物和栖息空间的影响。
【小问1详解】
最基本的数量特征是种群密度,因此研究兴安落叶松的种群数量,常需要调查其种群密度。若大兴安岭的环境条件不变,经合理的砍伐后,樟子松的K值会不变,原因是K值是由环境资源决定的,与是否砍伐无关。
【小问2详解】
森林中自上而下具有明显的分层现象,形成了群落的垂直结构,这种分层分布的意义是显著提高了群落利用阳光等环境资源的能力。
【小问3详解】
物质循环、能量流动是生态系统的功能,因此大兴安岭是处于生态平衡中的系统,该系统内生产-消费-分解的生态过程正常进行,保证了物质总在循环、能量不断流动,生物个体持续发展和更新,这体现了处于生态平衡的生态系统具有功能平衡的特征。
18. “碳中和”是我国应对全球气候变暖的国家战略,下图是某地区利用海洋资源发展的“藻-贝”共生养殖模式在这方面作出的积极探索。
(1)该共生养殖模式中有一种肉质鲜美的经济贝类——牡蛎,以水体中的颗粒有机物、浮游植物、底栖微藻为食。牡蛎属于生态系统成分中的_______________。牡蛎还被广泛用于监测持久性环境污染物(如微塑料和重金属物质),因为这些污染物可通过___________作用在牡蛎体内聚集。
(2)因工厂和生活污水的排放会导致该地区海洋中__________等元素含量升高,引起藻类大量繁殖,其死亡后被微生物分解,引起水体溶氧量下降,造成鱼类等死亡,进一步破坏生态系统的稳定,这种调节方式称为___________。
(3)通过检测养殖区与非养殖区海水的相关指标,结合图1和图2分析,养殖区可降低表层海水CO2相对含量的原因主要是___________。此外,贝类食性广泛,通过滤食浮游生物和海带碎屑促进了有机物沿___________传递,增加了有机碳的储存。
(4)综合以上原因并结合图1进行分析,“藻-贝”共生的养殖模式在获得经济效益的同时,通过海洋生物对海洋CO2的吸收,从而促进________,进而降低大气中的CO2含量,助力“碳中和”。
【答案】(1) ①. 消费者和分解者 ②. 生物富集
(2) ①. N、P ②. 正反馈调节
(3) ①. 由浮游植物和海带等构成的生产者可以通过光合作用吸收CO2 ②. 食物链(食物网)
(4)CO2从大气向海洋扩散
【解析】
【分析】生态系统的结构包括生态系统的组成成分和营养结构,组成成分又包括非生物的物质和能量,生产者、消费者和分解者,营养结构就是指食物链和食物网。生产者主要指绿色植物和化能合成作用的生物,消费者主要指动物,分解者指营腐生生活的微生物和动物。
【小问1详解】
分析题意,牡蛎可以以水体中的颗粒有机物为食,说明其属于分解者,也可以浮游植物、底栖微藻为食,说明其也属于消费者;微塑料和重金属物质属于不易被降解的物质,这些污染物可通过生物富集作用在牡蛎体内聚集。
【小问2详解】
工厂和生活污水中含有N、P等元素,工厂和生活污水的排放会导致该地区海洋中相关元素含量升高;藻类大量繁殖,其死亡后被微生物分解,引起水体溶氧量下降,造成鱼类等死亡,进一步破坏生态系统的稳定,该过程中结果和起点相互促进,属于正反馈调节。
【小问3详解】
由浮游植物和海带等构成的生产者可以通过光合作用吸收CO2,故养殖区可降低表层海水CO2相对含量;食物链和食物网是能量流动和物质循环的渠道,故贝类食性广泛,通过滤食浮游生物和海带碎屑促进了有机物沿食物链(食物网)传递,增加了有机碳的储存。
【小问4详解】
分析题意,“藻-贝”共生的养殖模式在获得经济效益的同时,通过海洋生物对海洋CO2的吸收,从而促进CO2从大气向海洋扩散,进而降低大气中的CO2含量,助力“碳中和”。
19. 为更好地解决某地的水污染问题,人们采用生态浮床(将植物种植于浮于水面的床体上,充分利用各种生物有效进行水体修复的技术)对被污染的小型湖泊进行修复,成效颇丰。
(1)据图分析,输入该生态系统的能量有____。生态系统的能量流动除了能量的输入外,还包括能量的____的过程。
(2)湖泊的水体被有机污水轻度污染,水中溶氧量在最初一段时间会下降,其原因是____。
(3)治理该湖泊时,科研人员往往还会在湖泊中放养食草性鱼类,以控制水体中的藻类植物生长,并获得一定的经济效益。为了获得渔产品的持续高产,需要合理地确定该湖泊的载鱼量,这体现了研究生态系统的能量流动可以____。
(4)在湖泊修复过程中,应选择污染物净化能力较强的多种水生植物,同时还要考虑这些植物各自的
____差异,以及它们之间的种间关系,通过合理的人工设计,使这些物种形成互利共存的关系。这种设计体现了生态工程的____原理。
【答案】(1) ①. 生产者所固定的光能(太阳能)和污水有机物中的化学能 ②. 传递、转化、散失
(2)微生物分解有机物的过程会消耗大量的溶解氧
(3)合理调整生态系统能量流动关系,使能量持续高效的流向对人类最有益的部分
(4) ①. 生态位 ②. 自生
【解析】
【分析】能量流动指生态系统中能量输入、传递、转化和散失的过程。能量流动是生态系统的重要功能,在生态系统中,生物与环境,生物与生物间的密切联系,可以通过能量流动来实现。能量流动两大特点:单向流动,逐级递减。
【小问1详解】
由图可知,输入该生态系统的能量有生产者所固定的光能(太阳能)和污水有机物中的化学能,生态系统的能量流动包括能量的输入、传递、转化、散失的过程。
【小问2详解】
湖泊水体被有机污水轻度污染,其中的有机物会被微生物分解成无机物,这个过程中会消耗大量溶解氧,因此水中溶解氧的含量在最初一段时间会下降。
【小问3详解】
根据该湖泊的能量流动特点合理地确定其载鱼量,保证鱼产品的持续高产。该设计体现了研究生态系统的能量流动可以合理调整生态系统能量流动关系,使能量持续高效的流向对人类最有益的部分。
【小问4详解】
自生原理包括自我组织、自我优化、自我调节、自我再生、自我繁殖和自我设计等一系列机制,在湖泊修复过程中,选择污染物净化能力较强的多种水生植物,还需考虑这些植物各自的生态位差异,以及它们之间的种间关系,通过合理的人工设计,使这些物种形成互利共存的关系。这种设计体现了生态工程的自生原理。
20. 柳州三江侗族自治县所处经纬度属世界公认的“黄金产茶区”。自1988年起,三江县便大力发展茶园经济,使茶园成为侗乡百姓致富的“绿色银行”。请分析回答:
(1)茶农发现种植单一品种茶树的茶园更容易爆发虫害,其原因是__________。为解决单一茶园问题,茶农建立“十米一行树,中间三行茶,沟坡植松竹,地堰三季花”的园林式立体茶园模式,集旅游、文化、经济、生态调节于一身,这些体现了生物多样性的__________价值。
(2)茶农通过种植能散发气味驱赶害虫的苦栜防止害虫进入茶园,该措施属于____________防治。这体现出信息传递在生态系统中的作用是__________。
(3)为保证茶叶品质,茶农通常使用发酵大豆、兔子粪等有机肥。与使用化肥相比,施用有机肥的优点是__________(答对一点即可)
【答案】(1) ①. 营养结构简单,抵抗力稳定性弱 ②. 直接价值和间接价值
(2) ①. 生物 ②. 调节生物的种间关系,维持生态系统的稳定
(3)改良了土壤结构、培育了土壤微生物、实现了土壤养分的循环利用
【解析】
【分析】生物多样性的直接价值是对人类有食用、药用和工业原料等实用意义的,以及有旅游观赏、科学研究和文学艺术创作等非实用意义的价值;生物多样性的间接价值主要体现在调节生态系统的功能等方面。
【小问1详解】
单一品种茶树的茶园营养结构简单,抵抗力稳定性弱,所以更容易爆发虫害。立体茶园模式集旅游、文化、经济、生态调节于一身,前三者体现了生物多样性的直接价值,后者体现了生物多样性的间接价值。
【小问2详解】
通过种植能散发气味驱赶害虫的苦栜防止害虫进入茶园,该措施利用了生态系统的信息传递,属于生物防治,体现出信息传递可调节生物的种间关系,维持生态系统的稳定。
【小问3详解】
使用发酵大豆、兔子粪等有机肥,可以增加土壤有机质含量,改良土壤结构、培育土壤微生物,有机物被分解后产生的无机盐可被作物吸收利用,实现土壤养分的循环利用。
21. 大量农作物的秸秆及其附属物的焚烧,曾经一度成为人们的热门话题。有的人认为,秸秆焚烧省时省力,焚烧后的灰烬可以肥田:有的人认为,秸秆焚烧产生的烟雾对环境有害,也易引发火灾:有的人认为,可以利用现代生物技术处理农作物秸秆及其附属物,以获得更大的经济效益和社会效益。请回答下列问题。
(1)玉米秸秆中的纤维素能被土壤中的纤维素分解菌分解,这是因为纤维素分解菌能够产生____。
(2)为了获得纤维素分解菌,可以把滤纸埋在土壤中,经过一段时间后,再从腐烂的滤纸上筛选纤维素分解菌。原因是____。
(3)玉米棒脱粒后玉米芯含较多的木聚糖,利用从土壤中筛选出来的菌株H发酵,能使木聚糖转化为木寡糖等高附加值低聚糖,发酵设备如下图所示:
①为了得到使木聚糖转化为木寡糖等高附加值低聚糖的性状优良的菌种,可以从土壤中直接筛选,也可以通过____(答全)获得。从土壤中获得目的菌后,为进一步纯化目的菌并计数可将稀释度合适的、含有目的菌的土壤溶液,利用____法接种到培养基上,以获得单个菌落。
②为了获得更多发酵产品,需要进一步优化提升发酵设备性能,可将该发酵设备改造后连接计算机系统,以对发酵过程中的____(至少答两点)等条件进行监测和控制,还可以进行反馈控制,使发酵全过程处于最佳状态。
③生产过程中,以一定的速度在加料口不断添加新的培养基,同时又以同样速度在出料口放出旧的培养基,可大大提高生产效率,原因是____(答一点即可)。
【答案】(1)纤维素酶
(2)人为创造适合纤维素分解菌生存的环境,腐烂的滤纸上可能密布纤维素分解菌
(3) ①. 诱变育种或基因工程育种 ②. 稀释涂布平板 ③. 温度、pH、溶解氧、罐压、通气量、搅拌、泡沫和营养 ④. 保证微生物对营养物质的需求:防止代谢产物对菌株造成危害
【解析】
【分析】在微生物学中,将允许特定种类微生物生长,同时抑制或阻止其他种类微生物生长的培养基,称为选择培养基。发酵工程一般包括菌种的选育、扩大培养、培养基的配制、灭菌,接种,发酵,产品的分离、提纯等方面。
【小问1详解】
酶具有专一性,能使纤维素分解的酶是纤维素酶。因此玉米秸秆中的纤维素能被土壤中的纤维素分解菌分解,这是因为纤维素分解菌能够产生纤维素酶。
【小问2详解】
滤纸的主要成分是纤维素,滤纸的腐烂主要是纤维素分解菌分解的作用。经过一段时间后,再从腐烂的滤纸上筛选纤维素分解菌,原因是人为创造适合纤维素分解菌生存的环境,腐烂的滤纸上可能密布纤维素分解菌。
【小问3详解】
①性状优良的菌种可以从自然界筛选出来,也可以通过诱变育种或基因工程育种获得。获得单个菌落并计数应采用稀释涂布平板法接种。
②利用计算机系统,能对发酵过程中的温度、pH、溶解氧、罐压、通气量、搅拌、泡沫和营养等进行监测和控制。
③微生物代谢不断消耗营养物质,同时产生的代谢产物可改变发酵环境,如pH的变化,有的代谢产物对微生物有害,如有毒物质的产生。因此,生产过程中,以一定的速度在加料口不断添加新的培养基,同时又以同样速度在出料口放出旧的培养基,可大大提高生产效率,原因是保证微生物对营养物质的需求;防止代谢产物对菌株造成危害。
广西壮族自治区钦州市浦北县浦北中学2023-2024学年高二下学期3月月考生物试题: 这是一份广西壮族自治区钦州市浦北县浦北中学2023-2024学年高二下学期3月月考生物试题,共8页。
广西壮族自治区钦州市浦北县2023-2024学年高一下学期4月期中生物试题(原卷版+解析版): 这是一份广西壮族自治区钦州市浦北县2023-2024学年高一下学期4月期中生物试题(原卷版+解析版),文件包含广西壮族自治区钦州市浦北县2023-2024学年高一下学期4月期中生物试题原卷版docx、广西壮族自治区钦州市浦北县2023-2024学年高一下学期4月期中生物试题解析版docx等2份试卷配套教学资源,其中试卷共26页, 欢迎下载使用。
广西壮族自治区贵港市2023-2024学年高二下学期4月期中生物试题(原卷版+解析版): 这是一份广西壮族自治区贵港市2023-2024学年高二下学期4月期中生物试题(原卷版+解析版),文件包含广西壮族自治区贵港市2023-2024学年高二下学期4月期中生物试题原卷版docx、广西壮族自治区贵港市2023-2024学年高二下学期4月期中生物试题解析版docx等2份试卷配套教学资源,其中试卷共24页, 欢迎下载使用。

