北京市石景山区第九中学2023-2024学年高二下学期期中考试生物试题(原卷版+解析版)
展开(考试时间90分钟 满分100分)
一、单项选择题(本题共15小题,每小题2分,共30分)
1. 通过人工造林种草、退耕还林还草、小流域治理等措施治理京津地区的风沙源头地,恢复了部分被破坏的生态系统,减缓了生态环境恶化对京津以及周边地区的影响。下列叙述不正确的是( )
A. 人工造林种草、退耕还林还草等措施的目的是将京津地区恢复为自然生态系统
B. 人工造林种草需考虑所种植林木、草种在京津地区风沙源头地的生态适应性
C. 实施京津风沙源治理工程需要遵循自生、循环、协调、整体的生态学原理
D. 京津地区的生态工程建设需兼顾生态和社会、经济效益,以实现可持续发展
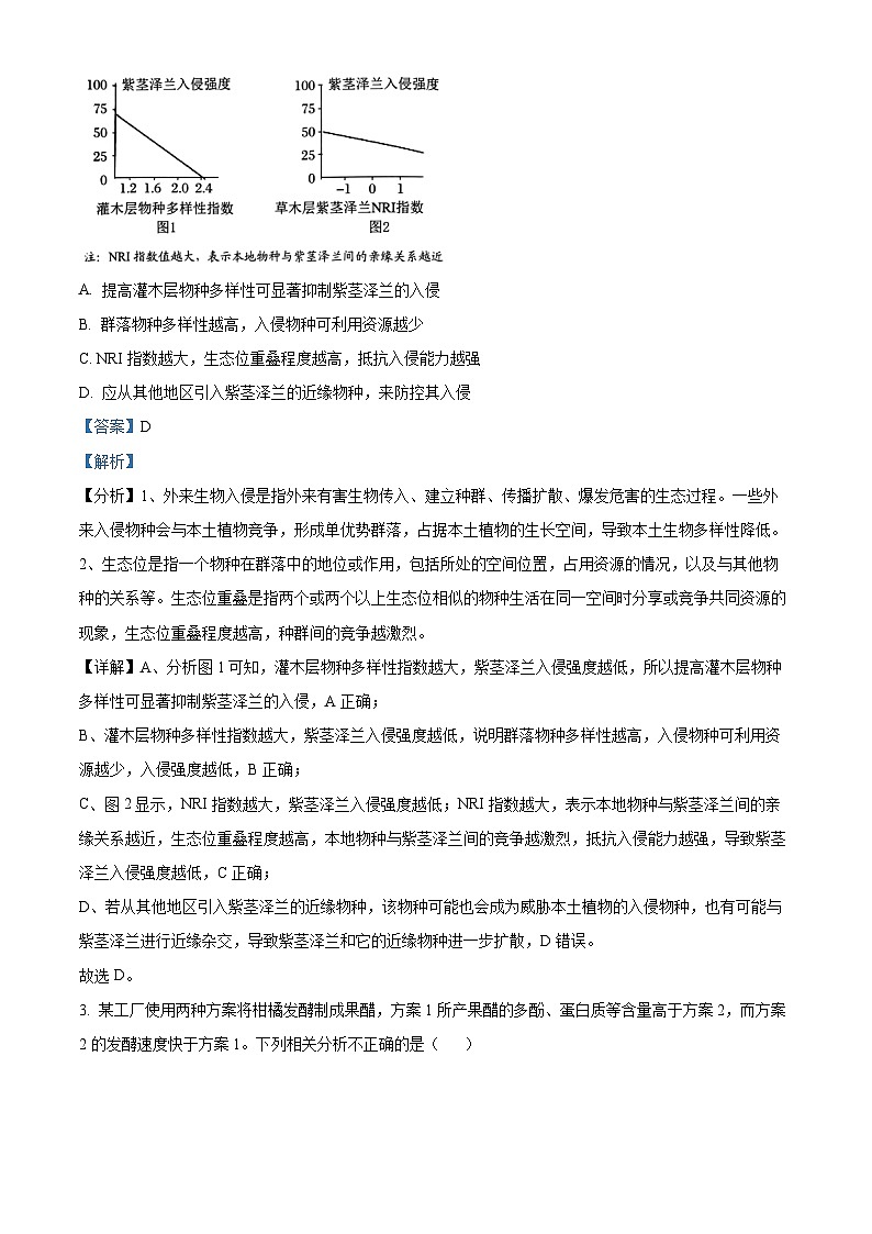
2. 研究者探究本土植物对外来物种紫茎泽兰入侵的抗性,结果如下。相关叙述错误的是( )
A. 提高灌木层物种多样性可显著抑制紫茎泽兰的入侵
B. 群落物种多样性越高,入侵物种可利用资源越少
C. NRI指数越大,生态位重叠程度越高,抵抗入侵能力越强
D. 应从其他地区引入紫茎泽兰的近缘物种,来防控其入侵
3. 某工厂使用两种方案将柑橘发酵制成果醋,方案1所产果醋的多酚、蛋白质等含量高于方案2,而方案2的发酵速度快于方案1。下列相关分析不正确的是( )
A. 醋酸菌将乙醇氧化为醋酸比将葡萄糖氧化为醋酸的速度快
B. 两种柑橘果醋成分差异可能是方案2中酵母菌进行酒精发酵导致
C. 方案2调糖的目的是为酒精发酵增加碳源
D. 两种方案均需一直保持在有氧环境下进行
4. 某人利用乳酸菌制作泡菜时因操作不当而使泡菜腐烂。造成泡菜腐烂的原因是( )
①罐口密闭缺氧,抑制了乳酸菌的生长繁殖
②罐口封闭不严,氧气抑制了乳酸菌的生长繁殖
③罐口封闭不严,氧气抑制了其他腐生菌的生长和繁殖
④罐口封闭不严,促进了需氧腐生菌的生长和繁殖
A. ①③B. ②④C. ②③D. ①④
5. 下图装置既可用于生产果酒,又可用于生产果醋。以下对于果酒和果醋生产时的控制条件叙述正确的是
A. 生产果酒时,开关1、2、3都要始终关上
B. 生产果醋时,开关1、2、3都要打开
C. 生产果醋时,开关1要打开,开关2、3要关上
D. 生产果酒时,开关1、3要始终关上,开关2要间断打开
6. 近些年,在我国干燥、缺水戈壁无人区,科学家发现了小规模野化单峰骆驼群。科学家期望通过胚胎移植等方法拯救野化单峰骆驼,其过程如下图。
以下说法错误的是( )
A. 胚胎工程一般采用促性腺激素处理B使其超数排卵
B. 若过程①表示体外受精过程,从C获得的精子可直接受精
C. 过程②通过显微操作法去除供体卵母细胞细胞核
D. 过程③表示早期胚胎培养,获得的F后代是克隆动物
7. 牛的雄性胚胎中有特异性H-Y抗原。在牛早期胚胎培养液中添加H-Y单克隆抗体,筛选出所需胚胎进行移植,以利用乳腺生物反应器进行生物制药。下列叙述不正确的是( )
A. 用H-Y抗原免疫母牛也可获得相应抗体
B. 分泌HY单抗的是单一细胞形成的细胞群
C. 可在囊胚期取样滋养层进行性别鉴别
D. 鉴别后选取雄性胚胎进行胚胎移植
8. 反向PCR是一种通过已知序列设计引物对未知序列(图中L、R)进行扩增的技术,其过程如下图所示。下列相关叙述不正确的是( )
A. 过程①用同一种限制酶对未知序列两端进行切割
B. 过程②需要使用DNA连接酶,形成磷酸二酯键
C. 过程③PCR体系需要添加DNA聚合酶和解旋酶
D. 该技术可检测T-DNA整合到植物染色体DNA的位置
9. 小鼠胚胎干细胞经定向诱导可获得多种功能细胞、制备流程如图所示。下列叙述正确的是( )
A. 为获得更多的囊胚,采用激素注射促进雄鼠产生更多的精子
B. 细胞a和细胞b内含有的核基因不同,所以全能性高低不同
C. 用胰蛋白酶将细胞b膜蛋白消化后可获得分散的胚胎干细胞
D. 胚胎干细胞和诱导出的各种细胞都需在CO2培养箱中进行培养
10. 关于“DNA的粗提取与鉴定”实验, 下列说法错误的是( )
A. 过滤液沉淀过程在4℃冰箱中进行是为了防止 DNA 降解
B. DNA 既溶于 2ml/L NaCl 溶液也溶于蒸馏水
C. 粗提取的DNA 中含有核蛋白、多糖等杂质
D. 将粗提取的 DNA 溶于2ml/L NaCl溶液中, 加入二苯胺试剂 DNA 被染成蓝色
11. 研究者构建了下图所示的双质粒表达系统,当色氨酸缺乏时Ptrp启动子开启(如图),而色氨酸充足时Ptrp启动子关闭。下列表述错误的是( )
注:培养基缺乏色氨酸时
A. 培养基中缺少色氨酸时,阻遏蛋白Cl合成
B. 阻遏蛋白Cl与PL结合,目的基因转录关闭
C. 培养基中富含色氨酸时,目的基因表达水平下降
D. 调节培养基中色氨酸含量能控制目的基因表达水平
12. 下列关于蛋白质工程和基因工程的比较,不合理的是( )
A. 蛋白质工程的操作起点是从预期的蛋白质功能出发,设计出相应的基因,并借助基因工程实现
B. 蛋白质工程是在基因工程的基础上发展起来的,蛋白质工程最终还是要通过基因修饰或基因合成来完成
C. 当得到可以保存半年的干扰素后,在相关酶、氨基酸和适宜的温度、pH条件下,干扰素可以大量自我合成
D. 基因工程和蛋白质工程产生的变异都是可遗传的
13. 如图,核苷酸合成有两个途径,物质A可以阻断其中的全合成途径。正常细胞内含有补救合成途径所必需的转化酶和激酶。制备单克隆抗体时选用的骨髓瘤细胞缺乏转化酶。现用加入H、A、T三种物质的“HAT培养基”来筛选特定的杂交瘤细胞。下列关于筛选原理的叙述,正确的是
A. 免疫的B淋巴细胞及其相互融合细胞因全合成途径被A阻断,在HAT培养基上不能增殖
B. 骨髓瘤细胞及其相互融合细胞因无法进行上述两个途径,而在HAT培养基上不能增殖
C. 杂交瘤细胞因为可进行上述两个途径,能在HAT培养基上大量增殖
D. HAT培养基上筛选出的所有杂交瘤细胞,既能大量增殖又能产生较高纯度的目标抗体
14. 秸秆中的木质素包裹在纤维素的外面,所以须先去除木质素才能提高纤维素的降解率。 在混合培养时,拟康氏木霉与白腐菌的最佳接入时间间隔为3d。研究人员分别以拟康氏木霉、白腐菌的单一菌和混合菌发酵处理稻草秸秆,结果如下表。
下列叙述错误的是( )
A. 混合菌发酵效率高于单一菌株
B. 混合菌发酵时应先接种白腐菌
C. 拟康氏木霉与白腐菌二者互利共生
D. 发酵时补充适量氮源,有利于菌体的繁殖
15. 原核细胞具有防止外来DNA入侵的系统,主要由限制酶和甲基化酶组成。通常限制酶只能识别未甲基化的相关序列。而Dpnl酶却可以特异性识别并切断腺嘌呤甲基化后的GATC序列,因此常被用于PCR后切除大肠杆菌来源的模板DNA。下列相关叙述错误的是( )
A. 限制酶可识别并切割外源DNA,以防止被入侵
B. 甲基化修饰可以避免原核细胞自身DNA被切割
C PCR时应加入甲基化酶,便于Dpnl酶识别并切割
D. 该防御系统的形成是原核细胞长期进化的结果
二、非选择题(共70分)
16. 碳达峰和碳中和目标的提出是构建人类命运共同体的时代要求,增加碳存储和减少碳释放是实现碳中和的重要举措。
(1)碳存储和碳释放离不开碳循环。生态系统碳循环是指组成生物体的碳元素在_______和_______之间循环往复的过程。请在下图中用箭头表示出各成分之间碳元素的传递过程_______。
(2)被海洋捕获的碳称为蓝碳,滨海湿地是海岸带蓝碳生态系统的主体。滨海湿地单位面积的碳埋藏速率是陆地生态系统的15倍,主要原因是湿地中饱和水环境使土壤微生物处于_______条件,导致土壤有机质分解速率_______。
(3)为提高湿地蓝碳储量,某地实施了如下图所示的“退养还湿”生态修复工程。
①该工程遵循的生态学基本原理包括_______(答出两点即可),根据物种在湿地群落中的_______差异,可适时补种适宜的物种。
②测定盐沼湿地不同植物群落的碳储量,发现翅碱蓬阶段为180.5kg·hm-2、芦苇阶段为3367.2kg·hm-2,说明在_______的不同阶段,盐沼湿地植被的碳储量差异很大。
(4)碳达峰和碳中和是全世界人民共同奋斗才能实现的目标。请从增加碳存储和减少碳释放两个方面各提出一条有效措施_______。
17. 甘蓝型油菜引入我国历史较短,其遗传基础狭隘。菘蓝(别名“板蓝根”)是传统中药材,具有广谱抗病毒特性。研究人员利用甘蓝型油菜(体细胞中染色体数为38)与菘蓝(体细胞中染色体数为14)进行体细胞杂交,培育抗病毒的甘蓝型油菜-菘蓝单体附加系,过程如图1。
(1)甘蓝型油菜与菘蓝的体细胞经__________酶处理后获得原生质体,再经__________诱导获得融合细胞。融合细胞接种到含有营养物质和__________的培养基上,经__________过程形成愈伤组织,发育形成完整的再生植株F1。植物体细胞杂交技术依据的生物学原理有:__________。(至少答出两个)
(2)将F1与甘蓝型油菜回交,获得BC1,其染色体组成为__________(只用字母表示)。用BC1与甘蓝型油菜再一次回交,得到的BC2植株群体的染色体数目范围是_______。
(3)研究人员从BC2筛选出7种只含有1条菘蓝染色体的甘蓝型油菜-菘蓝单体附加系(A、B、C、D、E、F、G)。为探究甘蓝型油菜-菘蓝单体附加系在抗新冠病毒(SARS-CV-2)中的作用,研究人员用其提取物处理动物细胞,24h后感染新冠病毒,一段时间后收集病毒细胞培养液,检测病毒的含量,结果如图2。
①作为标准参考的GADPH蛋白表达量_______,可排除无关变量对实验结果的影响。
②结果表明:_______。
③尝试说出建立甘蓝型油菜-菘蓝单体附加系在育种方面意义:_______。
18. 阿尔茨海默病(AD)的典型病理表现为β淀粉样蛋白(Aβ)在脑内沉积造成突触功能损害。研究发现,Aβ的聚集体——Aβ寡聚体、纤维体是AD患者脑内的重要毒性物质。Aβ肽 (AβpE3)是所有Aβ的重要组成部分,由于其更易聚集和不易降解,表现出更强的毒性。为筛选一种靶向Aβ的单克隆抗体,研究人员做了以下实验。
(1)将Aβ3-10短肽疫苗作为__________注射到小鼠体内,激活小鼠特异性免疫的__________免疫,并取小鼠脾脏细胞与小鼠的骨髓瘤细胞融合,通过__________培养基筛选出杂交瘤细胞,加入动物细胞培养液并置于__________中培养,通过抗体阳性检测技术获得产单克隆抗体7B8的杂交瘤细胞。
(2)研究人员将不同种的Aβ肽用包被液稀释并固定在多孔板上,以不加Aβ肽的包被液稀释作为空白对照组,通过洗涤、加入单克隆抗体、再洗涤、加入酶标二抗等环节,检测相对结合量,结果如图1所示。
本实验的研究目的是:__________。
(3)为评估单克隆抗体7B8对AD的疗效,研究人员取16月龄的若干小鼠进行实验,组1、组2、组3的处理分别为 (用所给选项的字母表示)。检测三组小鼠皮层中的突触前蛋白(在突触发挥正常功能中具有重要作用)水平,实验结果如图2,推测单克隆抗体7B8在一定程度上能保护皮层突触的正常功能,后续研究发现单克隆抗体7B8可以提高小鼠的认知功能。
A. 正常小鼠,腹腔注射无关抗体
B. AD小鼠,腹腔注射无关抗体
C. AD小鼠,腹腔注射单克隆抗体7B8
(4)你认为7B8能否用于治疗AD,并简述理由:__________。
19. 学习以下材料,回答(1)~(4)题。
世界首例生物节律紊乱体细胞克隆猴模型的构建
生物节律紊乱与睡眠障碍、神经退行性疾病(如阿尔茨海默病)、精神类疾病等密切相关。我国科学家利用CRISPR/Cas9基因编辑技术和体细胞核移植(SCNT)技术,成功构建了体细胞BMAL1基因(产生昼夜节律必需)敲除的生物节律紊乱猕猴,为相关疾病研究提供了新型动物模型。
CRISPR/Cas9基因编辑系统能在DNA特定位置进行切割,被切割的DNA修复时会发生基因突变而导致靶基因失活。研究人员利用CRISPR/Cas9基因编辑技术对多枚猕猴受精卵的BMAL1基因进行敲除,经胚胎移植后获得多只猕猴,有5只表现出BMAL1基因突变,分别命名为A3、A4、A6、A8、A10.这些BMAL1基因敲除猴不再按24小时周期活动,夜间活动明显增多,表现出昼夜活动和睡眠紊乱、焦虑和精神分裂症等症状。其中A6个体的基因敲除最完全,睡眠紊乱症状最明显。野生型和A6的BMAL1基因部分序列如图所示。
第一代BMAL1基因敲除猴的不同个体表现出不同程度的节律紊乱症状。为进一步获得理想动物模型,研究团队采集A6个体的成纤维细胞,经SCNT后获得多只BMAL1基因敲除猴。实验大致分为四步。第一,在纺锤体成像显微系统下,通过压电驱动移液管快速去除卵母细胞的纺锤体一染色体复合物;第二,将成纤维细胞引入卵黄周间隙,用病毒介导成纤维细胞与去核卵母细胞融合;第三,在37℃条件下培养,使重构胚在培养基中活化、发育;第四,将325个处于早期的胚胎移植给6 5只代孕母猴,最终获得5只第二代BMAL1基因敲除猕猴模型。
基因检测结果表明,第二代的5只猕猴均具有与A6相同的BMAL1双等位基因突变,且外周血mRNA中不存在野生型BMAL1的转录产物,证明猕猴体内BMAL1基因表达缺失。它们均表现出较多的夜间运动和更严重的睡眠障碍等症状,是更为理想的动物模型。
第二代BMAL1基因敲除猕猴模型的成功构建,预示着批量化、标准化创建疾病克隆猴模型的新时代正式开启。
(1)实验中采集的卵母细胞通常在体外培养至_____期。
(2)结合资料,以下说法不合理的是_____。
A. 经CRISPR/Cas9基因编辑和胚胎移植获得的第一代5只模型猴基因型相同
B. A6的BMAL1基因所在的一对同源染色体上的碱基变化完全相同
C. 从A6获取的成纤维细胞在用于SCNT之前需进行细胞培养
D. 利用A6的成纤维细胞进行克隆获得的多只猕猴基因型相同
(3)请利用箭头加文字的形式完善第二代BMAL1基因敲除猴的基本构建流程。_____
(4)与传统动物模型小鼠相比,利用猕猴进行人类疾病药物研发的优势是_____,与第一代BMAL1基因敲除猴模型相比,第二代猕猴模型用于研究生物节律紊乱及相关药物研发的优势是_____。
20. 土壤盐碱化问题已经成为全球性难题,培育耐盐碱农作物是解决人类粮食安全和农业发展的重要途径。
(1)为研究高粱盐碱响应通路中相关基因AT1的作用,研究人员构建过表达植株(AT1-OE)。以高粱cDNA为模板,利用_____方法获取目的基因。如图1,选取最佳限制酶_____处理目的基因和质粒,构建重组质粒并转入农杆菌。将转化成功的农杆菌与高粱愈伤组织共培养,筛选T-DNA成功转入的愈伤组织,使用既能杀死原核细胞,又能杀死真核细胞的潮霉素,效果优于仅能杀死原核细胞的抗生素(如卡那霉素),原因是_____。进一步筛选获得所需愈伤组织,经_____发育成完整植株。同时构建基因敲除植株(AT1-KO)。
(2)检测植株在高碱土壤中的幼苗长势和作物产量,结果发现:相比野生型植株,AT1-KO植株_____,AT1-OE植株表型相反,说明AT1在高粱碱胁迫的响应过程中起负调控作用。
(3)高碱条件下,植物细胞内H2O2含量升高,推测AT1可能与运输H2O2的通道蛋白PIP2有相互作用。利用免疫共沉淀方法进行研究,实验原理如图2,若靶蛋白A和待测蛋白B有相互作用,用磁珠偶联抗A抗体使A沉淀,则B也会被沉淀下来。利用抗GFP抗体与磁珠偶联,对实验组和对照组总蛋白进行免疫共沉淀,实验结果如图3。
①检测总蛋白的目的是_____。
②通过条带_____可以判断,AT1与PIP2有相互作用。若想进一步验证该相互作用,可用_____抗体与新磁珠偶联再次进行实验。
(4)细胞内过量的H2O2积累会导致氧化应激,从而导致植物细胞死亡,降低植物存活率。研究显示PIP2磷酸化能够促进H2O2外排。综合上述信息,解释敲除AT1基因能显著提高植株耐盐碱性的原因是_____。
21. 四环素被广泛应用于治疗人及动物的细菌感染,但残留在动物组织、奶制品中的四环素通过食物链进入人体,会对人类健康造成威胁。为保障食品安全和人类健康,科研人员向大肠杆菌体内导入了一些特殊的DNA序列作为生物传感器,从而建立一种简易、灵敏以及准确的四环素检测方法。
(1)研究者利用图1所示的原理设计四环素检测传感器(图中GFP为绿色荧光蛋白基因)。当环境中有四环素时,菌体_________________(能/不能)发出绿色荧光,原因为_____________。因此可以通过检测荧光强弱来判定环境中的四环素浓度。
(2)研究者利用基因工程技术构建含四环素检测传感器的大肠杆菌工程菌。
①利用图2所示的质粒1和质粒2,构建同时含片段1和片段2的表达载体,可分别用限制酶__________和__________处理质粒1和质粒2,再用DNA连接酶连接。(四种限制酶的识别序列及切割位点如表所示)
②研究者通过上述方法将所有的启动子和相应基因的DNA片段与载体连接,构建表达载体,导入用___________处理的大肠杆菌细胞内,经过筛选,获得工程菌。
(3)研究者发现在四环素浓度较低时,随四环素浓度增加,工程菌的荧光强度变化不明显。欲获得检测灵敏度更高的传感器(如下图),从以下选项中选择启动子所对应的基因(填选项字母),构建表达载体。
启动子:①启动子A——__________②启动子B——__________
③经T7RNA聚合酶特异性诱导开启的启动子——__________
基因:A:R基因
B:GFP基因
C:sfGFP基因(表达荧光强度和稳定性都高于GFP的绿色荧光蛋白)
D:T7基因(表达T7RNA聚合酶,其活性比大肠杆菌RNA聚合酶更高)菌种
纤维素降解率(%)
木质素降解率(%)
拟康氏木霉
24.62
8.78
白腐霉
6.96
20.06
混合菌(间隔3d)
31.38
22.27
限制酶
E
X
识别序列及切割位点
5′…G↓AATTC…3′
3′…CTTAA↑G…5′
5′…T↓CTAGA…3′
3′…AGATC↑T…5′
限制酶
S
P
识别序列及切割位点
5′…A↓CTAGT…3′
3′…TGATC↑A…5′
5′…CTGCA↓G…3′
3′…G↑ACGTC…5′
北京市第九中学2023-2024学年高二下学期5月期中考试生物试题(原卷版+解析版): 这是一份北京市第九中学2023-2024学年高二下学期5月期中考试生物试题(原卷版+解析版),文件包含北京市第九中学2023-2024学年高二下学期5月期中考试生物试题原卷版docx、北京市第九中学2023-2024学年高二下学期5月期中考试生物试题解析版docx等2份试卷配套教学资源,其中试卷共39页, 欢迎下载使用。
北京市清华附中2023-2024学年高二下学期期中生物试题(原卷版+解析版): 这是一份北京市清华附中2023-2024学年高二下学期期中生物试题(原卷版+解析版),文件包含北京市清华附中2023-2024学年高二下学期期中生物试题原卷版docx、北京市清华附中2023-2024学年高二下学期期中生物试题解析版docx等2份试卷配套教学资源,其中试卷共51页, 欢迎下载使用。
北京市中关村中学2023-2024学年高二下学期期中考试生物试题(原卷版+解析版): 这是一份北京市中关村中学2023-2024学年高二下学期期中考试生物试题(原卷版+解析版),文件包含北京市中关村中学2023-2024学年高二下学期期中考试生物试题原卷版docx、北京市中关村中学2023-2024学年高二下学期期中考试生物试题解析版docx等2份试卷配套教学资源,其中试卷共34页, 欢迎下载使用。

