易错点05 绿色植物的三大生理作用-备战2024年中考生物易错题(全国通用)
展开目 录
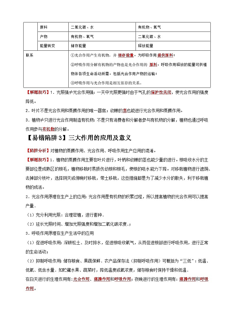
01 易错字梳理
02 易错陷阱(3大陷阱)
03 举一反三
【易错提醒一】植物叶片的水浴加热脱色
【易错提醒二】光合作用和呼吸作用的比较
【易错提醒三】三大作用的生产应用
04 易错题通关(中考真题+最新模拟)
贮存鹅掌楸马褂韭菜栅栏层淀粉莲藕板栗芋艿莴苣氟化氢
【易错陷阱1】:探究实验中不能明确叶片脱色需要隔水加热
【陷阱分析】对于水浴加热脱色和直接酒精脱色有困惑。
【解题技巧】叶片脱色时,装有酒精和叶片的小烧杯,一定要水浴加热。这是因为酒精的沸点低,如果直接放在火上加热,不但会使酒精蒸发太快,造成浪费,溶解叶绿素的效果不够好,而且容易引燃酒精,发生危险。
【易错陷阱2】混淆光合作用和呼吸作用的区别和联系
【陷阱分析】
【解题技巧】1.光照强≠光合作用强:一天中光照更强时由于气孔的保护性关闭,使光合作用的强度降低。
2.叶片不是光合作用和蒸腾作用的唯一器官;幼嫩的茎也能进行光合作用和蒸腾作用。
3.植物≠只进行光合作用制造有机物:不是只有消费者和分解者参与有机物的分解,植物也通过呼吸作用参与有机物的分解。
【易错陷阱3】三大作用的应用及意义
【陷阱分析】对植物的蒸腾作用、光合作用、呼吸作用生产应用的混淆。
【解题技巧】1.植物的蒸腾作用主要在叶片进行,叶柄和幼嫩的茎也能少量的进行。根吸收水分的主要部位是成熟区的根毛,植物移栽时易损伤幼根和根毛,使根的吸水能力下降。对移栽植物进行遮荫、去掉部分枝叶,选择阴天或傍晚时移栽,带土移栽,这些措施都是为了减少水分的散失,利于移栽植物的成活。
2.光合作用原理在生产上的应用:光合作用是有机物的积累过程,所以提高植物的光合作用可以提高产量.
(1)充分利用光照:合理密植,进行套种.
(2)延长光照时间、增加光照强度和增加二氧化碳浓度.;
3.呼吸作用原理在生产生活中的应用
(1)促进呼吸作用:深耕松土、及时排水,促进根吸收氧气,从而促进根部进行呼吸作用,进行正常的生命活动;
(2)抑制呼吸作用:储存粮食、果蔬保鲜.农产品保存法(抑制呼吸作用)可概括为“三低”:低温、低氧、低含水量.如贮藏水果、蔬菜时,降低温度或氧浓度,储存粮食时保持干燥和低温.
在白天进行的生理作用有:光合作用、蒸腾作用和呼吸作用;夜晚进行的生理作用有:蒸腾作用和呼吸作用。
【易错提醒一】植物叶片的水浴加热脱色
【例1】甲、乙、丙、丁四位同学中在做“绿叶中光下制造有机物”的验证实验过程中,将“脱去叶绿素”这一步骤分别使用了下列各实验装置,你认为能迅速、安全地脱去叶绿素的是哪套装置的做法( )
A.B.C.D.
【知识点】探究绿叶在光下制造有机物的实验
常见错因:不能进行正确的脱色实验步骤。
避错攻略::酒精的作用是溶解叶绿素。把叶片放入盛有酒精的小烧杯中目的是用酒精溶解叶片中的叶绿素,便于观察。装有酒精和叶片的小烧杯,一定要隔水加热。这是因为酒精的沸点比水低,如果直接放在火上加热,不仅酒精蒸发太快,造成浪费,而且溶解叶绿素的效果也不够好,尤其容易引燃酒精发生危险。使用水对酒精进行隔水加热,起到控温作用,以免酒精燃烧发生危险。
【变式1-1】如图是“绿叶在光下制造有机物”实验的方法步骤图,下列相关叙述错误的是( )
A.步骤①的目的是为了耗尽叶片中的淀粉
B.步骤②是用黑纸片把叶片一部分的上面遮盖起来
C.步骤④的目的是使叶片含有的叶绿素溶解到酒精中
D.步骤⑥能观察到叶片未遮光部分遇到碘液变成了蓝色
【变式1-2】如图是探究“绿叶在光下制造有机物”部分实验步骤,其中大烧杯、小烧杯、滴管内分别是什么液体( )。
A.酒精、清水、酒精B.酒精、清水、碘液
C.清水、酒精、碘液D.清水、清水、碘液
【变式1-3】关于“绿叶在光下制造有机物”的实验,下列叙述中不正确的是()
A.将叶片部分遮光是为了形成对照
B.脱去叶片中的叶绿素的操作是将叶片放到酒精中直接加热
C.叶片脱色漂洗后滴加碘液,观察其颜色的变化
D.实验前需将天竺葵放到黑暗处一昼夜
【易错提醒二】光合作用和呼吸作用的比较
【例2】我国新疆的哈密瓜含糖量高、很甜,主要是因为白天光照强而且光照时间长,夜间温度低,其结果是( )
A.增强光合作用和呼吸作用B.增强光合作用和降低呼吸作用
C.降低光合作用和呼吸作用D.降低光合作用和增强呼吸作用
【知识点】光合作用与呼吸作用区别与联系
常见错因:对光合作用和呼吸作用的实质理解不够深刻。
避错攻略::(1)影响植物光合作用的外界因素有光照、二氧化碳的浓度和温度,其中植物在25℃至30℃的时候最为适宜。(2)温度是影响植物呼吸作用的主要因素,温度越低,呼吸作用越弱。新疆的瓜果因为白天生产的有机物多,夜晚消耗的有机物少,所以糖分高、很甜。
【变式2-1】在今年国庆前夕,为国庆供应绿色植物的基地大棚内长满了各式各样的植物。下列关于植物光合作用和呼吸作用的描述,正确的是( )
A.植物白天进行光合作用,晚上进行呼吸作用
B.植物的叶只进行光合作用,根只进行呼吸作用
C.夜间适当降低温度有利于植物的生长
D.呼吸作用发生在植物的叶绿体中
【变式2-2】下图所示为叶片对气体的释放与吸入情况,哪项能表示晚上23点左右二氧化碳、氧进出植物叶片的情况( )
A.B.C.D.
【变式2-3】下列关于光合作用和呼吸作用的叙述,正确的是( )
A.绿色植物的所有细胞都能进行光合作用
B.光合作用在光下进行,呼吸作用在暗处进行
C.大棚种植蔬菜时,适当延长光照时间可以提高产量
D.呼吸作用的实质是制造有机物并释放能量
【易错提醒三】三大作用的生产应用
【例3】日常生活中人们采取的措施常常包含着一定的生物学原理。下列叙述正确的是( )
A.蔬果冷藏能促进呼吸作用B.播种覆盖地膜利于光合作用
C.合理密植可促进光合作用D.幼苗带土移栽降低蒸腾作用
【知识点】呼吸作用原理的应用;蒸腾作用及其意义;光合作用原理的应用。
常见错因:混淆三者的应用。
避错攻略::植物的光合作用进行的必要条件是光,原料是二氧化碳和水,合理密植、提高二氧化碳的浓度都可以提高光合作用效率,增加作物产量;呼吸作用是消耗氧气,分解有机物的过程,适当的降低温度、减少水分含量可以抑制呼吸作用,减少有机物的消耗。蒸腾作用是植物体内的水分以气体状态散失到植物体外的过程,要验证植物进行蒸腾作用的主要器官是叶。
【变式3-1】现代农业基地利用温室大棚进行蔬菜栽培,要提高北方地区冬季大棚蔬菜的产量,可采取的有效措施有( )
①定期合理灌溉施肥
②适当延长光照时间
③提高氧气浓度
④维持大棚内高温环境
⑤增大大棚内昼夜温差
⑥定期增加大棚内二氧化碳浓度
A.①②④⑥B.②③④⑤C.①②⑤⑥D.③④⑤⑥
【变式3-2】下列关于农业生产原理的分析中,错误的是( )
A.合理密植——促进呼吸作用
B.经常松土——促进根系呼吸
C.下雨后及时排涝——避免根系缺氧
D.移栽幼苗时根部保留土坨——保护幼根
【变式3-3】“劳动是一切知识的源泉”,很多生产生活经验都是劳动人民智慧的结晶。以下说法正确的是( )
A.“种豆肥田”——具有固氮作用的根瘤菌寄生在豆科植物根部
B.合理密植——促进作物的呼吸作用
C.幼苗移栽时根部留土坨——降低蒸腾作用
D.农田及时排涝——保证根的正常呼吸
A组 中考真题
1.植树时,我们会去掉植物的部分枝叶,以降低蒸腾作用,减少水分散失。下图是某同学设计的“验证植物进行蒸腾作用的主要器官是叶”的实塑料袋验,该实验最好选择下列哪种组合进行实验( )
A.甲和丁B.乙和丙C.甲和丙D.乙和丁
2.某学习小组在校园中进行测量,发现树林中的空气湿度高于裸地,造成这种差异的原因主要是植物进行了( )
A.光合作用B.呼吸作用C.蒸腾作用D.吸收作用
3.曲线a表示某植物在环境温度为25℃(该植物光合作用的最适温度)时,其光合作用强度随光照强度的变化情况,在M点时出现曲线b的原因可能是( )
A.适当提高了温度B.适当增加了二氧化碳浓度
C.适当增加了光照强度D.适当增加了氧气浓度
4.《齐民要术》中提到种植作物要“正其行,通其风“(即根据当地的“风向”选好“行向”,注意行距,以利于空气流通)。该做法的目的是( )
A.增加二氧化碳浓度B.合理灌溉
C.延长光合作用时间D.合理施肥
5.果实在采收后放置一段时间会出现呼吸高峰,这是果实成熟的标志。如图为不同温度条件下果实的呼吸速率与贮藏时间的关系,下列叙述正确的是( )
A.贮藏至第9天时,12℃和20℃的条件下,果实成熟度相同
B.20℃的条件下贮藏的果实最先成熟
C.6℃条件下果实不成熟
D.相同质量的果实,在贮藏至第18天时,12℃的条件下果实最重
6.小麦是我国重要的粮食作物。下图1是小麦叶片横切面示意图,图2表示小麦一昼夜光合作用和呼吸作用强度变化过程,回答下列有关问题:
(1)水分以气体状态从小麦体内散失到体外的过程叫做_________作用,图1中_________(填序号)是该生理过程的“门户”,_________(填结构名称)是小麦进行光合作用的场所,图1中_________(填序号)含有大量该结构。
(2)图2中曲线代表的生理过程是___________________________从图中分析可知,要提高产量应尽可能增大_________(填“a”、.“b”或“e")区域阴影的面积。在农业生产中当小麦播种密度过大时,产量反而降低,原因是________________________________________________________________________。
B组中考模拟
1.近期滇池绿道环草海段全线连通,成为昆明最美打卡点。绿道建设过程中为提高移栽树木的成活率,下列做法不恰当的是( )
A.根部带土移栽B.给树木挂“吊瓶”
C.选择阴天移栽D.尽可能多保留枝叶
2.某生物小组在同一植物上选取相似的10片叶片,平均分成2组,1组正、背面涂上凡士林,另一组不做处理,同时置于烤灯下进行照射,定时测量叶面温度,多次实验后得到的平均值如下表:
该实验说明蒸腾作用( )
A.能提高叶面温度B.与叶面温度变化无关
C.与气孔开闭无关D.能降低叶面温度
3.图为植物的有关生理作用和结构示意图,其中A~C分别表示植物的三大生理过程,图乙的曲线为有关生理过程的活动强度。下列有关说法正确的是( )
A.图甲中的A过程相当于图乙的曲线Ⅰ
B.图乙的中午12点左右曲线Ⅰ活动强度降低的原因是中午外界温度高,部分气孔关闭,导致二氧化碳进入叶片的量减少,使图甲中C过程作用强度减小
C.植物通过图甲的C过程,一方面可以拉动水和无机盐在体内的运输,还能有效降低叶片表面温度,避免植物因气温过高而被灼烧
D.为了提高农作物的产量,除了合理浇灌外,就利用光能方面可通过施加气肥达到目的
4.下列农业生产措施与所依据的生物学原理不匹配的是( )
A.合理密植——提高光合作用
B.中耕松土——促进根的呼吸作用
C.移栽植物时去掉部分叶片——降低蒸腾作用
D.向蔬菜大棚中施二氧化碳——促进蔬菜的呼吸作用
5.香蕉采摘后一段时间,呼吸作用会迅速加强,果实很快黄熟甚至腐烂,不利于储藏和运输。科研人员用一定浓度的氯化钙溶液对香蕉果实进行适当处理后常规储藏,定期测量结果如如图所示。下列叙述正确的是( )
A.可以用二氧化碳释放速率表示香蕉呼吸强度
B.第21天,对照组储藏的香蕉呼吸强度达到峰值
C.经氯化钙处理后香蕉最大呼吸强度明显降低
D.氯化钙溶液对香蕉的保鲜时间基本没有影响
6.我国是世界最早种植小麦的国家之一。图一是小麦根的示意图,图二中A,B,C分别表示植物体内发生的某些生理过程,图三为小麦籽粒的结构示意图,图四是小麦种植密度与光合作用制造的有机物及呼吸作用消耗的有机物关系图。请回答下列问题:
(1)小麦的根尖结构中,与吸水功能相适应的结构特点是__________________。
(2)在图二中,一株正常生长的小麦晚上所进行的生理过程有_________(填图中的字母)。
(3)我们日常生活中食用的面粉主要来自于小麦籽粒中的_________(填图三中结构名称)。
(4)从生态学角度看,麦地里的的各种植物、动物、细菌和真菌以及阳光、空气、水、土壤等相互联系相互作用,共同构成了一个__________________。
(5)农业生产上种植密度是影响农作物产量的重要因素。结合图四,请简要说出种植密度为m3时最利于提高产量的理由:种植密度为m3时,_____________________________________________。
(6)小麦的有芒和无芒是一对相对性状(显性基因用A表示,隐性基因用a表示),如果用两个无芒小麦杂交(不考虑环境因素的影响),后代中有芒植株为600株、无芒植株为1800株。请分析,在后代的无芒植株中,基因组成为Aa的植株理论上应有_________株。
(7)某农科所在研究环境条件对种子寿命影响时,通过一系列实验得出如图曲线,由此我们可以得出,储存种子时为了延长种子的寿命,我们应采取哪些措施____________________________________ (至少写出两点)。
区别和联系
光合作用
呼吸作用
区别
部位
叶绿体
所有的活细胞,主要在线粒体中
条件
光
有光、无光均可
原料
二氧化碳、水
有机物、氧气
产物
有机物、氧气
二氧化碳、水
能量转变
储存能量
释放能量
联系
①光合作用产生有机物,并储存能量,为呼吸作用提供原料;
②呼吸作用分解有机物的产物也是光合作用的原料,呼吸作用释放的能量可供植物体各项生命活动所需,包括光合作用产物的运输;
③呼吸作用与光合作用是相互依存的关系。
实验处理
无处理组叶面温度
涂凡士林组叶面温度
照射前
27.2℃
27.0℃
照射10分钟时
38.2℃
41.7℃
照射20分钟时
35.2℃
42.9℃
参考答案
【例1】B
【解析】酒精能溶解叶绿素,而且酒精是易燃、易挥发的物质,直接加热容易引起燃烧发生危险。使用水对酒精进行加热,起到控温作用,以免酒精燃烧发生危险。因此能迅速、安全地脱去绿叶中的叶绿素的装置是B。
【知识点】探究绿叶在光下制造有机物的实验
常见错因:不能进行正确的脱色实验步骤。
避错攻略::酒精的作用是溶解叶绿素。把叶片放入盛有酒精的小烧杯中目的是用酒精溶解叶片中的叶绿素,便于观察。装有酒精和叶片的小烧杯,一定要隔水加热。这是因为酒精的沸点比水低,如果直接放在火上加热,不仅酒精蒸发太快,造成浪费,而且溶解叶绿素的效果也不够好,尤其容易引燃酒精发生危险。使用水对酒精进行隔水加热,起到控温作用,以免酒精燃烧发生危险。
【答案】D
【解析】环境中影响生物的生活和分布的因素叫做生态因素。包括非生物因素和生物因素。因此,在瓜田中,影响一株蜜瓜生存的环境因素是阳光和水分非生物因素、杂草、其他蜜瓜生物因素,故D符合题意。
【变式1-1】B
【解析】A.在实验之前,把天竺葵放于暗处的目的是消耗叶片中的淀粉,这样实验中用碘液检验的淀粉只可能是叶片在实验过程中制造的,而不能是叶片在实验前贮存。因此,进行步骤①的目的是让叶片中原有的淀粉运走或耗尽,故A正确。
B.骤②是用黑纸片把叶片一部分的上、下两面遮盖起来,遮光和见光部分形成对照实验,不能只上面遮盖,故B错误。
C.叶绿素溶解于酒精,而不能溶解水中,所以步骤④的目的是使叶片含有的叶绿素溶解到酒精中,避免受到叶绿素的颜色干扰,使实验现象更明显,故C正确。
D.步骤⑥叶片的见光(未遮盖)部分遇到碘溶液变成蓝色,叶片接受光照进行光合作用制造淀粉,遮盖叶片的部分遇碘溶液不变蓝色,因为缺少光照没有进行光合作用制造淀粉,说明光是光合作用制
造淀粉的条件,淀粉是光合作用的产物,故D正确。
【变式1-2】C
【解析】酒精能溶解叶绿素,但酒精是易燃、易挥发的物质,直接加热容易引起燃烧发生危险。使用水对酒精进行隔水加热,起到控温作用,以免酒精燃烧发生危险。因此,该装置中大烧杯、小烧杯分别是清水、酒精。光合作用制造淀粉,淀粉遇到碘溶液变蓝色,用清水漂洗脱色叶片后,向叶片滴加碘液,是为了检验叶片中是否含有淀粉,滴管内的液体是碘液。
【变式1-3】B
【解析】生A.物探究实验一般是对照实验,只有一个变量。叶片的遮光部分与暴露部分只有一个变量光照,其它条件相同,因此可以形成对照,A不符合题意;
B.去除黑纸片,将叶片放在盛有酒精的小烧杯中水浴加热而不是直接加热,B符合题意;
C.将叶片部分遮光,阳光下照射2-3小时,取叶片脱色,特定化学试剂检测发现遮光部分不变蓝,原
因是没有进行光合作用,没有产生淀粉;不遮光部分被染成蓝色,说明绿色植物进行光合作用能够制造淀粉,C不符合题意;
D.把天竺葵放到黑暗处一昼夜,使叶片内的淀粉会运走耗尽,以排除原有的淀粉对实验的干扰,保证实验结果所检测到的淀粉是实验过程中形成的,D不符合题意。
【例2】B
【解析】由于温度对植物的光合作用和呼吸作用都有影响,我国新疆地区昼夜温差大,白天植物既能进行光合作用又能进行呼吸作用,温度高所以光合作用要强于呼吸作用,夜晚只能进行呼吸作用,但由于温度低呼吸作用比较弱,所以那里生产的哈密瓜含糖量高、很甜。
【变式2-1】C
【解析】A、植物白天进行光合作用、蒸腾作用、呼吸作用,晚上进行呼吸作用、蒸腾作用,A错误。
B、植物的叶能进行光合作用和呼吸作用,根只进行呼吸作用,B错误。
C、夜间植物不进行光合作用,只进行呼吸作用,适当降低温度,可以减弱植物的呼吸作用,降低有机物的消耗,有利于植物的生长,C正确。
D、线粒体是呼吸作用的场所,D错误。
【变式2-2】D
【解析】光合作用实质上是绿色植物通过叶绿体,利用光能,把二氧化碳和水转化成储存能量的有机物(如淀粉),并释放出氧气的过程。
细胞内有机物在氧的参与下被分解成二氧化碳和水,同时释放能量的过程,叫做呼吸作用,
白天有光,进行光合作用,晚上进行呼吸作用,消耗氧气,放出二氧化碳,可见D的表达是正确的。
【变式2-3】C
【解析】A.绿色植物有叶绿体的细胞能进行光合作用,叶表皮细胞不能进行光合作用,不是所有细胞都能进行光合作用,A不符合题意;
B.光合作用的条件是光照,场所是叶绿体,光合作用必须在光下进行,而呼吸作用有光无光都可进行,呼吸作用在所有的活细胞每时每刻都能进行,为生物的基本特征,B不符合题意;
C.光照时间越长,植物光合作用的时间越长合成的有机物就越多,能增产,所以大棚种植蔬菜时,适当延长光照时间可以提高产量,C符合题意;
D.呼吸作用指的是细胞内有机物在氧的参与下被分解成二氧化碳和水,同时释放能量的过程,可见,呼吸作用的实质是分解有机物并释放能量,D不符合题意。
“草→鼠→鹰”,每条食物链的起点都是草,属于绿色植物,D正确。
【例3】C
【解析】A、蔬果冷藏能降低保存的温度,从而抑制呼吸作用,延长保鲜时间,A说法错误。
B、播种覆盖地膜有利于保温、保湿,促进种子萌发,B说法错误。
C、合理密植可以增加光能的利用率,促进光合作用,提高作物产量,C说法正确。
D、幼苗带土移栽可以保护植株幼小的根和根毛,提高成活率,D说法错误。
【变式3-1】C
【解析】①植物的生长需要水和多种无机盐,种植大棚蔬菜需要合理灌溉和施肥,符合题意;
②光合作用需要在光下进行,延长光照时间可以提高光合作用的效率,符合题意;
③提高大棚内的氧气浓度、会加强植物的呼吸作用,增加有机物的消耗,不符合题意;
④维持大棚内高温环境,会加强植物的呼吸作用,增加有机物的消耗,不符合题意;
⑤增大大棚内昼夜温差:白天温度高、光合作用强,制造的有机物多,夜晚温度低,呼吸作用弱,消耗的有机物少,有机物得到积累,有利于植物生长,符合题意;
⑥二氧化碳是光合作用的原料,定期增加大棚内二氧化碳浓度,会加强大棚蔬菜的光合作用速率,增加有机物的积累,符合题意;
因此措施①②⑤⑥能够提高北方地区冬季大棚蔬菜的产量,C正确。
【变式3-2】A
【解析】A、合理密植可以让植物最大限度的接受阳光,提高对光的利用率,从而提高光合作用,A错误;
B、适时松土会提高土壤中氧气的含量,从而提高根部细胞的呼吸作用,避免烂根,B正确;
C、及时排涝是避免根部长时期浸在水中,缺少氧气无法进行呼吸作用,C正确;
D、移栽幼苗时根部保留土坨是为了避免在移栽时幼根被破坏,幼根被破坏会导致新移栽的植物体难以吸水,从而降低存活率,D正确。
【变式3-3】D
【解析】A、根瘤菌能与豆科植物共生形成根瘤。根瘤菌能将空气中的氮还原成氨供植物利用,使土壤中含氮的无机盐的含量增高;植物能够给根瘤菌提供有机物。可见,“种豆肥田”的原理是:具有固氮作用的根瘤菌共生(不是寄生)在豆科植物根部,A错误;
B、合理密植是使植株行间距和株距科学合理,使植物的叶片互不遮挡。合理密植,有利于农作物充分利用光能,提高光合作用效率。种植过密,植物叶片相互遮盖,只有上部叶片进行光合作用,种植过稀,部分光能得不到利用,光能利用率低,B错误;
C、移栽植物时,总是保留根部的土坨,目的是为了保护幼根和根毛,提高植物的吸水能力,从而提
高移栽的成活率,C错误;
D、植物的根呼吸的是空气中的氧气。农田淹水后,水把土壤缝隙中的空气排挤出来了,使土壤中的氧气过少,根毛无法呼吸,导致根烂掉。因此,农田淹水以后必须及时排涝,是为了让植物的根得到足够的氧气,维持根的正常呼吸,D正确。
A组 中考真题
1.D
【解析】蒸腾作用是植物体内的水分以气体状态散失到植物体外的过程,要验证植物进行蒸腾作用的主要器官是叶,探究实验中,设计对照时应有唯一变量——叶,即一组无叶,另一组无叶,甲组和丙组有土壤干扰,所以应该选择乙和丁,D符合题意。
2.C
【解析】蒸腾作用促进水分的吸收,促进水分和无机盐的运输,降低温度,提高湿度,促进生物圈中的水循环具有重要作用。树林中的植物进行蒸腾作用,提高湿度,而裸地植物较少,蒸腾作用散失的水分少,湿度要明显低于森林中空气的湿度,故C符合题意。
3.B
【解析】分析图像可知,图像横坐标为光照强度,纵坐标是光合作用强度,a曲线中M点之后不再增加,说明M点是光照强度的饱和点,此时光照继续增加,植物光合作用也不会再增长;影响光合作用的因素有光照强度、二氧化碳浓度、温度等, 25℃为该植物光合作用的最适温度,b曲线在M点后上升,说明应该是提高了二氧化碳浓度。
4.A
【解析】绿色植物通过叶绿体利用光能,把二氧化碳和水转化成储存能量的有机物,并且释放出氧气的过程,叫做光合作用。二氧化碳是光合作用的原料,适当提高二氧化碳浓度,能够促进植物的光合作用。《齐民要术》中提到种植作物要“正其行,通其风”,该做法的目的是要增加二氧化碳浓度,A符合题意。
5.B
【解析】A、从图表可以看出,贮藏至第9天时,20℃的条件下的果实已经成熟,而12℃条件下还未成熟,不符合题意;
B、据图中曲线图可见:20℃条件下贮藏的果实最先成熟,符合题意;
C、据图中曲线可知:6℃条件下,果实也成熟,但是呼吸作用弱,不符合题意;
D、由图可知,相同质量的果实,在贮藏至第18天时,6℃的条件下果实最重,不符合题意。
6.(1)蒸腾;⑤;叶绿体;②
(2)Ⅰ光合作用、Ⅱ呼吸作用;a;小麦之间的叶片相互遮盖,使叶片不能充分地接受光照,不利于提高光合作用的效率
【解析】(1)植物吸收的水分绝大多数以蒸腾作用的方式散失到大气中,图1的⑤气孔是蒸腾作用的主要结构;图1中的①③为表皮细胞,②为叶肉细胞,叶肉细胞中含有丰富的叶绿体,可
以进行光合作用累积有机物,④为叶脉,用来运输物质;
(2)图2中的曲线Ⅰ在6-18点之间才有,其他时间为0,表示的是光合作用,曲线Ⅱ一直都大于0,表示的是呼吸作用,提高植物产量本质是提高有机物的累积量,图2中a区域在累积有机物,bc区域在消耗有机物,因此要尽量提高a区域的面积;当种植密度过大时,叶片之间会相互遮挡阳光,从而导致叶片不能充分接受阳光,从而降低了光合作用。
B组中考模拟
1.D
【解析】A、根部带土移栽可以有效保护幼根,以促进植物的吸水作用,A正确;
B、给树木挂“吊瓶”是为了往树干中输入水和无机盐,使植物适应移栽前期,B正确;
C、选择阴天移栽是为了避免植物因为蒸腾作用过强导致植物失水死亡,C正确;
D、移栽树木时要去除多余成熟叶片,避免过度蒸腾导致细胞失水死亡,D错误。
2.D
【解析】根据题干所述,1组叶片的正、背面涂上凡士林,凡士林不透水,所以,1组叶片散
失水分最少,2组没涂凡士林,散失水分较多,由表格数据可以看出,涂凡士林的一组照射后温度高于没做处理的一组,所以可以得出结论,蒸腾作用可以降低叶片的温度,帮助植物散热,D符合题意。
3.B
【解析】A.图甲的A呼吸作用是指在线粒体里把有机物分解出二氧化碳和水,释放出能量的过程。呼吸作用不需要光,只要是活细胞就要进行呼吸作用,释放的能量供细胞生命活动需要,故其24小时都进行,对应图乙中的曲线Ⅱ,A不符合题意。
B.光合作用的原料之一二氧化碳主要通过叶片的气孔,进入叶片,参与光合作用。图乙中的曲线Ⅰ光合作用在正中午时其强度有一个下降的过程,这是因为此时光照强度最强,部分气孔关闭,减少水分散失,导致二氧化碳气体进入叶片的量减少,进而光合作用强度减弱,B符合题意。
C.B蒸腾作用是指植物体内的水分通过叶片的气孔以水蒸气的形式散发到大气中去的一个过程,叶片是蒸腾作用的主要部位。该过程一方面可以拉动水和无机盐在体内的运输,还能有效降低叶片表面
温度,避免植物因气温过高而被灼烧,C不符合题意。
D.常温、常压下呈气体状态的肥料称之为气体肥料。由于气体的扩散性强,因此气体肥料主要是用在温室和塑料大棚中,不适合在空旷空间使用。二氧化碳是一种常用的气肥。在温室中施用二氧化碳可提高作物光合作用的强度和效率,有利于增产,D不符合题意。
4.D
【解析】A.合理密制能提高光能利用效率,提高光合作用,A不符合题意。
B.对庄稼进行松土是为了让根获取足够的氧气,促进根的呼吸作用,B不符合题意。
C.蒸腾作用主要器官是叶,移栽植物时去掉部分叶片可以降低蒸腾作用,C不符合题意。
D.向蔬菜大棚中施二氧化碳能促进蔬菜光合作用,但不能促进蔬菜呼吸作用,D符合题意。
5.A
【解析】A、植物的呼吸作用释放二氧化碳,呼吸作用加强,二氧化碳的释放率增高,可以用二氧化碳释放速率表示香蕉呼吸强度,A正确;
B、由曲线图可以看出,在第15天对照组储藏的香蕉呼吸强度达到峰值,第21天用一定浓度的氯化钙溶液对进行适当处理后香蕉果实呼吸强度达到峰值,B错误;
C、由曲线图可以看出,经氯化钙处理后香蕉最大呼吸强度没有明显降低,而是呼吸强度峰值延迟,C错误;
D、氯化钙处理后香蕉呼吸强度峰值延迟,说明经氯化钙溶液处理的香蕉保鲜时间长,D错误。
6.(1)成熟区生有大量的根毛
(2)AC
(3)胚乳
(4)生态系统
(5)光合作用强度和呼吸作用的强度差最大,植物体内积累的有机物最多
(6)1200
(7)在低温、干燥的条件下贮存种子,并且冲入适量的二氧化碳
【解析】(1)根尖是指从根的顶端到生有根毛的一段,它的结构从顶端依次是根冠、分生区、伸长区、成熟区,其中,成熟区也叫根毛区,在伸长区的上部,细胞停止伸长,并且开始分化,表皮细胞一部分向外突起形成根毛。是吸收水分和无机盐的主要部位,所以,小麦的根尖结构中,与吸水功能相适应的结构特点是成熟区生有大量的根毛。
(2)图二中,A是呼吸作用,B是呼吸作用,C是蒸腾作用,光合作用是绿色植物通过叶绿体利用光能把二氧化碳和水转变成贮存能量的有机物,并释放出氧气的过程,光是光合作用的必要条件,所以光合作用在夜晚不能持续进行,呼吸作用和蒸腾作用不需要光,所以,一株正常生长的小麦晚上所进行的生理过程AC。
(3)小麦属于单子植物,营养物质贮存在胚乳中,所以,我们日常生活中食用的面粉主要来自于小麦籽粒中的胚乳中。
(4)生态系统是在一定的地域内,生物与环境形成的统一整体,从生态学角度看,麦地里的的各种植物、动物、细菌和真菌以及阳光、空气、水、土壤等相互联系相互作用,共同构成了一个生态系统。
(5)由图四可知,种植密度为m3时,光合作用强度和呼吸作用的强度差最大,此时,植物体内积累的有机物最多,最有利于农作物的高产。
(6)根据题干所述,两个无芒小麦杂交,后代中既有有芒的又有无芒的,所以可以判断,有芒的为隐性性状,无芒的为显性性状,两个亲本的基因组成为Aa,Aa,后代无芒的个体中,AA的比例为1/3,Aa为2/3,所以,基因组成为Aa的植株理论上应有1800x2/3=1200株。
(7)分析题图可知:在一定范围内,呼吸作用随着二氧化碳浓度的增加而减弱,随着温度的升高而增强,随着含水量的增加而增强,因此储存种子时为了延长种子的寿命,我们应该减弱呼吸作用,即应该在适当加入二氧化碳、低温、干燥的环境中储存种子。
易错点03 生物体的构成-备战2024年中考生物易错题(全国通用): 这是一份易错点03 生物体的构成-备战2024年中考生物易错题(全国通用),共19页。
易错点01 生态系统-备战2024年中考生物易错题(全国通用): 这是一份易错点01 生态系统-备战2024年中考生物易错题(全国通用),共14页。
备战2024年中考生物专题-易错点05 绿色植物的三大生理作用-备战2024年中考生物专题(全国通用)-(原卷版+解析版): 这是一份备战2024年中考生物专题-易错点05 绿色植物的三大生理作用-备战2024年中考生物专题(全国通用)-(原卷版+解析版),文件包含备战2024年中考生物考试易错题-易错点05绿色植物的三大生理作用-备战2024年中考生物考试易错题全国通用原卷版docx、备战2024年中考生物考试易错题-易错点05绿色植物的三大生理作用-备战2024年中考生物考试易错题全国通用解析版docx等2份试卷配套教学资源,其中试卷共25页, 欢迎下载使用。

