228,广西南宁市天桃实验学校2023-2024学年七年级下学期4月期中生物试题(无答案)
展开一、单项选择题(本大题共15小题,每小题2分,共30分。在每小题列出的四个备选项中,只有一项符合题目要求,错选、多选或未选均不得分。温馨提示:请在答题卡上作答,在本试卷上作答无效。)
1.在东非大裂谷地区,导致部分森林古猿不得不下地生活的直接原因是( )
A.地面食物丰富B.扩大生活范围C.树上天敌增加D.森林大量消失
2.怀胎十月,一朝分娩,每一位子女应当感恩母亲。母亲孕育胎儿的主要场所是( )
A.卵巢B.子宫C.阴道D.输卵管
3.进入青春期身体发育最显著的特点是( )
A.身高突增B.肺活量增大C.对异性产生依恋D.生殖器官成熟
4.青春期是青少年生长发育的黄金时期,生理和心理都会发生显著变化。下列做法不利于青少年健康成长的是( )
A.摄入充足营养B.集中精力专注学业
C.拒绝与异性交往D.了解遗精和月经的知识
5.人民健康是民族昌盛和国家富强的重要标志,预防是最经济最有效的健康策略,下列饮食建议与可预防的疾病对应不合理的是( )
A.适当多吃胡萝卜、猪肝——夜盲症B.适当多吃猪肉、鸡肉——脚气病
C.适当多吃新鲜蔬菜、水果——坏血病D.适当多吃海带、紫菜——地方性甲状腺肿
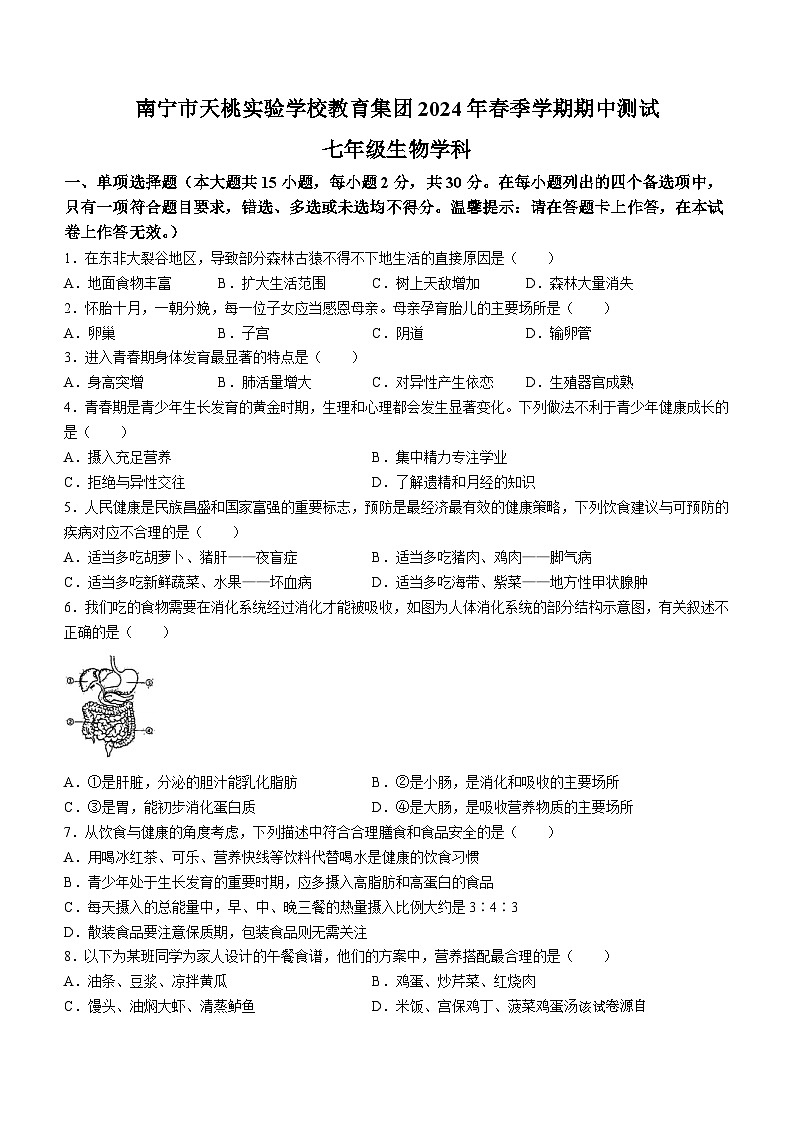
6.我们吃的食物需要在消化系统经过消化才能被吸收,如图为人体消化系统的部分结构示意图,有关叙述不正确的是( )
A.①是肝脏,分泌的胆汁能乳化脂肪B.②是小肠,是消化和吸收的主要场所
C.③是胃,能初步消化蛋白质D.④是大肠,是吸收营养物质的主要场所
7.从饮食与健康的角度考虑,下列描述中符合合理膳食和食品安全的是( )
A.用喝冰红茶、可乐、营养快线等饮料代替喝水是健康的饮食习惯
B.青少年处于生长发育的重要时期,应多摄入高脂肪和高蛋白的食品
C.每天摄入的总能量中,早、中、晚三餐的热量摄入比例大约是3∶4∶3
D.散装食品要注意保质期,包装食品则无需关注
8.以下为某班同学为家人设计的午餐食谱,他们的方案中,营养搭配最合理的是( )
A.油条、豆浆、凉拌黄瓜B.鸡蛋、炒芹菜、红烧肉
C.馒头、油焖大虾、清蒸鲈鱼D.米饭、宫保鸡丁、菠菜鸡蛋汤该试卷源自 每日更新,享更低价下载。9.下列器官中,既属于消化系统,又属于呼吸系统的是( )
A.口腔B.鼻C.咽D.喉
10.学习生物学知识能帮助我们养成良好的行为习惯。下列日常生活中的行为习惯,不正确的是( )
A.吃饭时不要大声说笑,以免食物进入气管引起窒息
B.痰液中含有大量的病菌,因此不要随地吐痰
C.打篮球时,氧气需求量大,应尽量用嘴吸气,用嘴呼气
D.青少年在变声期为保护声带,应尽量避免大声喊叫
11.酒驾容易引发交通事故。在检测呼出气体中的酒精含量时,驾驶员需要对着检测仪吹气,此时体内( )
A.胸腔容积扩大B.肺扩张
C.肋骨间的肌肉和膈肌舒张D.肺内气压降低
12.下列关于肺泡的特点叙述错误的是( )
A.肺泡壁由多层细胞构成B.肺泡的数量众多
C.肺泡被毛细血管网包围D.肺泡壁具有弹性
13.下列血液成分中,能吞噬病菌的是( )
A.血浆B.白细胞C.红细胞D.血小板
14.将一定量人的血液放入装有抗凝剂的试管中,静置一段时间后,出现分层现象,如右图所示。下列叙述错误的是( )
A.抗凝剂具有防止血液凝固的作用B.①是血浆
C.②是白细胞D.③是红细胞
15.中医“把脉”,西医“指尖采血”,“输液治疗”分别利用的血管是( )
A.动脉、毛细血管、静脉B.动脉、静脉、毛细血管
C.静脉、动脉、毛细血管D.动脉、静脉、静脉
二、综合题(本大题共5小题,每空1分,共30分。温馨提示:请在答题卡上作答,在本试卷上作答无效)
16.作为生物圈中的一员,人类新生命的诞生是通过生殖系统完成的,右图是女性生殖系统排卵、受精、受精卵发育过程的示意图,试回答下列问题。
(1)女性主要的性器官是[①]________,它的主要作用是产生__________,并分泌__________。
(2)精子和卵细胞结合的场所是[②]________。胎儿通过________、脐带从母体中获得所需要的营养物质和氧气,并排出代谢废物。
(3)发育成熟的胎儿通过阴道从母体内产出,这一过程叫做__________。
17.下表是大米、瘦牛肉、黄豆三种食物中蛋白质、脂肪、糖类的含量情况,请据表回答问题:
(1)大米是我国的主食之一,大米中含有大量的________,该物质是人体的主要供能物质。
(2)糖类、脂肪和蛋白质能为人体生命活动提供能量,其中________是人体内的备用能源物质。
(3)多吃牛肉有利于中学生发育和成长,主要是因为牛肉中含有的________是建造和修复细胞的重要原料。为了促进骨骼的发育,青少年还应多补充含________的无机盐,并且多晒太阳促进体内维生素________合成。
(4)表中三种食物中,含脂肪最多的是__________,可以用它榨油。
18.某中学生物科技活动兴趣小组,在探究“唾液对淀粉的消化作用”时,进行了如下实验。请分析解答下列问题:
(1)为了证明“唾液对馒头的消化作用”,在2号试管的A处应加入__________,与1号试管形成对照。
(2)为了证明“牙齿的咀嚼”对馒头有消化作用,应选用______号和3号两支试管进行对照实验。
(3)实验结果是______号试管中的物质遇到碘液不变蓝。在口腔中,淀粉在______________的作用下分解为麦芽糖。
(4)水浴温度保持在37℃的原因是________________________。
(5)通过探究活动,你认为吃饭时应该做到________________________。
19.图一中甲、乙图是膈肌运动示意图,图二是肺泡内的气体交换过程示意图,请据图回答下列问题。
图一 图二
(1)图一中表示呼气过程的是______图,其中2表示的结构是__________。
(2)图一中乙图所示过程膈肌处于________状态(填“收缩”或“舒张”)。
(3)图二中a和b表示肺泡与血液之间的气体交换,a代表的气体是__________,该物质完成此过程需要透过________层细胞,该过程是通过________作用实现的。
20.如图的图示中,图一所示是“观察小鱼尾鳍内血液的流动”实验材料的处理,图二所示是显微镜下观察到的视野图像,图三所示是“人血涂片”在显微镜视野中的示意图,请根据实验的方法步骤和现象,回答下列问题。
图一 图二图三
(1)在“观察小鱼尾鳍内血液的流动”过程中,用湿棉絮包裹在小鱼的鳃盖和躯干部,并时常往棉絮上滴加清水,这样做的目的是________________。
(2)通常情况下,我们应使用______倍物镜观察尾鳍血管内血液的流动情况(选填“低”或“高”)。
(3)图二是显微镜下观察到的血管图像,你认为2是__________,判断的主要依据是________________。
(4)若某人从平原地区到高原地区生活,则图三中的4__________会增多。
(5)图三中成熟的细胞4与6在细胞结构上的主要区别是________________________。食物名称
重量(克)
蛋白质(克)
脂肪(克)
糖类(克)
大米
100
7.7
0.6
76.8
瘦牛肉
100
18.1
13.4
0
黄豆
100
35.1
26.0
28.6
试管编号
1
2
3
馒头碎屑或块
碎屑适量
碎屑适量
馒头块适量
唾液有无
2mL唾液
A
2mL唾液
是否搅拌
充分搅拌
保温
37℃水浴保温10分钟
加入碘液
2滴
广西南宁市天桃实验学校2023-2024学年七年级下学期期中生物试题(原卷版+解析版): 这是一份广西南宁市天桃实验学校2023-2024学年七年级下学期期中生物试题(原卷版+解析版),文件包含广西南宁市天桃实验学校2023-2024学年七年级下学期期中生物试题原卷版docx、广西南宁市天桃实验学校2023-2024学年七年级下学期期中生物试题解析版docx等2份试卷配套教学资源,其中试卷共19页, 欢迎下载使用。
广西南宁市天桃实验学校2023-2024学年八年级上学期1月月考生物试题: 这是一份广西南宁市天桃实验学校2023-2024学年八年级上学期1月月考生物试题,共4页。试卷主要包含了细菌和真菌的生活必须需要等内容,欢迎下载使用。
广西南宁市天桃实验学校2023-2024学年八年级上学期1月月考生物试题(1): 这是一份广西南宁市天桃实验学校2023-2024学年八年级上学期1月月考生物试题(1),共4页。

