模拟卷04-【赢在高考·模拟8卷】备战2024年高考生物模拟卷(江苏专用)
展开2、锻炼同学的考试心理,训练学生快速进入考试状态。高考的最佳心理状态是紧张中有乐观,压力下有自信,平静中有兴奋。
3、训练同学掌握一定的应试技巧,积累考试经验。模拟考试可以训练答题时间和速度。高考不仅是知识和水平的竞争,也是时间和速度的竞争,可以说每分每秒都是成绩。
4、帮助同学正确评估自己。高考是一种选拨性考试,目的是排序和择优,起决定作用的是自己在整体中的相对位置。因此,模拟考试以后,同学们要想法了解自己的成绩在整体中的位置。
【赢在高考•黄金8卷】备战2024年高考生物模拟卷(江苏专用)
生物 黄金卷04
(时间75分钟,满分100分)
一、单项选择题:共14题,每题2分,共28分。每题只有一个选项最符合题意。
1.下列关于细胞分子组成、结构和功能的叙述,错误的是( )
A.细胞膜以磷脂双分子层为基本骨架,糖蛋白只分布在细胞膜的外侧
B.线粒体中催化细胞呼吸的各种酶,需要高尔基体的加工
C.血红蛋白的构成需要Fe2+参与,可运输O2
D.在真核细胞的内质网和细胞核中分别可以合成脂质和RNA
2.鸡爪与鸭掌最大的不同在于鸡爪的趾骨间没有蹼状结构,但在胚胎发育形成趾的时期,鸡和鸭这两种动物的趾间都有蹼状结构。下列说法错误的是( )
A.鸡爪蹼状结构的形成和消失是细胞分化和细胞凋亡的结果
B.鸡爪与鸭掌的形成过程受到由遗传机制决定的程序性调控
C.鸡和鸭的胚胎期只发生细胞的分裂和分化,没有细胞的衰老
D.鸡和鸭胚胎发育的特点支持两者有共同的原始祖先的观点
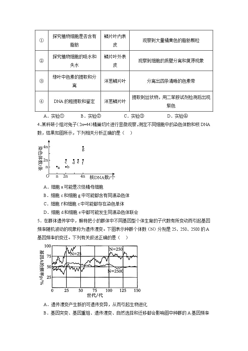
3.下列以紫色洋葱为实验材料的实验中,选择部位及预期实验现象合理的是( )
A.实验①B.实验②C.实验③D.实验④
4.某科研小组对兔子(2n=44)精巢切片进行显微观察,测定不同细胞中的染色体数和核DNA数,结果如图所示,下列相关分析正确的是( )
A.细胞a可能是次级精母细胞
B.细胞c和细胞g中可能都含有同源染色体
C.细胞f和细胞c中可能都存在染色单体
D.细胞d和细胞e中都可能发生同源染色体联会
5.在群体遗传学中,赖特把小的群体中不同基因型个体生育的子代数有所变动而引起基因频率随机波动的现象称为遗传漂变。下图表示种群个体数(N)分别是25、250、2500的A基因频率的变迁。下列有关叙述正确的是( )
A.遗传漂变产生新的可遗传变异,从而引起生物进化
B.基因突变、基因重组、遗传漂变、自然选择和迁移都会影响图中种群的A基因频率
C.若群体随机交配,第125代时,N为250的群体中Aa基因型频率比N为2500的群体的大
D.图中N=25的种群更容易发生遗传漂变,且遗传漂变对种群基因频率的影响具有随机性
6.下列有关DNA发现的实验方法或描述错误的是( )
A.艾弗里实验与赫尔希、蔡斯的实验,实验材料不同但实验设计思路具有相同之处
B.DNA双螺旋模型的碱基互补配对原则,解释了DNA分子具有稳定的直径
C.一段线性DNA分子会有2个游离的磷酸基团,其中两条脱氧核苷酸链反向平行
D.肺炎链球菌的体内转化实验,R型菌转化生成的S型菌与自然的S型菌完全相同
7.使酶活性下降或丧失的物质称为酶的抑制剂。酶的抑制剂主要有两种类型:可逆性抑制剂(与酶可逆结合,酶的活性能恢复)和不可逆性抑制剂(与酶不可逆结合,酶的活性不能恢复)。为探究甲、乙两种小分子抑制剂对酶的抑制作用类型,实验小组设计了如下实验方案,各组实验中其他条件均相同且适宜。下列对该实验的评价,不合理的是( )
第一组:甲溶液+酶溶液→放置一段时间→测酶活性→透析处理一段时间→测酶活性;
第二组:乙溶液+酶溶液→放置一段时间→测酶活性→透析处理一段时间→测酶活性;
A.该上述两组实验有四种可能的预期实验结果与结论
B.实验中酶活性可用一定条件下酶促反应的速率表示
C.实验成功的前提是物质甲和乙能够自由通过透析袋
D.第一组和第二组实验通过相互对照可得出实验结论
8.钠是人体生命活动必不可少的营养物质,如果摄入不足,会导致心率加快、四肢发冷等症状。下列关于人体钠的相关描述错误的是( )
A.Na的主要来源是食盐,主要经肾脏随尿排出
B.血浆渗透压的90%以上来源于Na和Cl
C.Na缺乏会引起神经、肌肉细胞的兴奋性增加
D.血钠含量降低,可引起醛固酮分泌增加,促进肾小管、集合管对Na的重吸收
9.科研人员对4组小鼠进行不同处理,对小鼠的免疫功能进行研究,结果如下表所示。下列相关叙述错误的是( )
A.本实验可探究小鼠的特异性免疫与免疫细胞类型之间的关系
B.向组1中的小鼠注射某种抗原会引起小鼠的非特异性免疫反应
C.组2和组3中的小鼠特异性免疫功能恢复,都能产生抗体
D.组4中的小鼠可能不产生抗体,与体内无T细胞有关
10.科研人员选取15年生的莱星和鄂植8号油橄榄品种进行实验,每个品种随机选取3株作为1个样本,重复3次。如图表示盛花期后20d(5月15日)开始,果实膨大期(莱星7月中旬—8月中旬、鄂植8号6月中旬—7月中旬)直至油橄榄果实成熟(10月15日)叶片内源激素3-吲哚乙酸(IAA)、赤霉素(GA)含量的测定结果。下列叙述错误的是( )
A.莱星叶片IAA峰值的出现与枝条快速生长相对应
B.9月15日—10月15日莱星叶片内GA的含量明显高于IAA的含量
C.IAA和GA在两油橄榄品种体内起传达信息、调节生命活动的作用
D.GA有促进果实发育的作用,果实快速膨大期GA含量快速上升
11.稻田养殖青蛙和小龙虾是一种新的养殖技术,能够减少稻田虫害,提高水稻产量,增加农民收入,实现绿色生产。如图是某稻田部分食物网示意图,下列分析正确的是( )
A.该食物网共有6条食物链,小龙虾占有第二、第三两个营养级
B.该食物网中缺少的生态系统的生物成分是分解者和非生物的物质能量
C.信息传递有利于青蛙捕捉稻飞虱,也有利于稻飞虱躲避青蛙的捕食
D.若该生态系统中使用DDT,则该种杀虫剂在水稻和杂草中含量最高
12.某同学利用图示装置进行果酒和果醋的制作,相关叙述正确的是( )
A.新鲜葡萄冲洗、榨汁、灭菌后装入发酵瓶,预留1/3空间
B.酒精发酵期间,开启磁力搅拌器能提高发酵液中的溶解氧
C.乙酸发酵期间,应打开阀a持续通气并适当提高发酵温度
D.发酵期间,发酵液中乙醇含量及pH均先增大后减小
13.黑曲霉是一种丝状真菌,是重要的发酵工业菌种,其代谢产物广泛应用于食品加工等领域。黑曲霉的PDA液体产酶培养基组成为麸皮、豆粉饼、(NH4)2SO4、MgSO4·7H2O、KH2PO4,培养时需要通气振荡。下列说法错误的是( )
A.黑曲霉的代谢类型为异养需氧型
B.上述培养基需要灭菌后将pH调至酸性
C.豆粉饼可提供黑曲霉生长所需的碳源和氮源
D.工业化生产时,黑曲霉接种前一般要进行扩大化培养
14.如图表示通过植物细胞工程相关技术,利用甲(2n)、乙(2n)两种植物(各含有一种不同的优良性状)培育高产耐盐植株的过程,其中序号代表过程或结构。请分析下列说法正确的是( )
A.①过程常用胰蛋白酶作为化学诱导剂
B.②不是甲和乙融合的杂种细胞
C.由愈伤组织到④需经过脱分化和再分化的过程
D.可通过配制选择培养基对目的植株进行选择
二、多项选择题:共4题,每题3分,共12分。每题有不止一个选项符合题意。每题全选对者得3分,选对但不全的得1分,错选或不答的得0分。
15.图1和图2是酵母菌细胞质基质和线粒体内进行的部分代谢。酵母菌在O2充足时几乎不产生酒精,且O2对酶不会产生抑制作用。在细胞内,反应物浓度上升或产物浓度下降一般会促进酶促反应进行,反之则抑制,若NADH在线粒体内积累,苹果酸的转运即会被抑制。下列说法正确的是( )
A.NAD+和NADH的相互转变发生在细胞质基质和线粒体中
B.①为载体蛋白,推测苹果酸通过线粒体膜的方式为主动运输
C.O2抑制无氧呼吸生成酒精与图2所示的代谢有关
D.线粒体内膜形成水时,与O2结合的NADH来自细胞质基质和线粒体
16.M13噬菌体DNA是一种单链+DNA,进入大肠杆菌后先合成为复制型双链DNA,再进行滚环复制,过程如图,其中SSB是单链DNA结合蛋白。相关叙述正确的是( )
A.M13噬菌体DNA的碱基中嘌呤数与嘧啶数相等
B.过程①④均需先合成RNA引物来引导子链的延伸
C.SSB蛋白与单链DNA结合可以维持+DNA的单链状态
D.一个单链+DNA经过一轮复制可以得到一个单链+DNA和一个复制型DNA
17.心肌细胞与神经细胞类似,均具有生物电现象。两者静息电位的形成机制相似,但动作电位明显不同,心肌细胞的动作电位分为0~4五个时期,其膜电位变化及形成机制如下图所示:
下列说法正确的是( )
A.若适当增大细胞外溶液的K+浓度,则静息电位的绝对值增大
B.神经递质作用于心肌后,一定引起Na+通道介导的Na+内流,出现0期
C.在2期中,Ca2+内流和K+外流相当,所以膜电位变化非常平缓
D.在4期中,Ca2+通过Na+—Ca2+交换逆浓度排出细胞的动力最终来自ATP
18.为了更好地保护东北虎,我国建立了东北虎豹国家公园和生态廊道,打破其栖息地破碎化的局面。下列叙述正确的是( )
A.调查我国境内东北虎的种群密度可用标记重捕法
B.建立生态廊道有利于增加东北虎的种群密度和遗传多样性
C.国家公园的面积及公园中食物数量决定东北虎种群的K值
D.若要预测东北虎种群数量的变化应调查其年龄结构和性别比例
19.大鼠早期胚胎可以利用细胞竞争机制“杀死”外来的人类干细胞,从而导致人—鼠嵌合胚胎的嵌合率低下。科学家拟通过以下途径获得具有人类胰腺的幼鼠,下列分析合理的是( )
A.iPS细胞的分裂、分化能力可能与图中b区域的细胞相当
B.为获得更多的受精卵,可对雌鼠注射适量的促性腺激素
C.步骤①基因编辑的目的可能是破坏受精卵中与胰腺形成有关的基因
D.图中过程涉及转基因技术、动物细胞培养及核移植、胚胎移植等
三、非选择题:共5题,共60分。
20.某植物具有一种浓缩机制,部分过程见图1,该机制可以以的形式在细胞内富集无机碳,最终提高了Rubisc附近的浓度。请回答:
(1)根据图1分析,可由光反应提供的物质是 ,其中OAA转变为Mal的过程属于 (填“吸能”或“放能”)反应。
(2)为了研究该浓缩机制发挥作用的环境条件,科学家获得了一个浓缩机制缺失型突变体A,在不同浓度的溶液中检测植物生成的相对速率,如图2所示(WT为未突变的野生型)。根据图分析,说明植物的该浓缩机制可能只在 条件下发挥作用。
(3)已知我市种植的冬小麦主要在春季、夏初进行营养生长,玉米主要在盛夏进行营养生长。综上分析,该植物很可能是我市主要粮食农作物中的 (填“小麦”或“玉米”),理由是 。
21.生长激素对软骨细胞生长有促进作用,调节过程如图所示。回答下列问题:
(1)据图可以确定 细胞具有GH的受体。
(2)研究人员将正常小鼠和IGF-1基因缺失小鼠分组饲养后,检测体内GH水平。据图预测,IGF-1基因缺失小鼠体内GH水平应 (填“低于”、“等于”或“高于”)正常小鼠,理由是 。
(3)研究人员拟以无生长激素受体的小鼠软骨细胞为实验材料,在细胞培养液中添加不同物质分组离体培养,验证生长激素可通过IGF-1促进软骨细胞生长。实验设计如表所示,A组为对照组。
实验结果预测及分析:
①与A组比较,在B、C组中,软骨细胞生长有明显变化的是 组。
②若D组培养的软骨细胞生长情况与B组相近,则推测D组培养液中添加物质是 。
22.克氏针茅草原以羊草、牲畜喜食的克氏针茅为主要优势植物,为分析不同放牧强度对克氏针茅草原植物群落结构、物种多样性及地上生物量的影响,研究人员通过设置禁牧、轻度放牧、中度放牧、重度放牧区进行实验,采样调查结果如下表所示,回答下列问题:
(1)使用样方法调查四种样地中某草本植物的种群密度时,每个样方的面积通常设置为 ,调查时应注意 (答出2点)。
(2)决定草原群落性质的最重要的因素是 ;在禁牧和轻度放牧样地,克氏针茅和羊草为优势种,优势种是指 (答出2点)的植物,优势种的种类是 (填“不变”或“可变”)的。
(3)调查结果表明,中度和重度放牧条件下群落密度增高,分析原因:过度放牧造成 在竞争中占优势、大幅增加,使得群落密度增高。
(4)据表分析,轻度放牧使克氏针茅草原对食草动物的环境容纳量 (填“增大”或“减小”);相比于中度放牧,重度放牧样地中非原有群落优势种的地上生物量占总地上生物量的比例 (填“更大”或“更小”),群落退化更严重。由此可见,合理的放牧强度对实现克氏针茅草原可持续利用非常重要。
23.某严格自花传粉的二倍体植物(2n)野生型为红花,突变型为白花。研究人员围绕花色性状的显隐性关系和花色控制基因及其在染色体上的定位,进行了以下相关实验。请回答:
(1)在甲地的种群中,该植物出现一株白花突变。让白花植株自交,若后代 ,说明该突变型为纯合子。将该白花植株与野生型杂交,若子一代为红花植株,子二代红花植株和白花植株比为3:1,出现该结果的条件是:
①红花和白花受 等位基因控制,且基因完全显性;
②配子具有相同成活率及受精能力并能随机结合;
③受精卵的发育能力及各基因型植株存活率相同。
(2)在乙地的种群中,该植物也出现了一株白花突变,且和甲地的白花突变同为隐性突变。为确定甲、乙两地的白花突变是否由相同的等位基因控制,可将 杂交,当子一代表现型为
时,可确定两地的白花突变由不同的等位基因控制;若子二代中表现型及比例为 时,可确定扫花突变由两对等位基因控制。
(3)单体(2n-1)可用于基因的染色体定位。人工构建该种植物的单体系(红花)应有 种单体。若白花由一对隐性突变基因控制,将白花突变植株与该种植物单体系中的全部单体分别杂交,留种并单独种植,当子代出现表现型及比例为 时,可将白花突变基因定位于 。
(4)三体(2n+1)也可以用基因的染色体定位。若白花由一对隐性突变基因控制,将白花突变植株与三体系(红花纯合)中全部三体分别杂交,留种并单独种植,当子二代出现表现型及比例为
时,可将白花突变基因定位。
24.如图A所示,质粒上含有X抗生素抗性基因()和Y抗生素抗性基因(),其中内部含有限制酶KasI的识别序列,内部含有限制酶Fse I、Hpa II、Nae I、NgM IV的识别序列,五种酶的识别序列如表格所示(表示切割位点),且这些识别序列在整个质粒上均仅有一处,目的基因内部不存在这些识别序列。
(1)若要将图B所示的目的基因直接插入到内形成重组质粒,则质粒需用限制酶 切开。将切开的质粒溶液与目的基因溶液混合后连接,一般先用 处理大肠杆菌后,再对其进行导入操作。
(2)取导入处理过的大肠杆菌接种到含有抗生素 (填“X”或“Y”)的培养基中培养,培养基 (填“需要”或“不需要”)加入琼脂。从获得的纯培养物中取部分菌体接种到含有抗生素 (填“X”或“Y”)的培养基中,若无菌落生长,可初步确定获得的培养物符合要求;若有菌落生长,原因是 。
(3)为鉴定筛选出的菌落中是否含有正确插人目的基因的重组质粒(图C所示),拟设计引物进行PCR鉴定。图C所示为甲、乙、丙3条引物在正确重组质粒中的相应位置,若选择引物 进行PCR,且扩增出了450 bp片段,则说明实验成功;若选择引物甲、乙进行PCR,且扩增出了400bp片段,原因是 。
编号
实验内容
选择部位
预期实验现象
①
探究植物细胞是否含有脂肪
鳞片叶内表皮
观察到大量橘黄色的脂肪颗粒
②
探究植物细胞的吸水和失水
鳞片叶外表皮
观察到细胞的质壁分离和复原现象
③
绿叶中色素的提取和分离
洋葱鳞片叶
分离出四条清晰的色素带
④
DNA的粗提取和鉴定
洋葱鳞片叶
提取到丝状物,用二苯胺试剂检测后出现紫色
组别
1
2
3
4
处理
大剂量射线照射小鼠,杀死淋巴细胞和其他免疫细胞,使小鼠的特异性免疫功能丧失,很容易感染疾病
输入除B细胞和T细
胞外的其他免疫细胞
同时输入B细胞和T细胞
输入T细胞
输入B细胞
注射某种抗原
组别
A
B
C
D
E
培养液中添加物质
无
GH
IGF-1
?
去垂体小鼠注射GH后的血清
样地类型
主要优势植物
群落高度/cm
群落密度/(株·m-2)
总地上生物量/(g·m-2)
原有群落优势种地上生物量/(g·m-2
禁牧
克氏针茅、羊草、糙隐子草
9.1
16.7
193.58
80.65
轻度放牧
克氏针茅、羊草、寸草苔
8.3
19.1
218.65
92.62
中度放牧
猪毛菜、羊草、多根葱
7.7
30.1
122.36
38.2
重度放牧
猪毛菜、糙隐子草、多根葱
5.6
41.2
115.33
26.7
名称
说别序列及切期位点
名称
识别序列及规割位点
Fse I
Hpa II
KasI
Nae I
NgM IV
模拟卷07-【赢在高考·模拟8卷】备战2024年高考生物模拟卷(广东专用): 这是一份模拟卷07-【赢在高考·模拟8卷】备战2024年高考生物模拟卷(广东专用),文件包含黄金卷07解析版docx、黄金卷07考试版docx、黄金卷07参考答案docx等3份试卷配套教学资源,其中试卷共29页, 欢迎下载使用。
模拟卷06-【赢在高考·模拟8卷】备战2024年高考生物模拟卷(广东专用): 这是一份模拟卷06-【赢在高考·模拟8卷】备战2024年高考生物模拟卷(广东专用),文件包含黄金卷06解析版docx、黄金卷06考试版docx、黄金卷06参考答案docx等3份试卷配套教学资源,其中试卷共29页, 欢迎下载使用。
模拟卷05-【赢在高考·模拟8卷】备战2024年高考生物模拟卷(广东专用): 这是一份模拟卷05-【赢在高考·模拟8卷】备战2024年高考生物模拟卷(广东专用),文件包含黄金卷05解析版docx、黄金卷05考试版docx、黄金卷05参考答案docx等3份试卷配套教学资源,其中试卷共30页, 欢迎下载使用。

