湖北省黄冈市启黄中学2023-2024学年八年级上学期期中生物试题(原卷版+解析版)
展开分值:50分 时间:40分钟
一、单选题(每小题2分,共20分)
1. 自然界中动物种类繁多,形态千差万别,下列哪种描述是错误的( )
A. 腔肠动物、软体动物和节肢动物都属于无脊椎动物
B. 鸟类的身体大都呈现流线型,有与肺相通的气囊
C. 哺乳动物一般是体表被毛,胎生,哺乳
D. 蚯蚓身体分节,因此蚯蚓属于节肢动物
【答案】D
【解析】
【分析】1.根据体内是否有脊柱,可以把动物分为脊椎动物和无脊椎动物。无脊椎动物包括腔肠动物、扁形动物、线形动物、环节动物、软体动物、节肢动物等类群;脊椎动物包括鱼类、两栖类、爬行类、鸟类和哺乳类。
2.鸟类的气囊与肺相通,主要功能是储存空气,辅助呼吸,即吸入的空气两次通过肺,保证肺充分地进行气体交换,协助肺完成双重呼吸,为飞行提供充足的氧气。同时,气囊还有减轻身体比重和散发热量、调节体温、减轻器官间的摩擦等的作用。
3.哺乳动物的主要特征:体表面有毛,一般分头、颈、躯干、四肢和尾五个部分;牙齿分化,体腔内有膈,心脏四腔,用肺呼吸;大脑发达,体温恒定,是恒温动物;哺乳胎生。
4.环节动物的身体呈圆筒形,由许多彼此相似的体节组成;靠刚毛或疣足辅助运动。代表动物有:蚯蚓、水蛭、沙蚕等。
【详解】A.身体内没有由脊椎骨组成的脊柱的动物,如:腔肠动物、扁形动物、线形动物、环节动物、软体动物、节肢动物等,A正确。
B.鸟类的体表覆羽;前肢变成翼,身体呈现流线型,有喙无齿;用肺呼吸,有与肺相通的气囊,可以储存空气,B正确。
C.哺乳动物的体表被毛,牙齿有门齿、臼齿和犬齿的分化,体腔内有膈,心脏四腔,用肺呼吸,大脑发达,体温恒定,胎生哺乳,C正确。
D.蚯蚓的身体呈圆筒形,由许多彼此相似的体节组成属于环节动物,靠刚毛辅助运动,D错误。
故选D。
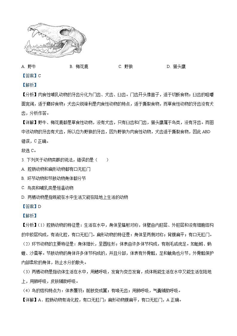
2. 同学们参观标本室时,看到如图所示的动物头骨,该动物最可能是( )
A. 野牛B. 梅花鹿C. 野狼D. 猫头鹰
【答案】C
【解析】
【分析】肉食性哺乳动物的牙齿分化为门齿、犬齿、臼齿。门齿开头像凿子,适于切断食物;臼齿的咀嚼面宽阔,适于磨碎食物;犬齿尖锐锋利是肉食性动物的特点,适于撕裂食物,而草食性动物的牙齿没有犬齿,分析作答。
【详解】野牛、梅花鹿都是草食性动物,没有犬齿,只有臼齿和门齿,猫头鹰属于鸟类,没有牙齿。而图中该动物的牙齿有犬齿,所以应为野狼的牙齿,因为野狼为肉食性动物,犬齿适于撕裂食物,因此ABD错误,C正确。
故选C。
3. 下列关于动物类群的说法,错误的是( )
A. 腔肠动物和扁形动物都有口无肛门
B. 环节动物和节肢动物身体都分节
C. 鸟类和哺乳类是恒温动物
D. 两栖动物是指既能在水中生活又能在陆地上生活的动物
【答案】D
【解析】
【分析】(1)腔肠动物的特征是:生活在水中,身体呈辐射对称,体壁由内胚层、外胚层和没有细胞结构的中胶层构成,有消化腔,有口无肛门。扁形动物的特征是:身体呈两侧对称;背腹扁平;有口无肛门。
(2)环节动物的主要特征是:身体细长,呈圆柱形;体表由许多体节构成,有刚毛或疣足。如蚯蚓、蚂蝗、沙蚕等。节肢动物的身体许多体节构成的,并且分部,体表有外骨骼,足和触角也分节,外骨骼保护内部柔软的身体,防止水分的散失。
(3)两栖动物是指幼体生活在水中,用鳃呼吸,发育为变态发育,成体既能生活在水中又能生活在陆地上,用肺呼吸,皮肤辅助呼吸。
(4)鸟的结构特点为:体表覆羽;前肢变成翼;有喙无齿;用肺呼吸,气囊辅助呼吸。
【详解】A.腔肠动物有消化腔,有口无肛门;扁形动物腹扁平,有口无肛门,A正确。
B.环节动物由许多体节构成;节肢动物的身体许多体节构成的,B正确。
C.鸟类和哺乳动物的体温恒定,属于恒温动物,体温不随环境温度的变化而变化,扩大动物的活动和分布范围,C正确。
D.两栖动物是指幼体生活在水中,用鳃呼吸,发育为变态发育,成体既能生活在水中又能生活在陆地上,D错误。
故选D。
4. 在校运动会中,小红参加了单手投掷实心球的比赛。她在完成把实心球从手中掷出的动作时,骨骼肌和关节活动的情况是( )
A. 肱二头肌收缩,肱三头肌舒张,肘关节伸直
B. 肱二头肌收缩,肱三头肌舒张,肘关节弯曲
C. 肱二头肌舒张,肱三头肌收缩,肘关节弯曲
D. 肱二头肌舒张,肱三头肌收缩,肘关节伸直
【答案】D
【解析】
【分析】人体的任何一个动作,都是在神经系统的支配下,由于骨骼肌收缩,并且牵引了所附着的骨,绕着关节活动而完成的。
【详解】把实心球从手中掷出的动作属于伸肘动作,此时肱二头肌舒张,肱三头肌收缩,肘关节伸直,因此ABC错误,D正确。
故选D。
5. 完成一个动作时,骨骼肌的收缩是运动中的动力源。下列骨骼肌收缩能产生运动效果的图示是( )
A. B. C. D.
【答案】B
【解析】
【分析】骨骼肌包括肌腹和肌腱,肌腹是骨骼肌中间较粗的部分,受刺激而收缩;肌腱是骨骼肌两端较细的部分,跨关节附在不同的骨上,有固定作用。骨骼肌有受刺激而收缩的特性,当骨骼肌受神经传来的刺激收缩时,就会牵动着它所附着的骨,绕着关节转动,于是躯体就产生了运动。
【详解】骨骼肌两端较细呈乳白色的部分是肌腱(属于结缔组织),分别至少附着在两块骨上。故B正确,ACD都错误。
故选B。
6. 下列有关动物生殖发育的叙述,正确的是( )
A. 蝗虫的发育过程经过了卵→若虫→成虫三个时期,属于不完全变态发育
B. 蝉的生殖发育过程与家蚕相同,属于有性生殖,完全变态发育
C. 青蛙的生殖发育特点是体内受精,变态发育
D. 所有的鸟卵在适宜的条件下都可以发育成雏鸟
【答案】A
【解析】
【分析】(1)昆虫的发育分为完全变态发育和不完全变态发育两种方式;完全变态发育经过卵、幼虫、蛹、成虫四个时期,且幼虫和成虫的形态结构差别明显,如蝗虫、家蚕;不完全变态发育经过了卵、若虫、成虫三个时期,且若虫和成虫的形态结构非常相似,如蝗虫和蝉。
(2)青蛙属于体外受精,变态发育。
(3)鸟类属于体内受精、卵生。
【详解】A.蝗虫的发育过程经过了卵→若虫→成虫三个时期,而且若虫和成虫的形态结构非常相似,属于不完全变态发育,A正确。
B. 蝉的生殖发育方式与蝗虫相似,发育过程经过了卵→若虫→成虫三个时期,属于不完全变态发育,B错误。
C. 青蛙的生殖发育特点是体外受精,C错误。
D. 受精后的鸟卵在适宜的条件下可以发育成雏鸟,D错误。
【点睛】本题考查生物的生殖和发育。
7. 抗生素的滥用,会导致细菌的耐药性不断增强,从而出现具有多重耐药性的细菌,即超级细菌。如图所示为首次拍摄到的携带遗传物质(NDM﹣1基因)的“超级细菌”照片。下列有关说法正确的是( )
A. 该超级细菌根据形态判断属于螺旋菌
B. 超级细菌携带的NDM﹣1基因存在于[A]细胞核内
C. [F]是其鞭毛,是超级细菌的运动器官
D. 细菌细胞内没有叶绿体,一般要依赖有机物生活
【答案】D
【解析】
【分析】1.细菌的种类是根据细菌的形态来进行分类的,分为杆菌、球菌、螺旋菌。外形呈球状的细菌为球菌,外形为杆状的细菌为杆菌,外形为螺旋状的细菌为螺旋菌。
2.细菌是单细胞个体,其细胞由细胞壁、细胞膜、细胞质等部分构成,但没有成形的细胞核,只有DNA集中的核区,这是细菌的基本结构,是所有细菌都具有的。
3.题图中:A是遗传物质(DNA集中区域),B是细胞膜,C是细胞壁,D是荚膜,E细胞质,F鞭毛。
【详解】A.该超级细菌外形为杆状,判断属于杆菌,不是螺旋菌,A错误。
B.细菌没有成形的细胞核,可见,超级细菌携带的NDM﹣1基因存在于[A]DNA集中区域,B错误。
C.超级细菌是单细胞生物,没有器官层次,因此[F]是其鞭毛,是超级细菌的运动结构(不是器官),C错误。
D.细菌细胞内没有叶绿体,一般要依赖有机物生活,属于异养,D正确。
故选D。
8. 下列有关细菌和真菌的叙述,错误的是( )
A. 细菌和真菌都是多细胞生物B. 细菌的生殖方式是分裂生殖
C. 真菌可以通过产生孢子来繁殖后代D. 细菌和真菌能参与生态系统中的物质循环
【答案】A
【解析】
【分析】细菌是单细胞生物,个体较小,有些细菌在生长发育后期,个体缩小、细胞壁增厚,形成芽孢。芽孢是细菌的休眠体,对不良环境有较强的抵抗能力。真菌的基本结构有细胞壁、细胞膜、细胞质、细胞核,没有叶绿体。真菌中酵母菌是单细胞的,霉菌和大型真菌都是多细胞的;真菌的细胞不含叶绿体,是典型异养生物。
【详解】A.细菌是单细胞生物;真菌有单细胞的也有多细胞的,A符合题意。
B.细菌靠分裂进行生殖,也就是一个细菌分裂成两个细菌,长大以后又能进行分裂。在环境适宜的时候,不到半小时,细菌就能分裂一次。B不符合题意。
C.大多数真菌可以产生孢子,通过孢子来繁殖后代,C不符合题意。
D.细菌和真菌能够通过呼吸作用(分解作用)将有机物分解成二氧化碳、水和无机盐等无机盐,参与生态系统中的物质循环,D不符合题意。
故选A。
9. 下列有关生物多样性和生物分类的叙述中正确的是( )
A. 生物成分越复杂,生物种类越丰富,生态系统越不稳定
B. 分类的等级由小到大依次是:界、门、纲、目、科、属、种
C. 保护生物多样性应当禁止对生物资源进行开发和利用
D. 真菌、动物和植物由于具有成形的细胞核,都可以归为真核生物
【答案】D
【解析】
【分析】生物分类单位由大到小是界、门、纲、目、科、属、种。界是最大的分类单位,最基本的分类单位是种。
【详解】A.生态系统中各种生物的数量和所占的比例是相对稳定的状态。这种平衡是一种动态平衡,之所以会出现这种平衡是因为生态系统具有一定的自我调节能力,这种能力与生态系统中生物的种类和数量有关,生物的种类和数量越多,营养结构越复杂,这种能力就越强,生态系统往往就越稳定,A错误。
B.生物分类单位由大到小是界、门、纲、目、科、属、种,B错误。
C.强调保护生物多样性,并不意味着禁止开发和利用,只是反对盲目地、掠夺式地开发和利用,C错误。
D.真菌、动物和植物由于具有成形的细胞核,都可以归为真核生物,D正确。
故选D。
10. 如图是生态系统中物质循环图解,甲、乙、丙分别代表不同的生物类群,下列说法不正确的是( )
A. 若甲乙丙表示地球上所有生物,则如图可表示生物圈
B. 乙在维持生态平衡中有重要作用
C. 甲代表的是腐生细菌和真菌等,促进生物圈中的物质循环
D. 若甲遭受毁灭性破坏,则该生态系统可能崩溃
【答案】C
【解析】
【分析】1.在一定的空间范围内,生物与环境所形成的统一的整体叫生态系统。一个完整的生态系统包括非生物部分和生物部分,非生物部分包括阳光、空气、水、温度等,生物部分由生产者(主要是植物)、消费者(主要是动物)和分解者(腐生的细菌、真菌)组成。
2.图中,甲是生产者,乙是消费者,丙是分解者。
3.生物圈就是生物与环境构成的一个统一的整体,它包括了地球上所有的生物及其生存的全部环境,因此生物圈是一个生态系统,而且是最大的生态系统。
4.动物在生物圈中的作用:维持自然界中生态平衡;促进生态系统的物质循环;帮助植物传粉、传播种子。
【详解】A.生物圈包括了地球上所有的生物及其生存的全部环境。结合题图可知,若甲乙丙表示地球上所有生物,则如图可表示生物圈,A正确。
B.图中乙是动物等消费者,动物等消费者在维持生态平衡中有重要作用,B正确。
C.甲能够通过光合作用,吸收空气中的二氧化碳,代表的是生产者;丙代表的是腐生细菌和真菌等,C错误。
D.生产者主要是指绿色植物,它们能进行光合作用将太阳能转变为化学能,将无机物转化为有机物,不仅供自身生长发育的需要,也是其他生物类群的食物和能源的提供者。因此,生产者是生态系统中最基本、最关键的组成成分。可见,若甲(生产者)遭受毁灭性破坏,则该生态系统可能崩溃,D正确。
故选C。
二、填空题(4小题,共30分)
11. 据图回答问题;
(1)图中属于无脊椎动物是____________,体内有脊柱的变温动物___________ 。(均填字母)
(2)在生长过程中,B需要定期蜕皮,蜕皮的原因是__________________ 。
(3)C与D相比,D是真正的陆生脊椎动物的原因是___________________。
(4)E善于飞行,E善于于飞行的特点有_______________。
【答案】(1) ① AB ②. CD
(2)外骨骼限制了生物的生长和发育
(3)生殖和发育脱离了水的限制
(4)身体呈流线型;体表覆羽;前肢变成翼;骨骼轻、薄、坚固;长骨中空;胸肌发达;有气囊辅助呼吸等
【解析】
【分析】分析图可知:A蚯蚓属于环节动物、B螃蟹属于节肢动物、C青蛙属于两栖动物、D蜥蜴属于爬行动物、E家鸽属于鸟类、F兔属于哺乳动物。
【小问1详解】
根据体内是否有脊柱,可以把动物分为脊椎动物和无脊椎动物。无脊椎动物包括腔肠动物、扁形动物、线形动物、环节动物、软体动物、节肢动物等类群;脊椎动物包括鱼类、两栖类、爬行类、鸟类和哺乳类。体温不随环境温度的变化而变化的动物,是恒温动物。恒温动物只有两类:鸟类和哺乳动物,其他动物类群都是变温动物。结合分析可知,图中属于无脊椎动物的是A蚯蚓、B螃蟹,体内有脊柱的变温动物CD。
【小问2详解】
大多数节肢动物的体表具有坚硬的外骨骼,其主要作用是保护和支持内部的柔软器官、防止体内水分的蒸发散失。外骨骼不能随着动物体的身体的生长而长大,所以在动物体的生长发育过程中,有脱掉原来的外骨骼的现象,这就是蜕皮。故在生长过程中,B螃蟹需要定期蜕皮,蜕皮的原因是外骨骼限制了生物的生长和发育。
【小问3详解】
爬行类具有较为发达的肺适于呼吸空气中的氧气,体表覆盖着鳞片或甲,可以减少水分的蒸发适于干燥的陆生环境;爬行类雌雄异体,体内受精,卵生,卵外有坚韧的卵壳保护,爬行动物用肺呼吸,因此爬行类的生殖发育完全摆脱了对水的依赖。D蜥蜴是真正的陆生脊椎动物的原因是生殖和发育脱离了水的限制;C青蛙的生殖发育受水环境的限制,不能成为真正的陆生脊椎动物。
【小问4详解】
E家鸽与其飞行生活相适应的结构特点为:前肢变成翼;体表被覆羽毛,具有保温作用;身体呈流线型,可以减少飞行时的阻力;有的骨中空,有的骨愈合,直肠很短,能减轻体重。鸟类的胸骨上有高耸的突起部分叫做龙骨突,龙骨突的两侧有发达的肌肉——胸肌,胸肌发达收缩有力,飞行时能产生强大的动力,利于牵动两翼完成飞行动作;鸟类的食量大,为它的飞行生活提供大量的能量,鸟类有气囊,与肺相通,鸟类的肺是气体交换的场所,气囊本身并没有气体交换的作用,气囊的功能是贮存空气。
12. 下图是大上肢肌肉的协作关系示意图,请据图回答;
(1)图中结构②是肌肉,它是由______和__________组成。
(2)奔跑等运动依赖于运动系统,人体运动系统是由_________,___________和______组成的。
(3)运动并不是仅靠运动系统来完成。还需要其他系统如神经系统的调节。运动所需的能量,有赖于_____,________、循环系统等系统的配合。
(4)当我们做运动时,B图中结构1________内含有_____________能减少骨与骨之间的摩擦。结构5是______,可以缓冲两骨之间的撞击力。
【答案】(1) ①. 肌腹 ②. 肌腱
(2) ①. 骨 ②. 关节 ③. 肌肉(骨骼肌)
(3) ①. 消化系统 ②. 呼吸系统
(4) ① 关节腔 ②. (关节)滑液 ③. 关节软骨
【解析】
【分析】A图中,①是肱二头肌,②是肱三头肌,二者协作可以完成屈肘、伸肘、手提重物等动作。
B图为关节结构示意图,1是关节腔,2是关节囊,3是关节头,4是关节窝,5是关节软骨。
【小问1详解】
肌肉由肌腹和肌腱组成。肌腹由大量肌纤维(肌细胞)构成,柔软且具有收缩和舒张能力。肌腱由致密的胶原纤维束构成。
【小问2详解】
运动系统由骨、骨连接(关节)、骨骼肌三部分构成。骨通过骨连接互相连接在一起组成骨骼,构成人体的支架。骨骼肌是动力部分,附着于骨,收缩时牵动骨引起各种运动。
【小问3详解】
运动并不是仅靠运动系统来完成的,还需要其他系统的调节与配合,例如神经系统的调节、呼吸系统和消化系统供给能量、循环系统将能量运送到身体各处等。
【小问4详解】
B图为关节结构示意图,1是关节腔,内含滑液,能减少骨与骨之间的摩擦。5是关节软骨,其形状与骨关节面的形状一致,能减少运动时的摩擦;同时软骨富有弹性,可以减缓运动时震荡和冲击的作用。
13. 以下是五种微生物图,请据图回答下列问题:
(1)图中乙、丙,丁与甲在细胞结构上的主要区别是它们三者的细胞里有___________ 。
(2)甲在悲劣环境下能形成____________,图丁中的a是__________,图中的乙、丙也能通过产生a来繁殖后代。
(3)图中____________(填序号)没有细胞结构,由蛋白质外壳和内部的____________组成。
(4)在酿酒、制作面包和蒸馒头时离不开的是上图中的_____________(填序号)。
(5)图中的乙能产生一种杀死或抑制细菌生长的物质叫做_____________,它是一种著名的抗生素类药物。
【答案】(1)成形的细胞核
(2) ①. 芽孢 ②. 孢子
(3) ①. 戊 ②. 遗传物质##核酸
(4)丙 (5)青霉素
【解析】
【分析】观图可知,甲是细菌,乙是青霉,丙是酵母菌,丁是蘑菇,戊是病毒。图甲中,1细胞壁,2细胞膜,3拟核,4细胞质,5荚膜,6鞭毛。图丁中,a孢子,b菌盖,c菌褶,d菌柄,e菌丝。
【小问1详解】
甲图为细菌,细胞内没有成形的细胞核;乙图为青霉、丙图为酵母菌、丁图为蘑菇,都属于真菌,细胞内有成形的细胞核。因此,图中乙、丙、丁与甲在细胞结构上的主要区别是它们三者的细胞里均有成形的细胞核。
【小问2详解】
有些甲细菌在生长发育后期,个体缩小、细胞壁增厚,形成芽孢。芽孢是细菌的休眠体(不是生殖细胞),对不良环境有较强的抵抗能力。小而轻的芽孢还可随风飘散各处,落在适当环境中,又能萌发成细菌。图丁中的a是从菌褶中散落出来的孢子,乙青霉、丁蘑菇都通过产生a孢子来繁殖后代。
【小问3详解】
戊病毒没有细胞结构,主要由内部的遗传物质和蛋白质外壳组成,不能独立生存,只有寄生在活细胞里才能进行生命活动,一旦离开就会变成结晶体,失去生命活动。图中的甲、乙、丙、丁都有细胞结构。
【小问4详解】
丙酵母菌是一种单细胞真菌,在无氧的条件下,酵母菌能分解葡萄糖产生酒精和二氧化碳,可以用于酿酒;做面包时,经常要用到丙酵母菌,酵母菌可以分解面粉中的葡萄糖,产生二氧化碳,二氧化碳是气体,遇热膨胀而形成小孔,使得馒头或面包暄软多孔。
【小问5详解】
青霉素是一种著名的抗生素,它是由真菌中的乙青霉菌产生的,可以治疗多种细菌性疾病。
14. 同学们在课上学习了制作米酒方法。分组酿制过程中,发现用等量糯米酿酒,产酒量却不同,且有的小组酿制失败没有产酒。为了弄清原因,设计了如下表实验:
(1)第二步处理中放入酒曲粉末相当于培养微生物实验中______,“分成三等份”和“分别装入大小相同的玻璃容器中”的目的是______。
(2)实验共设置了______组对照实验,若甲组和乙组为一组对照实验,则变量为______。
(3)根据乙组与丙组的实验结果,可以得出结论是______(选填“有氧”或“无氧”)条件下才能产酒。
(4)同学们发现新酿制的米酒表面有泡沫,原因是:酵母菌分解有机物产生了酒精和______。
(5)还有小组同学制作了泡菜,所需的微生物是______。
【答案】(1) ①. 接种 ②. 控制单一变量
(2) ①. 2 ②. 温度
(3)无氧 (4)二氧化碳
(5)乳酸菌
【解析】
【分析】1.对照实验:在探究某种条件对研究对象的影响时,对研究对象进行的除了该条件不同以外,其他条件都相同的实验。根据变量设置一组对照实验,使实验结果具有说服力。一般来说,对实验变量进行处理的是实验组,没有处理的就是对照组。
2.微生物的发酵技术在食品、药品的制作中具有重要意义,如制馒头、面包和酿酒要用到酵母菌,制酸奶和泡菜要用到乳酸菌,制醋要用到醋酸杆菌,利用青霉发酵可以提取出青霉素等。
【小问1详解】
培养细菌、真菌的一般方法 :配制培养基、高温灭菌冷却、接种、培养。接种就是把已有的菌种,用某种方式取少量的菌种,接到培养基上的过程。所以,第二步处理中放入酒曲粉末相当于培养微生物实验中的接种,里面含有的主要菌种是酵母菌。单一变量原则:控制其他因素不变,只改变其中一个因素(要研究的因素),观察其对实验结果的影响,所以“分成三等份”和“分别装入大小相同的玻璃容器中”的目的是控制单一变量。
【小问2详解】
在研究一种条件对研究对象的影响时,所进行的除了这个条件不同之外,其他条件都相同的实验,叫做对照实验,实验共设置了,2组对照实验,甲组和乙组为一组对照实验,除温度外其他条件都相同,故变量为温度;乙组和丙组为一组对照实验,除空气外其他条件都相同,故变量为空气。
【小问3详解】
乙组在密封的条件下,产酒量较高,丙组在不密封条件下,不产酒,所以根据乙组与丙组的实验结果,可以得出的结论是:无氧条件下才能产酒。
【小问4详解】
酿酒要酵母菌,酵母菌在无氧的条件下,能把葡萄糖分解成酒精和二氧化碳。所以,同学们发现新酸制的米酒表面有泡沫,原因是酵母菌分解有机物产生了酒精和二氧化碳。
【小问5详解】
泡菜的制作中需要用到乳酸菌,乳酸菌属于厌氧菌,故需注意坛口的密封十分重要。乳酸菌在发酵过程中会产生乳酸,随着发酵的成熟会使泡菜产生酸味,不仅使泡菜更具美味,还能抑制坛内的其它菌,防止不正常的发酵。第一步
将糯米放在容器中用水浸泡一昼夜,洗净,蒸熟,用凉开水冲淋
第二步
冷却后放入酒曲粉末拌均,分成三等份分别装入大小相同的玻璃容器中,标记为甲组、乙组、丙组
第三步分组操作
甲组
乙组
丙组
密封
密封
不密封
第四步恒温处理
15℃
30℃
30℃
实验结果
产酒量较低
产酒量较高
不产酒
湖北省黄冈市部分学校2022-2023学年八年级上学期期中生物试题(原卷版+解析版): 这是一份湖北省黄冈市部分学校2022-2023学年八年级上学期期中生物试题(原卷版+解析版),文件包含湖北省黄冈市部分学校2022-2023学年八年级上学期期中生物试题原卷版docx、湖北省黄冈市部分学校2022-2023学年八年级上学期期中生物试题解析版docx等2份试卷配套教学资源,其中试卷共15页, 欢迎下载使用。
西藏昌都市贡觉县中学2023-2024学年八年级上学期期末生物试题(原卷版+解析版): 这是一份西藏昌都市贡觉县中学2023-2024学年八年级上学期期末生物试题(原卷版+解析版),文件包含精品解析西藏昌都市贡觉县中学2023-2024学年八年级上学期期末生物试题原卷版docx、精品解析西藏昌都市贡觉县中学2023-2024学年八年级上学期期末生物试题解析版docx等2份试卷配套教学资源,其中试卷共19页, 欢迎下载使用。
精品解析:2021年湖北省黄冈市中考二模生物试题(解析版+原卷版): 这是一份精品解析:2021年湖北省黄冈市中考二模生物试题(解析版+原卷版),文件包含精品解析2021年湖北省黄冈市中考二模生物试题原卷版doc、精品解析2021年湖北省黄冈市中考二模生物试题解析版doc等2份试卷配套教学资源,其中试卷共16页, 欢迎下载使用。

