2024年中考考前最后一套押题卷:化学(济南卷)(全解全析)
展开
这是一份2024年中考考前最后一套押题卷:化学(济南卷)(全解全析),共18页。试卷主要包含了下列说正确的是等内容,欢迎下载使用。
注意事项:
1.答卷前,考生务必将自己的姓名、考生号等填写在答题卡和试卷指定位置上。
2.回答选择题时,选出每小题答案后,用铅笔把答题卡对应题目的答案标号涂黑。如需改动,用橡皮擦干净后,再选涂其他答案标号。回答非选择题时,将答案写在答题卡上。写在本试卷上无效。
3.考试结束后,将本试卷和答题卡一并交回。
可能用到的相对原子质量:H-1 C-12 O-16 Na-23 Cl-35.5 Fe-56 Cu-64 Zn-65 Ag-108
选择题部分 共40分
一、单项选择题:本题共10小题,每小题2分,共20分。每小题四个选项中,只有一个选
项最符合题目的要求。
1.下列变化过程中只发生物理变化的是
A.塑料降解 B.光合作用
C.粮食酿酒 D.雾凇形成
【答案】D
【解析】A、塑料降解,是塑料发生缓慢氧化生成新物质,属于化学变化,错误;
B、光合作用吸收二氧化碳生成氧气,属于化学变化,错误;
C、粮食酿酒过程中有新物质乙醇生成,属于化学变化,错误;
D、雾凇是由于温度急剧下降,雾气凝聚在树木的枝叶上,而形成白色散冰晶,属于物理变化,正确。
2.2024年6月5日世界环境日中国主题是“全面推进美丽中国建设”。下列做法不符合这一主题的是
A.积极参与植树造林,可以保护环境B.禁止使用农药化肥,保护水体
C.垃圾分类回收处理,充分利用资源D.循环使用教科书,节约使用纸张
【答案】B
【解析】A、积极参与植树造林,有利于保护环境,正确;
B、为节约资源,利于保护环境,应合理使用农药化肥,提高农作物产量,不是禁止使用农药化肥, 正
确;
C、垃圾分类回收处理,充分利用资源,有利于保护环境,错误;
D、循环使用教科书,节约使用纸张,有利于节约资源,错误。
3.化学对于人体健康来说至关重要。下列说法不正确的是
A.只有蔬菜、水果才能补充维生素B.蛋白质是人体所需的营养物质之一
C.缺钙会导致青少年生长发育不良D.食盐中的钠元素是人体必需元素
【答案】A
【解析】A、并不是只有水果、蔬菜才能补充维生素,种子食物、动物肝脏、蛋类、牛奶、鱼类、鱼肝
油等也是获取维生素的主要来源,错误;
B、蛋白质、糖类、油脂、维生素、无机盐和水是人体所需的六大基本营养素,蛋白质是人体所需的营
养物质之一 ,正确;
C、钙主要存在于骨骼和牙齿中,使骨骼和牙齿具有坚硬的结构支架,幼儿和青少年缺钙会患佝偻病或
发育不良,正确;
D、食盐中含有钠元素和氯元素,食盐中的钠元素是人体必需元素,正确。
4.规范的实验操作可以减少不必要的麻烦,避免一些危险和提高实验的成功率,下列实验操作规范的是
A.AB.BC.CD.D
【答案】D
【解析】A、向试管中塞橡胶塞应慢慢转动着着塞进试管口,切不可把试管直立放在桌上使劲塞橡胶塞,
以免压破试管,图示操作错误;
B、稀释浓硫酸应把浓硫酸盐烧杯壁慢慢倒入水中,并用玻璃棒不断搅拌,图示操作错误;
C、氢氧化钠固体具有腐蚀性,应放在玻璃器皿中称量,图示操作错误;
D、氢气验纯:将收集到的一试管氢气用拇指堵住试管口,管口朝下靠近火焰,松开拇指,听到尖锐的
爆鸣声说明氢气不纯,声音很小说明氢气较纯,图示操作正确。
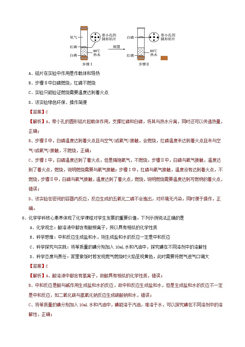
5.利用如图所示装置(其中白磷与红磷无法通过小孔)及步骤进行实验,已知白磷和红磷的着火点分别为40℃、240℃。下列说法不正确的是
A.铝片在实验中作用是作载体和导热
B.步骤Ⅱ中白磷燃烧,红磷不燃烧
C.实验只能验证燃烧需要温度达到着火点
D.该实验绿色环保、操作简便
【答案】C
【解析】A、带小孔的圆形铝片起载体作用,支撑红磷和白磷,将其与热水分离,同时还可以传递热量,正确;
B、步骤Ⅱ中,白磷温度达到着火点且与空气(或氧气)接触,会燃烧,红磷温度未达到着火点且未与空气(或氧气)接触,不燃烧,正确;
C、步骤I中,白磷温度达到了着火点,但是隔绝氧气,不燃烧,步骤Ⅱ中,白磷与氧气接触,温度达到了着火点,燃烧,说明燃烧需要与氧气接触;步骤I中,红磷与氧气接触,温度没有达到着火点,不燃烧,步骤Ⅱ中,白磷与氧气接触,温度达到了着火点,燃烧,说明燃烧需要温度达到可燃物的着火点,错误;
D、该实验在密闭的容器内反应,反应生成的五氧化二磷不会逸出,对环境无污染,同时便于操作,正确。
6.化学学科核心素养体现了化学课程对学生发展的重要价值。下列示例说法正确的是
A.化学观念:酸溶液中都含有酸根离子,所以具有相似的化学性质
B.科学思维:中和反应生成盐和水,则生成盐和水的反应一定是中和反应
C.科学探究与实践:将等质量的碘分别加入10mL水和汽油中,探究碘在不同溶剂中的溶解性
D.科学态度与责任:家里做饭时若发现燃气燃烧时火焰呈现黄色,此时需要将燃气进气口调大
【答案】C
【解析】A、酸溶液中都含有氢离子,故酸具有相似的化学性质,错误;
B、中和反应是酸与碱作用生成盐和水的反应,故中和反应生成盐和水,但是生成盐和水的反应不一定是中和反应,如二氧化碳与氢氧化钠反应生成碳酸钠和水,错误;
C、将等质量的碘分别加入10mL水和汽油中,碘能溶于汽油,难溶于水,可以探究碘在不同溶剂中的溶解性,正确;
D、家里做饭时,若发现燃气燃烧时火焰呈现黄色,说明氧气不足,碳不完全燃烧,此时需要将燃气进气口调小,错误。
7.硒元素具有抗衰老、抑制癌细胞的功效。如图是硒在元素周期表中的信息及几种粒子的结构示意图。下列说法正确的是
A.硒的相对原子质量为78.96g
B.②在化学反应中容易得到电子
C.③④表示的均是阳离子
D.①③属于同种元素
【答案】D
【解析】A、相对原子质量是一个比值,单位是“1”,错误;
B、②在化学反应中容易失去电子,错误;
C、原子中质子数=核外电子数,阴离子中质子数核外电子数,③表示的
是阴离子,④表示的是阳离子,错误;
D、具有相同质子数的一类原子总称为元素,①③属于同种元素,正确。
8. 根据下列实验事实得出的结论错误的是
A.A B.B C.C D.D
【答案】A
【解析】A、氢氧化钠固体溶解放热,溶液温度会升高,则无法证明中和反应是否放热,错误;
B、铁能与盐酸反应,而铜不能与盐酸反应,则说明铁的金属活动性比铜强,正确;
C、将50mL水和50mL酒精混合后,总体积小于100mL,是因为分子之间有间隔,酒精分子均匀分散到水
分子之间,正确;
D、潮湿的环境中铁容易生锈,干燥的环境中铁不生锈,对比得出水是铁锈蚀需要的条件之一,正确。
9.下列说正确的是
A.活泼金属与酸反应能产生气体,能与酸反应产生气体的固体一定是活泼金属
B.溶液有晶体析出时,溶液中溶质质量减小,则溶液的溶质质量分数一定减小
C.碱性溶液中加入酚酞试液后显红色,加入酚酞试液后显红色的一定是碱性溶液
D.同种元素的原子具有相同的质子数,所以质子数相同的粒子属于同种元素
【答案】C
【解析】A、活泼金属与酸反应有气体产生,但与酸反应产生气体的不一定是活泼金属,也可能是碳酸
盐,错误;
B、 如果对饱和溶液恒温蒸发水分,有晶体析出,但析出晶体后的溶液仍该温度下的饱和溶液,所以该
溶液的溶质质量分数是不变的。所以溶液有晶体析出时,溶液中溶质质量减小,则溶液的溶质质量分数
不一定减小,错误;
C、碱性溶液能使酚酞试液变红,滴入酚酞试液后变红的溶液一定呈碱性,正确;
D、元素是质子数(即核电荷数)相同的一类原子的总称,同种元素的原子具有相同的质子数,具有相
同质子数的粒子不一定属于同种元素,如水分子和氖原子核内质子数均为10。所以同种元素的原子具有
相同的质子数,但质子数相同的粒子不一定属于同种元素,错误。
10.实验室里有甲、乙、丙三瓶失去标签的溶液,已知它们分别是稀硫酸、氢氧化钡溶液、碳酸钠溶液中的各一种。为了鉴别这三种溶液,各取少量溶液两两混合,产生的现象如下表所述。则依据实验现象作出的下列推断中,合理的是
A.甲一定是稀硫酸B.甲一定是碳酸钠溶液
C.甲和丙生成的沉淀一定是BaSO4D.丙一定是氢氧化钡溶液
【答案】D
【解析】稀硫酸和碳酸钠反应生成硫酸钠、水和二氧化碳,硫酸和氢氧化钡反应生成硫酸钡沉淀和水,
氢氧化钡和碳酸钠反应生成碳酸钡沉淀和氢氧化钠,则丙为氢氧化钡,甲、乙分别为硫酸和碳酸钠
A、由分析可知,甲可能为硫酸,也可能为碳酸钠,错误;
B、甲不一定为碳酸钠,错误;
C、由于不确定甲,则无法确定甲和丙生成的沉淀,错误;
D、由分析可知,丙一定为氢氧化钡,正确。
二、多项选择题:本题共5小题,每小题4分,共20分。每小题给出的四个选项中,至少有两个选项符合题目的要求,全部选对得4分,选对两个及以上但不全的得3分,选对一个得2分,有错选的得0分。
11.中国空间站的“萨巴蒂尔系统”能将航天员排出的二氧化碳转化为水,有关反应的微观粒子示意图如图所示,下列说法正确的是
A.反应前后原子种类没有改变
B.参加反应的甲和乙的质量比为11:2
C.该反应碳、氢元素的化合价都发生了变化
D.该反应属于置换反应
【答案】ABC
【解析】根据反应的微观粒子示意图可知,该反应是二氧化碳和氢气在一定条件下反应生成甲烷(CH4)和水,反应的化学方程式为CO2+4H2一定条件CH4+2H2O
A、根据反应的微观粒子示意图可知,反应前后原子种类没有发生改变,正确;
B、根据反应的化学方程式可知,参加反应的甲和乙的质量比44:8=11:2,正确;
C、CO2中碳元素的化合价为+4价,甲烷中碳元素的化合价为-4价,氢气是单质,化合价为0价,H2O中氢元素化合价为+1价,碳元素和氢元素化合价都发生了变化,正确;
D、置换反应是单质和化合物反应生成新的单质和新的化合物,根据化学方程式可知是单质和化合物反应生成两种化合物,不属于置换反应,错误。
12.分离、除杂提纯是化学实验的重要环节,下列设计能达到实验目的是
A.A B.B C.C D.D
【答案】ABD
【解析】A、碳酸钙难溶于水,但是能和盐酸反应生成氯化钙、水和二氧化碳,可以用于除去氯化钙溶液中的稀盐酸,正确;
B、适量的氯化钡能与硫酸钾反应生成硫酸钡沉淀和氯化钾,能除去杂质,且没有引入了新的杂质,除杂原则,正确;
C、碳酸钙和氧化钙均能和稀盐酸反应,不仅能除去杂质,也能除去原物质,错误;
D、氮气中混有少量氧气时通过灼热的铜网,利用氧气和铜反应生成氧化铜而除去氧气,且氮气和铜不反应,正确。
13.如图所示是A、B、C三种物质的溶解度曲线,下列分析正确的是
A.A物质的溶解度大于B物质的溶解度
B.50℃时把50gA放入50g水中能得到A的饱和溶液,其中溶质与溶剂的质量比为1∶2
C.20℃时A、C两物质的饱和溶液中含溶质的质量相等
D.50℃时A、B、C三种物质的饱和溶液降温到20℃,三种溶液的溶质质量分数的大小关系是B>A>C
【答案】BD
【解析】A、溶解度比较,应指明温度,否则无法比较,错误;
B、50℃时,A的溶解度为50g,即100g水中最多能溶解50gA物质,达到饱和状态,则把50gA放入50g水中,最多只能溶解25gA物质,能得到A的饱和溶液,其中溶质与溶剂的质量比为25g:50g=1:2,正确;
C、20℃时,A、C的溶解度相等,A、C饱和溶液的溶质质量分数相等,由于饱和溶液的质量不确定,所以无法比较溶质的质量,错误;
D、50℃时,A、B、C三种物质的饱和溶液降温到20℃时,降低温度,A、B的溶解度变小,析出晶体,变为20℃的饱和溶液,20℃时,溶解度关系为B>A,所以溶质质量分数关系为B>A,降低温度,C的溶解度增大,变为20℃的不饱溶液,溶液组成不变,则溶质质量分数不变,C在50℃的溶解度<A在20℃的溶解度,故三种溶液的溶质质量分数的大小关系是B>A>C,正确。
14.向200g的AgNO3、Fe(NO3)2混合溶液中加入Zn粉至过量,溶液质量随加入锌的质量变化如图,下列说法正确的是
A.A点溶液中的溶质有3种
B.A、B两点溶液的颜色都为浅绿色
C.原溶液中AgNO3的溶质质量分数为17%
D.原溶液中Ag+和Fe2+的个数比为2∶1
【答案】BC
【解析】向200g的AgNO3、Fe(NO3)2混合溶液中加入Zn粉至过量,锌先与硝酸银反应生成硝酸锌和银,Zn+2AgNO3=Zn(NO3)2+2Ag,每65份质量的锌反应生成216份质量的银,此过程中固体质量增重,溶液质量减轻;后与硝酸亚铁反应生成硝酸锌和铁,Zn+Fe(NO3)2=Zn(NO3)2+Fe,每65份质量的锌反应生成56份质量的铁,此过程中固体质量减轻,溶液质量增重。由此可知,消耗锌的质量为6.5g时硝酸银前后完全反应,消耗锌为19.5g时硝酸亚铁完全反应
A、A点时硝酸银恰好完全反应,此时溶液中含有生成的硝酸锌和没有反应的硝酸亚铁,不含硝酸银,故溶质为2种,错误;
B、消耗锌为19.5g时硝酸亚铁完全反应,所以A、B两点的溶液中都含有硝酸亚铁,硝酸亚铁溶液呈浅绿色,故A、B两点溶液的颜色都为浅绿色,正确;
C、设原溶液中含有硝酸银质量为x
Zn + 2AgNO3 = Zn(NO3)2 + 2Ag
65 340
6.5g x
65/340=6.5g/x
x=34g
原溶液中硝酸银的溶质质量分数为34g/200g×100%=17%,正确;
D、与硝酸亚铁反应的锌的质量为19.5g-6.5g=13g,设原溶液中含有硝酸亚铁质量为y
Zn + Fe(NO3)2 = Zn(NO3)2 + Fe
65 180
13g y
65/180=13g/y
y=36g
设原溶液中硝酸银和硝酸亚铁的微粒个数比为a:b,170a:180b=34:36,a:b=1:1,一个硝酸银中含有一个银离子,一个硝酸亚铁中含有一个亚铁离子,故原溶液中Ag+和Fe2+的个数比为1∶1,错误。
15.碳酸钠和碳酸氢钠是生活中常见的盐。已知碳酸钠很稳定受热不易分解,碳酸氢钠受热易分解,其反应原理为2NaHCO3ΔNa2CO3+H2O+CO2↑。某同学进行如下实验:将碳酸钠和碳酸氢钠的混合物 13.7 g 充分加热至质量不再改变,冷却至室温,再向其中加入100 g 质量分数为7.3%的盐酸恰好完全反应。下列分析正确的是
A.原混合物中钠元素的质量为 4.6 g
B.整个实验过程中产生二氧化碳的质量为 4.4 g
C.反应后所得溶液的溶质质量分数为11%
D.原混合物中碳酸钠的质量为 5.3 g
【答案】ACD
【解析】碳酸氢钠受热易分解生成碳酸钠、水和二氧化碳,碳酸钠和碳酸氢钠的混合物加热至质量不再改变时,剩余的固体为碳酸钠,向其中加入100 g 质量分数为 7.3%的盐酸恰好完全反应,100 g质量分数为 7.3%的盐酸溶质质量为100g×7.3%=7.3g
设:参加反应碳酸钠的质量为x,生成氯化钠的质量为y,生成二氧化碳的质量为z
2HCl+Na2CO3=2NaCl+H2O+CO2↑
73 106 117 44
7.3g x y z
73/106=7.3g/x
x=10.6g
73/117=7.3g/y
y=11.7g
73/44=7.3g/z
z=4.4g
所以碳酸钠和碳酸氢钠的混合物 13.7g加热至质量不再改变时固体质量为10.6g,13.7g -10.6g=3.1g,设:13.7g混合物中碳酸氢钠的质量为m
2NaHCO3ΔNa2CO3+H2O+CO2↑ 固体质量减少
168 106 168-106=62
m 3.1g
168/62=m/3.1g
m=8.4g
A、根据质量守恒,原混合物中钠元素的质量与加热后剩余的固体碳酸钠中钠元素的质量守恒,则10.6g碳酸钠中钠元素的质量为106g×46/106×100%=4.6g,正确;
B、由分析知,碳酸钠与盐酸反应生成二氧化碳的质量为4.4g,碳酸氢钠受热分解也生成二氧化碳,所以整个实验过程中产生二氧化碳的质量大于4.4g,错误;
C、由分析知,反应后所得溶液中溶质是氯化钠质量为11.7g,所得溶液的质量为10.6+100g-4.4g=106.2g,反应后所得溶液的溶质质量分数为11.7g/106.2g×100%≈11%,正确;
D、由分析知,混合物中碳酸氢钠的质量为8.4g,所以原混合物中碳酸钠的质量为13.7-8.4g=5.3g,正确。
非选择题部分 共60分
三、填空题:本题共5小题,共60分。
16.(10分)(1)按照要求从碳酸、碳酸钡、氧化铝、氩气中选取合适的物质,将其化学式填在横线上。
①一种气体单质 ②一种金属氧化物
③一种易分解的酸 ④一种难溶性的盐
(2)“十四五”规划建议中提出,我国将加快推动绿色低碳发展。绿色低碳生活是一种理念也是一种态度,关系个人健康,也关系生态环境。国家要切实加大科技创新力度,推动从资源依赖型向创新驱动型的发展,如期实现2030年前“碳达峰”、2060年前“碳中和”的目标。
①二甲醚(化学式CH3OCH3)是一种清洁能源,能替代柴油作车用能源,具有广阔的市场前景。二甲醚属于
(填“氧化物”“有机物”“混合物”之一),在二甲醚的一个分子中碳、氢原子个数比为 (填最简整数比)。
②氢作为燃料电池的燃料被认为是21世纪最理想的能源,氢燃料电池是将 能转化为电能的装置。目前化学家正在研究如何以低廉的成本制取氢气。其中,寻找合适的光催化剂,使水在太阳光照射下分解产生氢气,是最理想的制氢方法。这一反应的化学方程式为 。
③科学家利用太阳能可将二氧化碳和水转化为“合成气”(CO和H2的混合气体)。用“合成气”为原料生产甲醇(CH3OH)时,按照“绿色化学”原则,应调节“合成气”中CO和H2质量之比为 (填最简整数比)。
【答案】(1)①Ar ②Al2O3 ③H2CO3 ④BaCO3 (2)①有机物 1:3 ②化学能 2H2O光催化剂2H2↑+O2↑ ③7:1
【解析】(1)①氩气是一种气体单质,化学式为Ar;
②氧化铝是由两种元素组成的化合物,其中一种是氧元素,属于金属氧化物,化学式为Al2O3;
③碳酸属于酸,且碳酸不稳定,易分解为水和二氧化碳,化学式为H2CO3;
④碳酸钡属于盐,不溶于水,化学式为BaCO3;
(2)①二甲醚(CH3OCH3)是含碳元素的化合物,属于有机物;一个二甲醚分子是由2个碳原子、6个氢原子和1个氧原子构成的,因此二甲醚的一个分子中,C、H原子的个数之比为1:3;
②氢氧燃料电池是将化学能转化为电能的装置;利用光催化剂,使水在太阳光照射下分解产生氢气和氧气,反应的化学方程式为2H2O光催化剂2H2↑+O2↑;
③由“绿色化学”原则,力图使所有作为原料的原子都被产品所消纳,实现“零排放”。“合成气”是CO和H2的混合气体,用“合成气”为原料生产甲醇(CH4O),则应调节“合成气”中CO和H2的个数比为1:2,则质量比为28:(2×2)=7:1。
17.(12分)中华民族有光辉灿烂的历史和文化。
(1)战国•曾侯乙编钟属于青铜制品。青铜是一种合金,所谓青铜是铜与锡或铅等元素按一定比例熔铸而成的,颜色呈青,故名青铜。
①加入锡或铅可以 (填“升高”或“降低”)“熔铸”时所需温度,青铜属于 (填“合成材料”或“金属材料”)。
②通过X射线衍射法检测某铜器表面锈蚀物质的组成为Cux(OH)y(CO3)2。称取73.8g该物质加热使其完全分解为三种氧化物,将产物依次用足量的浓硫酸和碱石灰吸收,分别增重了9.0g和8.8g,则该物质的化学式为 。
(2)秦朝•兵马俑被誉为“世界第八大奇迹”。
①兵马俑用黏土烧制而成的。某种黏土的主要成分为Al2Si2O5(OH)4,将其用氧化物的形式表示为aAl2O3•bSiO2•cH2O,则a:b:c= (最简整数比)。
②兵马俑彩绘中发现了绝美的“中国紫”,“中国紫”主要成分是硅酸铜钡(BaCuSi2Ox),其中铜元素和硅元素的化合价分别为+2价和+4价,则x的值为 。
(3)宋•王希孟《千里江山图》所用纸张为宣纸。
①宣纸的制作过程中会将植物的茎浸泡在水中,加入生石灰、草木灰(主要成分是K2CO3)、纯碱,写出其中发生的一个复分解反应的化学方程式 。
②绘画所用毛笔的笔杆常用竹管制作。竹管的主要成分为纤维素,其化学式为(C6H10O5)n,相对分子质量为50000~2500000纤维素 (填“是”或“不是”)高分子化合物。
(4)宋•沈子藩《梅鹊图》所用缂丝中含有桑蚕丝。
①桑蚕丝是一种天然的动物蛋白质纤维,其在催化剂作用下水解的最终产物是 。
②人造丝的主要成分是纤维素。鉴别桑蚕丝和人造丝的方法是 (写出操作、现象和结论)。
【答案】(1)①降低 金属材料 ②Cu7(OH)10(CO3)2 (2)①1∶2∶2 ②6 (3)①Ca(OH)2+K2CO3=CaCO3↓+2KOH或Ca(OH)2+Na2CO3=CaCO3↓+2NaOH ②是 (4)①氨基酸 ②取样灼烧,闻气味,若产生烧焦羽毛气味的是桑蚕丝
【解析】(1)①合金的熔点一般低于各成分金属的熔点,因此加入锡或铅可以降低“熔铸”时所需温度。青铜是合金,具有金属特性,属于金属材料;
②根据题意,生成水的质量是9.0g,CO2的质量是8.8g,则生成CuO的质量是73.8g-9.0g-8.8g=56g,根据反应前后各元素质量守恒,可知C元素质量8.8g×12/44×100%=2.4g,H元素的质量9.0g×2/18×100%=1g,Cu元素的质量56g×64/80×100%=44.8g,则x∶y∶z=44.8g/64:1g/1:2.4g/12=7∶10∶2,故该物质的化学式是Cu7(OH)10(CO3)2;
(2)①根据原子个数相同,有两个Al原子,两个Si原子和四个氢原子,所以a=1,b=2,c=2,a:b:c=1∶2∶2;
②化合物中各元素正负化合价代数和为0,硅酸铜钡中铜元素和硅元素的化合价分别为+2价和+4价,化合价中钡元素常为+2价,氧元素常为-2价,所以(+2)+(+2)+(+4)×2+(-2)×x=0,x=6,故x的值为6;
(3)①氧化钙俗称生石灰,加入水中会和水反应生成氢氧化钙,该反应的基本类型属于化合反应。生成的氢氧化钙与碳酸钾、碳酸钠都发生复分解反应,反应的化学方程式分别为Ca(OH)2+K2CO3=CaCO3↓+2KOH 、Ca(OH)2+Na2CO3=CaCO3↓+2NaOH;
②纤维素的相对分子质量大于一万,所以属于有机高分子化合物;
(4)①蚕丝是一种天然的动物蛋白质纤维,其在催化剂作用下水解的最终产物是氨基酸;
②蛋白质灼烧有烧焦羽毛气味,而人造丝的成分为纤维素灼烧无此现象,所以鉴别是桑蚕丝还是人造丝用灼烧的方法。
18.(13分)下图所示为实验室中常见气体制备、净化、干燥、收集和进行实验探究的部分仪器(组装实验装置时,可重复选择仪器),某化学小组的同学欲利用其进行下列化学实验。
(1)以过氧化氢溶液为原料(二氧化锰作催化剂),在实验室中制备并收集干燥的氧气。按照要求设计实验装置,连接仪器,并检验装置的气密性。
①所选装置的连接顺序为 (从左至右填写装置序号字母)。
②把带火星的木条伸入盛满氧气的集气瓶中,会观察到木条 的现象。
③制取氧气所发生反应的化学方程式为 。
④下列有关氧气制取和性质的叙述中,不正确的是 (填选项序号之一)。
A.实验室制氧气时,应先检查装置的气密性,再加入药品
B.在此反应前后,二氧化锰的质量和化学性质都不发生改变
C.当氧气参与化学反应时,单位体积空间里氧分子越多,反应越剧烈
D.木炭在空气中燃烧不如在氧气中燃烧剧烈,因此属于缓慢氧化
(2)用一氧化碳气体(含有少量二氧化碳和水蒸气)测定某氧化铁样品(含少量固体杂质,杂质不发生反应)的纯度。所选装置按“混合气体→A1→B→D→A2→F”的顺序连接(A1、A2为盛有澄清石灰水的洗气瓶,实验前检验装置的气密性)
①洗气瓶A1中看到的现象是 。
②洗气瓶B的作用是 。
③仪器D大玻璃管中,发生反应的化学方程式为 。
④若所发生的化学反应都充分反应,实验过程中记录实验数据,如下表所示:
选择 (填“a组”“b组”“c组”之一)数据进行计算,原氧化铁样品纯度是 (计算结果精确到0.1%)。
⑤某同学用反应前后A2处的质量变化来计算样品的纯度,但是计算出的样品纯度与实际值相比偏大,其原因可能是 (填选项序号之一)。
A.实验开始时,在没有加热之前,就通了一会儿一氧化碳
B.实验过程中,空气中混有的二氧化碳和水蒸气进入A2,被A2吸收
C.反应结束熄灭酒精灯后,继续通入一氧化碳气体,直至大玻璃管冷却
D.装置D中玻璃管内的氧化铁样品未完全变黑,反应不完全
【答案】(1)①CBE ②复燃 ③2H2O2MnO22H2O+O2↑ ④D (2)①澄清石灰水变浑浊 ②干燥气体 ③3CO+Fe2O3高温2Fe+3CO2 ④c组 85.6% ⑤B
【解析】(1)①实验目的在实验室中制备并收集干燥的氧气,实验原理是利用过氧化氢溶液分解生成水和氧气,则发生装置选C,由于制得氧气中含有水蒸气,所以用B装置干燥,氧气的密度比空气大,用E装置收集,所选仪器的连接顺序为CBE;
②氧气能支持燃烧,把带火星的木条伸入盛满氧气的集气瓶中,观察到木条复燃;
③过氧化氢在二氧化锰催化下分解生成水和氧气,化学方程式为2H2O2MnO22H2O+O2↑;
④A、实验室制氧气时,应检查装置的气密性,防止装置漏气,再加入药品,正确;
B、二氧化锰是该反应的催化剂,改变反应速率,本身质量和化学性质不变,正确;
C、当氧气参与化学反应时,单位体积空间里氧分子越多,反应越剧烈,正确;
D、木炭在空气中燃烧是一种剧烈化学反应,属于缓慢氧化,错误;
(2)①二氧化碳能与澄清石灰水中的氢氧化钙反应生成碳酸钙沉淀和水,洗气瓶A1中看到的现象是澄清石灰水变浑浊;
②浓硫酸具有吸水性且不与一氧化碳反应,洗气瓶B的作用是干燥气体;
③仪器D大玻璃管中,氧化铁与一氧化碳在高温条件下反应生成铁和二氧化碳,发生反应的化学方程式为3CO+Fe2O3高温2Fe+3CO2;
④a组:A1装置总质量差是主要是混合气体中二氧化碳的质量,此二氧化碳没有参加与氧化铁的反应,不可用于计算氧化铁的纯度;
b组:B中溶液质量差是从A1装置中水蒸气的质量,此水没有参加与氧化铁的反应,不可用于计算氧化铁的纯度;
c组:D中玻璃管内固体质量差,根据化学方程式 可知,该质量差中参加反应的氧化铁中氧元素的质量,可用于计算氧化铁的纯度,(14.96g-11.12g)÷48/160×100%=12.8g,12.8g/14.96g×100%=85.6%;
⑤A、实验开始时,在没有加热之前,先通了一会儿一氧化碳,是为了排尽装置的空气,防止加热时发生爆炸。原混合气体中二氧化碳会被A1中澄清石灰水吸收,不影响装置A2的质量变化,计算出的样品纯度与实际值相比不会偏大,错误;
B、实验过程中,装置内空气中混有的二氧化碳和水蒸气进入A2,被A2吸收,计算出的样品纯度与实际值相比偏大,正确;
C、反应结束熄灭酒精灯后,继续通入一氧化碳气体,直至大玻璃管冷却,能装置内反应生成二氧化碳送到A2吸收,计算出的样品纯度与实际值相比不会偏大,错误;
D、装置D中玻璃管内的氧化铁样品未完全变黑,反应不完全,A2吸收的二氧化碳偏小,计算出的样品纯度与实际值相比偏小,错误。
19.(13分)回答下列问题。
(1)实验室现有一瓶用石灰石和稀盐酸制取二氧化碳后的剩余废液,小路同学想探究该废液中是否有残留的稀盐酸存在。
①小路同学在下列试剂中选择检验试剂时,其中不能达到实验目的的是 (填序号)。
A.pH试纸 B.铁粉 C.碳酸钠溶液 D.硝酸银溶液
②请你从上述试剂中选择合适的一种 (填序号),若观察到 的现象,则证明该废液中一定存在稀盐酸。
(2)实验室现有一份固体混合物 A,它可能是 KNO3、CuO、Na2SO4、Ba(NO3)2、BaCl2五种物质中的两种或多种。小路同学想探究其组成,她按下图所示进行了实验探究,出现的实验现象如图中所述。(设实验过程中、所有发生的反应都恰好完全反应)
根据上述实验信息和分析推理,试回答下列问题:
①沉淀B的化学式为 。气体F的水溶液能使紫色石蕊试液变 色。
②根据上述实验信息,进行分析和推理,可以判断:溶液C中,一定存在的金属阳离子是(写离子符号) ; 溶液G中,一定存在的溶质是(写化学式) 。
③写出步骤③中所发生反应的化学方程式: 。
④根据上述实验信息,固体混合物A中一定不存在的物质是 ;还不能确定的物质是(写化学式) , 可取用溶液G再进行探究实验,请你简要说明实验操作步骤、发生的现象及对应结论: 。
【答案】(1)①D ②A或B或C pH<7(选择B、C,均产生气泡) (2)①BaSO4 蓝 ②Cu2+、Na+ NaNO3 ③CuO+2HNO3=Cu(NO3)2+H2O ④KNO3 BaCl2、Ba(NO3)2 取用少量溶液G于试管中,加入足量的稀硝酸和硝酸银溶液,产生白色沉淀,说明一定含氯化钡,可能含硝酸钡,无明显现象,说明一定含硝酸钡,不含氯化钡
【解析】(1)①A、石灰石的主要成分是碳酸钙,碳酸钙和稀盐酸反应生成氯化钙、二氧化碳和水,如果稀盐酸存在,溶液显酸性,pH<7,可用pH试纸检验,正确;
B、铁能与稀盐酸反应生成氯化亚铁和氢气,产生气泡,说明含稀盐酸,正确;
C、碳酸钠能与稀盐酸反应生成氯化钠、二氧化碳和水,产生气泡,说明含稀盐酸,正确;
D、硝酸银和氯化钙、稀盐酸均能反应生成氯化银沉淀,用硝酸银溶液无法区分,错误;
②选择A,用pH试纸测定溶液的pH,pH<7,说明含稀盐酸;
选择B,铁与稀盐酸反应生成氯化亚铁和氢气,产生气泡,说明含稀盐酸;
选择C,碳酸钠和稀盐酸反应生成氯化钠、二氧化碳和水,产生气泡,说明含稀盐酸;
(2)实验室现有一份固体混合物 A,它可能是 CuO、Na2SO4、Ba(NO3)2、BaCl2四种物质中的两种或多种,向固体混合物A中加入适量稀硝酸,产生沉淀B和溶液C,故沉淀B应为硫酸钡,固体混合物中一定含硫酸钠,一定含硝酸钡和氯化钡中至少一种;向固体混合物A中加适量氢氧化钠溶液,得到溶液D和沉淀E,向沉淀E中加适量稀硝酸,产生蓝色溶液和沉淀B,故沉淀E为氧化铜和硫酸钡的混合物,固体混合物A中一定含氧化铜;氧化铜与稀硝酸反应生成的硝酸铜存在于溶液C中,氢氧化钠不反应存在于溶液D中,溶液C、D混合后加硝酸铵溶液,产生气体F为氨气,沉淀H为氢氧化铜,生成的硝酸铜进入溶液G中;溶液G中只含一种金属阳离子,因为混合物A中加氢氧化钠,钠离子溶于水,一定存在于溶液G中,所以混合物A中一定没有硝酸钾
①由分析可知,沉淀B为硫酸钡,化学式为BaSO4;氨气溶于水生成氨水显碱性,使石蕊试液变蓝色;②溶液C中,氧化铜和稀硝酸反应生成了硝酸铜和水,硫酸钠和氯化钡或硝酸钡反应生成了硫酸钡和氯化钠或硝酸钠,故一定存在的金属阳离子是Cu2+、Na+;
溶液G中硝酸铵和氢氧化钠反应生成硝酸钠、氨气和水,硝酸铜和氢氧化钠反应生成氢氧化铜和硝酸钠,故一定存在的溶质是NaNO3;
③步骤③中氧化铜和稀硝酸反应生成硝酸铜和水,该反应的化学方程式为CuO+2HNO3=Cu(NO3)2+H2O;
④由以上分析可知,溶液G中只含有一种金属阳离子,混合物A中一定不含有硝酸钾;固体混合物A无法确定的是BaCl2、Ba(NO3)2,氯化钡含氯离子,故可取用少量溶液G于试管中,加入足量的稀硝酸和硝酸银溶液,产生白色沉淀,说明一定含氯化钡,可能含硝酸钡;若无明显现象,说明一定含硝酸钡,不含氯化钡。
20.(12分)著名化学家侯德榜先生创立的侯式制碱法,促进了世界制碱技术的发展,该方法以从海水中提取出来的食盐为主要原料制取纯碱,其生产过程中有以下反应:①NaCl+NH3+CO2+H2O=NaHCO3+NH4Cl
②2NaHCO3△Na2CO3+H2O+CO2↑
(1)在反应①要先通入氨气再通入二氧化碳,原因是 。生成物中,可回收利用当作化学肥料的是 (填化学式)。
(2)侯式制碱法制得的纯碱中往往含有NaCl,小明同学将用侯式制碱法制得的纯碱样品中加水充分溶解,并先向试液中加入足量______(填选项序号)溶液,再用AgNO3溶液检验,若生成白色沉淀,证明此纯碱样品中确实含有NaCl杂质。
A.BaCl2B.Ba(NO3)2 C.KNO3D.HNO3
(3)向烧杯中加入15g上述纯碱样品(主要成分Na2CO3,杂质只含有NaCl),加入100g水溶解,制成不饱和溶液,向其中逐渐滴加溶质质量分数为7.3%的稀盐酸,生成气体总质量与所滴入稀盐酸的质量关系曲线大致如图所示。
①当滴加稀盐酸至图中A点时,溶液中的阴离子是 (填离子符号)。
②试通过化学方程式计算恰好完全反应时(B点)所得溶液中溶质的质量分数(精确到0.1%)。
【答案】(1)氨气易溶于水,使氨盐水显碱性,有利于吸收二氧化碳 NH4Cl (2)BD (3)①Cl-、CO32- ②7.6%
【解析】(1)在反应①要先通入氨气在通入二氧化碳,原因是因为氨气极易溶于水,且溶于水后,溶液显碱性,有利于吸收更多的二氧化碳;生成物中,可回收利用当作化学肥料的是氯化铵,用作氮肥;
(2)验证氯离子时先除去碳酸根离子,并不能引入氯离子,所以可以先向试液中加入足量硝酸钡溶液
或稀硝酸除去碳酸根离子,再用适量的硝酸银溶液检验,若生成白色沉淀,证明此纯碱样品中确实含有
氯化钠杂质
A、BaCl2溶液与碳酸钠反应生成碳酸钡沉淀,除去碳酸根离子,但引入氯离子,影响氯化钠的检验,错误;
B、Ba(NO3)2溶液与碳酸钠反应生成碳酸钡沉淀除去碳酸根离子,再加入适量的硝酸银溶液,生成白色沉淀,证明含有氯化钠,正确;
C、KNO3溶液与碳酸钠不反应,无法除去碳酸根离子,影响氯离子的检验,错误;
D、HNO3溶液与碳酸钠反应生成二氧化碳气体除去碳酸根离子,再加入适量的硝酸银溶液,生成白色沉淀,证明含有氯化钠,正确;
(3)①则A点时盐酸量不足,故A点时溶液中的溶质是碳酸钠和生成的氯化钠,阴离子为Cl-、CO32-;
②解:100g稀盐酸中氯化氢的质量100g×7.3%=7.3g
设纯碱样品中碳酸钠的质量为x,生成氯化钠的质量为 y,生成二氧化碳的质量为z
2HCl+Na2CO3=2NaCl+H2O+CO2↑
73 106 117 44
7.3g x y z
73/106=7.3g/x
x=10.6g
73/117=7.3g/y
y=11.7g
73/44=7.3g/z
z=4.4g
(15g-10.6g+11.7g)/(15g+100g+100g-4.4g)×100%=7.6%
答:反应所得溶液中溶质的质量分数为7.6%。
A.连接仪器
B.稀释浓硫酸
C.称量NaOH固体
D.氢气的验纯
选项
实验事实
结论
A
将NaOH固体与稀盐酸混合,测得溶液温度升高
中和反应放出热量
B
将铁丝和铜丝分别伸入等浓度的稀盐酸中,铁丝表面有气泡产生,铜丝表面无变化
铁的金属活动性比铜强
C
50mL水和50mL酒精混合后的总体积小于100mL
分子间存在间隔
D
潮湿的环境中铁容易生锈,干燥的环境中铁不生锈
水是铁锈蚀需要的条件之一
实验内容
甲+乙
甲+丙
丙+乙
实验现象
有气泡冒出
有沉淀生成
有沉淀生成
选项
物质
杂质
除杂试剂或方法
A
CaCl2溶液
盐酸
过量的碳酸钙、过滤
B
KCl溶液
K2SO4
滴加适量BaCl2溶液并过滤
C
CaO
CaCO3
适量的稀盐酸
D
N2
O2
通过红热的铜丝
组别
a组:A1装置总质量
b组:B中溶液质量
c组:D中玻璃管内固体质量
反应前质量
750.0g
200.0g
14.96g
反应后质量
750.22g
200.9g
11.12g
相关试卷
这是一份2024年中考考前最后一套押题卷:化学(云南卷)(全解全析),共18页。试卷主要包含了物质分类是一种化学观念,下列事实的微观解释合理的是,化学与人体健康关系密切等内容,欢迎下载使用。
这是一份2024年中考考前最后一套押题卷:化学(北京卷)(全解全析),共18页。试卷主要包含了水是人类不可缺少的宝贵资源,鱼虾能在水中生存是由于等内容,欢迎下载使用。
这是一份2024年中考考前最后一套押题卷:化学(安徽卷)(全解全析),共13页。试卷主要包含了绿色能源,实验室模拟炼铁的装置如图1所示等内容,欢迎下载使用。

