2024年中考考前最后一套押题卷:化学(无锡卷)(全解全析)
展开这是一份2024年中考考前最后一套押题卷:化学(无锡卷)(全解全析),共18页。试卷主要包含了下列物质的水溶液呈碱性的是,如图是化学肥料分类图,学习化学需要使用化学用语等内容,欢迎下载使用。
(考试时间:100分钟 试卷满分:80分)
注意事项:
1.答卷前,考生务必将自己的姓名、准考证号填写在答题卡上。
2.回答第Ⅰ卷时,选出每小题答案后,用2B铅笔把答题卡上对应题目的答案标号涂黑。如需改动,用橡皮擦干净后,再选涂其他答案标号。写在本试卷上无效。
3.回答第Ⅱ卷时,将答案写在答题卡上。写在本试卷上无效。
4.考试结束后,将本试卷和答题卡一并交回。
可能用到的相对原子质量:H-1 C-12 N-14 O-16 Na-23 S-32 K-39 Ca-40 Fe-56 Cu-64
一、选择题(本题包括 20小题,每小题只有1个选项符合题意。1~10题每小题1分,11~20题每小题2分,共30分)
1.能源、环境和安全已成为人类日益关注的问题。下列说法不合理的是
A.为降低成本,可以将工业废水直接排放到大海中
B.回收利用废金属既可以节约资源,还可以保护环境
C.在安全可靠的前提下,提高核电在电力生产中的比例
D.太阳能电池、燃料电池的研制和使用能有效消除电池造成的污染
【答案】A
【解析】A、将工业废水直接排放到大海中,会污染水资源,选项错误,符合题意;
B、回收利用废金属既可以节约金属资源,还可以防止废旧金属污染环境,选项正确,不符合题意;
C、核电相对于传统化石能源是一种清洁能源,故在安全可靠的前提下,提高核电在电力生产中的比例,可以保护环境,选项正确,不符合题意;
D、太阳能电池、燃料电池的研制和使用能有效消除电池造成的污染,有利于保护环境,选项正确,不符合题意。
故选A。
2.学习化学要正确认识物质及其变化。下列说法不正确的是
A.糯米酿酒、烧制陶瓷、金刚石加工成钻石都发生了化学变化
B.稀盐酸和稀醋酸中含有不同酸根,所以它们化学性质有差异
C.向盛有饱和蔗糖溶液的试管中加入少量硝酸钾,振荡后硝酸钾消失
D.澄清的石灰水与纯碱溶液的反应没有体现出碱溶液的共同性质
【答案】A
【解析】A、糯米酿酒、烧制陶瓷过程中都有新物种生成属于化学变化,金刚石加工成钻石的过程中只是物质形状的改变,没有新物质生成属于物理变化,选项错误,符合题意;
B、不同的酸由于所含的酸根离子不同,他们的化学性质会有差异,稀盐酸的酸根离子为氯离子,稀醋酸的酸根离子为醋酸根离子,它们的酸根离子不同化学性质有差异,选项正确,不符合题意;
C、饱和蔗糖溶液对于蔗糖是饱和的,但对于硝酸钾还是不饱和的,故向盛有饱和蔗糖溶液的试管中加入少量硝酸钾,振荡后硝酸钾会溶解消失,选项正确,不符合题意;
D、碱溶液由于都含有氢氧根离子,它们具有相似的化学性质,澄清的石灰水与纯碱溶液的反应时,是澄清石灰水中的钙离子与纯碱溶液中的碳酸根离子反应生成碳酸钙,故澄清的石灰水与纯碱溶液的反应没有体现出碱溶液的共同性质,选项正确,不符合题意;
故选A。
3.垃圾是放错地方的资源。废旧干电池属于
A. B. C. D.
【答案】C
【解析】废旧干电池属于有害垃圾,故选C。
故选C。
4.下列物质由分子构成的是
A.金刚石 B.铜 C.氯化钠 D.干冰
【答案】D
【解析】A、金刚石是由碳原子直接构成,A选项错误;
B、铜是由铜原子直接构成,B选项错误;
C、氯化钠是由钠离子和氯离子构成,C选项错误;
D、干冰是二氧化碳的固体,二氧化碳由分子构成,D选项正确;
故选D。
5.下列物质的水溶液呈碱性的是
A.蔗糖水B.肥皂水C.蒸馏水D.食盐水
【答案】B
【解析】A、蔗糖水呈中性,故A错误;
B、肥皂水含有碱性物质,呈碱性,故B正确;
C、蒸馏水呈中性,故C错误;
D、食盐水呈中性,故D错误;
故选B。
6.正确的实验操作是化学实验成功的重要保证,下列实验操作正确的是
A.称取8.0g氢氧化钠固体B.测定溶液的pH
C.蒸发氯化钠溶液D.稀释浓硫酸
【答案】C
【解析】A、用托盘天平称量药品时,应左物右码,且氢氧化钠具有腐蚀性,放在玻璃器皿中称量,该选项操作不正确;
B、测定溶液的pH时,不能将pH试纸直接进入待测液中,防止污染试剂,该选项操作不正确;
C、蒸发氯化钠溶液时,应用玻璃棒不断搅拌,该选项操作正确;
D、稀释浓硫酸时,应将浓硫酸沿烧杯内壁缓慢倒入水中,并不断用玻璃棒搅拌,该选项操作不正确。
故选C。
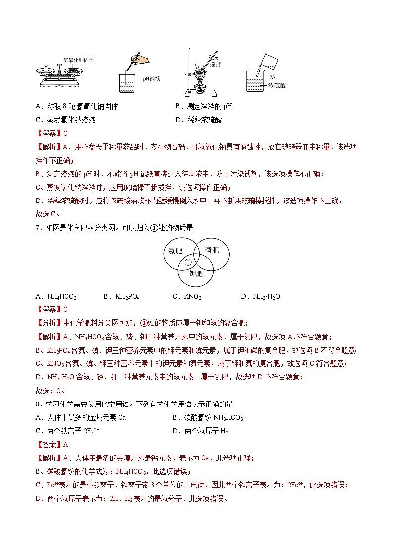
7.如图是化学肥料分类图。可以归入①处的物质是
A.NH4HCO3B.KH2PO4C.KNO3D.NH3·H2O
【答案】C
【分析】由化学肥料分类图可知,①处的物质应属于钾和氮的复合肥;
【解析】A、NH4HCO3含氮、磷、钾三种营养元素中的氮元素,属于氮肥,故选项A不符合题意;
B、KH2PO4含氮、磷、钾三种营养元素中的钾元素和磷元素,属于钾和磷的复合肥,故选项B不符合题意;
C、KNO3含氮、磷、钾三种营养元素中的钾元素和氮元素,属于钾和氮的复合肥,故选项C符合题意;
D、NH3·H2O含氮、磷、钾三种营养元素中的氮元素,属于氮肥,故选项D不符合题意;
故选:C。
8.学习化学需要使用化学用语。下列有关化学用语表示正确的是
A.人体中最多的金属元素CaB.碳酸氢铵NH3HCO3
C.两个铁离子2Fe2+D.两个氢原子H2
【答案】A
【解析】A、人体中最多的金属元素是钙元素,表示为Ca,此选项正确;
B、碳酸氢铵的化学式为:NH4HCO3,此选项错误;
C、Fe2+表示的是亚铁离子,铁离子带3个单位的正电荷,因此两个铁离子表示为:2Fe3+,此选项错误;
D、两个氢原子表示为:2H,H2表示的是氢分子,此选项错误。
故选A。
9.人体内钙元素主要以羟基磷酸钙的形式存在于骨骼和牙齿中,其化学式为,则下列关于羟基磷酸钙叙述中正确的是
A.羟基磷酸钙原于碱这类物质
B.羟基磷酸钙中含有22个原子
C.羟基磷酸钙中钙和磷元素的质量比为200:93
D.羟基磷酸钙样品中钙元素的含量是35%,则该样品是纯净物
【答案】C
【解析】A、碱是指由金属离子(或铵根离子)和氢氧根离子构成的化合物,由羟基磷酸钙的化学式可知,羟基磷酸钙不属于碱类物质,选项错误,不符合题意;
B、由羟基磷酸钙的化学式可知,一个羟基磷酸钙分子中含有22个原子,选项错误,不符合题意;
C、由羟基磷酸钙的化学式可知,羟基磷酸钙中钙和磷元素的质量比=(40×5):(31×3)=200:93,选项正确,符合题意;
D、由羟基磷酸钙的化学式可知,羟基磷酸钙中钙元素的含量=,故羟基磷酸钙样品中钙元素的含量是35%时,说明样品中还含有其他物质,属于混合物,选项错误,不符合题意。
故选C。
10.铷元素在元素周期表中的相关信息与铷原子的原子结构示意图如下图所示。下列说法不正确的是( )
A.铷单质具有导电性
B.m的值是37,n的值是1
C.铷的相对原子质量为85.47
D.氯化铷的化学式为RbCl2
【答案】D
【解析】A、铷是金属,具有导电性,说法正确;
B、元素周期表小方格左上角数字表示原子序数,原子序数=质子数,m=37,原子中,质子数等于核外电子数,n=37-2-8-18-8=1,说法正确;
C、元素周期表小方格汉字下方数字表示相对原子质量,铷的相对原子质量为85.47,说法正确;
D、铷原子最外层有1个电子,在化学反应中易失去1个电子,化合价为+1价,氯元素化合价为-1价,氯化铷的化学式为RbCl,说法错误;
答案:D。
11.下列物质在给定条件下能实现转化的是
A.B.
C.D.
【答案】B
【解析】A、硫在氧气中燃烧生成二氧化硫,不是三氧化硫,不符合题意;
B、锌与稀硫酸反应生成硫酸锌和氢气,氯化钡和硫酸锌反应生成氯化锌和硫酸钡,符合题意;
C、氧化铜和碳在高温下反应生成铜和二氧化碳;铝比铜活泼,铜和硫酸铝不反应,不符合题意;
D、氯化钠和硝酸银反应生成氯化银和硝酸钠,硝酸钠和氢氧化钾不能形成沉淀、气体和水,不能反应,不符合题意。
故选B。
12.科学家成功研制出一种合成甲醇(化学式为CH3OH)的新工艺,其反应过程的微观示意图如图所示。下列有关说法正确的是
A.反应过程中原子和分子的种类都保持不变
B.该反应中的最小微粒是氢分子
C.参加反应的两种物质的分子个数比为1:1
D.参加反应的两种物质的质量比为1:1
【答案】D
【分析】由图可知,该反应为CH4和O2在催化剂条件下反应生成CH3OH,反应的化学方程式为。
【解析】A、根据质量守恒定律,化学反应前后,原子的种类和数目不变,由图可知,该反应中分子种类发生了改变,该选项说法不正确;
B、原子为化学变化中最小的粒子,则该反应中的最小微粒为氢原子、碳原子、氧原子,而不是氢分子,该选项说法不正确;
C、由化学方程式可知,参加反应的两种物质的分子个数比为2:1,该选项说法不正确;
D、参加反应的两种物质的质量比为[2×(12+1×4)]:(16×2)=1:1,该选项说法正确。
故选D。
13.下列实验操作能达到实验目的的是(括号内为杂质)
【答案】B
【解析】A、CH4、CO都具有可燃性,都能燃烧,故用燃着的木条无法区分CH4、CO,A不符合题意;
B、H2SO4能和碳酸钠反应生成二氧化碳,观察到有气泡冒出,Ca(OH)2溶液能和碳酸钠反应生成碳酸钙,观察到由白色沉淀,NaNO3溶液不与碳酸钠反应,无明显现象,故可以用碳酸钠溶液鉴别稀H2SO4、Ca(OH)2溶液、NaNO3溶液,B符合题意;
C、分离KNO3、NaCl,取样,加水溶解,蒸发结晶,得到NaCl的同时也会得到KNO3,无法分离,C不符合题意;
D、Fe和Fe2O3均能和稀盐酸反应,无法达到除杂的目的,D不符合题意;
故选B。
14.已知某固体粉末是由 NaCl、CaCl2、NaOH、K2CO3、Na2CO3中的一种或几种组成,取这种粉末24g加足量的水,振荡后呈浑浊,过滤、洗涤、烘干后得到10g沉淀和滤液。向滤液中滴加酚酞,变红;取少量滤液于试管中滴加硝酸银溶液有白色沉淀生成,再在试管中加入稀硝酸沉淀不消失且试管中有气泡产生。下列说法正确的是
A.原固体中一定含Na2CO3,可能含K2CO3和NaCl
B.原固体中一定含CaCl2、NaOH和Na2CO3
C.原固体中一定含CaCl2、Na2CO3,肯定不含NaOH
D.滤液中一定含NaCl和K2CO3,可能含 NaOH
【答案】A
【解析】几种物质中,只有钙离子和碳酸根离子可以生成沉淀,说明该物质中一定有氯化钙,由于CaCl2能与碳酸钾、碳酸钠结合产生沉淀,设生成10g碳酸钙需要碳酸钾的质量为x,需要氯化钙的质量为m。
,x=13.8g,,m=11.1g,
设生成5g碳酸钙的碳酸钠的质量为y,则,y=10.6g,11.1g+13.8g=24.9g,24.9g>24g,由于沉淀一定是碳酸钠和碳酸钾生成,如果只有碳酸钾质量已经超出24g,故原混合物中一定含有碳酸钠,可能含有碳酸钾,向滤液中滴加酚酞,变红,说明反应后溶液显碱性,有可能是过量的碳酸钠或者碳酸钾,不能确定是氢氧化钠,取少量滤液于试管中滴加硝酸银溶液有白色沉淀生成,再加入稀硝酸沉淀不消失且试管中有气泡产生,说明溶液中有氯离子,氯离子可能是氯化钠中的氯离子,也可能是氯化钙中的氯离子,故化合物中一定有碳酸钠和氯化钙,可能有碳酸钾和氯化钠,综上所述一定存在的是氯化钙和碳酸钠,可能存在的是氯化钠、碳酸钾和氢氧化钠,故选:A。
15.和NaCl的溶解度曲线如图所示,下列说法正确的是
A.的溶解度为36.2g
B.℃时,NaCl和溶液的质量分数相等
C.℃时18g加入到50g水中充分溶解,降温到℃析出10g晶体
D.若NaCl中混有少量,可采取降温结晶的方法提纯得到NaCl
【答案】C
【解析】A、没有指明是何种温度下碳酸钠的溶解度,无法判断,故A不正确;
B、t2 ℃时,NaCl和Na2CO3饱和溶液的溶质质量分数相等,未说明溶液状态,无法确定,故B不正确;
C、t2℃时,碳酸钠的溶解度是36.2g,所以50g水中能溶解18.1g碳酸钠固体,t1℃时,碳酸钠的溶解度是16g,所以50g水中能溶解8g碳酸钠固体,故降温到 t1 ℃析出10g晶体,故C正确;
D、因为氯化钠的溶解度受温度的影响较小,所以若NaCl中混有少量Na2CO3,可采取蒸发结晶的方法提纯得到NaCl,故D不正确。
故选C。
16.下列有关实验方案的设计,合理的是
A.对比左盘烧杯内两种药品混合前后托盘天平是否平衡,验证质量守恒定律
B.通过检验试管a、b产生的气体是氢气和氧气,验证水是氢、氧元素组成的
C.对比两支试管产生气泡的快慢,验证反应的剧烈程度与反应物浓度有关
D.对比两支试管中的铁是否生锈,验证铁生锈是水和氧气共同作用的结果
【答案】B
【解析】A、质量守恒定律适用于所有的化学变化,而氯化钡不能和氢氧化钠溶液反应,不能验证质量守恒定律,该选项实验方案不合理;
B、a管与电源的负极相连,产生的是氢气,b管与电源的正极相连,产生的是氧气,电解水生成了氢气和氧气,氢气是由氢元素组成的,氧气是由氧元素组成的,根据质量守恒定律,反应前后元素种类不变,则该实验说明了水是由氢、氧两种元素组成的,该选项实验方案合理;
C、图示中金属的种类不同,变量不唯一,不能用于验证反应的剧烈程度与反应物浓度有关,该选项实验方案不合理;
D、图示中左边试管中铁钉与氧气和水同时接触,会生锈,右边试管中铁钉只与水接触,不会生锈,二者对比只能说明铁生锈与氧气有关,无法验证铁生锈与水有关,该选项实验方案不合理;
故选:B。
17.逻辑推理是一种重要的化学思维方法。下列推理正确的是
A.石墨、金刚石的碳原子排列方式不同,则两种物质的性质一定不同
B.中和反应生成盐和水,则有盐和水生成的反应一定是中和反应
C.高锰酸钾、氯酸钾分解都能产生氧气,则两种物质一定都含有氧元素
D.测得某溶液的pH为12,则该溶液的溶质一定是碱
【答案】C
【解析】A、石墨和金刚石都为碳单质,由于它们的碳原子排列方式不同,则它们的物理性质不同,但由于都是由碳原子直接构成的碳单质,则它们的化学性质相同,该选项推理不正确;
B、中和反应是指酸和碱反应生成盐和水,但有盐和水生成的反应不一定是中和反应,如金属氧化物和酸反应也生成盐和水,该选项推理不正确;
C、根据反应前后元素的种类不变,高锰酸钾、氯酸钾分解都能产生氧气,则都含有氧元素,该选项推理正确;
D、pH>7的溶液显碱性,碱溶液显碱性,但显碱性的不一定为盐,也可能为显碱性的盐溶液,如碳酸钠,该选项推理不正确。
故选C。
18.一定质量的CH4可与常见物质M反应,将所得产物Cu2O与O2反应又生成M,其反应原理如图所示。下列说法正确的是
A.反应①中涉及3种氧化物
B.M中氧元素的质量分数比Cu2O中的低
C.理论上每生成44gCO2,同时生成18gH2O
D.理论上每16gCH4参与反应,最终消耗64gO2
【答案】D
【解析】A、Cu2O与O2反应生成M,根据质量守恒定律,化学反应前后,元素的种类不变,反应物中含Cu、O,生成物中也应含Cu、O,故M为氧化铜,反应①中涉及物质为甲烷、氧化铜、氧化亚铜、二氧化碳和水,氧化铜、氧化亚铜均是由Cu、O两种元素组成的化合物,属于氧化物,二氧化碳是由C、O元素组成的化合物,水是由H、O元素组成的化合物,它们均属于氧化物,甲烷是由C、H元素组成的化合物,不属于氧化物,故涉及四种氧化物,不符合题意;
B、M为氧化铜,氧化铜中氧元素的质量分数为: ,氧化亚铜中氧元素的质量分数为: ,故M中氧元素的质量分数比Cu2O中的高,不符合题意;
C、根据质量守恒定律,化学反应前后,元素的种类和质量不变,由图可知,二氧化碳中的碳元素和甲烷中碳元素的质量相同,水中的氢元素和甲烷中氢元素的质量相同,44g二氧化碳中碳元素的质量为:,则参加反应的甲烷的质量为:,故甲烷中氢元素的质量为:16g-12g=4g,则生成水的质量为:,则理论上每生成44g二氧化碳,同时生成36g水,不符合题意;
D、由图可知,氧化铜和氧化亚铜可循环使用,该反应实质是甲烷和氧气在一定条件下反应生成二氧化碳和水,即,则参加反应的甲烷和氧气的质量比为:16:64,故理论上每16g甲烷参与反应,最终消耗64g氧气,符合题意。
故选D。
19.在空气中煅烧生成铁的氧化物和。现煅烧11.6g的,得到和FeO的固体混合物,下列叙述正确的是
A.该反应有氧气参与且质量为0.8g
B.该过程产生的质量为2.2g
C.反应前后固体中的氧元素质量增加
D.生成的固体混合物中含有氧化亚铁0.72g
【答案】D
【解析】A、FeCO3在空气中煅烧生成铁的氧化物和CO2,设11.6g的FeCO3完全分解生成二氧化碳的质量为x,则有如下质量关系: ,,x=4.4g,根据质量守恒定律化学反应前后物质的总质量不变,则有7.92g+4.4g=12.32g>11.6g,则该反应有氧气参与,其质量为12.32g-11.6g=0.72g,故A错误;
B、由A中的分析可知,该过程产生CO2的质量为4.4g,故B错误;
C、11.6gFeCO3中氧元素的质量为11.6g××100%=4.8 g,反应后固体中氧元素的质量=11.6gFeCO3中氧元素的质量+参加反应的氧气的质量-4.4g二氧化碳中氧元素的质量,4.4g二氧化碳中氧元素的质量为4.4g××100%=3.2 g,则反应后固体中氧元素的质量=4.8g+0.72g-3.2g=2.32g<4.8g,故反应前后固体中的氧元素质量减小,故C错误;
D、11.6gFeCO3中铁元素的质量为11.6g××100%=5.6g,设生成的固体混合物中氧化亚铁的质量为y,氧化铁的质量为z,则有y+z=7.92g、y××100%+z××100%=5.6g,解得y=0.72g、z=7.2g,故D正确;
故选:D。
20.在一定条件下,甲、乙、丙、丁四种物质在密闭容器中发生某个反应,测得反应前后各物质的质量如下表:
下列叙述错误的是
A.参加反应的甲与丁的质量比为4:1B.若丙是生成物,则y最大值是75
C.x的取值范围5≤x≤30D.当y=20时,该反应一定是化合反应
【答案】C
【解析】A、从表中可知,甲20g全部参加了反应,而丁反应前后减少了5g,说明参加反应的丁质量为5g,因此参加反应的甲与丁的质量比为:20g∶5g=4∶1,不符合题意;
B、根据质量守恒定律,反应前后物质的总质量不变,所以20+30+20+15=0+x+y+10,x+y=75,不符合题意;
C、当0≤x<30时,乙是反应物,丙是生成物;当x=30g时,乙既不是反应物也不是生成物,丙是生成物;但当丙是反应物时,乙必然就是生成物,30g<x≤75g,因此x的取值范围是:0≤x≤75g,符合题意
D、从表中可知,甲20g全部参加了反应,而丁反应前后减少了5g,说明甲和丁是反应物,当y=20g时,丙既不是反应物,也不是生成物,甲和丁是反应物,乙必然是生成物,反应物是两种,生成物是一种,是化合反应;当y<20g时,丙也是反应物,此时反应物是三种,生成物是一种,是化合反应,因此y≤20g时,该反应一定是化合反应,不符合题意;
故选C。
二、非选择题(本题包括8小题,共50分)
我国航天科技大量运用了能源、材料和与生活相关的科学技术。完成下面小题。
21.(3分)建设太空舱需要大量材料。
(1)太空舱的主体框架采用合金钢,是因为合金钢 (填序号)。
a.密度大 b.强度高 c.隔热好
(2)太空舱的壳层采用轻便、抗腐蚀的铝制板,铝制板抗腐蚀的原因是 。
(3)太空舱内层使用的聚氨酯材料(含C、H、O、N等元素)具有保温作用。聚氨酯属于 (填序号)。
a.合成材料 b.金属材料 c.天然材料
【答案】(1)b(1分)
(2)常温下,铝在空气中易形成致密的氧化铝薄膜,阻止内部铝进一步被氧化(1分)
(3)a(1分)
【解析】(1)太空舱的主体框架采用合金钢,是因为合金钢具有密度小、强度高的性质,故选:b;
(2)铝制板具有很好的抗腐蚀性能,原因是常温下,铝在空气易形成致密的氧化铝薄膜,阻止内部铝进一步被氧化;
(3)聚氨酯是有机高分子材料,属于合成材料。
22.(3分)宇航员的饮食需要确保营养和安全。
(1)从防止吸入食物粉末的安全考虑,宇航员不宜食用的食物是 (填序号)。
a.饼干 b.牛奶 c.冰淇淋
(2)富含蛋白质的航天食品是 (填序号)。
a.酱萝卜 b.鱼香肉丝 c.椰蓉面包
(3)宇航员在失重状态下容易发生骨质疏松,应该适当补充 (填序号)。
a.碘元素 b.硒元素 c.钙元素
【答案】(1)a(1分) (2)b(1分) (3)c(1分)
【解析】(1)饼干易产生粉末,从防止吸入食物粉末的安全考虑,宇航员不宜食用。
故选:a;
(2)a、酱萝卜中富含维生素,故错误;
b、鱼香肉丝中富含蛋白质,故正确;
c、椰蓉面包中富含淀粉,淀粉属于糖类,故错误。
故选:b;
(3)a、缺碘会导致甲状腺肿大,不符合题意;
b、缺硒会导致表皮角质化和癌症,不符合题意;
c、缺乏钙元素易导致骨质疏松,宇航员在失重状态下容易发生骨质疏松,应该适当补充钙元素,符合题意。
故选:c;
23.(4分)空间站采用循环技术保证航天员的用水和呼吸。循环系统(部分)如图所示。
(1)为模拟大气环境,工作舱内氧气的体积分数应为 %。
(2)疏松多孔的新型分子筛具有 性,用于除去水中的异味。
(3)萨巴蒂尔反应系统内部提供高温、高压和催化剂等条件,反应系统内发生反应的化学方程式为 。
【答案】(1)21(1分) (2)吸附(1分) (3)(2分)
【解析】(1)为模拟大气环境,工作舱内氧气的含量应和地球空气组成一致,氧气的体积分数为21%;
(2)新型分子筛具有疏松多孔的结构,具有吸附性,用于除去水中的异味;
(3)由图2可知,在萨巴蒂尔反应器中,二氧化碳和氢气在高温、高压和催化剂等条件下反应生成甲烷和水,反应的化学方程式为:。
24.(6分)某工厂产生的烧渣(主要含FeO、Fe2O3,还有少量SiO2),常用于制取补血剂FeCO3和一种颜料铁红Fe2O3,其工艺流程如下:(已知SiO2不溶于水,也不与酸反应)
(1)烧渣在浸取前要研磨成粉末状,其目的是 。
(2)在滤液中加入适量Fe时发生的化合反应的方程式为 。
(3)若在实验室中进行操作①,该操作主要包括 、降温结晶、过滤等,得到的(NH4)2SO4晶体在农业上可以用作 。
(4)操作②中得到的X可以循环利用,则X为 。
【答案】(1)提高反应速率,提高转化效率(1分)
(2)Fe+Fe2(SO4)3=3FeSO4(2分)
(3)蒸发浓缩(1分) 氮肥(1分) (4)二氧化碳(1分)
【解析】(1)烧渣在浸取前要研磨成粉末状,是为了增大反应物的接触面,提高反应速率,提高转化效率,故填是提高反应速率,提高转化效率;
(2)滤液中含有硫酸、硫酸亚铁、硫酸铁,在滤液中加入适量Fe时,铁和硫酸反应生成硫酸亚铁和氢气属于置换反应,铁和硫酸铁反应生成硫酸亚铁属于化和反应,方程式故填Fe+Fe2(SO4)3=3FeSO4;
(3)若在实验室中进行操作①,该操作主要包括蒸发浓缩、降温结晶、过滤等,故填蒸发浓缩;得到的(NH4)2SO4晶体含有氮元素,在农业上可以用作氮肥,故填氮肥;
(4)碳酸亚铁在空气中燃烧生成氧化铁和二氧化碳,且二氧化碳可循环利用,故填二氧化碳。
25.(8分)实验室常用高锰酸钾制取氧气,可能用到的装置如图所示。
(1)仪器 a 的名称为 ,本实验可选用的发生和收集装置是 (填字母)。
(2)写出高锰酸钾分解制氧气的化学方程式: 。
(3)氯酸钾(KClO3)是实验室常用的另一种制氧药品,为了较准确测定氯酸钾完全分解产生氧气的体积,并对完全分解后的残留固体进行分离。进行以下实验:称取一定量氯酸钾与1.5g 二氧化锰混合,然后加热直至无气体放出。
①读取气体体积时,应将反应发生装置和收集装 置中的气体冷却至室温再进行。则收集气体应选如图中
的 装置才合理, 理由是 。
②实验操作与实验目的息息相关。要测量气体体积应选择 (填“a”或“b”)时开始收集。
a.待导管口有气泡均匀连续逸出时开始收集
b.加热后,立即开始收集气体
③KCl的溶解度曲线如右图所示。将残留固体冷却至室温(20℃),称得其质量为 4.8 g。欲将 KCl 全部溶解, 至少应加入该温度下蒸馏水的体积约 (填字母)。
a. 5mL b. 10mL c. 20mL d. 30mL
【答案】(1)铁架台(1分) AC或AE(1分)
(2)(2分)
(3) G(1分) 防止液体倒吸(1分) b(1分) b(1分)
【解析】(1)由图可知,仪器a的名称是铁架台;
用高锰酸钾制取氧气,属于固体加热反应,发生装置可选A,不选择B装置,是因为给试管中的固体加热时,试管口应略向下倾斜,防止冷凝水倒流,炸裂试管;氧气不易溶于水,密度比空气大,可用排水法或向上排空气法收集,收集装置可选C或E,故填:AC或AE;
(2)高锰酸钾受热分解生成锰酸钾、二氧化锰和氧气,该反应的化学方程式为:;
(3)①读取气体体积时,应将反应发生装置和收集装置中的气体冷却至室温再进行。故收集气体应选如图中的G装置,可以防止冷却过程中,装置内压强减小,液体倒吸,炸裂试管;
②该实验需较准确测定氯酸钾完全分解产生氧气的体积,故加热后,立即开始收集气体,防止部分氧气逸出,导致测定的氧气的体积偏小。故选b;
③残留的氯化钾的质量为:4.8g-1.5g=3.3g,由图可知,20℃时,氯化钾的溶解度为34g,欲将 KCl 全部溶解,设需要水的质量为x,则 x≈9.7g,即9.7mL,故至少应加入该温度下蒸馏水的体积约10mL。
故选b。
26.(7分)阅读下面科普短文,回答问题
人类目前所消耗的能量主要来自化石能源,化石燃料是由古代生物的遗骸经过一系列复杂变化形成的。化石燃料燃烧时产生的一些物质,如一氧化碳、二氧化硫、未燃烧的碳氢化合物及炭粒、氨的氧化物等排放到空气中,会对空气造成污染。二氧化硫和氨的氧化物在空气中发生反应后的生成物溶于雨水,会形成酸雨。
天然气是一种重要的化石能源,主要含有由碳和氢组成的气态碳氢化合物,其中最主要的是甲烷。不同地区天然气的主要成分有较大差异,我国部分地区天然气的主要成分如下表1所示。
表1我国部分地区天然气的主要成分
(注:1.表中数据均表示体积分数。2.“-”表示含量过低,当前所用仪器未检出。)
天然气的用途非常广泛,可作为燃料直接使用。天然气在不同设备中燃烧产生的污染物的含量也不尽相同,几种常见设备中天然气燃烧时产生的污染物(Kg/Mm3)如图所示:
现代社会对能量的需求量越来越大,化石能源日渐枯竭,人们正在利用和开发其他能源。氢气是清洁、高能燃料,氢气的制取、储存和使用是目前国内外氢能开发利用的重要内容。铁酸锌(ZnFe2O4)是一种性能优良的软磁材料,可用于循环制取氢气,如图。目前人们正在开发的新能源还有风能、地热能、潮汐能等。这些新能源的利用,可以部分解决化石能源面临耗尽的问题,并在一定程度上减少了对环境的污染。
(1)化石燃料是 (填“可再生”或“不可再生”)能源,主要包括煤、 和天然气。
(2)陕甘宁油田的天然气中甲烷含量最高,写出甲烷完全燃烧的化学方程式: 。
(3)氮的氧化物排放到空气中可形成酸雨,酸雨是pH< 的降雨。
(4)在电厂、工业锅炉和民用采暖设备中,天然气燃烧效率最低的是 (填序号)。
a.电厂 b.工业锅炉 c.民用采暖
(5)利用铁酸锌(ZnFe2O4)制氢气的过程中不断被消耗的物质是 。
【答案】(1)不可再生(1分) 石油(1分)
(2)(2分) (3)5.6(1分) (4)c(1分) (5)水/H2O(1分)
【解析】(1)化石燃料是不可再生能源,主要包括煤、石油、天然气;
(2)甲烷与氧气点燃生成水和二氧化碳,反应的化学方程式为;
(3)酸雨是pH<5.6的降雨;
(4)由图示信息可知,民用采暖产生一氧化碳最多,则天然气燃烧效率最低的是民用采暖;
(5)由循环制氢气图可知,水在ZnFe2O4的催化剂作用下,生成氢气和氧气,则不断被消耗的物质是水(或H2O)。
27.(9分)铜是人类较早冶炼的金属,黄铜矿是分布最广的铜矿物在地表易风化成孔雀石。
I.古法炼铜
如图为古法炼铜流程,以孔雀石和木炭为原料,经高温煅烧,冷却得到块状金属铜。
查阅资料:
①孔雀石的主要成分为Cu2(OH)2CO3,Cu2(OH)2CO3受热分解生成CuO、H2O和CO2。
②铜的熔点1083.4℃,氧气充足时炭火温度可达1200℃左右。
(1)Cu2(OH)2CO3受热分解的反应方程式是 。
(2)工艺中木炭的主要作用有两个:① ;②直接与氧化铜反应生成铜。
(3)球形容器封盖后保留细小通气孔的目的是 。
(4)此法冶炼产物是铜块而不是散落在炭粉中的铜颗粒,原因是 。
II.现代炼铜
如图为现代工业用黄铜矿火法炼铜的部分流程。
(5)炉气中含有SO2,工厂生产过程中常用 (选填“石灰水”或“石灰浆”)吸收炉气。
(6)吹炼过程中,冰铜中的FeS在高温下被氧化成氧化亚铁和SO2,请写出该反应的化学方程 。
(7)精炼时竖炉内部进气管常设计成环形(如图),该设计的优点是 。
【答案】(1)(2分) (2)作燃料(1分)
(3)可防止容器内因气体增多、压强增大而炸裂(1分)
(4)煅烧的温度高于铜的熔点,反应过程中铜熔化成液体,冷却至室温后凝固成块状(1分)
(5)石灰浆(1分) (6)(2分)
(7)该环形装置可将CO气体分散成多个气流,使一氧化碳和粗铜充分接触(1分)
【解析】(1)Cu2(OH)2CO3受热分解生成氧化铜、水和二氧化碳,反应的方程式是;故填:;
(2)流程中,将木炭与孔雀石混合,高温下孔雀石分解生成氧化铜,高温下木炭直接与氧化铜反应生成铜;由炉中的炭火充分煅烧,可知木炭的另一种作用是作燃料;故填:作燃料;
(3)在高温条件下,木炭和氧化铜反应生成铜和二氧化碳,该反应有气体生成,在球形容器封盖后保留细小通气孔可防止容器内因气体增多、压强增大而炸裂;故填:可防止容器内因气体增多、压强增大而炸裂;
(4)根据查阅资料②中铜的熔点1083.4℃,氧气充足时炭火温度可达1200℃左右,可知煅烧的温度高于铜的熔点,反应过程中铜熔化成液体,冷却至室温后凝固成块状,故此法冶炼产物是铜块而不是散落在炭粉中的铜颗粒;故填:煅烧的温度高于铜的熔点,反应过程中铜熔化成液体,冷却至室温后凝固成块状;
(5)二氧化硫直接排放到空气中,遇雨水会与水发生反应生成酸性物质,形成酸雨;氢氧化钙微溶于水,石灰水的浓度较小,故工厂生产过程中常用石灰浆吸收炉气;
(6)冰铜中的FeS在高温下被氧化成氧化亚铁和SO2,该反应的化学方程式为;故填:;
(7)该环形装置可将CO气体分散成多个气流,使一氧化碳和粗铜充分接触,使反应更充分;故填:该环形装置可将CO气体分散成多个气流,使一氧化碳和粗铜充分接触。
28.(10分)中国将在2030年前实现“碳达峰”;2060年前实现“碳中和”。为了实现“双碳”目标,全社会各个领域开始行动起来。其中碳转化和碳封存是实现碳中和的主要途径之一。
I.碳转化
(1)科学家已经研究出多种方式来实现二氧化碳的转化。例如我国研发的“液态太阳燃料合成技术”,甲醇(化学式为CH3OH)等液体燃料被形象地称为“液态阳光”。利用二氧化碳和氢气作为原料在纳米纤维催化剂的作用下,生成甲醇和水,请写出该反应的化学方程式 。
II.碳封存
化学链燃烧技术是利用载氧体将空气中的氧传输至燃料的新技术,利用化学链燃烧技术捕捉甲烷燃烧所产生的CO2,再利用NaOH溶液喷淋捕捉CO2的工艺流程图如下:
(2)在高温条件下,燃料反应器中发生反应的化学方程式是 。
(3)化学链燃烧与CH4直接在空气中燃烧相比,优势之一是排放出的CO2浓度更高,原因是 。
(4)为提升捕捉室中CO2吸收效果,可采取的措施有 (填字母)。
a.加快气体的流速 b.采用喷淋的方式添加NaOH溶液 c.提高NaOH溶液浓度
(5)整个工艺流程中可以循环利用的物质除了CaS、CaSO4外还有 。
(6)在该工艺流程中,欲完全燃烧160t甲烷,理论上消耗氧气的质量为多少?(写出计算过程)
【答案】(1)(2分)
(2)(2分) (3)在空气反应器中分离出了氮气(1分)
(4)bc(1分) (5)氢氧化钠溶液、生石灰(1分)
(6)解:设理论上消耗氧气的质量为x
x=640t
答:理论上消耗氧气的质量为640t。(3分)
【解析】(1)二氧化碳和氢气在纳米纤维催化剂的作用下,生成甲醇和水,该反应的化学方程式为:;
(2)在高温条件下,燃料反应器中甲烷和硫酸钙反应生成硫化钙、二氧化碳和水,反应的化学方程式是:;
(3)化学链燃烧与CH4直接在空气中燃烧相比,优势之一是排放出的CO2浓度更高,原因是在空气反应器中分离出了氮气,使得到的二氧化碳的浓度更高;
(4)a、加快气体的流速,反应不充分,故a错误;
b、采用喷淋的方式添加NaOH溶液,可以增大反应物的接触面积,使反应更充分,故b正确;
c、提高NaOH溶液浓度,能更多的吸收二氧化碳,故c正确;
故选bc;
(5)反应①生成的氢氧化钠可以重新用于捕捉室;反应②生成的生石灰可用于制取石灰乳,所以整个工艺流程中可以循环利用的物质除了CaS、CaSO4外还有氢氧化钠溶液和生石灰;
(6)过程见答案。
选项
物质
目的
主要实验操作
A
CH4、CO、N2
检验
将燃着的木条分别伸入集气瓶中
B
稀H2SO4、Ca(OH)2溶液、NaNO3溶液
鉴别
取样,滴加碳酸钠溶液
C
KNO3、NaCl
分离
取样,加水溶解,蒸发结晶
D
Fe(Fe2O3)
除杂
取样,加入稀盐酸,过滤
物质
甲
乙
丙
丁
反应前质量/g
20
30
20
15
反应后质量/g
0
X
y
10
主要成分
西南油田
93.1098
3.8914
0.1447
1.3092
0.5341
-
华北油田
80.8430
9.7326
5.7538
0.9288
0.3200
-
陕甘宁油田
95.9500
0.9675
0.1367
1.5038
-
0.0002
相关试卷
这是一份2024年中考考前最后一套押题卷:化学(深圳卷)(全解全析),共13页。试卷主要包含了本试卷分第Ⅰ卷两部分,在通电条件下,甲酸等内容,欢迎下载使用。
这是一份化学(通用卷)2023年中考考前最后一卷(全解全析),共12页。
这是一份化学(无锡卷)2023年中考考前最后一卷(全解全析),共9页。试卷主要包含了【答案】A,【答案】D,【答案】C,【答案】B等内容,欢迎下载使用。

