大单元一 第一章 热点强化3 情景方程式的书写-备战2025年高考化学大一轮复习课件(人教版)
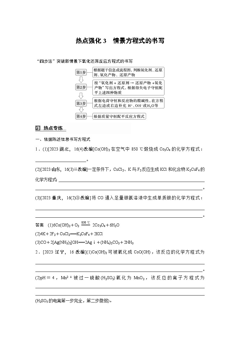
展开“四步法”突破新情景下氧化还原反应方程式的书写
一、依据陈述信息书写方程式1.(1)[2023·湖北,16(4)改编]C(OH)2在空气中850 ℃煅烧成C3O4的化学方程式:________________________________。(2)[2023·山东,16(3)ⅱ改编]一定条件下,CuCl2、K与F2反应生成KCl和化合物K2CuF4的化学方程式:_______________________________。(3)[2023·重庆,16(2)③改编]将CO通入足量银氨溶液中生成单质银的化学方程式:_____________________________________________。
4K+2F2+CuCl2===K2CuF4+2KCl
CO+2[Ag(NH3)2]OH===2Ag↓+(NH4)2CO3+2NH3
2.[2023·辽宁,16改编](1)C(OH)2可被氧化成CO(OH),该反应的化学方程式为_________________________________。(2)pH=4,Mn2+被过一硫酸(H2SO5)氧化为MnO2,该反应的离子方程式为_________________________________________(H2SO5的电离第一步完全,第二步微弱)。
4C(OH)2+O2===4CO(OH)+2H2O
二、依据流程信息书写方程式3.[2022·江苏,16(1)]实验室以二氧化铈(CeO2)废渣为原料制备Cl-含量少的Ce2(CO3)3,其部分实验过程如右:“酸浸”时CeO2与H2O2反应生成Ce3+并放出O2,该反应的离子方程式为_____________________________________________。
2CeO2+H2O2+6H+===2Ce3++O2↑+4H2O
根据信息可知反应物为CeO2与H2O2,产物为Ce3+和O2,根据得失电子守恒、电荷守恒和元素守恒可知其离子方程式为2CeO2+H2O2+6H+===2Ce3++O2↑+4H2O。
三、依据反应机理图书写方程式4.在酸性条件下,黄铁矿(FeS2,其中S为-1价)催化氧化的反应转化如图所示。总反应:2FeS2+7O2+2H2O===2Fe2++ +4H+。(1)分别写出反应Ⅰ、Ⅱ的离子方程式:①反应Ⅰ:________________________________________。②反应Ⅱ:_________________________________________。(2)NO在总反应中的作用是__________。
4Fe(NO)2++O2+4H+===4Fe3++4NO+2H2O
5.NaClO氧化可除去氨氮,反应机理如图所示(其中H2O和NaCl略去)。NaClO氧化NH3的总反应的化学方程式为_____________________________________。
2NH3 +3NaClO===N2+3H2O+3NaCl
循环转化关系图中物质变化分析思路
(1)根据示意图中的箭头方向分清反应物、生成物:箭头进入的是反应物,箭头出去的是生成物。(2)若上一步反应生成某物质,下一步该物质又参加反应,则该物质为中间产物。(3)若某物质参加反应,后又生成该物质,则该物质为催化剂。
大单元一 第一章 热点强化2 氧化还原反应基本规律及应用-备战2025年高考化学大一轮复习课件(人教版): 这是一份大单元一 第一章 热点强化2 氧化还原反应基本规律及应用-备战2025年高考化学大一轮复习课件(人教版),文件包含大单元一第一章热点强化2氧化还原反应基本规律及应用pptx、大单元一第一章热点强化2氧化还原反应基本规律及应用教师版docx、大单元一第一章热点强化2氧化还原反应基本规律及应用学生版docx等3份课件配套教学资源,其中PPT共14页, 欢迎下载使用。
大单元一 第一章 热点强化1 与量有关的离子方程式的书写-备战2025年高考化学大一轮复习课件(人教版): 这是一份大单元一 第一章 热点强化1 与量有关的离子方程式的书写-备战2025年高考化学大一轮复习课件(人教版),文件包含大单元一第一章热点强化1与量有关的离子方程式的书写pptx、大单元一第一章热点强化1与量有关的离子方程式的书写教师版docx、大单元一第一章热点强化1与量有关的离子方程式的书写学生版docx等3份课件配套教学资源,其中PPT共11页, 欢迎下载使用。
大单元一 第一章 第二讲 离子反应 离子方程式-备战2025年高考化学大一轮复习课件(人教版): 这是一份大单元一 第一章 第二讲 离子反应 离子方程式-备战2025年高考化学大一轮复习课件(人教版),文件包含大单元一第一章第2讲离子反应离子方程式pptx、大单元一第一章第2讲离子反应离子方程式教师版docx、大单元一第一章第2讲离子反应离子方程式学生版docx等3份课件配套教学资源,其中PPT共60页, 欢迎下载使用。

