2024年中考押题预测卷(青岛卷)生物(全解全析)
展开(考试时间:90分钟 试卷满分:80分)
注意事项:
1.答卷前,考生务必将自己的姓名、准考证号填写在答题卡上。
2.回答第Ⅰ卷时,选出每小题答案后,用2B铅笔把答题卡上对应题目的答案标号涂黑。如需改动,用橡皮擦干净后,再选涂其他答案标号。写在本试卷上无效。
3.回答第Ⅱ卷时,将答案写在答题卡上。写在本试卷上无效。
4.考试结束后,将本试卷和答题卡一并交回。
第Ⅰ卷(选择题 共30分)
本题共30小题,每小题1分,共30分。在每小题的四个选项中,选出最符合题目要求的一项。
1.下列谚语或古诗与对应的生命现象不相符的是( )
A.螳螂捕蝉,黄雀在后说明生物的生活需要营养
B.朵朵葵花向太阳说明生物能对外界刺激作出反应
C.春种一粒粟,秋收万颗子说明生物能够繁殖后代
D.穿花蝴蝶深深见,点水蜻蜓款款飞说明生物能排出体内的代谢废物
【答案】D
【解析】A、螳螂捕蝉,黄雀在后,说明生物的生活需要营养,正确;
B、“朵朵葵花向太阳”,这说明生物能对外界刺激作出反应。叫做应激性,正确;
C、生物能生长和繁殖:生物体能够由小长大。生物体发育到一定阶段,就开始繁殖下一代。“春种一粒粟,秋收万颗籽”反应出生物的繁殖特征,正确
D、“穿花蛱蝶深深见”,是蝶类在采食花粉,因此描述了昆虫的取食行为;“点水蜻蜓款款飞”,是蜻蜓在产卵,因此描述了昆虫的繁殖行为,错误
故选:D。
2. 下列与遗传相关的叙述,正确的是( )
A.人的性别是由染色体上的基因决定的 B.所有生物的遗传物质都是脱氧核糖核酸
C.X、Y染色体只存在于生殖细胞中 D.细胞核是所有生物遗传的控制中心
【答案】A
【解析】A、人的性别决定于性染色体;但近几年的研究发现在Y染色体上有一段基因与雄性性别的决定有关,X染色体上也有与女性性别有关的基因,A正确;
B、生物主要的遗传物质是脱氧核糖核酸(DNA),病毒的遗传物质是RNA,B错误;
C、性染色体存在于体细胞和生殖细胞中都有,C错误;
D、除病毒外,生物都是由细胞构成的,可见细胞核并不是所有生物遗传的控制中心,D错误;
故选:A。
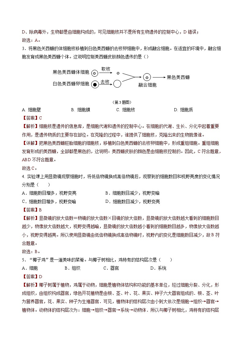
3.将黑色关西螈的体细胞核移植到白色美西螈的去核卵细胞中,形成融合细胞。在适宜的环境中,融合细胞发育成黑色美西螈个体。这说明控制美西螈皮肤颜色遗传的是()
(第3题图)
A. 细胞壁 B. 细胞膜 C. 细胞核 D. 细胞质
【答案】C
【解析】细胞核是遗传的信息库,是细胞代谢和遗传的控制中心。在细胞的代谢、生长、分化中起着重要作用,是遗传物质的主要存在部位。在克隆的过程中,谁提供了细胞核,克隆出来的生物就像谁。
【详解】把黑色美西螈胚胎细胞的细胞核,移植到白色美西螈的去核卵细胞中,形成重组细胞。重组细胞发育形成的美西螈,全部都是黑色的,这说明:美西螈皮肤的颜色是由细胞核控制的。因此,C符合题意,ABD不符合题意。
故选C。
4. 实验课上用显微镜观察细胞时,将低倍物镜换成高倍物镜后,观察到的细胞数目和视野亮度的变化情况分别是( )
A.细胞数目增多,视野变亮 B.细胞数目减少,视野变暗
C.细胞数目增多,视野变暗 D.细胞数目减少,视野变亮
【答案】B
【解析】显微镜的放大倍数=物镜的放大倍数×目镜的放大倍数,显微镜的放大倍数越大看到的细胞数目越少,物像放大倍数越大,视野变得越暗,显微镜的放大倍数越小看到的细胞数目越多,物像放大倍数越小,视野变得越亮。所以使用显微镜由低倍物镜换成高倍物镜时,视野内的变化是细胞数目减少,故B符合题意。
故选:B。
5.“椰子鸡”是一道美味的菜肴。与椰子树相比,鸡特有的结构层次是( )
A.细胞 B.组织 C.器官 D.系统
【答案】D
【解析】椰子树属于植物,鸡属于动物,细胞是植物体结构和功能的基本单位,经过细胞分裂、分化,形成组织,由组织构成器官,绿色开花植物是由根、茎、叶、花、果实、种子六大器官组成的.根、茎、叶为营养器官,花、果实、种子为生殖器官.可见,植物体的结构层次由小到大依次是细胞→组织→器官→植物体。动物体的结构层次为:细胞→组织→器官→系统→动物体.所以与椰子树相比,鸡特有的结构层次是系统。
故选:D。
6. 农谚说“有收无收在于水,收多收少在于肥。”下列分析中,正确的是( )
A.种植庄稼时,浇水越多越好
B.种植庄稼时,施肥越多越好
C.庄稼生长时需要适量的水和无机盐
D.庄稼生长时只需要含氮、磷、钾的无机盐
【答案】C
【解析】解:A.种植庄稼时,要合理灌溉,并不是浇水越多越好,A错误。
B.种植庄稼时,要合理施肥,并不是施肥越多越好,施肥过多会导致植物根细胞失水,B错误。
C.绿色植物的生活需要水,水是植物体的重要组成成分,植物体内水分充足时,植株才能硬挺,保持直立的姿态,叶片才能舒展,有利于光合作用,提高产量。植物的生长也需要多种无机盐,无机盐必须溶解在水中植物才能吸收利用。农谚说“有收无收在于水,收多收少在于肥”说明了庄稼生长时需要适量的水和无机盐,C正确。
D.庄稼生长需要多种无机盐,其中需要量最大的无机盐是含氮、含磷、含钾的无机盐,D错误。
故选:C。
7. 生活在上海市的小王同学去拉萨旅行,刚到高原的初期,他的血液中何种成分会明显增加( )
A.红细胞B.白细胞C.血小板D.无机盐
【答案】A
【解析】血液的组成包括血浆和血细胞,血细胞包括红细胞、白细胞和血小板。红细胞富含血红蛋白。血红蛋白是一种红色含铁的蛋白质,它在氧浓度高的地方与氧结合,在氧浓度低的地方与氧分离。高原地区同平原地区相比,空气中氧的含量比较少。生活在上海市的小王同学去拉萨旅行,刚到高原的初期,他的血液中红细胞成分会明显增加,这样可以运输更多的氧,来满足人体对氧气的需要。
故选:A。
8. 达尔文发现在加拉帕戈斯群岛,源于共同祖先的、生活在不同岛上的地雀,经漫长的进化逐渐形成了不同的特征。如,部分地雀喙的特征与其食性关系如图所示。相关斜述不正确的是( )
(第8题图)
A.地雀喙的特征与其食性相适应 B.地雀间喙特征的差异属于变异
C.不同特征喙的进化是自然选择的结果 D.不同地雀的基因组成都相同
【答案】D
【解析】A、地雀喙的形态或大小的改变与取食类型有关,A正确。
B、地雀间喙特征的差异属于变异,变异是不定向的,B正确。
C、在生物的进化过程中,自然选择决定着生物进化的方向,加拉帕戈斯群岛的不同小岛上,不同的野生地雀喙的形状有明显差异,这是长期自然选择的结果,C正确。
D、基因控制性状,不同地雀的性状不同其基因组成也不同,D错误。
故选:D。
9. 步入青春期,男生和女生的性器官迅速发育,体形开始发生变化,区别也越来越明显。相关叙述不正确的是( )
A.睾丸和卵巢均能够产生生殖细胞 B.性激素经导管进入腺体内的毛细血管
C.女生在月经期间要避免剧烈运动 D.雄性激素能激发和维持男性第二性征
【答案】B
【解析】A、生殖细胞包括睾丸产生的精子和卵巢产生的卵细胞,A正确。
B、性腺属于内分泌腺,无导管,分泌的性激素直接进入腺体内的毛细血管,B错误。
C、进入青春期以后,女孩出现月经现象,月经虽是一种正常的生理现象,但在行经期间,由于子宫内膜脱落,子宫颈口微微张开,盆腔充血等,致使生殖器官局部防御机能下降,因此月经期间要避免剧烈运动,C正确。
D、雄性激素是由性腺睾丸分泌的,能激发和维持男性的第二性征,D正确。
故选:B。
10. 合理营养是身体健康的重要保障,下列选项中符合合理营养基本要求的是( )
A.不吃青菜水果 B.一日三餐、按时进餐
C.经常吃高盐饭菜 D.用碳酸饮料代替水
【答案】B
【解析】A、不吃青菜和水果,容易造成维生素和无机盐缺乏,不符合合理营养基本要求,A错误。
B、每天要一日三餐,按时进餐,每天摄入的总能量中,早、中、晚三餐比例为3:4:3,符合合理营养基本要求,B正确。
C、经常吃高盐饭菜,容易造成心脏和血管壁的脂肪等营养物质沉积,影响其正常功能,甚至引起动脉硬化、高血压等,不符合合理营养基本要求,C错误。
D、碳酸饮料中含有较多的碳酸,易与钙结合,导致人体缺钙,所以不能用碳酸饮料代替饮用水,D错误。
故选:B。
11. 与人的口腔上皮细胞相比,蚕豆叶肉细胞特有的结构有( )
A.细胞壁、叶绿体、线粒体 B.细胞壁、液泡、线粒体
C.细胞壁、叶绿体、液泡 D.叶绿体、液泡、线粒体
【答案】C
【解析】蚕豆叶肉细胞是植物细胞有细胞膜、细胞质、细胞核、细胞壁、叶绿体、液泡和线粒体;人的口腔上皮细胞是动物细胞只有细胞膜、细胞质、线粒体和细胞核,没有细胞壁、叶绿体、液泡。因此与人的口腔上皮细胞相比,蚕豆叶肉细胞特有的结构有细胞壁、叶绿体、液泡。
故选:C。
12. 遇到雾霾天气时,空气中的灰尘小颗粒,最先在心脏的哪个腔被发现( )
(第12题图)
A.⑦ B.⑤ C.⑥ D.③
【答案】D
【解析】血液循环途径如图:
遇到雾霾天气时,空气中的灰尘小颗粒,由肺静脉进入③左心房。
故选:D。
13. 绿色植物具有维持生物圈中“碳—氧”平衡作用的是( )
A.光合作用 B.蒸腾作用 C.呼吸作用 D.吸收作用
【答案】A
【解析】植物体内的水分以气体状态通过叶片的气孔从植物体内散发到植物体外的过程叫做蒸腾作用;植物体吸收空气中的氧,将体内的有机物分解为二氧化碳和水,并将储存在有机物中的能量释放出来的过程叫做呼吸作用;绿色植物通过叶绿体,利用光能,把二氧化碳和水转化成储存能量的有机物,并且释放出氧气的过程,叫做光合作用,绿色植物通过光合作用不断消耗大气中的二氧化碳,维持了生物圈中二氧化碳和氧气的相对平衡。
故选:A。
14. 如图表示从卵细胞产生到胎儿出生的主要阶段,①发生的部位是( )
(第14题图)
A.卵巢B.输卵管C.子宫D.胎盘
【答案】B
【解析】精子进入阴道,缓缓通过子宫,在输卵管内与卵细胞相遇,精子与卵细胞结合形成受精卵,所以①受精卵的形成部位在输卵管。
故选:B。
15. 小王和同学们一起发豆芽,同学们发出的豆芽是黄色的,而他发出的豆芽是绿色的,最可的原因是( )
A.萌发期间水分过多 B.没有提供营养物质
C.萌发期间没有遮光 D.没有提供充足的空气
【答案】C
【解析】ABD、水分、营养物质、空气是种子萌发所需要条件,不符合题意;
C、叶绿素只有在有光的条件下才能形成。遮光处理是黄色,不遮光处理的形成叶绿素,因此是绿色的,符合题意。
故选:C。
16. 在人的生殖过程中,父方和母方体细胞中的一对染色体及这对染色体上一对基因的变化如图所示。下列关于人体的细胞中染色体、DNA和基因的叙述,正确的是( )
(第16题图)
A.染色体在人的细胞中都成对存在 B.受精卵中的染色体来自父母双方
C.每条染色体上都有多个DNA分子 D.每个DNA分子上只含有一个基因
【答案】B
【解析】A、染色体在人的体细胞中成对存在,在生殖细胞中单条存在。A错误。
B、受精卵中成对的染色体一条来自父亲,一条来自母亲。B正确。
C、每条染色体上含有一个DNA分子。C错误。
D、每个DNA分子上含有许多个基因。D错误。
故选:B。
17. 我国特有珍稀动物大熊猫和扬子鳄的共同特征是( )
A.体温恒定 B.有脊椎骨 C.体表被毛 D.用鳃呼吸
【答案】B
【解析】A、大熊猫属于哺乳动物,能维持恒定的体温;扬子鳄属于爬行动物,体温不恒定,A不合题意。
B、大熊猫和扬子鳄的体内都具有脊椎骨组成的脊柱,都属于脊椎动物,B符合题意。
C、大熊猫属于哺乳动物,体表被毛;扬子鳄属于爬行动物,体表覆盖角质的鳞片,没有毛,C不合题意。
D、大熊猫和扬子鳄都用肺呼吸,不是用鳃呼吸,D不合题意。
故选:B。
18. “鹰击长空,鱼翔浅底。”动物运动方式多种多样。如图为某生物学习小组利用硬纸板(代表骨)、适当长度的松紧带(代表肌肉)和工字钉(代表关节)制作的模型,用来模拟肌肉牵动骨运动的过程。下列相关叙述正确的是( )
(第18题图)
A.用工字钉将①和②相连,模拟运动系统中的一块骨
B.若用该模型模拟屈肘运动,则③④都舒张
C.运动系统主要是由骨、关节和肌肉组成
D.只要运动系统完好,动物就能正常运动
【答案】C
【解析】 A、图中的①和②两块木板相当于运动系统中的两块骨,而不是一块骨,A错误。
B、若用该模型模拟屈肘运动,则③模拟的肱二头肌会收缩,④模拟的肱三头肌舒张,B错误。
C、运动系统主要是由骨、关节和肌肉组成,C正确。
D、运动并不是仅靠运动系统来完成,它需要神经系统的控制和调节,需要能量的供应,因此还需要消化系统、呼吸系统、循环系统等系统的配合,D错误。
故选:C。
19. 如表为“光对鼠妇生活的影响”的实验设计,对它修改正确的是( )
A.两侧鼠妇的数量可以不同 B.两侧都应是阴暗环境
C.两侧的温度可以不同 D.两侧的土壤都要是潮湿的
【答案】D
【解析】 对照实验所要探究的条件就是实验的唯一变量,因此探究“光对鼠妇生活的影响”实验中唯一不同的变量是光照,除光照(明亮、阴暗)不同外,其它条件如鼠妇数量、温度、湿度等应该都相同且适宜。而表格中湿度不同,左半侧土壤干燥、右半侧土壤潮湿,变量不唯一,因此对其修改正确的是两侧的土壤都要是潮湿的。
故选:D。
20. 厨余垃圾中的淀粉可被乳酸菌分解为乳酸,乳酸可降解塑料。下列有关乳酸菌的说法,错误的是( )
A.乳酸菌是多细胞生物 B.个体微小,可用培养基培养
C.生殖方式是分裂生殖 D.可作为分解者参与物质循环
【答案】A
【解析】 A、乳酸菌是细菌,细菌是单细胞生物,A错误;
B、乳酸菌是细菌,个体较小,细胞内没有叶绿体,以现成的有机物维持生活,可以用培养基培养,B正确;
C、乳酸菌靠分裂进行生殖的,也就是一个细菌分裂成两个细菌,长大以后又能进行分裂。在环境适宜的时候,不到半小时,细菌就能分裂一次,C正确;
D、分解者是指生态系统中细菌、真菌等具有分解能力的生物,也包括某些原生动物和腐食性动物。它们能把动植物残体中复杂的有机物,分解成简单的无机物(无机盐、二氧化碳、水),释放到环境中,供生产者再一次利用。乳酸菌是细菌,营腐生生活,属于分解者,D正确。
故选:A。
21. 神经调节的基本方式是反射,下列现象属于反射的是( )
A.含羞草受到碰触时,展开的叶片会合拢 B.小狗听到主人呼唤就去吃食物
C.草履虫游向食物 D.朵朵葵花向太阳
【答案】B
【解析】 ACD、含羞草、草履虫、葵花没有神经系统。含羞草受到碰触时,展开的叶片会合拢、草履虫游向食物、朵朵葵花向太阳,是对外界刺激作出的反应,属于应激性,不属于反射。
B、小狗听到主人呼唤就去吃食物,是在神经系统的支配下,对外界刺激(主人呼唤)作出的有规律性的反应,属于反射。
故选:B。
22. 某班级开展“学安全用药、会急救方法”主题班会,同学们各抒己见。下列说法错误的是( )
A.超量用药身体康复更快 B.骨折的部位不能随意移动
C.对症用药更能发挥药物效果 D.发现有人溺水立即大声呼救
【答案】A
【解析】 A、药物一般都有一定的毒副作用,过量服用,会危害人体健康,用药剂量要适当;根据病情需要,正确选择药物的品种、剂量和服用时间等,以充分发挥最佳效果,尽量避免药物对人体产生的不良作用或危害,A错误。
B、发生骨折时,不要随意移动位置,应及时用夹板固定患处,夹板长度应长过骨折部位上下两端的关节,以防错位,B正确。
C、根据病情需要,恰当选择药物,更能发挥药效,以达到好的治疗效果,C正确。
D、发现有人溺水时,不能贸然下水,应立即向周边路人呼救,D正确。
故选:A。
23. 绿草如茵的足球场上,校园足球大赛正如火如荼地进行。突然,一个足球朝你迎面飞来,足球反射过来的光线进入你的眼睛,形成物像和视觉的位置分别是( )
A.晶状体 大脑皮层 B.大脑皮层 视网膜
C.睫状体 视网膜 D.视网膜 大脑皮层
【答案】D
【解析】 外界物体反射的光线依次经过角膜、瞳孔、经过晶状体和玻璃体的折射,形成的物像落在视网膜,这个信息通过视神经,传到大脑的特定区域形成视觉。因此在视觉形成的过程中,形成物像和形成视觉的部位分别是视网膜、大脑的特定区域(视觉中枢)。
故选:D。
24. 良好的生活习惯是有生物学知识作依据的。下列相关解释不科学的是( )
A.不要随地吐痰——痰液形成于口腔——含有大量的病菌
B.吃饭时不宜高声谈笑——食物容易误入气管
C.用鼻呼吸好——鼻腔有温暖、湿润、清洁空气的作用
D.积极参加体育锻炼——有助于增强呼吸功能
【答案】A
【解析】 A、气管、支气管的腺细胞分泌黏液,将外来的灰尘、病菌等粘在一起,形成痰液。所以,不要随地吐痰,因为痰液中含有大量的病菌。A错误。
B、咽是呼吸系统和消化系统的共用器官。如果吃饭时高声谈笑,会厌软骨会来不及遮住喉的入口,食物容易误入气管,引起剧烈的咳嗽。B正确。
C、呼吸道包括鼻、咽、喉、气管、支气管,呼吸道能使到达肺部的气体温暖、湿润、清洁。所以,用鼻呼吸好。C正确。
D、积极参加适量的体育运动,可以增大肺活量,参与气体交换的肺泡数量增多,增强呼吸功能。D正确。
故选:A。
25. 如图为探究植物生活的装置,塑料袋内叶片大小相同,关闭阀门①和②,置于充足的光下4小时后,打开阀门①和②,观察现象。以下叙述正确的是( )
(第25题图)
A.Ⅰ袋内叶片只能进行光合作用
B.Ⅱ袋内叶片只能进行呼吸作用
C.甲、乙试管中均会观察到变浑浊现象
D.Ⅰ、Ⅱ袋内水珠主要是蒸腾作用散失的
【答案】D
【解析】A、Ⅰ袋内叶片能进行光合作用、呼吸作用和蒸腾作用,A错误;
B、Ⅱ袋内叶片能进行呼吸作用和蒸腾作用,不能进行光合作用,B错误;
C、Ⅱ袋内叶片通过呼吸作用产生二氧化碳,因此乙试管中澄清的石灰水变浑浊;Ⅰ袋内叶片能进行光合作用,吸收二氧化碳,因此甲试管中澄清的石灰水不变浑浊,C错误;
D、水分以气体状态通过叶片表皮上的气孔从植物体内散失到植物体外的过程叫做蒸腾作用,塑料袋内壁出现水珠,是植物通过叶片上的气孔散失的水分凝聚而成,D正确。
故选:D。
26. 下列叙述符合“结构与功能相适应”观点的是( )
A. 华枝睾吸虫的消化器官发达,消化能力强,适于寄生生活
B. 蝗虫体表有外骨骼,能防止体内水分蒸发,适于陆地生活
C. 家鸽体内的气囊可进行气体交换,保证了飞行时的氧气供给
D. 家兔的牙齿有门齿和犬齿的分化,提高了摄食和消化能力
【答案】B
【解析】A.华枝睾吸虫属于寄生虫,消化器官简单,适于寄生生活,A不符合题意。
B.蝗虫属于节肢动物,体表有外骨骼,具有保护和防止体内水分蒸发的作用,适于陆地生活,B符合题意。
C.家鸽属于鸟类,鸟类有气囊,与肺相通,鸟类的肺是气体交换的场所,气囊本身并没有气体交换的作用,气囊的功能是贮存空气,C不符合题意。
D.兔的牙齿分有门齿和臼齿的分化,门齿适于切断植物纤维,臼齿适于磨碎食物;兔的肠很长,盲肠发达,这些特点是与它们吃植物的生活习性相适应的,家兔无犬齿,D不符合题意。
故选B。
27. 如图为某志愿者的电子献血证(部分),下列叙述正确的是( )
(第27题图)
A.该血样可输给A型血患者
B.献血时针头插入的是动脉
C.全血中含有血细胞和血浆
D.针眼处起凝血作用的是白细胞
【答案】C
【解析】A、AB血型的人可以少量接受任何血型的血,但是只能输给AB血型的人;该志愿者的血型为AB型,故不能输给A型血患者,A错误。
B、输血时一般实行静脉输血,故献血时,针头插入的是静脉,B错误。
C、血液的主要成分为血浆和血细胞,故全血中含有血细胞和血浆,C正确。
D、血小板有止血和加速凝血的作用,因此针眼处起凝血作用的是血小板,D错误。
故选:C。
28. 取某健康人尿液、肾动脉中的血浆、原尿制成三个样本进行分析比较,得到如下数据(克/100毫升),则样本1、2、3依次是( )
A.尿液、血浆、原尿 B.血浆、原尿、尿液
C.血浆、尿液、原尿 D.原尿、血浆、尿液
【答案】B
【解析】分析表格中数据可知:样本1中含有大量蛋白质是血浆;样本2中含有微量蛋白质是原尿;样本3中不含葡萄糖和蛋白质是尿液。
故选:B。
29.世界首例克隆北极狼在北京呱呱坠地,且健康状况良好。如图为克隆北极狼诞生的简要过程,下列相关叙述正确的是( )
(第29题图)
A.克隆北极狼与提供细胞核的北极狼性状基本一致
B.克隆北极狼与提供卵细胞的雌性犬性状基本一致
C.克隆北极狼与代孕比格犬的性状基本一致
D.克隆北极狼是经两性生殖细胞结合形成的受精卵发育而来
【答案】A
【解析】 AB、由于遗传信息主要存储在细胞核中,谁提供了细胞核,克隆动物就最像谁,因此克隆北极狼与提供细胞核的北极狼性状基本一致,A正确、B错误。
C、代孕比格犬只提供胚胎发育的场所,不会影响克隆北极狼的性状,C错误。
D、克隆北极狼没有经过两性生殖细胞结合,不会形成受精卵,属于无性生殖,D错误。
故选:A。
30. 生命安全是每个人健康成长、幸福生活的基础,以下有关说法错误的是( )
A.感冒发烧后可自行服用抗生素,省时方便,绝对没有不良后果
B.在遭遇挫折时,可用转移注意力、宣泄烦恼的方式来调节心情
C.血吸虫病和艾滋病都是传染病,主要预防措施是切断传播途径
D.青少年一定要自觉抵制毒品,因为染上毒品戒除难,危害巨大
【答案】A
【解析】A、感冒发烧不可以自行吃抗生素,因为引起发烧的原因有很多,有些发烧是因为病毒感染所导致的,这种情况下吃抗生素是没有效果的,需要予以抗病毒治疗,体温才会降至正常,A错误;
B、在遇到挫折时产生烦恼、愤懑、沮丧、焦虑、彷徨不良情绪时,应学会适当转移注意力,把注意力注意力从消极情绪情绪的事情上转移转移开来,还可以运用恰当的方式宣泄来调节心情,B正确;
C、血吸虫病是由血吸虫感染引起的一种寄生虫疾病,艾滋病又称为获得性免疫缺陷综合征,该疾病是一种危害性极大的传染病,由感染艾滋病病毒﹣HIV病毒引起,因此这两种病主要预防措施是切断传播途径,C正确;
D、毒品是指鸦片、海洛因、甲基苯丙胺、吗啡、大麻、可卡因以及国家规定管制的其它能够使人形成瘾癖的麻醉药品和精神药品,毒品损害人体的生理功能,对家庭和社会也会产生危害,因此青少年一定要自觉抵制毒品,因为染上毒品戒除难,危害巨大,D正确。
故选:A。
第 = 2 \* ROMAN II卷(非选择题 共50分)
本题共6小题,共50分。
26.(9分)2023年5月28日结束的南非德班世界乒乓球锦标赛上,我国运动员包揽了全部五个单项的冠军。某同学以完成乒乓球接球动作为例,构建了与人体运动相关的概念图。
(第26题图)
(1)运动员比赛需要大量的营养物质,由A系统进入血液,通过血液循环最先到达心脏的 (填心腔名称)。
(2)运动员比赛需要消耗的氧气,由B系统通过气体的 作用进入血液,运送到组织细胞参与细胞呼吸,为人体运动提供能量。
(3)人体运动产生的尿素等代谢废物主要通过C系统排出,还可通过 排出。
(4)乒乓球运动员接球动作,不仅是靠运动系统的骨骼肌牵引E (填运动系统组成部分名称)绕关节活动完成的,还需要神经系统的调节,以及D 系统分泌激素的调节。
(5)B系统通过呼吸运动经呼吸道吸入的气体是 。随着 (血管名称) (填心腔名称),再通过 (填“体循环”或“肺循环”)运送至组织细胞被利用。
【答案】
(1)右心房
(2)扩散
(3)皮肤
(4)骨;内分泌
(5)氧气;肺静脉;左心房;体循环
【解析】
(1)运动员比赛需要大量的营养物质,由消化系统的小肠吸收进入血液,然后通过下腔静脉最先到达心脏的右心房。
(2)肺泡与血液之间的气体交换是因为肺泡与周围血液间存在气体的浓度差,于是发生了气体扩散作用,肺泡中的氧扩散进入血液,血液中的二氧化碳扩散进入肺,完成了肺泡里的气体交换。故运动员比赛需要消耗的氧气,由B呼吸系统通过气体的扩散作用进入血液,运送到组织细胞参与细胞呼吸,为人体运动提供能量。
(3)人体代谢废物排出体外的过程称为排泄,其途径主要有三条:呼吸系统呼出气体、泌尿系统排出尿液、皮肤排出汗液。呼吸系统呼出的气体,主要排出二氧化碳和少量的水;皮肤产生汗液,排出一部分水、无机盐和尿素;大部分的水、无机盐和尿素通过泌尿系统以尿的形式排出体外,是排泄的主要途径。故人体运动产生的尿素等代谢废物主要通过C泌尿系统排出,还可通过皮肤排出。
(4)骨骼肌具有遇刺激而收缩的特性。骨骼肌受神经传来的刺激收缩时,就会牵动骨绕关节活动,于是躯体的相应部位就会产生运动。动物行为主要受神经系统的调节,也受内分泌系统的分泌激素的调控。故乒乓球运动员接球动作,不仅是靠运动系统的骨骼肌牵引E骨绕关节活动完成的,还需要神经系统的调节,以及D内分泌系统分泌激素的调节。
(5)B呼吸系统通过呼吸运动经呼吸道吸入的气体主要是氧气,排出的气体主要是二氧化碳。氧随血液经肺静脉进入心脏的左心房,再由左心室进入主动脉,即通过体循环运送至组织细胞被利用。
27.(10分)我国劳动人民应用稻渔综合种养技术(即水稻种植与虾、鱼、蟹、鳖或泥鳅等水产动物养殖有机结合),达到稳粮验收、稻渔双赢效果,助力乡村振兴。某科技小院探究了5种稻渔模式对水稻产量的影响,结果如图。
(第27题图)
请回答:
(1)本实验的变量是 ,实验中所用水稻的 、施肥量和环境条件等应保持一致。通过 实验,能减小实验误差。
(2)与只种水稻相比,5种稻渔模式的水稻产量均有所 。图中 模式的水稻产量最高,其原因可能是:动物的爬行和挖穴活动有助于 ,促进水稻根的呼吸作用,进而促进水稻的生长。
(3)实践表明,稻渔模式能减少农药和化肥的使用,主要原因有:水产动物会吃害虫,体现两者的 关系;水产动物的粪便会被 分解成无机物,被水稻吸收。
(4)农业农村部鼓励各地区因地制宜推广稻鱼鸭复合种养模式。某同学受此启发,认为可把鸡引入以上5种稻渔模式。你觉得该想法是否可行, 。说说你的理由(写出一条即可)。 。
【答案】
(1)不同的水产动物;数量;反复多次
(2)增加;稻蟹;疏松土壤
(3)共生;分解者
(4)不行;因为鸡会食稻谷,导致水稻产量降低
【解析】
(1)分析实验可知,本实验的变量是不同的水产动物。为了控制单一变量,实验中所用水稻的数量、施肥量和环境条件等应保持一致。为了避免实验的偶然性,减少误差,提高实验准确性,增加实验的可信度,需反复多次实验,并将所测数据的平均取值作为该实验的最后结果,尽可能排除其他因素的干扰。
(2)分析题图可知,与只种水稻相比,5种稻渔模式的水稻产量均有所增加。图中稻蟹模式的水稻产量最高,达7.97吨/公顷,其原因可能是:动物的爬行和挖穴活动有助于疏松土壤,氧气增多,从而促进水稻根的呼吸作用,进而促进水稻的生长。水产动物的粪便会被分解者分解成水、二氧化碳、无机盐等无机物,被水稻吸收。
(3)稻渔模式下,既可以获得水产动物,又可以利用水产动物会吃害虫,此外水产动物的活动还能促进水稻根的呼吸作用,因此体现的是共生关系。分解者能够将动植物的遗体和动物的粪便分解成无机物回归无机环境.
(4)把鸡引入以上5种稻渔模式不行,因为鸡会食稻谷,导致水稻产量降低。
28. (8分)合理开发利用盐碱地是促进可持续发展的重要途径。研究表明,高浓度的盐溶液会减弱植物的蒸腾作用和光合作用。科研人员通过对某种百合接种丛枝菌根(AM)真菌.探究AM真菌能否提高植物的抗盐性。
(1)方法步骤:
①选择完好且无病虫害的百合,用药物浸泡进行杀菌处理,目的是______。
②将杀菌后的百合用清水洗净,均分成2组。种植时,1组不接种AM真菌,1组接种AM真菌,采用相同规格的花盆,每盆定植3株。待株高30cm时,用0.8%的盐溶液浇灌。采用相同规格的花盆是为了______。
③在晴天、从7:00到17:00,测定气孔张开程度和叶绿素含量、结果如图所示。
(2)实验结果与分析:
(第28题图)
据图可知,接种AM真菌后,植物气孔张开程度______(填“增大”或“减小”),推测蒸腾作用会______,同时______(填气体)会通过气孔进入叶片。图中的实验结果证实接种AM真菌还能______(填“增加”或“减少”)叶绿素含量,进而可能会增强植物的______作用。
(3)实验结论:______ 。
【答案】
(1)清除原有的细菌和真菌,防止对本次实验的干扰; 控制单一变量
(2)增大; 旺盛 ; 二氧化碳; 增加; 光合
(3)AM真菌能提高植物的抗盐性
【解析】
(1)①自然生长的百合植物体上是有细菌和真菌的,而本次实验要探究AM真菌能否提高植物的抗盐性,因此将百合用药物浸泡进行杀菌处理,目的是清除原有的细菌和真菌,防止对本次实验的干扰。
②设置对照实验,要控制单一变量,因此要采用相同规格的花盆来进行实验。
(2)据图可知,接种AM真菌后,植物气孔张开程度增大了,而气孔是植物蒸腾失水的“门户”,也是气体交换的“窗口”,所以推测蒸腾作用会旺盛。同时二氧化碳也会通过气孔进入叶片。据图可知,接种AM真菌后,叶绿素含量增加。而叶绿素是叶绿体的构成部分,叶绿体是光合作用的场所,因此图中的实验结果证实接种AM真菌还能增强植物的光合作用。
(3)由第二问可知,AM真菌能提高植物的光合作用,所以实验结论为:AM真菌能提高植物的抗盐性
29. (7分)“阳光玫瑰”葡萄的果肉鲜脆多汁,甜而不酸,且有玫瑰香味,市场前景好,被某葡萄园引进种植。
(1)“阳光玫瑰”葡萄的果肉呈绿色,是因为其果肉细胞的 中含有大量叶绿素。
(2)该葡萄园采用塑料大棚来种植,而大棚内蜜蜂等昆虫较少,坐果率不高。为提高坐果率,果农会将收集的葡萄花粉喷洒在雌蕊的柱头上,该技术称为 。
(3)葡萄根部吸收的水分主要用于蒸腾作用,从而促进了 在植物体内的运输。
(4)经研究发现不同枝形会影响“阳光玫瑰”葡萄的光合作用,进而影响品质和产量。为此,研究人员做了以下实验:选择长势相近的“阳光玫瑰”葡萄植株,在主蔓上对枝条进行4种拉枝处理,每种处理选择30根枝条,然后测定四组的光合作用速率,实验结果如图所示。
(第29题图)
该实验的变量是 。经 处理后的枝条的光合作用速率最快。
(5)“阳光玫瑰”葡萄通过保鲜剂处理能延长其供应时间,实现四季销售,对提高经济效益具有重要意义。其保鲜的原理除了与冷藏保鲜一样,能减弱水果细胞的 作用,还能起到杀菌和减少水分蒸腾的作用。但保鲜剂毕竟对人体有一定危害,我们在食用保鲜剂保存的“阳光玫瑰”葡萄前应当 。
【答案】
(1)叶绿体
(2)人工辅助授粉
(3)水分和无机盐
(4)拉枝处理方式;经离主蔓60cm拉枝下垂处理
(5)呼吸;彻底清洗
【解析】
(1)“阳光玫瑰”葡萄的果肉呈绿色,是因为其果肉细胞的叶绿体中含有大量叶绿素。
(2)该葡萄园采用塑料大棚来种植,而大棚内蜜蜂等昆虫较少,传粉受到影响,导致坐果率不高。为提高坐果率,常采用人工辅助授粉的方式,如果果农会将收集的葡萄花粉喷洒在雌蕊的柱头上。
(3)植物的蒸腾作用能够促进根从土壤中吸收水分,促进水分和无机盐在植物体内的运输。故葡萄根部吸收的水分主要用于蒸腾作用,从而促进了水分和无机盐在植物体内的运输。
(4)该实验中,选择长势相近的“阳光玫瑰”葡萄植株,在主蔓上对枝条进行4种拉枝处理,故实验变量拉枝处理方式。由图中光合作用速率变化折线图可知,经离主蔓60cm拉枝下垂处理的枝条的光合作用速率最快。
(5)冷藏保鲜的目的是低温会抑制酶的活性,目从而减弱水果细胞的呼吸作用。由于保鲜剂毕竟对人体有一定危害,我们在食用保鲜剂保存的“阳光玫瑰”葡萄前应当彻底清洗。
30. (8分)如图甲表示甲型H1N1流感流行期间的三类人群的转化关系,其中甲表示健康人群;乙与甲相比,主要是体内含该传染病的抗体;丙是该传染病的患者。乙图表示丙先后感染该病毒后,血液中相应抗体的产生情况,据此回答下列问题:
(第30题图)
(1)从传染病流行的基本环节来看,图中甲是该传染病的 ,丙是该传染病的 。学校为防止甲流大面积流行,采取了定期消毒、开窗通风等措施,这在传染病的预防措施上属于 。
(2)图中甲注射了①H1N1疫苗后,H1N1疫苗刺激 产生了抵抗该病毒的特殊蛋白质。从免疫学的角度分析,①H1N1疫苗是 ,产生的蛋白质是 ,该免疫属于 免疫。
(3)根据图乙中信息,为提高人体对该病毒的免疫能力,应采取的措施是向人体分次注射______。
A.H1N1疫苗B.抗体C.抗生素D.抗病毒药物
【答案】
(1) 易感人群 ; 传染源; 切断传播途径
(2) 淋巴细胞; 抗原; 抗体; 特异性
(3) A
【解析】
(1)由分析可知,图中甲是该传染病的易感人群,丙是该传染病的传染源,H1N1流感病毒是引起该传染病的病原体。
甲流具有传染性和流行性的特点,从传染病流行的基本环节来看,没有接种甲流疫苗的人属于易感人群。学校为防止甲流大面积流行,采取了定期消毒、开窗通风等措施,这在传染病的预防措施上属于切断传播途径。
(2)病原体侵入人体后,刺激了淋巴细胞,使其产生了一种抵抗该病原体的特殊蛋白质,叫抗体。抗体存在于血液、淋巴和组织液中。 图中甲注射了①H1N1疫苗后, H1N1疫苗刺激淋巴细胞产生了抵抗该病毒的特殊蛋白质。从免疫学的角度分析,①H1N1疫苗是抗原,产生的蛋白质是抗体,该免疫属于特异性免疫。
(3)免疫分为主动免疫和被动免疫,其中人工主动免疫是将疫苗或类毒素接种于人体,将机体产生获得性免疫力的一种防治微生物感染的措施,主要用于预防,这就是通常所说的“打预防针”。疫苗是用减毒或没毒的微生物制成的。本题中注射的疫苗就是灭活的抗原,既保留抗原的免疫性又保证无毒性。
故选A。
31. (8分)果蝇分布广、易饲养、繁殖周期短、繁殖能力强,染色体数目少,有眼色、翅型、体色等多种性状,是遗传学的模式生物。遗传学家摩尔根以此为实验材料,揭示了遗传学重要定律。请分析回答:
(第31题图)
(1)1910年5月,摩尔根在长翅的果蝇群中发现了一只异常的残翅果蝇,这种现象在生物学上称为 。图一子代长翅果蝇的基因组成为 (用A、a表示)。
(2)果蝇的性别决定方式与人类相同,由X、Y染色体决定,图二果蝇体细胞的染色体组成为 ,产生的生殖细胞中有 染色体(填数量)。
(3)有人做过这样的实验:长翅果蝇的幼虫在25℃环境下发育成长翅果蝇:在35~37℃环境下,部分幼虫发育成残翅果蝇,由此可知,生物的性状表现是 和 共同作用的结果。
(4)图三中控制果蝇红眼和白眼这对相对性状的基因B、b位于X染色体上,则亲代红眼雌果蝇产生的生殖细胞有 种类型,子代红眼果蝇的雌雄比例为 。
【答案】
(1) 变异; AA或Aa
(2) 3对+XY; 4条
(3) 基因; 环境
(4) 2/两; 2:1
【解析】
(1)变异是指亲子间及子代个体间的差异。长翅的果蝇群中发现了一只异常的残翅果蝇,这种现象在生物学上称为变异。
图一长翅与长翅杂交,子代中出现残翅,则残翅为隐性性状,亲代的基因组成是杂合的,即Aa,遗传图解为:
由遗传图可知:子代长翅果蝇的基因组成为AA或Aa。
(2)果蝇的性别决定方式与人类相同,由X、Y染色体决定,图二果蝇是雄性,体细胞的染色体组成为:3对+XY。
体细胞中有4对染色体,生殖细胞中的染色体是体细胞中的一半,因此,产生的生殖细胞中有4条染色体。
(3)基因控制着生物的性状,有人做过这样的实验:长翅果蝇的幼虫在25℃环境下发育成长翅果蝇:在35~37℃环境下,部分幼虫发育成残翅果蝇。由此可知,生物的性状表现是基因和环境共同作用的结果。
(4)果蝇的性别决定方式与人类相同,由X、Y染色体决定,雄性果蝇为XY,产生的生殖细胞是X和Y;雌性为XX,产生的生殖细胞是X。
根据图三,结合分析,红眼对白眼是显性。控制眼色的一对基因B、b位于X染色体上,则红眼雌果蝇的基因组成为XBXb,产生的生殖细胞有两种,即含XB、Xb的卵细胞,且比例为1:1;红眼雄果蝇的基因组成为XBY,产生的生殖细胞有两种,即含XB、Y的精子。若两者杂交,遗传图解如下:
由图可知,红眼果蝇的性别比例为:雌果蝇:雄果蝇为2:1。
位置
鼠妇
环境
温度
土壤湿度
纸盒左侧
20只
明亮
30℃
干燥
纸盒右侧
20只
阴暗
30℃
潮湿
主要成分
样本1
样本2
样本3
水
90
98
96
蛋白质
8
0.03
0
葡萄糖
0.1
0.1
0
无机盐
0.72
0.72
1.1
尿素
0.03
0.03
1.8
2024年中考押题预测卷(广东卷)生物(全解全析): 这是一份2024年中考押题预测卷(广东卷)生物(全解全析),共16页。
2024年中考押题预测卷(广州卷)生物(全解全析): 这是一份2024年中考押题预测卷(广州卷)生物(全解全析),共18页。试卷主要包含了 考生务必保持答题卡的整洁等内容,欢迎下载使用。
2024年中考押题预测卷(湖北卷)生物(全解全析): 这是一份2024年中考押题预测卷(湖北卷)生物(全解全析),共12页。

