广西壮族自治区柳州高中、南宁三中2023—2024学年高三下学期联考生物试题(无答案)
展开生物学
注意事项:
1.答卷前,考生务必将自己的姓名、准考证号填写在答题卡上。
2.回答选择题时,选出每小题答案后,用铅笔把答题卡上对应题目的答案标号涂黑。如需改动,用橡皮擦干净后,再选涂其他答案标号。回答非选择题时,将答案写在答题卡上。写在本试卷上无效。
3.考试结束后,将本试卷和答题卡一并交回。
一、选择题:本大题共16小题,共40分。第1~12小题,每小题2分;第13~16小题,每小题4分。在每小题给出的四个选项中,只有一项是符合题目要求的。
1.肺炎可分为细菌性肺炎、非典型病原体肺炎(如支原体肺炎等)、病毒性肺炎(如新冠肺炎)。下列有关细菌、支原体和病毒的叙述,正确的是
A.都是生命系统最基本的结构层次
B.遗传物质彻底水解得到的碱基都是四种
C.蛋白质都是在宿主细胞的核糖体上合成的
D.头孢类抗生素对以上三类肺炎均有效
2.下列关于生物学科学史相关的叙述,错误的是
A.施旺和施莱登运用完全归纳法提出了细胞学说,揭示了动植物的统一性
B.希尔制取离体叶绿体悬液并加入铁盐或其他氧化剂,光照下发现有O2释放
C.李比希认为引起发酵的是酵母菌细胞中的某些物质,但要在细胞死亡裂解后才发挥作用
D.梅塞尔森和斯塔尔运用同位素标记技术,证明了DNA复制方式是半保留复制
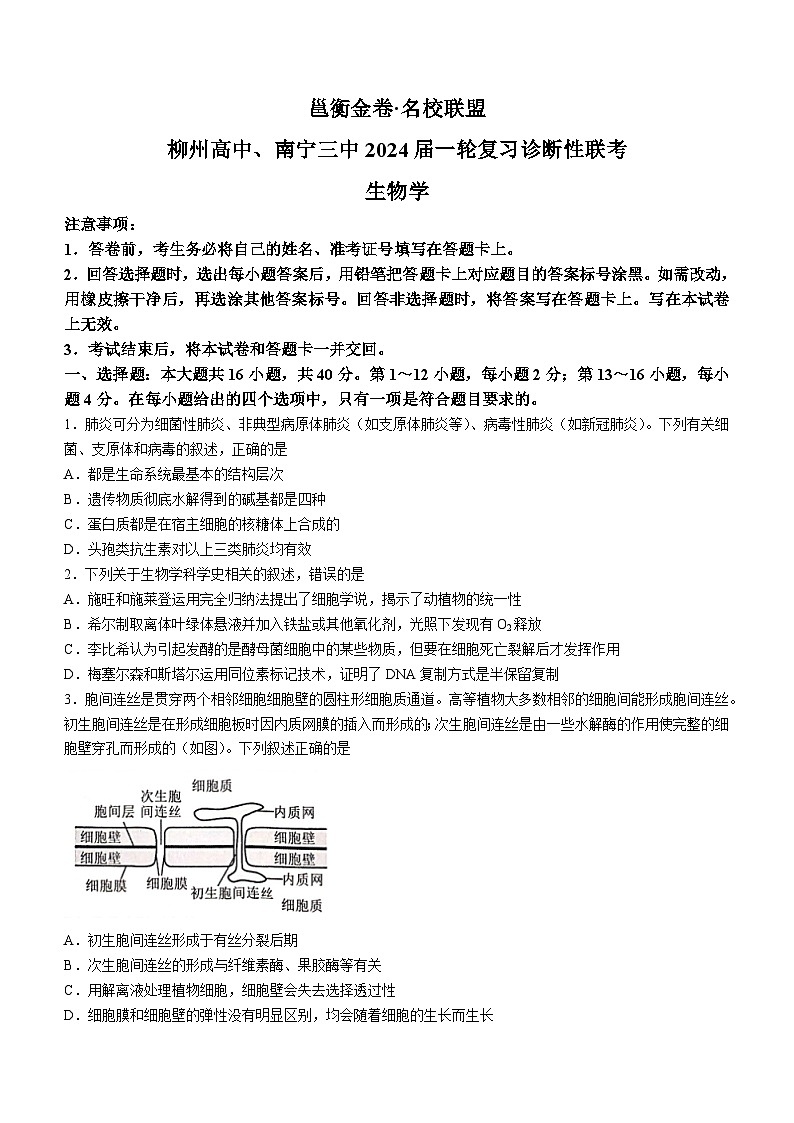
3.胞间连丝是贯穿两个相邻细胞细胞壁的圆柱形细胞质通道。高等植物大多数相邻的细胞间能形成胞间连丝。初生胞间连丝是在形成细胞板时因内质网膜的插入而形成的;次生胞间连丝是由一些水解酶的作用使完整的细胞壁穿孔而形成的(如图)。下列叙述正确的是
A.初生胞间连丝形成于有丝分裂后期
B.次生胞间连丝的形成与纤维素酶、果胶酶等有关
C.用解离液处理植物细胞,细胞壁会失去选择透过性
D.细胞膜和细胞壁的弹性没有明显区别,均会随着细胞的生长而生长
4.“白肺”在临床上称为“急性肺损伤”,患者肺部显影常呈现大片白色。“白肺”患者的血氧饱和度降低,临床表现为胸闷气短、呼吸不畅等,通过吸氧可缓解相关症状。下列叙述错误的是
A.无氧呼吸过程中有NADH的产生和NADH的消耗
B.“白肺”患者肺泡细胞线粒体内的葡萄糖消耗量增加
C.“白肺”患者肺泡细胞中O2消耗量与CO2释放量的比值等于1
D.患者吸氧后肌细胞中产生的NADH会与O2结合生成水并释放能量
5.染色体架起了基因和性状之间的桥梁。有关叙述正确的是
A.性状都是由染色体上的基因控制的
B.基因在染色体上呈线性排列,一个基因只能控制一种性状
C.摩尔根基于果蝇眼色性状与性别的关联,证明基因位于染色体上
D.染色体结构变异一定改变染色体上基因的数目或种类,进而改变性状
6.番茄受到烟粉虱侵害时会产生有毒物质酚糖进行防御,某些烟粉虱在进化过程中“窃取”了番茄的酚糖丙二酰基转移酶基因用以“解毒”。这种不依赖亲缘关系获得基因的过程被称为水平基因转移(HGT)。下列叙述错误的是
A.干扰烟粉虱体内酚糖丙二酰基转移酶基因转录产生的mRNA,可使其对番茄的有毒物质敏感
B.番茄中的酚糖丙二酰基转移酶基因能在烟粉虱中表达,说明不同物种中密码子是通用的
C.HGT会对烟粉虱种群的基因频率和基因库产生影响
D.具有酚糖丙二酰基转移酶基因的烟粉虱与普通烟粉虱之间存在生殖隔离
7.纯合亲本白眼长翅和红眼残翅果蝇进行杂交,结果如图。F2中每种表型都有雌、雄个体。根据杂交结果,下列推测错误的是
A.根据F1结果可推测长翅对残翅为显性
B.控制红眼和白眼的基因位于X染色体上
C.F2中白眼长翅果蝇有2种基因型
D.F2中红眼残翅果蝇相互交配,雄性子代中红眼残翅:白眼残翅=1:1
8.高等植物体内的多胺是一种植物激素,是一类脂肪族含氮碱,一般在细胞分裂旺盛部位含量较高,其生理功能是促进植物生长,促进花的发育和花粉管萌发。在植物受到干旱胁迫时,多胺能改变其在组织和细胞及细胞器内的分布,达到调节局部渗透压大小的效果。下列有关说法错误的是
A.多胺的合成体现了基因通过控制酶的合成控制代谢,进而控制性状
B.多胺通过参与某些代谢反应来促进植物生长
C.多胺作为信息分子要从产生部位运输到作用部位
D.干旱时多胺的变化体现了植物对环境信号的感知与反应
9.某人头部受伤后出现食欲不振、乏力等症状,经检查后被诊断为抗利尿激素(ADH)分泌失调综合征,其部分化验结果见表。下列关于该患者的叙述,正确的是
A.患者的下丘脑受到损伤
B.血液中的红细胞渗透失水
C.神经元产生的动作电位峰值高于正常人
D.细胞外液对渗透压感受器的刺激比受伤前小
10.森林火灾对森林资源的破坏十分严重,植被恢复是灾后重建的重要部分,森林火灾后植被恢复重建对保护城区森林资源与生态环境具有重要意义。火灾后的某地优势物种高度、物种丰富度、植物甲的种群密度随时间的变化曲线如图所示。下列说法错误的是
A.森林火灾后植被重建属于次生演替
B.灾后重建过程中该生态系统的抵抗力稳定性逐渐增强
C.优势物种的高度逐渐增加,使该群落对阳光等环境资源的利用更充分
D.30年后,植物甲种群密度逐渐降低,说明植物甲不再适应该地环境
11.处理后的核废水中仍残留大量3H、14C、131I等放射性元素,这些放射性元素难降解且更容易被海洋生物吸收。研究显示,受到放射性污染的核废水一旦排入太平洋,从排放日起,57天内放射性物质将扩散至太平洋大半个区域。下列叙述错误的是
A.污染海域中营养级越高的生物,体内积累的放射性物质含量越高
B.物质循环具有全球性,因此核污染将会影响全球的水资源安全
C.核废水排放入海后会提高生物变异频率,增加物种多样性
D.放射性物质属于物理致癌因子,可能会使生物致畸致癌
12.酸笋是螺蛳粉的灵魂,腌酸笋季节在春季。当竹子出笋后,长出约30cm高时便可砍下,剥去笋壳,切成块或是切成笋丝、笋片,放于陶罐中,清水过面,撒上适量食盐,置于阴凉处一个月左右,酸味即出,便可随食随取。下列相关叙述错误的是
A.制作酸笋所需菌种的代谢类型为异养厌氧型
B.为防止杂菌污染,需对鲜笋进行灭菌处理
C.“清水过面”的目的是为了创造无氧环境
D.在制作酸笋时若加入上一批次的发酵液可加快发酵进程
13.在细胞生长和分裂的活跃期,线粒体通过中间分裂产生两个子线粒体,中间分裂前后的线粒体生理状态并没有太大的差异(图a)。当细胞处于逆境胁迫下,线粒体内的Ca2+和活性氧自由基(ROS)增加,通过外周分裂产生大小不一的子线粒体(图b),其中较小的子线粒体不包含复制性DNA(mtDNA),最终被自噬体吞噬,而较大的子线粒体得以保全。图中DRP1是一种参与线粒体分裂调控的关键蛋白。下列表述正确的是
A.中间分裂和外周分裂均需要DRP1、溶酶体和内质网参与
B.线粒体通过中间分裂实现了遗传物质的均分,符合孟德尔遗传定律
C.用紫外线照射细胞,线粒体会加快中间分裂,以增加线粒体数量从而满足能量需求
D.逆境胁迫下,外周分裂产生的较小的子线粒体通过自噬以消除ROS和Ca2+对细胞的影响
14.某哺乳动物雄性个体的基因型为AaBb,如图是该个体的一个初级精母细胞示意图。下列有关叙述正确的是
A.若图示现象发生的原因是基因突变,则未标出的基因分别是A和a
B.若发生的是显性突变,则该初级精母细胞产生的配子基因型为AB、aB、ab或Ab、aB、ab
C.若图示现象发生的原因是同源染色体的非姐妹染色单体间的片段互换,则可使该初级精母细胞产生的配子类型由2种增加到4种
D.发生图示的变异可通过光学显微镜观察区分
15.在繁殖季节,不同种的成年萤火虫会以特定频率的荧光吸引配偶的注意。但是Phturis属的雌性萤火虫能发出类似Phtinus属雌体的荧光,用以引诱Phtinus属的雄体前来交配,从而将其捕食。下列说法正确的是
A.萤火虫获得的能量除在呼吸作用中以热能形式散失,另一部分储存在自身有机物中
B.通过荧光信息获得食物,说明种群繁衍的正常进行离不开信息的作用
C.萤火虫发出的荧光信息属于行为信息,能够在同种和异种间传递信息
D.某地区的全部萤火虫个体共同构成了一个种群
16.DNA测序时,先将待测单链DNA模板、引物、有关酶、4种脱氧核苷三磷酸(dNTP,N代表A、T、C、G,能提供能量并作为DNA复制的原料)均加入4个试管中,再分别加入一定量的含放射性同位素标记的ddNTP(ddGTP、ddATP、ddCTP、ddTTP)。不同于dNTP的是,ddNTP的五碳糖的3位不含羟基。在DNA合成时ddNTP随机与dNTP竞争核苷酸链延长位点,并终止DNA的延伸,从而形成不同长度的一系列终止处带有放射性同位素标记的DNA链。下图是DNA测序时得到含放射性标记的子代DNA的电泳图谱。下列相关说法错误的是
A.反应体系中的引物为单链,DNA聚合酶从引物的3'端连接脱氧核苷酸
B.ddNTP终止子链延伸,其原理可能是其五碳糖的3'位不含羟基,无法连接新的脱氧核苷酸
C.图中加入ddCTP的一组中,可以形成3种长度的子链
D.图中子代DNA的碱基序列是5'-GATCCGAAT-3'
二、非选择题:本题共5小题,共60分。
17.广西是砂糖橘的主要产地,为提高水果品质,研究者通过嫁接来改造砂糖橘。嫁接时,以砂糖橘的枝、芽为接穗,以其他植物茎段为砧木,基本操作如下图所示。现用宜昌橙、枳壳、砂糖橘、香橙和粗柠檬等植物分别做砧木进行实验,探究不同砧木对砂糖橘的光合作用指标和含糖量的影响,进而筛选出砂糖橘栽培的最适砧木,数据如表所示。请回答:
注:各组之间细胞呼吸强度基本相同。
(1)提取叶绿素时需加入____________以防止研磨时叶绿素被破坏,叶绿素溶液主要吸收____________光。
(2)该实验的自变量是___________,设置以砂糖橘为砧木的这一组目的是_______。
(3)根据表格数据,砂糖橘生长的最适砧木是_____,请叙述判断依据:___________。
(4)与以香橙为砧木相比,以宜昌橙为砧木的砂糖橘的气孔导度较小,但胞间CO2浓度较大,请解释胞间CO2浓度较大的原因:___________。
18.水稻(2n=24)的花比较小,为两性花。经研究发现:水稻的雄蕊是否可育由细胞核和细胞质基因共同决定。水稻细胞核中雄性可育、不育基因分别为R、r,细胞质中雄性可育、不育基因分别为N、S,只有基因型S(m)表现为雄性不育,其余均为雄性可育,子代质基因均来自母本。袁隆平提出“三系法”杂交水稻系统,即通过培育雄性不育系、保持系和恢复系三个纯合品系来培养杂交水稻,过程如下图所示。恢复系与不育系杂交产生的杂交种育性正常且具有杂种优势。回答下列问题:
(1)水稻基因组计划需测定________条染色体上的DNA序列。
(2)在培育杂交水稻时,选育雄性不育植株的目的是_________。繁殖不育系时,不育系只能做_________(填“父本”或“母本”)。
(3)根据题干信息,水稻细胞中与育性相关的基因型有__________种,保持系的基因型为__________,恢复系的基因型为____________。不育系与恢复系间行种植并单行收获的原因是_________。
(4)在三系法杂交育种中,选育恢复系非常关键。研究人员发现几株性状优良、纯度高但不含R基因的水稻植株X,现利用基因工程的技术将两个R基因导入不同的植株X中来培育恢复系,为确定R基因导入的结果,研究人员的思路是将植株X作为亲本与不育系混合种植,单株收获不育系植株所结种子后,再种植并统计后代的育性情况及其数量比例,请依据上述思路完善结果分析:
①若后代雄性不育植株:雄性可育植株=1:1,则说明两个R导入到植株X的一条染色体上。
②若_________________,则说明两个R导入到植株X的一对同源染色体上。
③若_________________,则说明两个R导入到植株X的非同源染色体上。
19.感染人乳头瘤病毒(HPV)是女性患子宫颈癌的主要诱因。世界卫生组织(WHO)建议9~14岁是接种HPV疫苗的黄金年龄,“尽早、尽小”接种HPV疫苗才能达到更好的保护效果。目前投入使用的疫苗有国产二价HPV疫苗,14周岁及以下对象需接种2剂次,可预防高危型HPV16和HPV18两个亚型的感染。HPV所侵染的细胞表面的HLA分子(人类白细胞抗原)表达水平下降,可能导致子宫颈癌。回答下列问题:
(1)HPV可感染宿主黏膜和皮肤上皮细胞。皮肤和黏膜属于人体的第__________道防线,此防线连同人体的第二道防线__________(填组成成分)是人人生来就有的,且可针对多种病原体发挥作用,被称为非特异性免疫。
(2)HPV感染机体会引发体液免疫和细胞免疫。细胞免疫中,被活化的细胞毒性T细胞的作用是___________。
(3)HPV二价疫苗主要成分是HPV的主要衣壳蛋白(L1)和次要衣壳蛋白(L2),不包含病毒核酸,既安全又有效,原因是___________。被HPV侵染的细胞能逃避免疫监视,可能原因是____________。
20.稻田生态系统是广西重要的农田生态系统。请回答下列与稻田生态系统相关的问题:
(1)区别稻田生态系统与自然生态系统的重要群落特征是__________。请画出稻田生态系统中生产者体内碳的来源和去路(箭头→和文字相结合,注明碳的形式)。
(2)稻田生态系统中的各种组成成分,正是通过__________,才能紧密地联系在一起,形成一个统一整体。
(3)与稻田等人工生态系统相比,自然生态系统的结构一般更复杂,稳定性较高,即使偶尔会有一、两个物种因不适应环境而不断减少甚至被淘汰,但对该生态系统的稳定性基本不造成影响,原因是__________。
21.罗氏沼虾是我国重要的经济虾类之一,具有生长速度快、营养价值高等优点。研究者利用RNA干扰技术降低了罗氏沼虾COX2基因的表达水平,借此探索了影响罗氏沼虾生长速度的相关因素。
(1)RNA干扰的基本原理是向细胞中导入COX2基因的反义基因,经转录后产生的RNA能与COX2mRNA按照碱基互补配对原则结合,从而阻止该基因的___________过程,降低该基因表达水平。
(2)研究者给罗氏沼虾导入COX2基因的反义基因后,检测了其有氧呼吸中催化ATP大量合成的X酶的活性,结果如图所示。若要利用COX2基因(见图甲)和P1噬菌体载体(见图乙)构建COX2基因的反义基因(见图丙),限制性内切核酸酶的酶切位点分别是BglⅡ(A↓GATCT)、EcRI(G↓AATTC)和Sau3AI(↓GATC)。
①X酶主要存在于细胞中的_________上。
②构建COX2基因的反义基因载体是基因工程的核心步骤,构建基因表达载体的目的是使目的基因能够在受体细胞中稳定存在、遗传给下一代,并且能够_________。构建COX2基因的反义基因载体应选用_______和__________两种限制酶。
③罗氏沼虾在生长发育过程中进行生命活动时需要大量的ATP提供能量,根据图中结果推测,导入COX2基因的反义RNA后,罗氏沼虾的生长速度将变慢,原因是导入COX2基因的反义RNA后,________。
(3)为检测COX2基因的反义基因导入是否成功,用放射性标记的COX2基因作为探针分别检测转基因罗氏沼虾的DNA和RNA,均出现杂交带,是否可以说明COX2基因的反义基因成功导入受体细胞并转录出相应mRNA?_________(填“是”或“否”),理由是_________。项目名称
结果
参考值
血ADH
7.9pml/L
2.3-7.4pml/L
血Na+
125mml/L
137-147mml/L
血K+
4.2mml/L
3.5-5.3mml/L
砧木类型
检测指标
宜昌橙
枳壳
粗柠檬
香橙
砂糖橘
总叶绿素含量(mg·g-1)
0.85
1.40
1.34
1.25
0.98
气孔导度(mml·ml-1)
51
53
50
73
69
胞间CO2浓度(μml:m-2·s-1)
260
195
205
208
272
净光合作用速率(μml:m-2·s-1)
4.1
6.0
6.5
7.5
4.7
可溶性总糖含量(%)
2.1
3.4
3.6
3.8
3.7
广西壮族自治区柳州高中、南宁三中2023—2024学年高三下学期联考生物试卷(含答案): 这是一份广西壮族自治区柳州高中、南宁三中2023—2024学年高三下学期联考生物试卷(含答案),共18页。试卷主要包含了单选题,多选题,实验探究题,读图填空题,填空题等内容,欢迎下载使用。
08,广西壮族自治区柳州高中、南宁三中2023—2024学年高三下学期联考生物试题(): 这是一份08,广西壮族自治区柳州高中、南宁三中2023—2024学年高三下学期联考生物试题(),共8页。
邕衡金卷名校联盟南宁三中、柳州高中2024届第一次适应性考试生物试题(含答案): 这是一份邕衡金卷名校联盟南宁三中、柳州高中2024届第一次适应性考试生物试题(含答案),文件包含7生物9月邕衡金卷联考生物学参考答案docx、扫描全能王2023-09-121649pdf等2份试卷配套教学资源,其中试卷共9页, 欢迎下载使用。

