广东省茂名市高州中学2023-2024学年高一下学期期中考试化学试题(原卷版+解析版)
展开考试时长:75分钟 卷面总分:100分
一、选择题:本题共16小题,共44分。第1~10小题,每小题2分;第11~16小题,每小题4分。在每小题给出的四个选项中,只有一项是符合题目要求的。
1. 下列用品主要由无机非金属材料制成的是
A. 商周傩戏使用的青铜面具B. 战国礼乐使用的青瓷甬钟
C. 中国高铁D. 信宜铜盉
【答案】B
【解析】
【详解】A.商周傩戏使用的青铜面具属于铜合金,合金是金属材料,而不属于无机非金属材料,A不符合题意;
B.战国礼乐使用的青瓷甬钟是由无机非金属材料组成,B符合题意;
C.中国高铁是由金属材料制成的,C不符合题意;
D.信宜铜盉是一种青铜器,由金属制成,D不符合题意;
故选B。
2. 2023年,我国科技事业收获丰硕成果。下列与科技成就相关的描述正确的是
A. 打造北斗卫星系统——与星载铷钟所用的物理性质不同
B. 实施海底封存——液化时,其共价键被破坏
C. 开启航运氢能时代——氢氧燃料电池工作时可将热能转化为电能
D. 突破量子通信技术——作为传输介质的光纤,其主要成分为晶体硅
【答案】A
【解析】
【详解】A.和的质子数相同、中子数不同,互为同位素,同位素的化学性质几乎完全相同,物理性质不同,故A正确;
B.二氧化碳是分子晶体,所以二氧化碳液化时,只改变分子间的分子间作用力,不破坏分子内的共价键,故B错误;
C.氢氧燃料电池工作时可将化学能转化为电能,故C错误;
D.光纤的主要成分是二氧化硅,不是硅,故D错误;
故选A。
3. 走进美丽广东,体会文化魅力。下列有关说法不正确的是
A. 粤绣所用“金银线”中含有的醋酸纤维素,属于有机高分子材料
B. 加热牛奶和蛋清混合物制作双皮奶,该过程涉及蛋白质的变性
C. 岭南古建筑采用青砖黛瓦风格,青砖中青色来自氧化铁
D. 航海船舶的外壳安装锌块,利用了牺牲阳极法的防腐原理
【答案】C
【解析】
【详解】A.醋酸纤维素是纤维素乙酸酯,属于有机高分子化合物,A正确;
B.加热牛奶和蛋清混合物制作双皮奶,加热会导致蛋白质的变性,B正确;
C.青砖中青色来自氧化亚铁,氧化铁为红棕色粉末,C错误;
D.航海船舶的外壳安装锌块,利用了金属防腐中的牺牲阳极法,锌作为负极消耗,铁作为正极被保护,D正确;
故选C。
4. 利用如图所示装置实现的制备、检验及氨水的制备。下列相关说法不正确的是
A. ①中固体为
B. 将制得的通入②中,滴入浓盐酸后,②中产生大量白烟
C. 为得到氨水,应选择④作为氨气的吸收装置
D. 向溶液中滴加氨水至过量,可生成
【答案】A
【解析】
【详解】A.制备氨气应该选用氯化铵和氢氧化钙固固加热,只加热氯化铵产生的氨气逸不出,会在管口与HCl结合又生成氯化铵,A错误;
B.氨气与浓盐酸反应生成氯化铵,氯化铵是固体小颗粒,因此产生大量白烟,B正确;
C.氨水极易溶于水,而装置④可以防止倒吸,C正确;
D.CuSO4溶液中加入氨水至过量,先反应为,继续加入氨水,沉淀溶解,生成深蓝色铜氨络离子,D正确;
故正确答案为A。
5. 丰富多彩的校本课程为学生提供了劳动实践的机会。课程中所涉及的劳动实践与化学知识没有关联的是
A. AB. BC. CD. D
【答案】A
【解析】
【详解】A.烘焙糕点:加入小苏打做膨松剂,是由于碳酸氢钠固体受热分解,产生碳酸钠,水和二氧化碳,A符合题意;
B.二氧化硫具有杀菌和抗氧化作用,可在葡萄汁中添加适量的,用于保鲜防腐,B不符合题意;
C.施肥时,将碳酸氢铵埋入土壤中,是为了防止受热分解,C不符合题意;
D.漂白粉是含氯消毒剂,具有强氧化性,可以通过对泳池撒漂白粉,对泳池进行消毒,D不符合题意;
故选A。
6. 室温下,下列各组离子在指定溶液中能大量共存的是
A. 0.1 ml·L−1NaOH溶液:Na+、K+、、
B. 0.1 ml·L−1FeCl2溶液:K+、Mg2+、、
C. 0.1 ml·L−1K2CO3溶液:Na+、Ba2+、Cl−、OH−
D. 0.1 ml·L−1H2SO4溶液:K+、、、
【答案】A
【解析】
【分析】此题考的是离子共存问题,应从选项的条件获取信息,再从中判断在此条件的环境中是否有离子会互相反应,能大量共存就是没有可以互相发生反应的离子存在。
【详解】A.是一个碱性环境,离子相互间不反应,且与OH-不反应,能大量共存;
B.MnO4-具有强氧化性,Fe2+具有还原性,两者会发生氧化还原反应而不能大量共存;
C.Ba2+可以与CO32-发生反应生成沉淀而不能大量存在;
D.酸性条件下H+与HSO3-不能大量共存,同时酸性条件下NO3-表现强氧化性会将HSO3-氧化而不能大量共存;
故选A。
【点睛】本题考查离子共存,掌握离子的性质和离子不能大量共存的原因是解题的关键。离子间不能大量共存的原因有:①离子间发生复分解反应生成水、沉淀或气体,如题中C项;②离子间发生氧化还原反应,如题中B项;③离子间发生双水解反应,如Al3+与HCO3-等;④离子间发生络合反应,如Fe3+与SCN-等;⑤注意题中的附加条件的影响,如NO3-在酸性条件下会表现强氧化性等。
7. 我国科学家设计了水/有机混合高能锂硫电池,其工作原理如图所示。下列说法正确的是
A. 硫电极为负极
B. 通过阳离子交换膜向锂电极方向迁移
C. 硫电极上发生的反应为
D. 理论上,每消耗1ml ,同时消耗2 ml
【答案】C
【解析】
【分析】该装置为原电池,铜离子得到电子,因此硫电极为正极,电极反应式为,锂电极为负极,电极反应式为,据此作答。
【详解】A.锂在反应中失电子为负极,故A错误;
B.原电池中阳离子向正极(硫电极)移动,故B错误;
C.硫电极为正极,电极反应式为,故C正确;
D.依据电子守恒可知,每消耗1mlS,同时消耗4mlLi,故D错误;
故选:C。
8. 设NA为阿伏加 德罗常数值。关于常温下pH=2的H3PO4溶液,下列说法正确的是
A. 每升溶液中的H+数目为0.02NA
B. c(H+)= c()+2c()+3c()+ c(OH−)
C. 加水稀释使电离度增大,溶液pH减小
D. 加入NaH2PO4固体,溶液酸性增强
【答案】B
【解析】
【详解】A、常温下pH=2,则溶液中氢离子浓度是0.01ml/L,因此每升溶液中H+数目为0.01NA,A错误;
B、根据电荷守恒可知选项B正确;
C、加水稀释促进电离,电离度增大,但氢离子浓度减小,pH增大,C错误;
D、加入NaH2PO4固体,H2PO4-浓度增大,抑制磷酸的电离,溶液的酸性减弱,D错误;
答案选B。
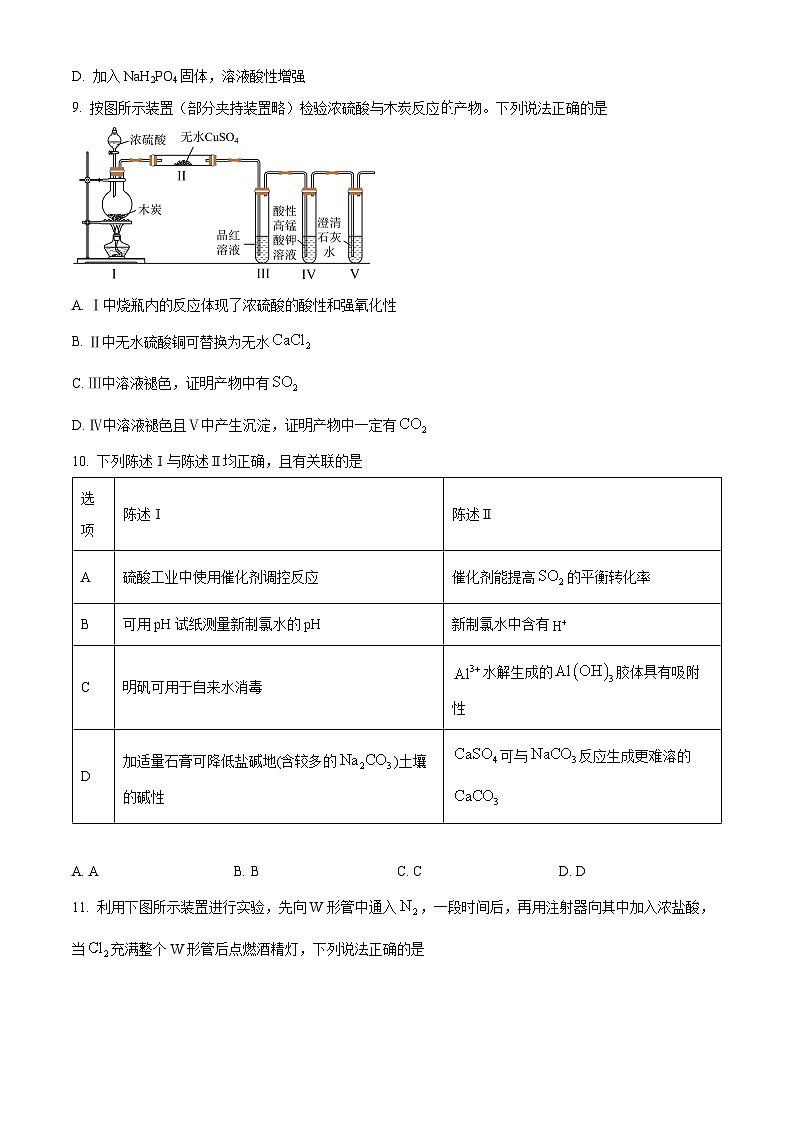
9. 按图所示装置(部分夹持装置略)检验浓硫酸与木炭反应的产物。下列说法正确的是
A. Ⅰ中烧瓶内的反应体现了浓硫酸的酸性和强氧化性
B. Ⅱ中无水硫酸铜可替换为无水
C. Ⅲ中溶液褪色,证明产物中有
D Ⅳ中溶液褪色且Ⅴ中产生沉淀,证明产物中一定有
【答案】C
【解析】
【分析】I中发生的反应为:,通过Ⅱ对产生的水进行检验,Ⅲ可以验证SO2的漂白性,Ⅳ可以验证SO2的还原性,V可以检验CO2的生成,但由于未知SO2是否除尽,不一定是CO2让其产生沉淀,据此作答。
【详解】A.浓硫酸与木炭共热发生氧化还原反应生成二氧化碳、二氧化硫和水,硫元素化合价全部降低,体现浓硫酸强氧化性,未体现酸性,故A错误;
B.无水硫酸铜的作用是检验生成的水,通过观察颜色的变化检验水,无水氯化钙可以吸水,但是无水氯化钙无颜色变化,故B错误;
C.品红褪色证明二氧化硫存在,故C正确;
D.澄清石灰水变浑浊,并不能证明产物中一定有CO2,原因为二氧化硫也能使澄清石灰水变浑浊,故D错误;
故选:C。
10. 下列陈述Ⅰ与陈述Ⅱ均正确,且有关联的是
A. AB. BC. CD. D
【答案】D
【解析】
【详解】A.使用催化剂不会改变平衡转化率,A不符合题意;
B.新制氯水具有漂白性,不能用pH试纸测量新制氯水的pH,应该用pH计,B不符合题意;
C.明矾能用于净水的原因是A13+水解生成的Al(OH)3胶体具有吸附性,能够吸附水中杂质,但是不能用于消毒,C不符合题意;
D.盐碱地含有较多的Na2CO3,水解使其显碱性,加入CaSO4后,CaSO4与Na2CO3反应生成难溶的CaCO3,降低土壤碱性,D符合题意;
故选D。
11. 利用下图所示装置进行实验,先向W形管中通入,一段时间后,再用注射器向其中加入浓盐酸,当充满整个W形管后点燃酒精灯,下列说法正确的是
A. ①处固体为
B. ②处试纸变蓝,说明具有氧化性
C. ③处可观察到钠块剧烈燃烧,且产生大量白雾
D. ④处碱石灰的主要作用是防止空气中的、水蒸气与钠反应
【答案】B
【解析】
【分析】由图可知,①处放置的高锰酸钾固体用于与浓盐酸反应制备氯气,②处放置的湿润的淀粉碘化钾试纸用于验证氯气的氧化性,③处的钠块与氯气共热反应制备氯化钠,④处放置的碱石灰用于吸收未反应的氯气,防止污染空气。
【详解】A.由分析可知,①处放置的高锰酸钾固体用于与浓盐酸反应制备氯气,二氧化锰与浓盐酸共热反应生成氯气,所以①处固体不可能为二氧化锰,故A错误;
B.由分析可知,②处放置湿润的淀粉碘化钾试纸用于验证氯气的氧化性,实验中湿润的淀粉碘化钾试纸会变为蓝色,因为氯气把碘化钾中碘离子氧化物为碘单质,故B正确;
C.由分析可知,③处的钠块与氯气共热反应制备氯化钠,反应中会有大量的白烟产生,不可能产生大量白雾,故C错误;
D.由分析可知,④处放置的碱石灰主要用于吸收未反应的氯气,防止污染空气,故D错误;
故选B。
12. 元素及其化合物性质丰富。下列相关反应的化学方程式或离子方程式书写正确的是
A. 将置于水中:
B. 将通入石灰乳中:
C. 水蒸气通过灼热铁粉:
D. 氨的催化氧化:
【答案】D
【解析】
【详解】A.过氧化钠与水反应生成氢氧化钠和氧气,反应的离子方程式为,故A错误;
B.氯气与石灰乳反应生成氯化钙和次氯酸钙,该反应不能改写为离子方程式,故B错误;
C.水蒸气与灼热铁粉反应生成三氧化铁和氢气,反应的化学方程式为,故C错误;
D.氨的催化氧化为催化剂作用下氨气与氧气共热发生催化氧化反应生成一氧化氮和水,反应的化学方程式为,故D正确;
故选D。
13. 氮氧化物的排放是导致酸雨的原因。某研究小组利用反应探究NO的转化: ,向体积均为IL的两个密闭容器中分别加入2mlCO(g)和2mlNO(g),探究绝热恒容和恒温恒容条件下压强随时间的变化曲线,如图所示,下列有关说法错误的是
A. 乙为恒温恒容条件下发生的反应
B. 甲容器中NO的平衡转化率为
C. 反应平衡常数:M<N
D. 甲容器压强先增大的原因是反应放热,产生的热量使体系温度升高,压强增大
【答案】B
【解析】
【详解】A.由图可知,反应中甲容器的压强大于乙容器,则甲为绝热恒容条件下发生的反应、乙为恒温恒容条件下发生的反应,故A正确;
B.设恒温恒容条件下发生的反应,平衡时生成氮气的物质的量为aml,由方程式可知,平衡时,混合气体的总物质的量物质的(4—a)ml,由气体的压强之比等于物质的量之比可得:=,解得a=,则一氧化氮的转化率为=,该反应为放热反应,绝热恒容条件下,反应温度升高,平衡向逆反应方向移动,一氧化氮的转化率减小,则甲容器中一氧化氮的平衡转化率小于,故B错误;
C.该反应为放热反应,升高温度,平衡向逆反应方向移动,平衡常数减小,绝热恒容条件下,反应温度升高,则M点反应温度高于N点,平衡常数小于N点,故C正确;
D.绝热恒容条件下,反应温度升高,会使容器中气体压强增大,则甲容器压强先增大的原因是反应放热,产生的热量使体系温度升高,压强增大,故D正确;
故选B。
14. 短周期主族元素X、Y、Z、W的原子序数依次增大,X是地壳中含量最多的元素,Y原子的最外层有2个电子,Z的单质晶体是应用最广泛的半导体材料,W与X位于同一主族。下列说法正确的是
A. 原子半径:r(W)> r(Z)> r(Y)> r(X)
B. 由X、Y组成的化合物是离子化合物
C. Z的最高价氧化物对应水化物的酸性比W的强
D. W的简单气态氢化物的热稳定性比X的强
【答案】B
【解析】
【分析】X是地壳中含量最多的元素,因此X为O元素,Y的最外层有两个电子,且Y是短周期元素,原子序数大于O,因此Y为Mg元素,Z的单质晶体是广泛应用的半导体材料,所以Z为Si元素,W与X同主族,且W是短周期元素,原子序数大于X,所以W为S元素;据此解题;
【详解】A.元素周期表中,同族元素原子半径随核电荷数增加而增加,O位于第二周期,其他元素位于第三周期,因此O的原子半径最小,同周期元素,核电荷数越大,原子半径越小,因此原子半径应为r(Mg)>r(Si)>r(S)>r(O),故A错误;
B.X为O元素,Y为Mg元素,两者组成的化合物氧化镁为离子化合物,故B正确;
C.Z为Si元素,W为S元素,因为S的非金属性强于Si,所以S的最高价氧化物对应水化物的酸性强于Si的,故C错误;
D.W为S元素,X为O元素,因为O的非金属性强于S,所以O的气态氢化物的热稳定性强于S的,故D错误;
总上所述,本题选B。
【点睛】本题考查元素周期表和元素周期律的推断、原子结构与元素性质,题目难度不大,应先根据提示推断所给原子的种类,原子结构与元素周期律的关系为解答关键,注意掌握原子构成及表示方法,试题培养了学生的分析能力及灵活应用能力。
15. 在处理汽车尾气的三元催化剂中,Rh的主要作用是消除,Pd的主要作用是消除CO,部分催化机理及能量变化如图所示。下列说法不正确的是
A. 在NO和CO的整个反应过程中步骤Ⅲ是决速步骤
B. 反应进行的三步分别是放热反应、放热反应和吸热反应
C. 第一步反应:
D. CO能促进NO转化成
【答案】A
【解析】
【详解】A.活化能较大的步骤反应速率较慢,由图知步骤ⅰ为整个反应的决速步骤,A项错误;
B.由反应能量可知,第一步和第二步相对能量降低,为放热反应,第三步相对能量升高,为吸热反应,B项正确;
C.由图像可知,第一步反应为,C项正确;
D.没有CO存在时,NO转化成的活化能为,有CO存在时,转化活化能为,,说明CO能促进NO转化成,D项正确;
故选A。
16. 常温下,向某溶剂(不参与反应)中加入一定量X、Y和M,所得溶液中同时存在如下平衡:
(ⅰ)
(ⅱ)
(ⅲ)
X、Y的物质的量浓度随反应时间的变化关系如图所示,300 s后反应体系达到平衡状态。
下列说法正确的是
A. 100~300 s内,
B. 时,反应(ⅲ)的逆反应速率大于正反应速率
C. 若反应(ⅲ)的,则X比Y更稳定
D. 若再向容器中加入上述溶剂,则、均不变
【答案】B
【解析】
【详解】A.由图可知,100~300s内,生成物N的浓度变化量为(0.112—0.090)ml/L+(0.011—0.010)ml/L=0.023ml/L,则n的反应速率为=1.15×10—4 ml/(L·s),故A错误;
B.由图可知,300s时反应达到平衡,反应(ⅲ)的平衡常数K==9,100s时反应(ⅲ)的浓度熵Q=>K,则反应向逆反应方向进行,逆反应速率大于正反应速率,故B正确;
C.若反应(ⅲ)的,则该反应为反应物总能量大于生成物总能量的放热反应,X的能量高于Y的能量,物质的能量越低越稳定,则Y比X更稳定,故C错误;
D.若再向容器中加入上述溶剂,平衡体系中各物质浓度均减小,反应(ⅰ)、(ⅱ)均向逆反应方向移动,X、Y的物质的量均增大,故D错误;
故选B。
二、非选择题
17. 氧化还原滴定实验与酸碱中和滴定类似(用已知浓度氧化剂溶液滴定未知浓度还原剂溶液)。
I.现用0.1000ml⋅L﹣1KMnO4酸性溶液滴定未知浓度的无色H2C2O4溶液,已知:2KMnO4+5H2C2O4+3H2SO4=K2SO4+2MnSO4+10CO2↑+8H2O。
(1)滴定实验应选____(填“酸”或“碱”)式滴定管盛放高锰酸钾溶液。
(2)如何判断反应到达滴定终点?______。
(3)乙学生按照滴定步骤进行了3次实验,分别记录有关数据如表;
依据表数据计算该H2C2O4溶液的物质的量浓度为____ml/L(保留4位有效数字)。
Ⅱ.某化学小组为了研究外界条件对化学反应速率的影响,利用上述反应进行了如下实验。
(4)请完成上述实验设计,其中:a=______,b=______。
(5)探究温度对化学反应速率的影响,应选择_____(填实验编号),实验结论为________。
(6)该小组同学根据经验绘制了实验②中n(Mn2+)随时间变化的趋势如图甲所示,但查阅资料发现该实验过程中n(Mn2+)随时间变化的实际趋势如图乙所示。
该小组同学根据图乙所示信息提出了新的假设,并设计以下实验方案继续进行实验。
I.该小组同学提出的假设是_______。
Ⅱ.若该小组同学提出的假设成立,应观察到的现象是_______。
【答案】(1)酸 (2)当滴入最后半滴标准液时,溶液从无色变成紫红色,且半分钟内不褪色
(3)0.2610 (4) ①. 2.0 ②. 3.0
(5) ①. ②、③ ②. 其他条件不变时,温度越高,化学反应速率越快
(6) ①. Mn2+对该反应有催化作用 ②. 加入MnSO4固体后的KMnO4溶液比实验②褪色更快
【解析】
【小问1详解】
酸性高锰酸钾具有强氧化性,需要放在酸式滴定管中;故答案为:酸。
【小问2详解】
由于KMnO4溶液本身有颜色,故不需要加其它指示剂,滴定终点的现象是当滴入最后半滴酸性高锰酸钾标准液时,溶液从无色变成紫红色,且半分钟内不褪色;故答案为:当滴入最后半滴酸性高锰酸钾标准液时,溶液从无色变成紫红色,且半分钟内不褪色。
【小问3详解】
根据数据的有效性,舍去第2组数据,平均消耗, , ,解得;故答案为:0.2610。
小问4详解】
实验①、②探究H2C2O4浓度对反应速率的影响,则溶液总体积应相同,a=2.0,实验②、③探究温度对反应速率的影响,b=3.0;故答案为:2.0;3.0;
【小问5详解】
实验②、③的变量是温度,实验②、③探究温度对化学反应速率的影响,温度越高,化学反应速率越快;故答案为:实验②、③;其他条件不变时,温度越高,化学反应速率越快;
【小问6详解】
I.由图乙可知,反应开始后速率增大的比较快,提出的假设为Mn2+对该反应有催化作用;
Ⅱ.若反应加快,说明Mn2+是催化剂,反应过程中溶液褪色时间变短,加入MnSO4固体后的KMnO4溶液比实验②褪色更快;
故答案为:Mn2+对该反应有催化作用;加入MnSO4固体后的KMnO4溶液比实验②褪色更快。
18. 碘化亚铁在常温下为灰黑色固体,易升华,可溶于水,具有潮解性,常用于医药,可由碘单质和还原铁粉在加热条件下制备得到。
Ⅰ、实验室用上面装置制备碘化亚铁。(已知焦性没食子酸的碱性溶液可吸收)
(1)装置中盛碱石灰的仪器名称为_____。若无此装置,写出铁粉参与的副反应的化学方程式:_____。
(2)收集器浸泡在冷水中的原因是_____。
(3)试剂a为_____,其作用是_____。
Ⅱ、化学兴趣小组为了探究的还原性,进行了如下实验:取一定量的溶液,向其中滴加少量新制的氯水,振荡后溶液呈黄色。同学们对溶液变成黄色的原因提出了不同的看法:
甲同学认为:是因为被氧化成;乙同学认为:是因为被氧化成。
随后化学兴趣小组进行如下实验进行验证。
(4)上述实验②中现象为_____。化学兴趣小组得到的结论:的还原性_____的还原性(填“”、“”或“”)。
(5)依据(4)中所得结论,试写出往过量溶液中通入少量氯气后所发生反应的离子反应方程式:_____。
【答案】(1) ①. (球形)干燥管 ②.
(2)利于碘化亚铁冷凝收集
(3) ①. 浓硫酸 ②. 防止水蒸气进入收集器中
(4) ①. 溶液不变色或溶液未变红 ②.
(5)
【解析】
【分析】空气用焦性没食子酸的碱性溶液除去氧气,再用碱石灰干燥后进入反应装置,同时可将生成的产物吹出,反应装置中碘和铁粉反应生成碘化亚铁,碘化亚铁在冷水收集器中被收集,a中浓硫酸隔绝右侧装置中水,防止产物潮解。
【小问1详解】
装置中盛碱石灰的仪器名称为(球形)干燥管;若没有碱石灰干燥,铁粉可能与水蒸气反应,化学方程式为;
【小问2详解】
收集器浸泡在冷水中的原因是利于碘化亚铁冷凝收集;
【小问3详解】
碘化亚铁(FeI2)易潮解,故试剂a为浓硫酸,其作用是防止水蒸气进入收集器中;
【小问4详解】
铁离子和KSCN溶液变红色,根据实验结论乙同学观点不正确,则实验现象为溶液不变色或溶液未变红;根据氧化剂先氧化还原性强的物质,反应中碘离子首先和氯气反应生成碘单质,故I-的还原性大于Fe2+的还原性;
【小问5详解】
根据(4)中所得结论:的还原性>的还原性,氯气首先和碘离子反应,离子方程式为。
19. 以石膏矿(主要含2CaSO4•H2O,还含有少量Al2O3、Fe2O3、SiO2)为原料制取CaCl2溶液和(NH4)2SO4晶体,一种工艺流程如下:
(1)浸取前将石膏矿粉碎,其目的是___________。
(2)“浸取”时,发生反应:CaSO4(s)+CO(aq)CaCO3(s)+SO(aq)。达到平衡时,溶液中=___________。[已知:Ksp(CaSO4)=4.8×10-5,Ksp(CaCO3)=3×10-9]
(3)将氨水和NH4HCO3溶液混合,可得到(NH4)2CO3溶液,其化学方程式为___________,浸取时控制反应温度在60~70℃,控温方法是___________。
(4)“滤渣”的主要成分是Al2O3、Fe2O3、___________;“一系列操作”为:加入适量稀硫酸,然后经过减压蒸发浓缩、___________、过滤、洗涤、干燥。
(5)已知:相关金属离子形成氢氧化物沉淀的pH范围如下:
则“调pH”中需要调节的pH范围___________。
【答案】(1)增大接触面积,加快反应速率,提高浸取率
(2)1.6×104 (3) ①. NH4HCO3+NH3•H2O=(NH4)2CO3+H2O ②. 60~70℃水浴加热
(4) ①. CaCO3、SiO2 ②. 冷却结晶
(5)4.8
【分析】工业废渣加入(NH4)2CO3溶液浸取,其中CaSO4与(NH4)2CO3反应生成CaCO3和(NH4)2SO4,SiO2、Al2O3和Fe2O3都不反应,一起和生成的CaCO3得到滤渣,过滤后滤渣加入足量盐酸将CaCO3完全转化为CaCl2,同时铁、铝氧化物转化为相应盐溶液,SiO2不反应,经过滤除去SiO2;得到的滤液中含CaCl2、AlCl3、FeCl3,根据图表及pH=8.3时Al(OH)3开始溶解,为了将滤液中Al3+、Fe3+完全除去,应加入Ca(OH)2调节溶液的pH介于4.8~8.3,然后过滤即可制得CaCl2溶液。
【小问1详解】
浸取前将石膏矿粉碎,其目的是增大接触面积,加快反应速率,提高浸取率;
【小问2详解】
【小问3详解】
氨水为碱性,碳酸氢铵为酸式盐,两者反应生成碳酸铵,NH4HCO3+NH3•H2O=(NH4)2CO3+H2O;浸取时控制反应温度在60~70℃,温度低于水的沸点,控温方法是水浴加热;
【小问4详解】
由分析可知,“滤渣”的主要成分是Al2O3、Fe2O3、CaCO3、SiO2;“一系列操作”为得到晶体的操作,为:加入适量稀硫酸,然后经过减压蒸发浓缩、冷却结晶、过滤、洗涤、干燥。
【小问5详解】
由分析可知,则“调pH”中需要调节的pH范围4.8
I.CH4(g)C(s)+2H2(g) H1 K1
Ⅱ.CO2(g)+C(s)2CO(g) H2 K2
回答下列问题:
(1)CH4、CO2催化重整生成CO、H2的热化学方程式为 ___________(反应热用H1、H2表示),该反应的平衡常数K=___________(用K1,K2表示)。
(2)在恒温恒压下,向甲、乙两个密闭容器中均通入10mlCH4和10mlCO2进行催化重整,并分别加入两种不同催化剂i和ii,测得相同时间内CO的平衡百分含量随温度的变化关系如图1所示。
①由图可知,___________0(填“>”或“<”)。催化剂 ___________(填“i”或“ii”)效果更好。
②能够说明CH4﹣CO2催化重整生成CO、H2达到化学平衡状态的是 ___________(填标号)。
A.容器内气体密度保持不变
B.化学平衡常数保持不变
C.CO2的体积分数保持不变
D.相同时间内,断裂4mlC﹣H的同时生成2mlH﹣H键
(3)实验室在模拟CO2(g)+3H2(g)CH3OH(g)+H2O(g)制取甲醇的过程中,将气体体积比为1:1的CO2和H2混合气体按相同流速通过反应器,CO2的转化率[α(CO2)]随温度和压强的变化关系如图2所示(已知:该反应的催化剂活性受温度影响变化不大。):
①该反应平衡常数表达式为K=___________。
②p1___________p2(填“>”“<”或“=”)。
③分析236℃后曲线变化的原因:___________。
【答案】(1) ①. CH4(g)+CO2(g)6CO(g)+2H2(g) H=H1+H2 ②. K1•K2
(2) ①. > ②. i ③. AC
(3) ①. ②. > ③. 该反应为放热反应,随温度增大平衡逆向移动
【解析】
【小问1详解】
已知:I.CH4(g)C(s)+2H2(g) H1 K1
Ⅱ.CO2(g)+C(s)2CO(g) H2 K2
利用盖斯定律反应Ⅰ+反应Ⅱ得反应CH4(g)+CO2(g)6CO(g)+2H2(g) H=H1+H22,该反应的平衡常数K=K1•K2;
【小问2详解】
①由图知随着体系温度升高,CO的含量逐渐增加,正向为吸热反应H>0,相同温度下催化剂i中CO的含量高,故i的催化效果更好;
②A.恒温恒压下,容器体积是变量,混合气体的质量不变,因此容器内气体密度保持不变,说明反应达到平衡状态,故A正确:
B.平衡常数只与温度有关,平衡常数不变不能说明反应达到平衡状态,故B错误:
C.CO2的体积分数保持不变,说明正逆反应速率相等,反应达到平衡,故C正确;
D.相同时间内,断裂4mlC﹣H的同时生成2mlH﹣H键,均表示正反应速率,不一定达到平衡状态,故D错误;
故答案为AC;
【小问3详解】
①根据方程式可判断该反应平衡常数表达式为K=;
②由反应CO2(g)+3H2(g)CH3OH(g)+H2O(g)知,相同温度下,增大压强,平衡正向移动,增大反应物的转化率,故p1>p2;
③分析236℃后曲线变化的原因是:该反应为放热反应,随温度增大平衡逆向移动。选项
劳动实践
化学知识
A
烘焙糕点:加入小苏打做膨松剂
固体溶于水吸热
B
酿葡萄酒:向葡萄汁中添加适量的
具有杀菌和抗氧化作用
C
种植瓜果:施肥时,将碳酸氢铵埋入土壤中
受热易分解
D
泳池消毒:向游泳池撒漂白精
含氯消毒剂有强氧化性
选项
陈述Ⅰ
陈述Ⅱ
A
硫酸工业中使用催化剂调控反应
催化剂能提高的平衡转化率
B
可用pH试纸测量新制氯水的pH
新制氯水中含有
C
明矾可用于自来水消毒
水解生成的胶体具有吸附性
D
加适量石膏可降低盐碱地(含较多的)土壤的碱性
可与反应生成更难溶的
滴定次数
待测H2C2O4溶液的体积/mL
0.1000ml⋅L﹣1KMnO4的体积/mL
滴定前刻度
滴定后刻度
溶液体积/mL
第一次
25.00
0.00
26.11
26.11
第二次
25.00
1.56
30.30
28.74
第三次
25.00
0.22
26.31
26.09
实验编号
实验温度/℃
试管中所加试剂及其用量/mL
溶液褪至无色所需时间/min
0.6ml/L H2C2O4溶液
H2O
3ml/L H2SO4溶液
0.05ml/L KMnO4溶液
①
25
3.0
a
2.0
3.0
1.5
②
25
2.0
3.0
2.0
3.0
2.7
③
50
2.0
b
2.0
3.0
1.7
实验编号
实验温度/℃
试管中所加试剂及其用量/mL
再向试管中加入少量固体
溶液褪至无色所需时间/min
0.6ml/L H2C2O4溶液
H2O
3ml/L H2SO4溶液
0.05ml/L KMnO4溶液
④
25
2.0
3.0
2.0
3.0
MnSO4
d
实验步骤
现象
结论
①取少量黄色溶液于试管中,滴加淀粉溶液
试管中溶液变蓝色
甲同学观点正确
②取少量黄色溶液于试管中,滴加溶液
乙同学观点不正确
金属离子
Fe3+
Al3+
Ca2+
开始沉淀的pH
1.8
3.4
11.3
沉淀完全的pH
3.2
4.8
…
pH=8.3时,Al(OH)3开始溶解
广东省茂名市高州中学2023-2024学年高一下学期期中考试化学(合格考)试题(原卷版+解析版): 这是一份广东省茂名市高州中学2023-2024学年高一下学期期中考试化学(合格考)试题(原卷版+解析版),文件包含广东省茂名市高州中学2023-2024学年高一下学期期中考试化学合格考试题原卷版docx、广东省茂名市高州中学2023-2024学年高一下学期期中考试化学合格考试题解析版docx等2份试卷配套教学资源,其中试卷共31页, 欢迎下载使用。
广东省惠州市惠州中学2023-2024学年高一下学期4月期中考试化学试题(原卷版+解析版): 这是一份广东省惠州市惠州中学2023-2024学年高一下学期4月期中考试化学试题(原卷版+解析版),文件包含广东省惠州市惠州中学2023-2024学年高一下学期4月期中考试化学试题原卷版docx、广东省惠州市惠州中学2023-2024学年高一下学期4月期中考试化学试题解析版docx等2份试卷配套教学资源,其中试卷共26页, 欢迎下载使用。
广东省茂名市高州中学2023-2024学年高一下学期期中考试化学试题: 这是一份广东省茂名市高州中学2023-2024学年高一下学期期中考试化学试题,文件包含广东省茂名市高州中学2023-2024学年高一下学期期中考试化学试题docx、广东省茂名市高州中学2023-2024学年高一下学期期中考试化学答案docx等2份试卷配套教学资源,其中试卷共13页, 欢迎下载使用。

