还剩9页未读,
继续阅读
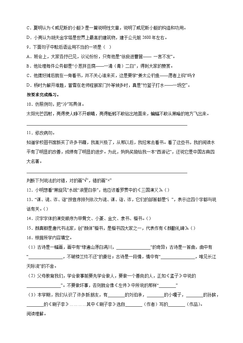
宿迁市宿城区2022-2023学年五年级下学期期末语文试卷(含答案解析)
展开相关试卷
江苏省宿迁市宿城区古城小学联盟学校2023-2024学年五年级下学期4月期中语文试题:
这是一份江苏省宿迁市宿城区古城小学联盟学校2023-2024学年五年级下学期4月期中语文试题,共6页。试卷主要包含了选择题,根据所学内容填空等内容,欢迎下载使用。
2023-2024学年江苏省宿迁市宿城区小升初总复习语文精选精练含答案:
这是一份2023-2024学年江苏省宿迁市宿城区小升初总复习语文精选精练含答案,共6页。试卷主要包含了根据要求选择正确答案,根据所学的知识填空,按要求完成句子,阅读理解,作文等内容,欢迎下载使用。
2023-2024学年江苏省宿迁市宿城区部编版五年级上册期末考试语文试卷:
这是一份2023-2024学年江苏省宿迁市宿城区部编版五年级上册期末考试语文试卷,共13页。试卷主要包含了 根据语境,看拼音,写字词, 下列说法错误的一项是, 下列排序正确的一项是, 想象情境,按要求完成练习, 积累与运用, 解释下列加点的字等内容,欢迎下载使用。

