浙江省宁波市北仑中学2023-2024学年高二下学期期中考试生物试题(原卷版+解析版)
展开1. 长春碱是一种调控细胞周期的药物,通过与微管蛋白结合,抑制微管聚合,使纺锤丝不能形成,导致分裂细胞停在有丝分裂中期。下列结构的形成可被长春碱直接抑制的是( )
A. 纺锤体B. 核糖体C. 染色体D. 溶酶体
【答案】A
【解析】
【分析】有丝分裂不同时期的特点:
(1)前期:核膜、核仁逐渐解体消失,出现纺锤体和染色体;
(2)中期:染色体形态固定、数目清晰;
(3)后期:着丝粒分裂,姐妹染色单体分开成为染色体,并均匀地移向两极;
(4)末期:核膜、核仁重建、纺锤体和染色体消失。
【详解】由题干可知,通过与微管蛋白结合,抑制微管聚合,使纺锤丝不能形成,纺锤丝构成纺锤体,因此被长春碱直接抑制的结构是纺锤体,A正确,BCD错误。
故选A。
2. 人类活动对生态系统的动态平衡有着深远的影响。下列措施违背生态学原理或可持续发展的是( )
A. 杭州亚运村产生的生活污水可为净化系统中的植物提供物质和能量
B. 防治酸雨最有效的办法是限制二氧化硫和一氧化氮的排放量
C. 在重要水生生物产卵场、越冬场和洄游通道等处建立自然保护区
D. 用废旧矿泉水瓶制作红毯,有利于减轻塑料制品对环境的污染
【答案】A
【解析】
【分析】全球环境问题指由于人类不合理地开发、利用造成森林、草原等自然生态环境遭到破坏,从而使人类、动物、植物的生存条件发生恶化的现象。如:水土流失、土地荒漠化、土壤盐碱化、生物多样性减少等等。
【详解】A、生活污水可为净化系统中的植物提供物质(如N、P),但不能提供能量,A符合题意;
B、酸雨的形成主要原因是化学燃料燃烧产生的含硫和含氮的氧化物溶于水导致的,防治酸雨最有效的办法是限制二氧化硫和一氧化氮的排放量,B不符合题意;
C、在重要水生生物产卵场、越冬场和洄游通道等处建立自然保护区有利于保护生物多样性,符合生态学原理或可持续发展,C不符合题意;
D、废旧矿泉水瓶属于难降解制品,对难降解制品进行二次利用可以减轻该类制品对环境的污染,D不符合题意。
故选A。
3. 下列关于细胞生命历程的叙述正确的是( )
A. 胚胎干细胞为未分化细胞,不进行基因选择性表达
B. 成人脑神经细胞衰老前后,代谢速率和增殖速率都由快变慢
C. 刚出生不久的婴儿体内也会有许多细胞发生凋亡
D. 只有癌细胞中才存在原癌基因和抑癌基因
【答案】C
【解析】
【分析】细胞分化的实质是基因的选择性表达。细胞衰老,会引起代谢速率变慢。
【详解】A、胚胎干细胞也会进行基因的选择性表达,A错误;
B、成人脑神经细胞衰老,会引起代谢速率变慢,但是成人脑神经细胞属于高度分化的细胞,不能再增殖,B错误;
C、细胞凋亡是生物体正常的生理现象,有利于个体的发育,刚出生不久的婴儿体内也会有许多细胞发生凋亡,C正确;
D、正常细胞中也存在原癌基因和抑癌基因,D错误。
故选C。
4. 科研人员通过制备脂质体,将治疗癌症的药物甲和乙定向运输到癌细胞处,起到杀伤癌细胞的功能。脂质体结构如图所示。下列叙述正确的是( )
A. 药物甲是脂溶性的,药物乙是水溶性的
B. 抗体的作用是与癌细胞结合并使其裂解
C. 脂质体与癌细胞的融合依赖于膜的流动性
D. 脂质体在体内运输药物,需要ATP供能
【答案】C
【解析】
【分析】流动镶嵌模型的特点磷脂分子的特点是一个亲水基团的头和两个疏水基团的尾,所以磷脂的双分子层在水中的分布是亲水基团和水接触,疏水基团远离水。
【详解】A、由于药物甲处于脂质体的中央,和亲水性的磷脂接触,说明药物甲属于水溶性药物,药物乙存在于磷脂分子的疏水性的两条尾上,说明是脂溶性药物,A错误;
B、脂质体表面交联抗体,抗体可以和癌细胞表面的抗原特异性结合,起到,能靶向给药治疗疾病的作用,而不是使癌细胞裂解,B错误;
C、脂质体能与细胞膜融合,这依赖于细胞膜的流动性,C正确;
D、脂质体在体内运输药物是依赖于体液的流动,不需要消耗能量,D错误。
故选C。
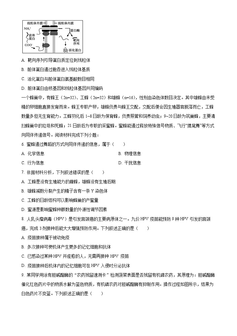
5. 某蛋白质从细胞质基质进入线粒体基质的基本步骤如下图所示。下列叙述正确的是( )
A. 靶向序列引导蛋白质定位到线粒体
B. 前体蛋白通过胞吞进入线粒体基质
C. 活化蛋白与前体蛋白氨基酸数目相同
D. 前体蛋白由核基因和线粒体基因共同编码
【答案】A
【解析】
【分析】线粒体是一种存在于真核细胞中的由两层膜包被的细胞器,是细胞中制造能量的结构,是细胞进行有氧呼吸的主要场所。线粒体包括外膜、内膜、嵴和基质,线粒体是半自主性细胞器,其中有少部分蛋白质由线粒体DNA指导合成,大部分蛋白质由核基因指导合成。
【详解】A、由图可知,前体蛋白包含一段靶向序列,靶向序列与位于线粒体外膜上的受体结合后,引导该前体蛋白通过某种通道进入线粒体内,A正确;
B、由图可知,前体蛋白通过贯穿线粒体内膜和外膜的某种通道进入线粒体内,不是胞吞方式,B错误;
C、由图可知,该前体蛋白进入线粒体后,在蛋白酶的催化作用下分解为靶向序列和活化蛋白,因此活化蛋白的氨基酸数目少于前体蛋白,C错误;
D、根据题干可知,该蛋白质由细胞质基质进入线粒体基质,说明其是在细胞质中的核糖体上合成的,因此是由核基因编码的,D错误。
故选A。
一个蜂巢中,有蜂王(2n=32)、工蜂(2n=32)和雄蜂(n=16),性别由染色体数目决定。其中雄蜂由未受精的卵细胞直接发育而来。蜂王专职产卵,雄蜂负责与蜂王交配,交配后便会因生殖器官脱落而亡,工蜂数量多但无生育能力。工蜂羽化后1~8日龄为保育蜂,负责照管和饲养幼虫;9~20日龄为筑巢蜂,主要清扫蜂巢中的垃圾和死蜂;21日龄后为专职的采蜜蜂。蜜蜂能通过释放特殊信号物质、飞行“摆尾舞”等方式向同伴传递信号。阅读材料完成下列小题:
6. 蜜蜂通过舞蹈的方式向同伴传递的信息,属于( )
A. 化学信息B. 物理信息
C. 行为信息D. 干扰信息
7. 依据材料分析,下列叙述错误的是( )
A. 工蜂是没有生殖能力的雌蜂,雄蜂没有生殖后期
B. 雄蜂减数分裂产生的精子含有一条Y染色体
C. 工蜂的日龄结构可以影响蜂巢的产蜜量
D. 蜜源是影响蜜蜂种群数量的外源性调节因素
【答案】6. C 7. B
【解析】
【分析】生态系统的信息的种类:1、物理信息:生态系统中的光、声、温度、湿度、磁力等,通过物理过程传递的信息,如蜘蛛网的振动频率。2、化学信息:生物在生命活动中,产生了一些可以传递信息的化学物质,如植物的生物碱、有机酸,动物的性外激素等。3、行为信息:动物的特殊行为,对于同种或异种生物也能够传递某种信息,如孔雀开屏。
【6题详解】
蜜蜂通过舞蹈的方式向同伴传递的信息,属于行为信息,C正确,ABD错误。
故选C。
【7题详解】
A、工蜂没有生殖能力属于雌蜂,雄蜂交配后便会因生殖器官脱落而亡没有生殖后期,A正确;
B、蜜蜂性别由染色体数目决定没有性染色体,B错误;
C、21日龄后为专职的采蜜蜂,工蜂的日龄结构可以影响蜂巢的产蜜量,C正确;
D、蜜源可以影响蜜蜂种群数量,是外源性调节因素,D正确。
故选B。
8. 人乳头瘤病毒(HPV)是引发宫颈癌的主要病原体之一。九价HPV疫苗能预防9种HPV引发的宫颈癌,完成3剂接种后能大大增强预防作用。下列叙述正确的是( )
A. 疫苗接种属于被动免疫
B. 多次接种可使机体产生更多的记忆细胞和抗体
C. 已感染过某种HPV并痊愈的人,无需再接种 HPV 疫苗
D. 疫苗接种后机体内的记忆细胞可在HPV入侵时分泌抗体
【答案】B
【解析】
【分析】疫苗是指用微生物、人或动物血清、细胞等制备的生物制品,通过人体接种用于预防控制传染病的发生和流行。注射疫苗的目的是刺激机体产生更多的抗体和记忆细胞。
【详解】A、新冠病毒的预防主要是接种疫苗,接种疫苗属于人工主动免疫过程,接种的疫苗可作为抗原引发机体产生特异性免疫反应护,A错误;
B、多次接种疫苗的目的是使机体产生更多的记忆细胞和相应的抗体,进而提高免疫力,据此可推测,接种3剂疫苗可使机体产生更多的记忆细胞和抗体,B正确;
C、根据题干信息“人乳头瘤病毒(HPV)是引发宫颈癌的主要病原体之一”,说明HPV有很多亚型,即使曾经感染过某种HPV并痊愈的人,也可能会感染其他亚型的HPV,因此仍需酌情接种HPV疫苗,以预防其他亚型的HPV感染发生,C错误;
D、接种HPV疫苗后体内产生的记忆细胞能在机体被HPV感染后迅速增殖分化出浆细胞和记忆细胞,浆细胞分泌抗体,D错误。
故选B。
9. 某同学用涂有胆碱酯酶的“农药残留速测卡”检测菠菜表面是否残留有机磷农药,其原理为:胆碱酯酶催化红色药片中的物质水解为蓝色物质,有机磷农药对胆碱酯酶有抑制作用。操作过程如图所示,结果为白色药片不变蓝。下列叙述正确的是( )
A. 胆碱酯酶存在于红色药片中
B. 该菠菜表面没有农药残留
C. 无需设置滴加清水的对照组
D. 速测卡开封前需低温保存
【答案】D
【解析】
【分析】题图分析:已知速测卡有“红片”“白片”,其原理为:胆碱酯酶催化红色药片中的物质水解为蓝色物质,有机磷农药对胆碱酯酶有抑制作用,最后根据“白片”的颜色变化判断结果。
【详解】A、分析题,胆碱酯酶催化红色药片中的物质水解为蓝色物质,因此在没开封前,胆碱酯酶存在于白色药片中,A错误;
B、胆碱酯酶催化红色药片中的物质水解为蓝色物质,检测的结果为白色药片不变蓝,胆碱酯酶的作用被抑制了,说明该菠菜表面有农药残留,B错误;
C、实验一般遵循对照性原则,需设置滴加清水的对照组,C错误;
D、胆碱酯酶化学本质是蛋白质,高温容易变性失活,速测卡开封前需低温保存,D正确。
故选D。
10. 寒冷的冬天,同学们从温暖的教室来到操场。关于机体发生的一系列变化,下列叙述正确的是( )
A. 在教室安静学习时,主要由内脏、脑等组织的代谢过程释放热量
B. 离开教室后,寒冷刺激引起血管收缩,此过程属于神经—体液共同调节
C. 寒冷引起冷觉感受器兴奋,兴奋沿传入神经传至大脑皮层的体温调节中枢
D. 在操场的一段时间中,机体经过一系列调节后散热量将恢复到室内的水平
【答案】A
【解析】
【分析】寒冷条件下体温调节过程:寒冷刺激,冷觉感受器兴奋,兴奋沿传入神经传入下丘脑体温调节中枢进行分析、综合,一方面通过传出神经支配血管收缩、立毛肌收缩、骨骼肌战栗、肾上腺素分泌增加等,另一方面引起促甲状腺激素释放激素和促甲状腺激素分泌量增加,进而引起甲状腺激素分泌量增加,机体产热增加从而维持体温稳定。
【详解】A、在安静状态下,人体主要通过肝、脑等器官的活动提供热量,运动时,骨骼肌成为主要的产热器官,A正确;
B、寒冷刺激时,兴奋沿传入神经传入下丘脑体温调节中枢,通过传出神经支配血管收缩,该过程属于神经调节,B错误;
C、体温调节中枢位于下丘脑,C错误;
D、室外温度较低,机体散热量增加且不能恢复到室内水平,为维持体温稳定,机体产热量增加,D错误。
故选A。
11. 2022年诺贝尔生理学或医学奖获得者斯万特·帕博发现:与来自非洲的当代人类的DNA序列相比,来自古尼安德特人的 DNA序列与来自欧洲或亚洲的当代人类的DNA序列更相似,在具有欧亚血统的现代人中,有1%~4%的基因组来自灭绝的古尼安德特人。另外,他比较了来自世界各地不同地区的现代人之间,以及现代人与尼安德特人、黑猩猩之间线粒体 DNA特定序列的碱基对差异,结果如图。下列叙述错误的是( )
A. 人类线粒体中基因的遗传不遵循孟德尔遗传定律
B. 现代人与尼安德特人的亲缘关系近于人类和黑猩猩
C. 古尼安德特人与欧亚人的亲缘关系比非洲人更近
D. 现代人的祖先与古尼安德特人之间存在着生殖隔离
【答案】D
【解析】
【分析】共同由来指出地球上所有的生物都是由原始的共同祖先进化而来,共同由来学说的证据包括化石证据、比较解剖学证据、胚胎学证据和细胞和分子水平的证据。
【详解】A、孟德尔遗传定律使用范围是有性生殖的真核生物的细胞核遗传,人类线粒体中基因的遗传不遵循孟德尔遗传定律,A正确;
B、现代人与尼安德特人差异碱基对的个数少于人类和黑猩猩,现代人与尼安德特人的亲缘关系近于人类和黑猩猩,B正确;
C、与来自非洲的当代人类的DNA序列相比,来自古尼安德特人的DNA序列与来自欧洲或亚洲的当代人类的DNA序列更相似,说明古尼安德特人与欧洲和亚洲人的亲缘关系比非洲人更近,C正确;
D、现代人类中有1%~4%的基因组来自古尼安德特人,说明现代人的祖先与古尼安德特人之间存在着基因交流,并产生了可育后代,D错误。
故选D。
阅读下列材料,完成下面小题。
小曲白酒清香纯正,以大米、大麦、小麦等为原料,以小曲为发酵剂酿造而成。小曲中所含的微生物主要有好氧型微生物霉菌、兼性厌氧型微生物酵母菌,还有乳酸菌、醋酸菌等细菌。酿酒的原理主要是酵母菌在无氧条件下利用葡萄糖发酵产生酒精。传统酿造工艺流程如图所示。
12. 小曲白酒的酿造过程中,酵母菌进行了有氧呼吸和无氧呼吸。关于酵母菌的呼吸作用,下列叙述正确的是( )
A. 有氧呼吸产生的[H]与O2结合,无氧呼吸产生的[H]不与O2结合
B. 有氧呼吸在线粒体中进行,无氧呼吸在细胞质基质中进行
C. 有氧呼吸有热能的释放,无氧呼吸没有热能的释放
D. 有氧呼吸需要酶催化,无氧呼吸不需要酶催化
13. 关于小曲白酒的酿造过程,下列叙述错误的是( )
A. 糖化主要是利用霉菌将淀粉水解为葡萄糖
B. 发酵液样品的蒸馏产物有无酒精,可用酸性重铬酸钾溶液检测
C. 若酿造过程中酒变酸,则发酵坛密封不严
D. 蒸熟并摊晾的原料加入糟醅,立即密封可高效进行酒精发酵
【答案】12. A 13. D
【解析】
【分析】有氧呼吸的第一、二、三阶段的场所依次是细胞质基质、线粒体基质和线粒体内膜。有氧呼吸第一阶段是葡萄糖分解成丙酮酸和[H],合成少量ATP;第二阶段是丙酮酸和水反应生成二氧化碳和[H],合成少量ATP;第三阶段是氧气和[H]反应生成水,合成大量ATP。
【12题详解】
A、有氧呼吸产生的[H]在第三阶段与O2结合生成水,无氧呼吸产生的[H]不与O2结合,A正确;
B、有氧呼吸的第一阶段在细胞质基质中进行,第二和第三阶段分别在线粒体基质和线粒体内膜中进行,无氧呼吸的两个阶段都在细胞质基质中进行,B错误;
C、酵母菌有氧呼吸和无氧呼吸过程中释放的能量均大多以热能散失,但无氧呼吸是不彻底的氧化分解过程,大部分能量存留在酒精,C错误;
D、有氧呼吸和无氧呼吸过程都需要酶的催化,只是酶的种类不同,D错误。
故选A。
【13题详解】
A、由于酿酒酵母不能直接利用淀粉发酵产生酒精(乙醇),故糖化过程主要是利用霉菌分泌的淀粉酶将淀粉分解为葡萄糖,以供发酵利用,A正确;
B、发酵液样品的蒸馏产物有无酒精,可用酸性重铬酸钾溶液检测,若存在酒精,则酒精与酸性的重铬酸钾反应呈灰绿色,B正确;
C、酿造过程中应在无氧条件下进行,若密封不严,会导致醋酸菌在有氧条件下发酵产生醋酸而使酒变酸,C正确;
D、蒸熟并摊晾的原料需要冷却后才可加入糟醅,以免杀死菌种,且需要在有氧条件下培养一段时间,让酵母菌大量繁殖,此后再密封进行酒精发酵,D错误。
故选D。
14. 高温会引起莴苣种子发芽率降低、自由基积累等问题。赤霉素(GA3)、人工合成的细胞分裂素(6-BA)对高温胁迫下莴苣种子萌发影响的研究结果如图所示。
下列叙述错误的是( )
A. GA3和6-BA具有提高过氧化氢酶活性的作用
B. 高温胁迫可能严重损伤莴苣种子内的 DNA和蛋白质分子
C. GA3和6-BA在莴苣种子萌发过程中存在协同作用
D. GA3和 6-BA对于种子萌发的作用均具有两重性
【答案】D
【解析】
【分析】1、赤霉素合成部位:幼芽、幼根和未成熟的种子;其主要作用:促进细胞伸长,从而引起植株增高;促进细胞分裂与分化;促进种子萌发、开花和果实发育。
2、细胞分裂素的合成部位:主要是根尖;其主要作用:促进细胞分裂;促进芽的分化、侧枝发育、叶绿素合成。
3、分析题图:图甲可知在一定浓度范围内,赤霉素(GA3)、人工合成的细胞分裂素(6-BA)均可以提高莴苣种子发芽率,且两种激素共同使用效果更好;图乙可知,在一定浓度范围内,赤霉素(GA3)、人工合成的细胞分裂素(6-BA)均可以提高莴苣种子中的过氧化酶活性,且两种激素共同使用效果更好。
【详解】A、图乙可知,在一定浓度范围内,赤霉素(GA3)、人工合成的细胞分裂素(6-BA)均可以提高莴苣种子中的过氧化酶活性,且两种激素共同使用效果更好;故GA3和6-BA具有提高过氧化氢酶活性的作用,A正确;
B、根据题干信息:高温会引起莴苣种子发芽率降低、自由基积累等问题,自由基积累会攻击细胞内的DNA和蛋白质分子等,从而破坏其结构影响其功能,故高温胁迫可能严重损伤莴苣种子内的 DNA和蛋白质分子,B正确;
C、分析题图:图甲可知在一定浓度范围内,赤霉素(GA3)、人工合成的细胞分裂素(6-BA)均可以提高莴苣种子发芽率,且两种激素共同使用效果更好;图乙可知,在一定浓度范围内,赤霉素(GA3)、人工合成的细胞分裂素(6-BA)均可以提高莴苣种子中的过氧化酶活性,且两种激素共同使用效果更好;故GA3和6-BA在莴苣种子萌发过程中存在协同作用,C正确;
D、两重性是指低浓度促进生长,高浓度抑制成长,GA3和 6-BA对于种子萌发的作用均不具有两重性,D错误。
故选D。
15. 图中①、②和③为三个精原细胞,①和②发生了染色体变异,③为正常细胞。②减数分裂时三条同源染色体中任意两条正常分离,另一条随机移向一极。不考虑其他变异,下列叙述错误的是( )
A. ①减数第一次分裂前期两对同源染色体联会
B. ②经减数分裂形成的配子有一半正常
C. ③减数第一次分裂后期非同源染色体自由组合,最终产生4种基因型配子
D. ①和②的变异类型理论上均可以通过光学显微镜观察到
【答案】C
【解析】
【分析】1、精原细胞①中有四条染色体,含有A、a、R、r四种基因,对比正常精原细胞③可知,精原细胞①发生了染色体结构变异中的易位,R基因和a基因发生了位置互换;
2、精原细胞②中含有a基因的染色体多了一条,发生了染色体数目变异。
【详解】A、①细胞中有四条染色体,为两对同源染色体,在减数第一次分裂前期两对同源染色体联会,A正确;
B、②细胞减数分裂时三条同源染色体中任意两条正常分离,另一条随机移向一极,Aaa一定是两条到一边一条另一边,一条的配子就是正常的,配子有一半正常,B正确;
C、③细胞减数第一次分裂后期非同源染色体自由组合,最终产生4个配子,2种基因型,为AR、AR、ar、ar或Ar、Ar、aR、aR,C错误;
D、①发生了染色体结构变异中的易位,②发生了染色体数目变异,理论上通过观察染色体的结构和细胞中的染色体数目就可以观察到,D正确。
故选C。
16. 下图是利用体细胞核移植技术克隆优质奶牛的简易流程图,有关叙述正确的是( )
A. 后代丁的遗传性状由甲和丙的遗传物质共同决定
B. 过程①需要提供95%空气和5%CO2的混合气体
C. 过程②常使用显微操作去核法对受精卵进行处理
D. 过程③将激活后的重组细胞培养至原肠胚后移植
【答案】B
【解析】
【分析】分析图解:图示过程为体细胞克隆过程,取乙牛体细胞,对处于减数第二次分裂中期的卵母细胞去核,然后进行细胞核移植;融合后的细胞激活后培养到早期胚胎,再进行胚胎移植,最终得到克隆牛。
【详解】A、后代丁的细胞核的遗传物质来自甲,细胞质的遗传物质来自于乙牛,则丁的遗传性状由甲和乙的遗传物质共同决定,A错误;
B、动物细胞培养中需要提供95%空气(保证细胞的有氧呼吸)和5%CO2(维持培养液的pH)的混合气体,B正确;
C、过程②常使用显微操作去核法对卵母细胞进行处理,C错误;
D、过程③将激活后的重组细胞培养至囊胚或桑椹胚后移植,D错误。
故选B。
【点睛】
17. 某人工湖生态系统中部分能量流动的过程如图所示,其中字母表示同化的能量值。下列叙述正确的是( )
A. 冬季浮游植物生长缓慢,此时 b 大于 a
B. c+e-d 表示从甲种鱼流入分解者的能量
C. 乙种鱼产生的粪便中的能量来自于 d、f
D. 甲种鱼到乙种鱼的能量传递效率为
【答案】D
【解析】
【分析】图中a表示浮游植物的同化量,b表示浮游动物的同化量,c+e表示甲种鱼的同化量,其中e来自有机物输入,d+f表示乙种鱼的同化量,其中f来自有机物输入。
【详解】A、图中a表示浮游植物的同化量,b表示浮游动物的同化量。只要浮游植物能正常生长,b就小于a,A错误;
B、c+e(表示甲种鱼的同化量)-d(表示甲种鱼流向乙种鱼的量)-甲呼吸作用消耗的量表示从甲种鱼流入分解者的能量,B错误;
C、乙种鱼产生的粪便中的能量来自于 c、e、f,即属于上一营养级的能量,C错误;
D、甲种鱼到乙种鱼的能量传递效率为乙种鱼的来自甲种鱼的同化量/甲种鱼的同化量= d/(c+e)×100%,D正确。
故选D。
18. 细菌glg基因编码UDPG焦磷酸化酶在糖原合成中起关键作用。细菌糖原合成的平衡受到CsrAB系统的调节。CsrA蛋白可以结合glg mRNA分子,也可结合非编码RNA分子CsrB,如图所示。下列叙述错误的是( )
A. 细菌glg基因转录时,RNA聚合酶识别和结合glg基因的启动子并驱动转录
B. 细菌合成UDPG焦磷酸化酶的肽链时,核糖体沿glg mRNA从5'端向3'端移动
C. 抑制CsrB基因的转录能促进细菌糖原合成
D. CsrA蛋白都结合到CsrB上,有利于细菌糖原合成
【答案】C
【解析】
【分析】转录主要发生在细胞核中,需要条件:(1)模板:DNA的一条链;(2)原料:四种核糖核苷酸;(3)酶:RNA聚合酶;(4)能量(ATP)。
【详解】A、基因转录时,RNA聚合酶识别并结合到基因启动子区域从而启动转录,A正确;
B、基因表达中的翻译是核糖体沿着mRNA的5'端向3'端移动,B正确;
C、由题图可知,抑制CsrB基因转录会使CsrB的RNA减少,使CsrA更多地与glg mRNA结合形成不稳定构象,最终核糖核酸酶会降解glg mRNA,而glg基因编码的UDPG焦磷酸化酶在糖原合成中起关键作用,故抑制CxrB基因的转录能抑制细菌糖原合成,C错误;
D、由题图及C选项分析可知,若CsrA都结合到CsrB上,则CsrA没有与glg mRNA结合,从而使glg mRNA不被降解而正常进行,有利于细菌糖原的合成,D正确。
故选C。
19. 为使玉米获得抗除草剂性状,科研人员进行了相关操作(如图所示)。含有内含子的报告基因不能在原核生物中正确表达,其正确表达产物能催化无色物质K呈现蓝色。转化过程中愈伤组织表面常残留农杆菌,会导致未转化的愈伤组织可能在含除草剂的培养基中生长。下列叙述错误的是( )
A. T-DNA可将基因G转移并整合到愈伤组织细胞的染色体DNA上
B. 利用物质K和抗生素进行筛选1,可获得农杆菌的蓝色菌落
C. 利用物质K和除草剂进行筛选2,更易于获得抗除草剂的转基因植株
D. 愈伤组织重新分化为芽、根等器官过程中,需要添加植物生长调节剂
【答案】B
【解析】
【分析】1、农杆菌转化法的具体过程:(1)利用土壤的Ti质粒构建基因表达载体,即将目的基因整合到土壤农杆菌的Ti质粒上。(2)将整合了目的基因的Ti质粒导入土壤农杆菌细胞内。(3)利用土壤农杆菌感染植物细胞,该过程实际上是将含有目的基因的土壤农杆菌Ti质粒导入植物细胞内。(4)含有目的基因的土壤农杆菌Ti质粒进入植物细胞后,可以把自己的一段基因整合到细胞核中的染色体上,这段基因中包含了目的基因。
2、原理:农杆菌中的Ti质粒上的T-DNA可转移至受体细胞,并且整合到受体细胞染色体的DNA上。根据农杆菌的这一特点,如果将目的基因插入到Ti质粒的T-DNA上,通过农杆菌的转化作用,就可以把目的基因整合到植物细胞中染色体的DNA上。
3、农杆菌特点:易感染双子叶植物和裸子植物,对单子叶植物没有感染力;Ti质粒的T-DNA可转移至受体细胞,并整合到受体细胞的染色体上。
4、转化:目的基因插入Ti质粒的T-DNA上 农杆菌→导入植物细胞→目的基因整合到植物细胞染色体上→目的基因的遗传特性得以稳定维持和表达。
【详解】A、农杆菌中的Ti质粒上的T-DNA可转移至受体细胞,并且整合到受体细胞染色体的DNA上,根据农杆菌的这一特点,将目的基因(基因G)插入到Ti质粒的T-DNA上,通过农杆菌的转化作用,就可以把目的基因(基因G)整合到愈伤组织细胞的染色体DNA上,A正确;
B、农杆菌属于原核生物,含有内含子的报告基因不能在原核生物中正确表达,故不会出现农杆菌的蓝色菌落,B错误;
C、根据题意可知,报告基因的产物能催化无色物质K呈现蓝色,而愈伤组织表面残留的农杆菌会导致未转化的愈伤组织能在含除草剂的培养基中生长,因此利用物质K和除草剂进行筛选2,更易于获得抗除草剂的转基因植株,C正确;
D、愈伤组织重新分化为芽、根等器官的过程中,需要添加植物激素,如生长素和细胞分裂素,D正确。
故选B。
20. 果蝇体色的黑身和黄身由等位基因D、d控制。为了研究果蝇体色的遗传机制,甲、乙两同学分别进行了杂交实验:甲同学选择黑身果蝇与黄身果蝇进行杂交,乙同学让一群黑身雌雄果蝇自由交配,结果如下表。
若让杂交实验二的F1中的全部黑身雌雄果蝇自由交配,F2中纯合黑身雌果蝇所占的比例为( )
A. 3/8B. 7/16C. 3/4D. 7/8
【答案】B
【解析】
【分析】题表分析:由杂交实验二黑身雌雄果蝇自由交配,F1代雌果蝇全为黑身、雄果蝇黑身:黄身=3:1可知,黑身对黄身为显性,这对性状的遗传与性别相关联,再结合杂交实验一:黄身母本与黑身父本杂交,F1代雌果蝇全为黑身、雄果蝇全为黄身可知控制体色的等位基因D/d位于X染色体上。
【详解】由杂交实验二:一群黑身雌雄果蝇自由交配,F1代雄果蝇中黑身:黄身=3:1可知,杂交亲本中雌果蝇有两种XDXD、XDXd。假设XDXD占x,则XDXd占(1-x),xXDXD×XDY→1/2xXDXD、1/2xXDY;(1-x)XDXd×XDY→1/4(1-x)XDXD、1/4(1-x)XDXd、1/4(1-x)XDY、1/4(1-x)XdY,所以有[1/2x+1/4(1-x)]XDY:1/4(1-x)XdY=3:1,解得x=1/2。即F1代全部黑身雌果蝇为3/4XDXD、1/4XDXd,黑身雄果蝇为XDY,若让杂交实验二的F1中的全部黑身雌雄果蝇自由交配,雌果蝇产生两种雌配子XD、Xd,分别占7/8、1/8,雄果蝇产生两种雄配子XD、Y,分别占1/2、1/2,所以F2中纯合黑身雌果蝇(XDXD)占7/8×1/2=7/16,ACD错误,B正确。
故选B。
二、非选择题(本大题共5小题,共60分)
21. 红腹锦鸡是我国特有的鸟类。一般生活在秦岭地区,为山地雉种,活动性较弱,主要取食植物的种子,偶尔也会以小型无脊椎动物为食。我国科研人员为研究气候变化对红腹锦鸡潜在地理分布的影响,在四川省及周边地区调查了红腹锦鸡的适宜分布区,并预测未来红腹锦鸡栖息地将向甘肃、陕西等山区不断迁移。回答下列问题:
(1)调查红腹锦鸡的种群密度适合用______法。研究人员发现红腹锦鸡取食了数量多的植物,避免一种或几种植物在生态系统中占绝对优势,为其他植物的生长腾出了空间,因此在红腹锦鸡数量较多的区域,草地的物种多样性____
(2)科研人员推测红腹锦鸡会向更高纬度地区迁徙,生境碎片化程度加剧。为更好地保护红腹锦鸡生境,可以在彼此孤立的生境间建立生态廊道,提高红腹锦鸡生境连通性,以利于红腹锦鸡种群间进行_____。
(3)研究人员为进一步探究保护红腹锦鸡的方式,对红腹锦鸡秋季繁殖期能量收支及采食量进行研究,结果如下表(忽略性别差异,以下均为平均值):
①红腹锦鸡平均每日同化量为______J,呼吸作用耗散量为______J。
②进一步研究表明,红腹锦鸡的呼吸作用耗散量明显小于以上计算量,推测计算量与实际量存在较大差异的原因可能是_______。
(4)由于资源有限,该区域的不同物种之间会争夺_______。(至少两点)山区中的红腹锦鸡和其他动物通过不同的生活方式和食物选择,占据了不同的________,从而能在同一区域中共存。
【答案】21. ①. 标记重捕 ②. 更高
22. 基因交流 23. ①. 9370 ②. 8970 ③. 繁殖期雌性红腹锦鸡会下蛋产卵,产出的卵含有的能量未考虑在内
24. ①. 食物、栖息地和繁殖资源 ②. 生态位
【解析】
【分析】动物的同化量等于摄入量减去粪便中的能量即粪便量,各级动物的同化量的去向包括呼吸作用的消耗和用于生长、发育与繁殖的能量;用于生长发育和繁殖的能量的去向包括流向下一营养级的能量、流向分解者的能量和未被利用的能量。
【小问1详解】
红腹锦鸡活动能力较强,活动范围较大,因此调查红腹锦鸡的种群密度适合用标记重捕法。发现红腹锦鸡取食了数量多的植物,避免一种或几种植物在生态系统中占绝对优势,为其他植物的生长腾出了空间,这就是收割理论,因此在红腹锦鸡数量较多的区域,草地的物种多样性更高。
【小问2详解】
为更好地保护红腹锦鸡生境,可以在彼此孤立的生境间建立生态廊道,提高红腹锦鸡生境连通性,以利于红腹锦鸡种群间交配繁殖,进行基因交流。
【小问3详解】
①动物的同化量等于摄入量减去粪便中的能量即粪便量,红腹锦鸡平均每日同化量=62300J-52930J=9370J。各级动物的同化量的去向包括呼吸作用的消耗和用于生长、发育与繁殖的能量,因此呼吸作用耗散量=9370J-400J=8970J。
②进一步研究表明,红腹锦鸡的呼吸作用耗散量明显小于以上计算量,推测计算量与实际量存在较大差异的原因可能是没有考虑雌性红腹锦鸡产出的卵含有的能量。
【小问4详解】
由于资源有限,该区域的不同物种之间会争夺食物、栖息地和繁殖资源等。山区中的红腹锦鸡和其他动物通过不同的生活方式和食物选择,从而占据不同的生态位,能在同一区域中共存。
22. Rubisc(R酶)具有双重酶活性,既可催化CO2和RuBP反应生成CO2,也能在光照下催化RuBP与O2反应最终生成CO2(该过程称为光呼吸),CO2和O2竞争结合R酶(如图所示)。NaHSO3能通过抑制乙醇酸氧化酶的活性,达到抑制光呼吸作用的目的。向小麦喷施不同浓度的NaHSO3溶液,相应的叶绿素含量和净光合速率情况见下表。
回答下列问题:
(1)在提取小麦的叶绿素时,需在研钵中加入剪碎的叶片和无水乙醇,再加入___和___。研磨是为了___,使叶绿素游离并溶于乙醇中。分离色素可采用___法。
(2)结合图中信息,从物质变化角度分析,光呼吸和有氧呼吸的相同点是___。
(3)在较强光照下,光呼吸加强,使得 O2氧化分解加强,一部分碳以CO2的形式散失,从而减少了___的合成和积累。光呼吸过程中消耗了___,造成能量的损耗,合成的乙醇酸积累导致叶绿体pH下降,使光合酶活性下降,但乙醇酸代谢过程中会生成甘氨酸和丝氨酸,据此分析光呼吸的积极意义是___。
(4)结合图表分析,在一定范围内,随NaHSO3浓度的增加,小麦的净光合速率增加的原因是___(答出2点)。
【答案】(1) ①. 碳酸钙 ②. 二氧化硅 ③. 破坏膜结构/破坏细胞和叶绿体 ④. 纸层析法
(2)消耗氧气,产生CO2
(3) ①. 光合产物 ②. ATP和NADPH ③. 补充细胞所需的部分氨基酸
(4)随着NaHSO3浓度增大,叶绿素含量增加,促进光反应Na,同时HSO3抑制乙醇酸氧化酶的活性,抑制光呼吸,有利于Rubisc酶更好地催化CO2和RuBP反应。
【解析】
【分析】光合作用包括光反应阶段和暗反应阶段。(1)光反应阶段在叶绿体囊状结构薄膜上进行,此过程必须有光、色素、化合作用的酶。具体反应步骤:①水的光解,水在光下分解成氧气和还原氢。②ATP生成,ADP与Pi接受光能变成ATP。此过程将光能变为ATP活跃的化学能;(2)暗反应在叶绿体基质中进行,有光或无光均可进行,反应步骤:①二氧化碳的固定,二氧化碳与五碳化合物结合生成两个三碳化合物。②三碳化合物的还原,三碳化合物接受还原氢、酶、ATP生成有机物。此过程中ATP活跃的化学能转变成化合物中稳定的化学能。光反应为暗反应提供了[H]和ATP,[H]和ATP能够将三碳化合物还原形成有机物。
【小问1详解】
提取小麦的叶绿素时,利用色素易溶于有机溶剂的原理,需在研钵中加入剪碎的叶片和无水乙醇,为防止色素被破坏加入CaCO3,使研磨充分加入SiO2;研磨是为了破坏细胞和叶绿体(或破坏膜结构)的结构,使叶绿素游离并溶于乙醇中;分离色素利用的是色素在层析液的溶解度不同而在滤纸条上的扩散速度不同来分离色素,采用的方法是纸层析法;
【小问2详解】
由图可知,光呼吸和有氧呼吸都能消耗O2,产生CO2;
【小问3详解】
在较强光照下,光呼吸加强,使得 O2氧化分解加强,一部分碳以CO2的形式散失,从而减少了光合产物的合成和积累。光呼吸过程中消耗了ATP和NADPH,造成能量的损耗,合成的乙醇酸积累导致叶绿体pH下降,使光合酶活性下降,但乙醇酸代谢过程中会生成甘氨酸和丝氨酸,据此分析光呼吸的积极意义可以是补充细胞所需的部分氨基酸;
【小问4详解】
由图表可知,在一定范围内,随NaHSO3浓度的增加,叶绿素的含量增加,促进光反应的进行,同时NaHSO3能通过抑制乙醇酸氧化酶的活性,抑制光呼吸,有利于Rubisc酶更好地催化CO2和RuBP反应,从而使小麦的净光合速率增加。
23. 某昆虫的性别决定方式为XY型,其有眼与无眼由一对等位基因(B、b)控制,红眼与白眼由另一对等位基因(A、a)控制,两对基因均不位于Y染色体上。为确定两种性状的遗传方式,以无眼雌虫与白眼雄虫为亲本进行杂交,根据杂交结果绘制部分后代的系谱图,如图所示。不考虑突变和染色体交换的情况。
回答下列问题:
(1)据图可知,有眼性状的遗传方式是____,判断的依据是____;可以确定控制白眼性状的基因是____(填“A”或“a”),在II2,II3个体中a基因与b基因____(填“位于”“不位于”或“可能位于”)同一条染色体上。
(2)以系谱图中呈现的昆虫为实验材料,通过一次杂交实验,仅根据子代表型确定红(白)眼基因与染色体的位置关系。可选择____两个体相互杂交,若杂交子代中仅有____(填“雌”“雄”或“雌和雄”)虫出现____性状,则红(白)眼基因位于X染色体上。
(3)若该昆虫白眼性状产生的分子机制是控制红眼的基因中间插入了一段较长的DNA片段,则该变异属于____。以Ⅱ4为实验材料,设计合适的____扩增控制该对性状的完整基因序列,电泳检测PCR产物,若电泳结果为____,则红(白)眼基因位于X染色体上。
(4)若确定红(白)眼基因位于X染色体上,Ⅲ1与Ⅲ2杂交子代中出现白眼的概率为____。
【答案】(1) ①. 常染色体显性遗传 ②. Ⅱ2和Ⅱ3均为红眼(有眼),Ⅲ3为无眼 ③. a ④. 不位于
(2) ①. Ⅱ1(或Ⅱ3)和Ⅱ2(或Ⅱ4) ②. 雄 ③. 白眼
(3) ①. 基因突变 ②. 引物 ③. 仅有一个条带
(4)2/9
【解析】
【分析】判断遗传方式的口诀“无中生有为隐性,隐性遗传看女病,女病父正非伴性”;“有中生无为显性,显性遗传看男病,男病女正非伴性”。
【小问1详解】
根据II-2和II-3均为有眼,而子代出现了无眼的个体,说明有眼为显性遗传,若为伴X显性遗传,根据II-2有眼,子代雌性应均为有眼,与图中Ⅲ-3无眼矛盾,故有眼性状的遗传方式是常染色体显性遗传。根据II-2和II-3均为红眼,子代出现了白眼雄虫,说明白眼性状为隐性性状,其基因是a。根据子代有无眼和白眼个体出现,则II-2,II-3个体基因型均为AaBb,若II-2,II-3个体中a基因与b基因位于一条染色体上,且A和B在一条染色体上,子代基因型为AABB∶AaBb∶aabb=1∶2∶1,表型为红眼和无眼,不会出现白眼个体,因此可判断在II-2,II-3个体中a基因与b基因不位于同一条染色体上。
【小问2详解】
若基因位于X染色体上,隐雌与显雄个体杂交后代,雌雄表型会有差异,但图中没有白眼雌性个体。因此可选择红眼杂合雌性与红眼雄性杂交,后代只在雄性中出现白眼。根据白眼为隐性性状,由于Ⅰ-2与Ⅰ-4均为白眼,因此子代表现为红眼的雌性一定是杂合子,故若通过一次杂交实验,仅根据子代表型确定红(白)眼基因与染色体的位置关系,可选Ⅱ-1(或Ⅱ-3)和Ⅱ-2(或Ⅱ-4)杂交。若白眼基因位于X染色体上,则Ⅱ-1(或Ⅱ-3)基因型为XAXa,Ⅱ-2(或Ⅱ-4)基因型为XAY,子代白眼只出现在雄性个体中。即若杂交子代中仅有雄虫出现白眼性状,则红(白)眼基因位于X染色体上。
【小问3详解】
若该昆虫白眼性状产生的分子机制是控制红眼的基因中间插入了一段较长的DNA片段,则该变异导致了红眼基因碱基序列改变,属于基因突变。PCR扩增时需要设计合适的引物。Ⅱ-4是红眼的雄性,若红眼基因在X染色体上,则该个体基因型为XAY,由于只有一种类型的基因,故电泳结果只有一个条带。因此若电泳结果仅有一个条带,则红(白)眼基因位于X染色体上。
【小问4详解】
若确定红(白)眼基因位于X染色体上,根据子代无眼,亲代至少含有一个无眼基因,可知Ⅱ-2基因型为BbXAY,Ⅱ-3基因型为BbXAXa,则Ⅲ-1基因型为1/3BB、2/3Bb;1/2XAXA、1/2XAXa,Ⅲ-2基因型为1/3BB、2/3Bb;XaY,子代bb的概率为2/3×2/3×1/4=1/9,则B-占8/9,子代XbXb、XbY的概率之和为1/2×1/2=1/4,因此Ⅲ-1与Ⅲ-2杂交子代为白眼的概率为8/9×1/4=2/9。
24. 下图是胰岛素维持血糖平衡的作用机制。回答下列问题:
(1)血糖升高引起胰岛素分泌增加的途径主要有2条:第一,血糖升高引起下丘脑特定区域兴奋,相关副交感神经兴奋,最终神经末梢分泌神经递质与图中___结合进而促进胰岛素的分泌,该过程的调节方式是___。第二,血糖浓度升高还可以通过___(填结构或物质名称)使进入胰岛B细胞的葡萄糖增加,经过细胞呼吸和信号转导,通过促进___内流,进而导致胰岛素分泌增加。
(2)胰岛素通过体液运输,与蛋白N结合后,经过信号转导,可以促进___与细胞膜融合,进而增加细胞膜上葡萄糖转运蛋白的数量,增强组织细胞对葡萄糖的摄取,使血糖浓度降低。
(3)Ⅱ型糖尿病的发病原因是组织细胞膜上蛋白N对胰岛素不敏感。某磺脲类降糖药能促进胰岛素的释放,此药物是不是治疗Ⅱ型糖尿病的最佳用药?并说明理由___。
(4)科研人员发现了一种Ⅱ型糖尿病治疗因子—FGF1,它调节血糖时必须依赖胰岛素。请根据提供的实验材料,验证上述观点。
实验材料:模型小鼠、胰岛素抑制剂、生理盐水、FGF1、注射器、血糖测定仪等。
①有小组设计了实验的分组表格,请将表格补充完整___(用“+”表示添加,“-”表示不添加)。
实验分组表格
②若实验后测得的血糖浓度大小为丙>甲>乙,则上述观点成立。
③请推测FGF1改善胰岛素抵抗的可能机制___。
【答案】(1) ①. 蛋白M ②. 神经调节 ③. GLUT2 ④. 钙离子
(2)含GLUT4的囊泡
(3)不是,该种糖尿病致病原因是组织细胞表面胰岛素受体不敏感,膜上缺乏葡萄糖转运蛋白,而磺脲类降糖药物仅能促进胰岛素释放,不能从根本上消除葡萄糖吸收障碍
(4) ①.
②. FGF1可通过促进胰岛素与受体结合从而提高胰岛素的功效,改善胰岛素抵抗
【解析】
【分析】当血糖浓度上升时,葡萄糖感受器接受刺激产生兴奋,引起下丘脑特定区域兴奋,相关的副交感神经兴奋,最终由传出神经末梢释放神经递质,与胰岛B细胞膜上相应的受体结合,即图中的蛋白M,引起胰岛素分泌增多,胰岛B细胞分泌胰岛素还会受到血糖浓度、胰高血糖素浓度的影响,胰岛素与组织细胞膜上的受体结合后,促进组织细胞加速摄取、利用和储存葡萄糖,从而降低血糖浓度。
【小问1详解】
当血糖浓度上升时,葡萄糖感受器接受刺激产生兴奋,引起下丘脑特定区域兴奋,相关的副交感神经兴奋,最终由传出神经末梢释放神经递质,与胰岛B细胞膜上相应的受体结合,即图中的蛋白M,引起胰岛素分泌增多,该过程属于神经调节。由图可知,当血糖浓度升高时,还可以通过GLUT2使进入胰岛B细胞的葡萄糖增加,使进入细胞内的葡萄糖数量增多,经过细胞呼吸和信号转导,钙离子通道打开,促进Ca2+内流,进而导致胰岛素分泌增加。
【小问2详解】
胰岛素通过体液运输,与蛋白N结合后,经过信号转导可以促进含GLUT4的囊泡与细胞膜融合,增加细胞膜上葡萄糖转运蛋白的数量,增强组织细胞对葡萄糖的摄取、利用和储存,使血糖浓度降低。
【小问3详解】
磺脲类降糖药能促进胰岛素的释放,但不能作为治疗II型糖尿病的最佳用药;该种糖尿病致病原因是组织细胞表面胰岛素受体不敏感,膜上缺乏葡萄糖转运蛋白,而磺脲类降糖药物仅能促进胰岛素释放,不能从根本上消除葡萄糖吸收障碍。
【小问4详解】
①实验目的是验证Ⅱ型糖尿病治疗因子FGF1,调节血糖时必须依赖胰岛素。而实验分组,即自变量的处理,甲组,向每只小鼠注射适量且等量的生理盐水,作为空白对照组,即不进行药物治疗,II型糖尿病鼠的血糖是偏高的,则乙组,向每只小鼠注射等量适宜浓度的FGFl溶液,作为治疗的阳性对照组,即FGF1可使I型糖尿病鼠的血糖降低,丙组,向每只小鼠注射等量适宜浓度的FGF1溶液和胰岛素抑制剂,即通过胰岛素抑制剂来抑制自身产生的胰岛素的作用,观察仅FGF1能否降低血糖;实验分组表格补充完整如下图:
②为保证实验结果的准确性,须保证无关变量要一致,即实验条件要相同且适宜; 根据实验步骤可知,在实验前甲乙丙三组的血糖平均值基本相同,甲组为空白对照,实验前后血糖不变,乙组为治疗的阳性对照,故实验后血糖比实验前低,丙组为实验组,胰岛素抑制剂使胰岛素失去作用,不仅FGF1不能发挥降糖作用,且胰岛素的相对量减少,还使血糖值升高,因此实验后测得的血糖浓度大小为丙>甲>乙(或加FGF1和胰岛素抑制剂组>加生理盐水组>加FGF1组,只需加的物质与组别对应即可)。
③由题干信息可知,II型糖尿病典型的特征是出现胰岛素抵抗,其原因可能是胰岛素受体对胰岛素不敏感,故可推测,FGF I可能通过促进胰岛素与受体结合从而提高胰岛素的功效,改善胰岛素抵抗。
25. 神经生长因子(NGF)是一种在神经细胞生长、分化和再生过程中起着重要作用的蛋白质,对治疗青光眼、阿尔茨海默等神经性疾病有着良好的效果。为大规模合成功能性人 NGF,科学家制备了在唾液腺中特异、高效表达人 NGF 的转基因猪。回答下列问题:
(1)获取目的基因:检索基因数据库,获取人 NGF 基因的序列,用____方法制备得到该基因。为使其在转基因猪的唾液腺中特异性表达,需在其上游加入____序列。
(2)扩增目的基因:将目的基因与含氨苄青霉素抗性基因和 LacZ 基因(其表达产物能催化无色的X-gal 分解为半乳糖和蓝色物质)的克隆质粒连接,导入到大肠杆菌中。转化的大肠杆菌在含有____的培养基中形成蓝色单菌落,可挑取并继续培养实现目的基因的菌体内扩增;也可设计特异性引物,在____酶的作用下,通过 PCR 技术实现目的基因体外扩增。
(3)导入目的基因及筛选转基因细胞:将目的基因与表达质粒相连,构建如上图 A 所示的载体,导入到经____消化的猪胚胎成纤维细胞,用含胎牛血清的完全培养液稀释、培养,当一个单细胞长至几十个细胞团时,添加适量____进行淘汰筛选,再选择都表达出绿色荧光蛋白的单克隆细胞团即是转基因细胞。
(4)核移植:从猪的卵巢中获取卵母细胞,经体外培养成熟及去核后作为____,再注入转基因的胚胎成纤维细胞,通过____处理促进细胞融合,激活重组细胞的发育。重组细胞体外培养至早期胚胎,移植到经____处理的代孕母体内,直至转基因小猪出生。
(5)筛选转基因动物:对原代转基因小猪进行荧光观察,提取其尾部的基因组 DNA,用限制性核酸内切酶 EcRⅤ进行酶切,产物经琼脂糖凝胶电泳,结果如上图 B 所示,其中 P 为阳性对照,加入的是酶切的 hNGF 表达质粒样品;WT 为阴性对照,加入的是酶切的____样品。 结果表明第____组小猪是所需要的目标转基因小猪。
(6)检测目的基因的表达:采集目标转基因小猪的唾液,用____方法测定是否含有人 NGF 蛋白质,分离纯化后的人 NGF 蛋白可应用于临床治疗。
(7)利用生物反应器生产人类所需要的蛋白质类药物,具有非常广阔的应用前景。转基因大肠杆菌表达的人 NGF 蛋白稳定性和生物活性较低,可通过____在基因水平上实现对蛋白质中氨基酸序列的改造,来提高稳定性和生物活性。与乳腺生物反应器相比,利用唾液腺生产蛋白质类药物的优点有:____。
【答案】(1) ①. 化学合成 ②. 唾液腺特异性(专一性)启动子
(2) ①. 氨苄青霉素和 X-gal ②. DNA 聚合酶或 Taq 酶
(3) ①. 胰(蛋白)酶 ②. 新霉素
(4) ①. 受体细胞 ②. 电(脉冲)刺激 ③. 同期发情
(5) ① 野生型猪基因组DNA ②. 5
(6)抗原-抗体杂交 (7) ①. 蛋白质工程 ②. 整个生命周期都可生产;雌性和雄性都可生产;唾液腺产生蛋白种类少,便于分离纯化
【解析】
【分析】1、基因工程技术的基本步骤:(1)目的基因的获取:方法有从基因文库中获取、利用PCR技术扩增和人工合成。(2)基因表达载体的构建:是基因工程的核心步骤,基因表达载体包括目的基因、启动子、终止子和标记基因等。(3)将目的基因导入受体细胞:根据受体细胞不同,导入的方法也不一样。(4)目的基因的检测与鉴定。
2、蛋白质工程是指以蛋白质分子的结构规律及其生物功能的关系作为基础,通过基因修饰或基因合成,对现有蛋白质进行改造,或制造一种新的蛋白质,以满足人类的生产和生活的需求。(基因工程在原则上只能生产自然界已存在的蛋白质)。
【小问1详解】
获取目的基因的方法有多种,从基因文库中获取、PCR扩增、化学方法合成等。若要获取人 NGF 基因,可通过检索序列数据库获取其编码序列,最后再用化学合成法制备得到。目的基因要在猪的唾液腺中特异性表达,要在人NGF 基因上游加入唾液腺特异性(专一性)启动子。
【小问2详解】
氨苄青霉素抗性基因和 LacZ 基因为标记基因,目的是鉴别受体细胞中是否含有目的基因,以便筛选出含有目的基因的细胞。若大肠杆菌中已成功导入了克隆质粒,则其在含有氨苄青霉素和X-gal的培养基中形成蓝色菌落,可挑取并继续培养实现目的基因的菌体内扩增。目的基因合成后可在Taq酶的作用下通过PCR技术大量扩增,该技术的原理是DNA半保留复制。
【小问3详解】
在进行动物细胞培养之前,需先用胰蛋白(胶原蛋白)酶处理、消化组织切块,使其分散成单个细胞,获得猪胚胎成纤维细胞悬液。图 A 所示的载体含有绿色荧光蛋白基因和新霉素基因,可添加适量新霉素进行淘汰筛选,再选择都表达出绿色荧光蛋白的转基因细胞。
【小问4详解】
细胞核移植过程中,因为卵母细胞中含有促使细胞核表达全能性的物质和营养条件,所以常用处于减数第二次分裂中期的去核卵母细胞作为受体细胞。诱导细胞核和卵母细胞融合的方法是电(脉冲)刺激,该方法除了能促进细胞融合,同时具有激活重组细胞发育的作用。构成的重组细胞经细胞分裂、分化可形成新个体,同时需要对代孕母猪进行同期发情处理。
【小问5详解】
图 B 所示, P 为阳性对照,加入的是酶切的 hNGF 表达质粒样品,WT 为阴性对照,加入野生型猪基因组DNA,不含转入 hNGF基因样品;从图示条带看出,只有第5组小猪有条带与P组阳性对照组相同,说明第5组小猪含有酶切的 hNGF 表达质粒,即为目标转基因猪。
【小问6详解】
基因的表达过程包括转录和翻译,转录和翻译的产物分别是mRNA和蛋白质。若检测目的基因是否翻译成人 NGF 蛋白质,可用抗原-抗体杂交方法检测,即用单克隆抗体(杂交瘤技术)技术获得特异性探针,与提取的蛋白质进行杂交。
【小问7详解】
提高人 NGF 蛋白的稳定性和生物活性,该技术先从蛋白质功能出发,最后通过改造基因结构改变蛋白质结构而达到预期功能,属于蛋白质工程。“乳腺细胞生物反应器”只能从哺乳期雌性生物的乳汁中获取产物,与“乳腺细胞生物反应器”相比,“唾液腺生物反应器”的优点是雌性和雄性生物的唾液中都可提取到产物,整个生命周期都可生产,不受性别年龄和时间的限制,唾液腺产生蛋白种类少,便于分离纯化。亲本
F1
母本
父本
雌果蝇
雄果蝇
甲:杂交实验一
黄身
黑身
黑身
黄身
乙:杂交实验二
黑身
黑身
黑身
黑身:黄身=3:1
体重(kg)
每日摄入能量(J)
每日粪便能量(J)
每日体重增加对应能量(J)
0.66
62300
52930
400
NaHSO3浓度(mg·kg-1)
0
50
100
150
200
250
叶绿素含量(干重%)
0.64
0.66
0.69
0.73
0.78
0.79
净光合速率(mg·dm42·h-1)
8.58
9.01
11.52
12.7
12.7
12.3
组别
甲
乙
丙
处理方法
FGF1
胰岛素抑制剂
组别
甲
乙
丙
处理方法
生理盐水
+
-
-
FGF1
-
+
+
胰岛素抑制剂
-
-
+
精品解析:浙江省宁波市北仑中学2022-2023学年高二上学期期中检测生物试题(原卷版+答案解析): 这是一份精品解析:浙江省宁波市北仑中学2022-2023学年高二上学期期中检测生物试题(原卷版+答案解析),共39页。试卷主要包含了选择题,非选择题等内容,欢迎下载使用。
浙江省宁波市北仑中学2023-2024学年高二上学期期中生物试题(Word版附解析): 这是一份浙江省宁波市北仑中学2023-2024学年高二上学期期中生物试题(Word版附解析),共23页。试卷主要包含了 研究人员用外源性赤霉素等内容,欢迎下载使用。
浙江省宁波市北仑中学2023-2024学年高二上学期期中生物试题(Word版附解析): 这是一份浙江省宁波市北仑中学2023-2024学年高二上学期期中生物试题(Word版附解析),共23页。试卷主要包含了 研究人员用外源性赤霉素等内容,欢迎下载使用。

