浙江省宁波市三锋联盟2023-2024学年高二下学期4月期中生物试题(原卷版+解析版)
展开高二年级生物学科试题
考生须知:
1.本卷共7页满分100分,考试时间90分钟。
2.答题前,在答题卷指定区域填写班级、姓名、考场号、座位号及准考证号并填涂相应数字。
3.所有答案必须写在答题纸上,写在试卷上无效。
4.考试结束后,只需上交答题纸。
选择题部分
1. 下列过程或反应,发生在人体内环境中是( )
A. 淀粉水解转变成葡萄糖B. 成熟B淋巴细胞的致敏
C. 葡萄糖分解成乳酸D. 蛋白质的合成
2. 下列关于植物性神经(自主神经)的叙述,正确的是( )
A. 控制内脏器官的传入和传出神经称为植物性神经(自主神经)
B. 肾上腺既接受交感神经的支配,也接受副交感神经的支配,形成双重神经支配
C. 副交感神经兴奋会使支气管收缩,加速胃蠕动和胃液分泌
D. 交感神经促进胰岛素分泌,副交感神经抑制胰岛素分泌
3. 如图表示下丘脑参与的甲状腺激素分泌的调节过程示意图,其中a表示TH属于多肽类激素。下列说法不正确的是( )
A. 图示过程能反映激素调节中的分级调节机制
B. TRH与甲状腺激素的特异性受体都位于靶细胞的细胞内
C. 如果切除垂体,则a含量会增加,b和c含量均减少
D. 甲状腺激素可以通过口服起作用
4. 免疫系统能够抵御病原体的侵袭,有助于实现机体稳态,下列叙述正确的是( )
A. 人体的脊髓和胸腺是中枢淋巴器官,是生产免疫细胞的场所
B. 血浆中的溶菌酶发挥作用,是对抗病原体的第一道防线
C. 过敏反应属于免疫系统过度反应引起的疾病,临床上可用糖皮质激素治疗
D. 注射青霉素和血清抗体治疗细菌感染引起的疾病,都属于被动免疫
5. 下列关于植物激素和植物生命活动调节的叙述,正确的是( )
A. 色氨酸可经过脱水缩合转变成生长素
B. 植物释放的乙烯利可以促进果实成熟
C. 蔬菜和水果的保鲜,可以利用一定浓度的生长素处理
D. 光信号可以通过植物的光敏色素调控植物的开花
6. 下列有关种群的叙述,错误的是( )
A. 种群是指占有一定空间和时间的同一物种个体的集合体
B. 种群是许多同种个体的简单相加
C. 种群具有单独的生物个体所不具备的特征
D. 种群密度是种群最基本的数量特征
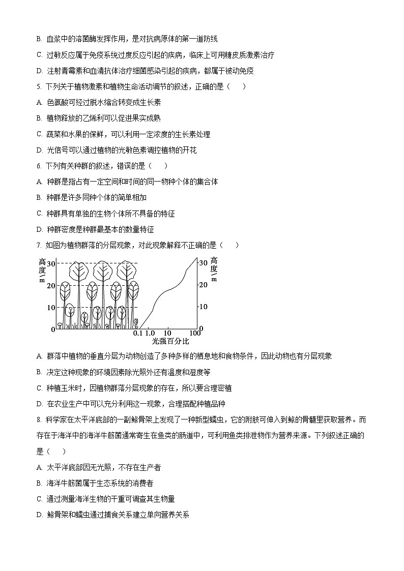
7. 如图为植物群落的分层现象,对此现象解释不正确的是( )
A. 群落中植物的垂直分层为动物创造了多种多样的栖息地和食物条件,因此动物也有分层现象
B. 决定这种现象的环境因素除光照外还有温度和湿度等
C. 种植玉米时,因植物群落分层现象的存在,所以要合理密植
D. 在农业生产中可以充分利用这一现象,合理搭配种植品种
8. 科学家在太平洋底部的一副鲸骨架上发现了一种新型蠕虫,它的附肢可伸入到鲸的骨髓里获取营养。而存在于海洋中的海洋牛筋菌通常寄生在鱼类的肠道中,可利用鱼类排泄物作为营养来源。下列叙述正确的是( )
A. 太平洋底部因无光照,不存在生产者
B. 海洋牛筋菌属于生态系统的消费者
C. 通过测量海洋生物的干重可调查其生物量
D. 鲸骨架和蠕虫通过捕食关系建立单向营养关系
9. 下列关于全球性生态环境问题的叙述,错误的是( )
A. 新冠疫情爆发以来,人们为了消灭环境中残留的病毒,大量使用了消毒剂,可能导致土壤微生物的种类减少
B. 人类排放到大气中的氟利昂、哈龙等气体是引起臭氧减少的主要原因
C. 人类向大气中排放过多的硫和碳的氧化物是形成酸雨的主要原因
D. 荒漠化是由气候变异和人类活动在内的种种因素造成的
10. 植物组织培养在植物生产领域有着广泛的应用。下列叙述错误的是( )
A. 初代培养物培养至一定时间可进行继代培养
B. 从植物生长点取外植体进行组培可获得脱毒植株
C. 生产人工种子的体细胞胚一定是由愈伤组织分化而来
D. 对人参皂苷干粉工厂化生产用到了植物细胞培养技术
11. 研究人员将萤火虫荧光素酶基因导入草莓细胞原生质体,培育出了荧光草莓,下列有关叙述正确的是( )
A. 草莓组织经悬浮培养可以获得游离的原生质体
B. 较高渗透压的甘露醇溶液有利于草莓细胞原生质体再生细胞壁
C. 草莓愈伤组织在含生长素和细胞分裂素配比较高的培养基上易形成芽
D. 原生质体虽无细胞壁但仍保持细胞的全能性
12. 下列现象不能体现细胞膜流动性的是( )
A. 巨噬细胞吞噬细菌B. 人鼠细胞融合
C. 突触后膜小电位的形成D. 植物体细胞杂交
阅读下列材料,回答下列小题
啤酒是一种含多种氨基酸、低分子糖等物质的低酒精浓度饮料。啤酒花是桑科葎草属植物,其雌花序和果穗可用于啤酒酿造,赋予啤酒独特的香味和苦味等。将适量啤酒花加入过滤后的麦芽汁中,煮沸1小时,目的不仅是使啤酒花中的物质溶出,且能够杀死杂菌,啤酒花还具有抑菌性作用。绍兴是黄酒之乡,“麦曲酶长,酵米复芳;白梅酒酿,伴淋寒香;压滤琼浆,煎煮陈藏”是对绍兴黄酒精致复杂酿造工艺的描述。在黄酒的主发酵过程中,“开耙”(搅拌)是极为关键的一步。
13. 根据上述材料,下列说法错误的是:( )
A. 为研究啤酒花的抑菌作用,在LB固体培养基中添加不同浓度的啤酒花提取液,经灭菌后制成平板,采用稀释涂布平板法接种大肠杆菌后置于CO2培养箱中培养24小时,观察并比较菌落数量及生长情况
B. 啤酒酿造过程中起主要作用的微生物是酵母菌,该微生物与乳酸菌在结构上存在明显区别
C. 从物理特征看,工业酿酒的培养基属于液体培养基
D. 发酵过程中发酵罐内的泡沫先逐渐增多后减少,泡沫减少的主要原因是酵母菌细胞呼吸产生的CO2减少
14. 根据上述材料,下列相关叙述错误的是( )
A. 接种麦曲有利于淀粉的糖化,有利于“酒酿”菌种发酵
B. 煎煮的目的是除去发酵产品中的杂菌,利于酵母菌繁殖
C. 陈藏有利于黄酒中醇与酸发生酯化反应,使酒更加芳香
D. “开耙”(搅拌)是送入氧气,排出二氧化碳,让酵母菌进行有氧呼吸,增加酵母菌的数量,使其成为优势菌种
阅读下列材料,回答下列小题
3月17日,宁海举行首届马拉松比赛,来自世界各地13个国家,全国32个地区万名选手报名参赛。运动员在马拉松长跑过程中,机体往往出现心跳加快,呼吸加深,大量出汗,口渴等生理反应。马拉松长跑需要机体各器官系统共同协调完成。
15. 关于人体内的反射发生过程中兴奋沿反射弧传导(传递)的分析,正确的是( )
A. 兴奋在神经纤维上传导和在突触间传递都是单向的
B. 突触前膜处的信号转变是电信号→化学信号→电信号
C. 突触前膜释放的神经递质只能作用于神经细胞
D. 神经元受到刺激后会产生兴奋并通过树突传到其他细胞
16. 根据上述材料,下列说法错误的是( )
A. 长跑过程中,运动员感到口渴的原因是渗透压感受器产生的兴奋传到大脑皮层,产生渴觉
B. 听到发令枪声运动员立刻起跑,这一过程属于非条件反射
C. 运动员感到口渴时,体内抗利尿激素分泌增多
D. 从维持机体血浆渗透压稳定的角度,建议运动员运动后饮用淡盐水
17. 大豆是我国四大主要粮食作物之一,而野生大豆产量低但却具有喜光耐湿、耐盐碱、耐阴,抗旱、抗病、耐瘠薄等优良性状,因此可将耐旱强的野大豆与高产栽培大豆进行体细胞杂交培育高产耐旱大豆新品种,过程如图所示。
下列说法错误的是( )
A. 过程①不能用盐酸解离细胞壁
B. 过程②完成的标志是两细胞核成功融合,体现了膜具有一定的流动性的原理
C. 过程③体现了细胞具有全能性,需要生长素和细胞分裂素参与而实现
D. 过程④在干旱环境中种植杂种植株,选择耐旱的性状
18. 下列关于培养基的说法,正确的是( )
A. 培养基中含量最高的是碳源
B. 用以筛选固氮微生物的培养基,必须具备的特征是以尿素为唯一氮源
C. 固体培养基中加入少量水即可制成液体培养基
D. 微生物在固体培养基上生长时,可以形成肉眼可见的菌落
19. 实验室常规高压蒸汽灭菌条件是( )
A. 135~140℃,5-15sB. 100℃,15sC. 121℃,15-20minD. 100℃,5h
20. 下列关于血细胞计数板计数的叙述,正确的是( )
A. “五点取样”事先确定了计数的区域,不符合随机取样的要求
B. 使用血细胞计数板计算的酵母菌数量少于实际活菌数
C. 利用血细胞计数板计数的方法属于显微镜计数法
D. 压在边缘线上的酵母菌只计上下线
非选择题部分
21. 我国农民发明了许多生态农业生产模式,自明清时代起宁波地区就普遍存在“虫草稻一鸡鸭一鱼塘”农业生态模式,其模式如图所示,回答下列问题:
(1)图中①属于生态系统组成成分中的___________流经该生态系统的总能量包括人工输入的能量和___________。
(2)为了研究鱼塘中某种鱼的种群动态,可以用___________法调查该种鱼的种群密度。
(3)该生态系统中,所有生物构成了一个___________,在“杂草一昆虫一鸭”这条食物链中,鸭属于第___________营养级。
(4)从生态系统能量流动角度分析,图中鸡鸭粪便中的能量来自___________(填序号)所同化的能量。
(5)“塘泥肥田,秋谷满仓”体现生态系统___________的功能。
22. 闰绍细胞是脊髓前角内的一种抑制性中间神经元。下图甲表示脊髓前角运动神经元和闰绍细胞共同支配肌肉收缩,防止肌肉过度兴奋的过程;图乙为人体内传递兴奋的突触结构的局部放大示意图。请据图回答问题:
(1)图甲中的效应器是由________________及其支配的肌肉组成;刺激b处,在图中_________(填字母)处能测到电位变化。
(2)图乙中突触小泡与[ ]________________融合并释放神经递质,________________对神经递质的识别起重要作用。神经递质为小分子的化合物,但仍以胞吐方式释放,这体现了细胞膜___________特点。
(3)抑郁症是一种常见的情感性精神障碍疾病,患者脑神经元兴奋性下降。医学研究表明,该病与单胺类神经递质有关。单胺氧化酶是一种单胺类神经递质的降解酶,单胺氧化酶抑制剂(MAOID)是目前一种常用抗抑郁药。结合图乙分析,MAOID改善抑郁症状的原因是___________________________。
23. 流感(流行性感冒)每年呈季节性流行,其中以甲型和乙型流感病毒为主,临床症状主要表现为发热、头痛、肌痛和全身不适等。无并发症者呈自限性,多于发病3-4天后发热逐渐消退,全身症状好转,但咳嗽、体力恢复常需要较长时间。请据图回答下列有关问题:
(1)由于流感病毒的侵袭,人体的呼吸道上皮出现破损,往往会引起局部炎症反应。此时损伤细胞会释放组织胺等物质,引发___________使人产生痛觉,痛觉的产生部位是___________。同时,毛细血管的通透性___________,蛋白质和液体逸出,形成局部肿胀。
(2)少部分病毒进入人体内环境后,由抗原呈递细胞摄取、处理后,将抗原呈递给___________(填细胞名称),此时该细胞表面的特定分子发生变化并与⑤结合,这是激活细胞⑤的第二个信号。细胞毒性T细胞⑩被抗原激活后,在增殖分化为细胞⑧和⑨的过程中需要细胞因子的参与加速该过程。图中物质②的作用是___________。
(3)病毒入侵后,被感染的细胞释放出干扰素,同时吞噬细胞进入受损伤部位的组织间隙,吞噬流感病毒。吞噬细胞与淋巴细胞都具有抗原识别作用,区别是___________。
(4)流感病毒侵入人呼吸道黏膜上皮细胞后,___________可与该细胞密切接触,使其裂解死亡,实现___________(体液/细胞)免疫。
(5)患者痊愈后仍有再次感染的风险,但再次感染后病症会比第一次感染轻,从免疫学的角度分析原因是___________。
24 阅读以下材料,回答下列问题:
一、抗癌药物紫杉醇是从红豆杉树皮中提取出来的生物活性物质,可抑制肿瘤细胞增殖。由于红豆杉生长缓慢,资源短缺,使紫杉醇的提取受到了极大限制,科研人员正试图通过多种方法提高紫杉醇的产量。
(1)紫杉醇是红豆杉体内的一种___________(填“初生或次生”)代谢物,利用植物细胞培养技术进行细胞产物的工厂化生产___________(填“能或“不能”)体现植物细胞全能性,理由是___________。
(2)过程①中需将植物组织经___________后接种于MS培养基上诱导___________过程,产生愈伤组织。过程②中将愈伤组织分散成单个细胞,在液体培养基中悬浮振荡培养。振荡的目的是___________。
(3)研究人员尝试运用不对称体细胞杂交将红豆杉(2n=24)与柴胡(2n=12)进行了融合,培育能产生紫杉醇的柴胡,则“红豆杉一柴胡”体细胞含___________条染色体,植物组织培养所用的培养基中,在脱分化和再分化中起关键作用的激素是___________。
(4)与从红豆杉的树皮和树叶中提取紫杉醇相比,利用植物细胞培养技术获得紫杉醇的优点是___________(答出1点即可)。
二、益生菌是一类能改变宿主某一部位菌群组成且对宿主有益的活性微生物,常见的益生菌有酵母菌、乳酸菌等。
(5)对氧气的需求方面,与醋酸菌相比,乳酸菌的特点是___________;乳酸菌和酵母菌在细胞结构方面的主要区别是___________。
(6)乳酸菌常用于泡菜制作,制作过程中会用清水和食盐配制质量百分比为5%~20%的盐水,并将盐水煮沸,煮沸的目的是___________。
(7)培养乳酸菌时,对泡菜汁进行系列梯度稀释的目的是___________。培养乳酸菌时,培养基上形成的菌落并非全是乳酸菌菌落,为初步判断菌种类型,还需要观察培养基上菌落的___________等特征。配制好的培养基通常可以使用___________法灭菌。
(8)某生物兴趣小组为测定泡菜水中的乳酸菌含量,利用显微镜直接计数,结果往往偏大,原因可能是___________。
(9)进行销售的泡菜食品还需要进行食品卫生微生物学检验,如对大肠杆菌、金黄色葡萄球菌等微生物进行培养和计数,该过程中所用到的接种方法是___________。
25. 体温调定点是为调节体温处于恒定状态,下丘脑体温调节中枢预设的一个温度值,高于或低于此值,机体都会进行相应调节。在受到病原体感染时可造成机体发热到38.5℃以上,这与下丘脑体温调节中枢体温调定点受影响有关,下图表示机体在发热过程中发生的一系列生理变化。
(1)机体受到病原体感染后体温上升,到38.5℃时稳定,此时机体产热量___________散热量,此时散热最有效的方式是___________,机体散热量___________正常时机体散热量。
(2)下丘脑能将___________信号转变为激素信号,激素a为___________,通过调节腺垂体,促进甲状腺分泌激素c,实现激素的___________调节。
(3)体温上升期人体进行体温调节的方式是___________调节,从甲细胞和乙细胞如何发生响应的角度说出判断理由___________
(4)若体温调节中枢损毁,机体不能维持体温稳定。己知药物A作用于体温调节中枢可维持体温稳定,现获得A的结构类似物M,为探究M是否也具有解热作用并通过影响体温调节中枢调控体温,将A、M分别用生理盐水溶解后,用普通发热家兔模型和下丘脑被损毁的家兔模型进行实验,实验分成甲、乙、丙、丁4组。
①请设计分组表格并将预期结果填入表格中___________。
②根据___________(填处理方式:模型+溶液),可得出M具有与A相似的效果”的结论。
③根据___________(填处理方式:模型+溶液),可得出M通过影响体温调节中枢调控体温”的结论。
浙江省宁波市三锋教研联盟2023-2024学年高二下学期期中联考生物试卷(Word版附答案): 这是一份浙江省宁波市三锋教研联盟2023-2024学年高二下学期期中联考生物试卷(Word版附答案),共11页。试卷主要包含了考试结束后,只需上交答题纸,下列有关种群的叙述,错误的是等内容,欢迎下载使用。
浙江省宁波市三锋教研联盟2023-2024学年高二下学期4月期中联考生物试题(PDF版附答案): 这是一份浙江省宁波市三锋教研联盟2023-2024学年高二下学期4月期中联考生物试题(PDF版附答案),共10页。
2023-2024学年浙江省宁波市三锋教研联盟高二上学期期中联考生物试题含答案: 这是一份2023-2024学年浙江省宁波市三锋教研联盟高二上学期期中联考生物试题含答案,文件包含浙江省宁波市三锋教研联盟2023-2024学年高二上学期期中联考生物试题原卷版docx、浙江省宁波市三锋教研联盟2023-2024学年高二上学期期中联考生物试题Word版含解析docx等2份试卷配套教学资源,其中试卷共42页, 欢迎下载使用。

