浙江省温州市环大罗山联盟2023-2024学年高二下学期期中联考地理试题(Word版附解析)
展开高二年级地理学科试题
考生须知:
1.本卷共11页,满分100分,考试时间90分钟。
2.答题前,在答题卷指定区域填写班级、姓名、考场号、座位号及准考证号并填涂相应数字。
3.所有答案必须写在答题纸上,写在试卷上无效。
4.考试结束后,只需上交答题纸。
选择题部分
一、选择题(本大题共25小题,每小题2分,共50分。每小题列出的四个备选项中只有一个是符合要求的,不选、多选、错选均不得分)
海上风力发电为我国提供了重要的清洁能源,在具体应用过程中需要高效地监测海上风电场。完成下面小题。
1. 关于地理信息技术在监测海上风电场的作用,下列说法正确的是( )
A. BDS获取海上风电场位置B. RS绘制海上风电场分布图
C. GNSS监测海上风电场运行状况D. VR分析海上风电场分布特征
2. 海上风电场建设利用了海洋( )
A. 风力资源B. 海水资源C. 空间资源D. 矿产资源
【答案】1. A 2. C
【解析】
【1题详解】
BDS主要功能是定位,可能获取海上风电场位置,A正确;绘制海上风电场分布图需要用到的地理信息技术是GIS,B错误;GNSS主要功能是定位导航,C错误;VR虚拟现实技术,不能分析风电场的分布特征,D错误。故选A。
【2题详解】
海上风电场建的风力发电机,一般基座在海洋水面之下,发电风车位于海面之上,利用海面空间建设风电场,因此海上风电场建设利用了海洋的空间资源,C正确,ABD错误。故选C。
【点睛】GNSS(全球卫星导航系统)侧重于定位、导航;RS(遥感技术)侧重于获取影像资料;GIS(地理信息系统)侧重于在一定地理数据的基础上进行综合分析、计算、查询等。
干热岩是一种高温岩体,一般埋藏于地下3-10千米,温度在150℃以上。通过向岩体裂隙注入凉水,吸收岩体热量转化成蒸汽,再抽取到地表,可对干热岩能这一能源加以利用。2022年1月,我国首次实现干热岩能的长距离运输,为中国干热岩的开采利用奠定了技术基础。完成下面小题。
3. 下列关于干热岩能源利用的叙述正确的是( )
A. 加剧大气污染B. 受季节的制约明显
C. 干热岩能属于非可再生能源D. 利于优化能源消费结构
4. 干热岩能源长期以来未得到有效开发和利用的主要影响因素是( )
A. 资金B. 科技C. 政策D. 市场
【答案】3. D 4. B
【解析】
【3题详解】
由材料可知,干热岩是一种高温岩体,一般埋藏于地下3-10千米,能量来源主要来自地热能,属于清洁能源,对大气污染小,属于可再生能源,不受季节和气候的制约,ABC错误;通过向岩体裂隙注入凉水,吸收岩体热量转化成蒸汽,再抽取到地表,利用过程中没有温室气体的排放,清洁能源的使用能减少传统能源的使用量,优化能源结构,减少温室气体的排放,D正确。故选D。
【4题详解】
根据材料,干热岩是一种高温岩体,一般埋藏于地下3-10千米,埋藏较深,温度较高,能源的开发和运输受技术的限制,未能得到有效开发和利用,B正确。我国资金与政策应是促进其开发的因素,而不是未有效开发的影响因素,AC错误;我国是能源使用大国,支持清洁能源的开发,对清洁能源需求量大,故市场不是长期以来未得到有效开发和利用的主要影响因素,D错误。故选B。
【点睛】清洁能源,即绿色能源,是指不排放污染物、能够直接用于生产生活的能源,它包括核能和“可再生能源”。
碳汇是指通过一系列生态措施,吸收大气中的二氧化碳、甲炕等,从而减少温室气体在大气中浓度的过程、活动或机制。农田生态系统既是碳排放源,又是重要的碳汇系统,在全球碳循环和碳平衡过程中发挥着重要的作用。图为农田碳循环系统示意图。读图,完成下面小题。
5 农田碳循环系统中( )
A. 土壤中根系越发达,固碳的效果越差B. 实施秸秆还田,使土壤中有机碳减少
C. 农作物通过光合作用实现了碳汇功能D. 农作物成为生物质能,减轻了碳排放
6. 提高农田碳汇的措施有( )
①大力增施化肥②轮作、休耕等保护性耕作③增加秸秆还田④增加生物质能源的使用
A. ①②B. ①③C. ②③D. ③④
【答案】5. C 6. C
【解析】
【5题详解】
农作物通过呼吸作用排放二氧化碳,通过光合作用实现碳汇功能,C正确;土壤中根系越发达,植物吸收的二氧化碳越多,固碳的效果越好,A错误;动植物残体在微生物的作用下,经过长时间作用,最终变为有机碳的形式储存在土壤中,即实施秸秆还田使土壤中有机碳增加,B错误;成为动物饲料,最终以能源耗散的形式流向大气,没有减轻碳排放,D错误。故选C。
【6题详解】
大力增施化肥会导致土壤污染且不能提高碳汇,①错误;增加生物质能源的使用,会增加二氧化碳的排放,④错误;增加秸秆还田,增加有机肥使用,增加碳汇,轮作、休耕等保护性耕作也可以减少农作物呼吸作用排放二氧化碳,②③正确。综上所述,C正确,ABD错误,故选C。
【点睛】提高农田固碳功能的措施:1.增加秸秆还田,增加有机肥使用;2.加强高标准农田建设等提高土壤中有机碳含量,增强农田土壤固碳能力。3.提高化肥、农药、薄膜的利用率,从而降低土壤呼吸和肥料使用中的温室气体排放;4.改变灌溉方式,发展节水灌溉;采用轮作、套种减少资源浪费。
下图为我国西部地区主要生态功能保护区分布示意图。读图,完成下面小题。
7. 图中①~⑤分别是( )
A. 森林生态功能区、水土保持区、草原荒漠化防治区、江河水源涵养区、石漠化防治区
B. 草原荒漠化防治区、森林生态功能区、江河水源涵养区、石漠化防治区、水土保持区
C. 草原荒漠化防治区、水土保持区、江河水源涵养区、石漠化防治区、森林生态功能区
D 石漠化防治区、森林生态功能区、水土保持区、草原荒漠化防治区、江河水源涵养区
8. 下列关于图中④保护区内生态问题形成的自然原因,叙述正确的是( )
A. 多冻雨,侵蚀地表B. 城市化带来的植被破坏
C. 终年降水多D. 碳酸盐岩易淋溶
【答案】7. C 8. D
【解析】
【7题详解】
阅读地图可知,①位于新疆、内蒙古等地的草原区,应重点防治土地荒漠化问题;②位于黄土高原,应重点防治水土流失问题,③位于青藏高原上的三江源自然保护区,应重点涵养水源;④位于喀斯特地貌广发育的云贵高原,应重点防治石漠化问题;⑤位于阿尔泰山、大兴安岭、横断山脉、两广丘陵等山区,应重点保护森林;C正确,ABD错误。故选C。
【8题详解】
图中④功能保护区位于云贵高原,石灰岩广布,多喀斯特地猊,地形崎岖,属于亚热带地区,降水丰富,石灰岩易被流水溶蚀,出现石漠化,D正确;云贵高原纬度较低,气温较高,出现冻雨不多,A错误;城市化是人为原因,B错误;季风气候,降水季节差异大,C错误,故选D。
【点睛】我国西南喀斯特地区是主要的石漠化生态脆弱区。相比干旱、半干旱地区的荒漠化,石漠化是发生在湿润、半湿润地区的土地退化过程,是一种特殊的荒漠化类型。喀斯特地区石漠化,是我国西南地区生态环境最突出的环境地质问题,严重制约着西南地区的发展,吞噬当地民众的生存空间,被称为生态治理领域里“难啃的骨头”。
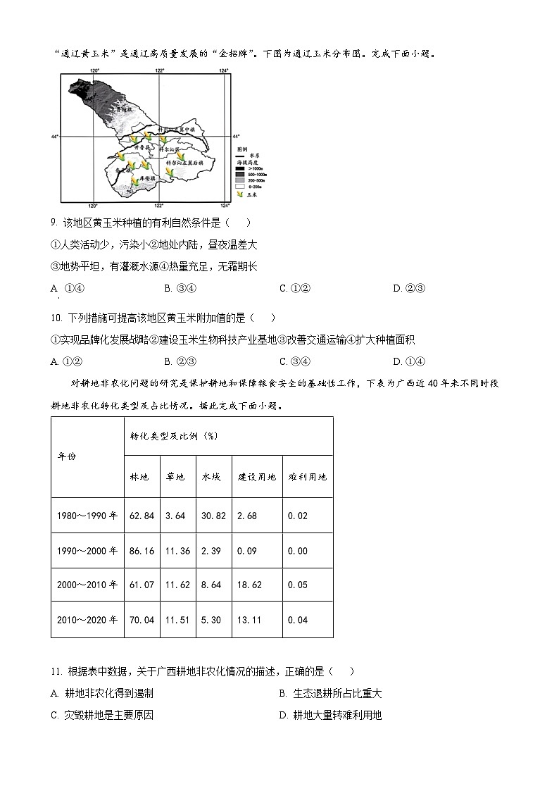
通辽市位于内蒙古自治区东部,是世界“三大黄金玉米带”之一。通辽市人口密度小,空气质量好,“通辽黄玉米”是通辽高质量发展的“金招牌”。下图为通辽玉米分布图。完成下面小题。
9. 该地区黄玉米种植的有利自然条件是( )
①人类活动少,污染小②地处内陆,昼夜温差大
③地势平坦,有灌溉水源④热量充足,无霜期长
A. ①④B. ③④C. ①②D. ②③
10. 下列措施可提高该地区黄玉米附加值的是( )
①实现品牌化发展战略②建设玉米生物科技产业基地③改善交通运输④扩大种植面积
A. ①②B. ②③C. ③④D. ①④
【答案】9. D 10. A
【解析】
【9题详解】
由材料可知,通辽市位于内蒙古自治区东部,是世界“三大黄金玉米带”之一,人类活动少,污染小,属于人文条件,①错误;内蒙古地处西北内陆,昼夜温差大,玉米品质优,②正确;内蒙古位于高原区,地势平坦,图中可知有河流作为灌溉水源,③正确;内蒙古纬度较高,热量不足,④错误。故选D。
【10题详解】
提高该地区黄玉米附加值可以通过打造品牌,实现品牌化发展战略,①正确;建设玉米生物科技产业基地,延长产业链,提高附加值,②正确;改善交通运输与扩大种植面积并不能提高玉米的附加值,③④错误。故选A。
【点睛】影响农业区位的因素主要有气候、地形、土壤、市场、交通运输、政策、科技、劳动力价格等。
对耕地非农化问题的研究是保护耕地和保障粮食安全的基础性工作,下表为广西近40年来不同时段耕地非农化转化类型及占比情况。据此完成下面小题。
11. 根据表中数据,关于广西耕地非农化情况的描述,正确的是( )
A. 耕地非农化得到遏制B. 生态退耕所占比重大
C. 灾毁耕地是主要原因D. 耕地大量转难利用地
12. 抑制广西耕地非农化的主要对策是( )
A. 提高耕地复种指数B. 强化耕地统筹利用
C. 推广使用大型农机D. 推行耕地休耕制度
【答案】11. B 12. B
【解析】
【11题详解】
从表中可以看出,1980~1990年、1990~2000年、2000~2010年、2010~2020年每个十年间耕地转化为林地比重均最大,故可判断广西生态退耕所占比重大,B正确;耕地转化为草地的面积不断上升,建设用地的比例在近20年上升较大,说明耕地非农化没有得到遏制,A错误;表格数据无法反映灾毁的情况,C错误;耕地转难利用地比重均较低,D错误;故选B。
【12题详解】
抑制广西耕地非农化应加强政府调控,强化耕地统筹利用,防止耕地无序转化,B正确;复种指数与当地热量条件相关,提高耕地复种指数说法不当,A错误;推广使用大型农机和推行耕地休耕制度并不能抑制广西耕地非农化,CD错误。故选B。
【点睛】耕地非农化是指不能在耕地上从事非农业活动,比如,有一些地方违规占用永久基本农田进行绿化造林,有些在高速铁路、国道省道、河渠两侧违规占用耕地建设绿化带等,这些行为都不被允许。耕地的主要目的是用来种植农作物,不能在耕地上做其他违规建设。
中亚国家与我国之间已形成由铁路、公路、航空和管道等多种交通运输方式构成的综合运输体系。下图为“我国与中亚部分地区略图”。据此完成下面小题。
13. 我国与中亚国家之间大力发展铁路运输,与公路相比,该运输方式的优势有( )
①适宜长距离大宗货物运输②运费较低廉
③运输快捷,灵活方便④受气象灾害影响相对较大
A. ①③B. ①②C. ①④D. ②④
14. 我国与中亚国家之间各种交通运输线及站点建设布局的有利条件有( )
①货运需求量大②各国之间文化差异小③自然条件优越④资金技术保障
A. ①③B. ③④C. ①④D. ①②
【答案】13. B 14. C
【解析】
【13题详解】
联系交通运输方式特点的知识可知,铁路运量大,适宜长距离大宗货物的运输,运费较低廉,①②正确;运输快捷,灵活方便的是公路运输的特点,③错误;铁路受气象灾害的影响相对较小,④错误,故B正确,ACD错误。故选B。
14题详解】
随着世界经济发展,我国与中亚国家之间合作越来越多,货运需求量大,①正确;在合作中,我国还提供资金和技术支持,④正确;我国与中亚国家之间文化差异大,②错误;交通线主要经过温带大陆性气候区,有些地段为荒漠地区,多风沙,自然条件较差,③错误,故C正确。ABD错误。故选C。
【点睛】铁路运输的优点:运量大、速度快、运费低、连续性好;缺点是占地多、造价高、短途运输成本高。
2019年8月,经国务院批准,同意设立浙江省县级龙港市(原隶属苍南县),行政区域不变。龙港市是全国首个镇改市,有“中国印刷城”“中国礼品城”“中国台挂历集散中心”之称。其中龙港新城的前身是海涂围垦工程。下图为龙港市示意图。据此完成下面小题。
15. 龙港市城镇化主要动力是( )
A. 国家政策B. 产业集聚C. 人口迁入D. 临江靠海
16. 龙港新城的发展有利于( )
①全面从事非农产业②促进城市化③缓解老城区用地紧张④沿海生态稳定
A. ①③B. ①④C. ②③D. ②④
【答案】15. B 16. C
【解析】
【15题详解】
区域城镇化的主要动力是工业化促进了社会经济发展。原龙港镇撤镇改市虽然是国务院批准的,但也正是因为产业集聚,促使经济的快速发展,促使其有镇直接改市的实力,A错误,B正确;人口迁入和临江靠海的位置能够促进城镇化,但不是主要驱动力,CD错误。故选B。
【16题详解】
由材料可知,其中龙港新城的前身是海涂围垦工程,龙港新城的发展有利于非农产业的发展,但从其临江靠海的位置看,海洋捕捞和水产养殖业较发达,全面放弃第一产业不现实,沿海生态受海洋资源开发的影响,生态不稳定,①④错误;龙港新城的发展使得产业结构调整,促进城市化发展,新城建设增加用地面积,可以缓解老城区用地紧张问题,②③正确。故选C。
【点睛】工业化与城市化是推动区域经济社会发展的主要动力,是两股相互促进的力量,区域工业化必然带来城市化,城市化反过来又会促进工业化。一般发展中国家通过优惠政策,鼓励少数有条件的区域率先推进工业化与城市化,以带动相邻区域以至全国其他地区工业化与城市化。
潮州嵌瓷俗称“贴饶”或“扣饶”,是传统文化中稀有的特艺品种。潮州嵌瓷历史悠久,旧时民间雕塑处于兴旺时期,开始用瓷片剪裁成简单的花卉镶嵌在建筑物上。清代,潮汕各地盖祠堂和建“四马拖车”等豪宅民居风盛,装饰于建筑物之上的嵌瓷工艺随之有了进一步的发展。据此完成下面小题。
17. 与我国内陆地区宗祠建筑主要采用彩漆木雕相比,潮汕地区屋顶及室外墙体更多采用嵌瓷做装饰的主要原因是( )
A. 耐室外湿热环境性能强B. 嵌瓷造型更为美观
C. 潮汕地区昼夜温差更大D. 碎瓷片利用成本低
18. 嵌瓷装饰传承与发展面临的主要困境是( )
A. 工艺技术人才流失B. 居民审美观念传统
C. 生产周期偏长D. 生产成本提高
【答案】17. A 18. A
【解析】
【17题详解】
根据材料信息可知,潮汕地区地处亚热带季风气候,气候湿热,彩漆木雕极易腐烂,多采用嵌瓷做装饰主要在于瓷片耐室外湿热环境性能强,A正确;彩漆木雕和嵌瓷造型各有其特色和美观,B错误;潮汕地处沿海地区,温差较小,C错误,嵌瓷是传统文化中稀有的特艺品种,用瓷片剪裁成简单的花卉镶嵌在建筑物上,工序复杂特殊,成本较高,D错误。故选A。
【18题详解】
据材料信息,嵌瓷制作工序复杂,全靠手工制作,在城市化的冲击下,少有手工艺人留在当地从事工艺传承,技艺难以传承,A正确;由于现代文化和审美观念的变化,对传统建筑有一定的影响,但不是主要的,B错误;如果市场需求旺盛、 经济效益高,生产周期、生产成本都不会显著制约嵌瓷装饰的发展,CD错误。故选A。
【点睛】建筑风格指建筑设计中在内容和外貌方面所反映的特征,主要在于建筑的平面布局、形态构成、艺术处理和手法运用等方面所显示的独创和完美的意境。建筑风格因受时代的政治、社会、经济、建筑材料和建筑技术等的制约以及建筑设计思想、观点和艺术素养等的影响而有所不同。其中建筑材料的选择要更好适应本地区的自然地理环境。
芯片是众多工业制成品及军事装备的重要组成部分。我国芯片产业厚积薄发,半导体产业下游应用领域发展迅速,但研发设计短板也十分明显。2017年开始,广州投资建设大型芯片制造企业,改写了“缺芯”的历史,并带动了100多家半导体企业落户。建年来,广州正将芯片产业辐射到周边地区,形成珠三角半导体芯片产业链集群。据此完成下面小题。
19. 广州将芯片产业辐射到周边地区的主要目的是( )
①降低产品运输成本②增加广州就业岗位③促进周边地区产业升级④提高芯片产业竞争力
A. ①②B. ②③C. ①④D. ③④
20. 广州周边地区承接半导体产业转移的主要优势是( )
A. 劳动力成本较低B. 环境优美C. 产业链比较完整D. 基础设施完善
【答案】19. D 20. A
【解析】
【19题详解】
广州将芯片产业辐射到周边地区增加了产品运输距离,增加产品运输成本,①错误;产业向外转移,广州就业岗位减少,②错误;将产业转移到周边地区,能够促进周边地区产业升级,③正确;优化升级广州的芯片行业,保留芯片研发等,有助于提高芯片产业竞争力,④正确,D正确,ABC错误。故选D。
【20题详解】
周边地区经济发展水平较低,劳动力成本较低,A正确;周边地区与广州相比产业链并不完善,基础设施也不完善,CD错误;周边地区环境质量相对较好,但环境优美对其承接半导体产业影响较小,B错误。故选A。
【点睛】工业区位:工业区位指工业所在的地区和地理位置,一般来说工业区的位置主要受交通、土地价格、人口集聚;次要受政策、市场、劳动力、原料、动力等因素所影响。
邛海位于西昌城东南5公里处,是四川省境内最大湖泊之一。水生植物是湖泊生态系统的重要组成,包括沉水植物、挺水植物等。下图示意夏季邛海水生植物的分布。1998年流域暴雨导致邛海水生植物减少,分布水深变浅、范围缩小。据此完成下面小题。
21. 根据水生植物的分布,推测邛海湖盆边缘的坡度特征( )
A. 湖盆北侧坡度最小B. 湖盆北侧坡度最大
C. 湖盆南侧坡度最大D. 湖盆南侧坡度最小
22. 推测1998年流域暴雨对邛海沉水植物生长的影响正确的是( )
A. 沉水植物生存空间大幅增加
B. 水深变浅,沉水植物光合作用增强
C. 淤泥和生物残体释放有毒有害物质,不利沉水植物生存
D. 沉水植物在与挺水植物的种间竞争中处于优势,逐渐取代挺水植物
【答案】21. A 22. C
【解析】
【21题详解】
根据图示信息可知,北岸水生植物最多,南岸其次,东西两岸的水生植物最少。水生生物需要营养盐类等物质、生存空间等。湖岸坡度较小,以沉积作用为主,沉积物较多,大量淤泥淤积,拦蓄大量的营养物质,肥力较高,且湖岸地区水深较浅,适宜水生生物生存的空间较大。结合水生植物的分布可知,湖盆北岸坡度最小,南侧较缓,东西两侧的坡度较大。A正确,BCD错误,故选A。
【22题详解】
1998年流域暴雨导致流域内水土流失加剧,河流含沙量增加,大量泥沙进入邛海,邛海淤积加重,湖泊水位变浅,沉水植物的生长空间减小,A错误;河流携带大量泥沙进入邛海,导致邛海水体含沙量增加,水体变得浑浊,对太阳辐射的削弱作用增强,水下光照条件变差,沉水植物的光合作用减弱,不利于沉水植物的生长,B错误;水体富营养化程度增强,导致藻类大量繁殖,藻类死亡之后分解消耗大量的毒有害物质,水中溶解氧减少,不利于沉水植物的呼吸作用,导致沉水植物死亡,C正确;沉水植物与挺水植物在种间竞争中处于不利地位,导致沉水植物大幅减少,生存空间被挺水植物取代,D错误。故选C。
【点睛】邛海流域治理措施:加强流域水污染的治理和水土流失的防止,提高水质,保障水质,保障饮用水源地供水的安全;维护邛海流域的水生生态环境,保护动植物栖息地,维护生物多样性;保护区域环境景观,为国家级风景名胜区维护良好的风景景观。
“红旗河”调水工程是由许多专家共同提出的超级调水工程设想。它从雅鲁藏布江大拐弯附近开始,过怒江,经隧洞先后穿过澜沧江和金沙江,后以隧洞、明渠和水库相结合的方式,依次经过雅砻江、大渡河、岷江、渭河、黄河,然后经河西走廊进入新疆,分别延伸到东疆的吐哈盆地和南疆的和田、喀什,全程6188千米,且全程自流。下图为“红旗河”工程示意图。据此完成下面小题。
23. 该工程计划实施的原因有( )
①调入区与调出区气候差异大②调入区与调出区经济差异大
③当地可调水量较为充足④调入区经济发达,人口密集
A. ①②B. ②④C. ①③D. ③④
24. “红旗河”调水工程如果得以实施,会( )
①促进新疆地区农业增产②使新疆地区冰雪融水量大减
③改善西北地区生态环境④运营成本高导致受水地用水成本较高
A. ①②B. ①④C. ①③D. ③④
【答案】23. C 24. C
【解析】
【23题详解】
由题中信息可知,红旗河西部调水工程是指将青藏高原东南部丰沛的水资源调往西北地区青藏高原东南部地区属于亚热带季风气候,降水丰沛,西北地区属于温带大陆性气候,降水稀少,因此调入区与调出区气候差异大,①正确;两地经济发展都较为落后,经济差异小,②错误;当地可调水量较为充足,③正确;调出区经济落后,人口较少,④错误。C正确,ABD错误,故选C。
【24题详解】
如果该调水工程得以实施,将极大地改善新疆的水源条件,有利于促进新疆地区农业增产,①正确;冰雪融水量主要受气候影响,与调水无关,②错误;水源增加,使西北地区生态环境得到改善,③正确;水能自流,运营成本低,④错误,C正确,ABD错误,故选C。
【点睛】分析资源跨区域调配对区域的影响可以从以下几个方面考虑:(1)经济效益:可从输出地和输入地两个地区分别考虑。输出地输出资源可获得经济收入,并且可扩大相关产业规模,完善基础设施,获得经济效益;输入地可获取资源,解决资源短缺问题,带动相关产业发展,促进经济的发展,也可获得经济效益。(2)社会效益:输出地可发展相关产业,增加就业机会;输入地经济发展加速。两地区协调发展,达到共同富裕,社会稳定。(3)生态效益:对沿途地区生态环境的影响应从有利和不利两个方面分析。
25. 泚江发源于云南,汇入澜沧江。自西汉起,泚江两岸人民利用含盐的天然泉水,开发了50多处盐井,其中诺邓盐井曾经是滇西最大的盐井,当地人采用诺邓盐井纯手工制成的火腿远近闻名。诺邓火腿体现了当地的地域文化,下面不属于其影响因素的是( )
A. 传统工艺B. 自然环境C. 饮食习惯D. 移民文化
【答案】D
【解析】
【详解】由材料“当地人采用诺邓井盐纯手工制成的火腿远近闻名”可知,诺邓火腿纯手工制作,使用传统工艺;由材料“自西汉起,沘江两岸人民利用含盐的天然泉水,开发了50多处盐井”可知,当地含盐天然泉水丰富,受自然环境影响,人们形成了爱吃盐的饮食习惯,从而腌制火腿;由材料“自西汉起,沘江两岸人民利用含盐的天然泉水,开发了50多处盐井”和“当地人采用诺邓井盐纯手工制成的火腿远近闻名”可推知当地腌制火腿的历史悠久,受移民文化影响小,D符合题意,ABC不符合题意。故选D。
非选择题部分
二、综合题。
26. 阅读材料,回答下列问题。
2022年,规划多年的广西平陆运河正式开工建设,项目起于平塘江口,顺着钦江进入北部湾,沟通了珠江和钦江水系。平陆运河全长约140千米,全程落差60米,沿珠江水系的沙坪河向南跨越分水岭,经陆屋镇入钦江南下至钦州出海,仅需在分水岭处开挖6.5千米的人工河道。估算总投资727.3亿元,可通航5000吨级船舶,将结束“广西货物不走广西港”和钦州港“有港无货”的尴尬历史。下图为平陆运河布局示意图。
(1)从自然条件角度分析平陆运河工程项目的可行性。
(2)分析平陆运河对区域交通条件改善作用。
(3)分析平陆运河修建前,广西大宗货物出海不走北部湾港口的原因。
【答案】(1)利用沙坪河和钦江天然河道,需开挖运河河段较短;运河落差不大,工程量较小;流速较缓,利于航运;季风气候,降水丰富,河流流量大,运河水量充足。
(2)直接连通西江(或珠江水系)与北部湾港口,形成入海新通道,缩短运输距离;缓解西江下游通航压力;实现河海联运和水陆联运,完善综合交通运输网。
(3)广西城市和货物运输需求主要分布在北部珠江水系的河流沿岸;广西境内通航的珠江水系向东从广东入海,没有与广西北部湾港口相连;货物从北部湾港口出海需要先采用陆路运输,运量小、成本高。
【解析】
【分析】本题以“平陆运河”为材料设置问题,涉及建设大型工程的自然条件分析、交通运输布局的影响、港口与海洋运输等相关知识,旨在考查考生获取和解读地理信息、调动和运用地理知识、描述和阐释地理事物、论证和探讨地理问题的能力,体现区域认知、综合思维的学科核心素养。
【小问1详解】
依据图文材料可以看出,平陆运河的大部分路线沿着沙坪河和钦江的天然河道,仅需在分水岭处开挖一段约6.5千米的人工河道,这意味着地形对于建设运河来说是相对有利的,减少了大规模开山凿石的工程难度;沙坪河和钦江的水流速度较慢,说明这一地区的河流流域地势较为平坦,运河落差不大,这对于建设稳定的运河堤岸(工程量较小)和保证航运安全都是有利的;同时,该地区属于亚热带季风气候,降水量丰富,保证了河流的流量和运河的通航条件(河流流量大,运河水量充足)。
【小问2详解】
依据图文材料推断,平陆运河直接连通了西江(或珠江水系)与北部湾港口,形成了一个新的入海通道,不仅缩短了运输距离,还增加了货物运输的多样性;该运河可以分散西江下游的航运压力,提高整个珠江水系的航运效率,从而促进区域经济发展;平陆运河的建设实现了河海联运和水陆联运的无缝对接,有助于完善区域内的综合交通运输网络,提高物流效率。
【小问3详解】
依据图文材料分析可知,广西城市和货物运输需求主要分布在北部珠江水系的河流沿岸等地区;其大宗货物出海通常选择走东面的珠江水系,通过广东的出海口出海,因为这样可以利用珠江的天然航道,而通过北部湾港口出海则需要绕行较远的距离;货物从广西运到北部湾港口出海,需要先通过陆路运输,这样不但运输成本较高,而且运量较小,由于缺乏直接的水运通道,货物通过北部湾港口出海需要进行多次装卸,增加了运输的时间成本和潜在的货物损毁风险。
27. 阅读材料,回答下列问题。
材料一:由东盟和中国、日本、韩国、澳大利亚、新西兰等十五成员国制定的《区域全面经济伙伴关系协定》(RCEP)于2022年1月1日正式生效,标志着当前世界上人口最多、经贸规模最大、最具发展潜力的自由贸易区正式启航。RCEP的签署意味着以后这15个国家内部实行自由贸易往来,10年内关税将为零。据预测,RCEP实施至2030年大部分国家经济增长数据将非常可观。
材料二:2023年中国新能源车出口数量大增,助力中国成为世界汽车出口第一大国。东南亚是中国新能源汽车的主力市场,呈现出从“产品出海”向“产业链出海”“技术出海”的发展趋势。下图为“新能源汽车产业海外发展模式示意图”。
(1)分析东南亚成为中国新能源汽车主力市场的主要原因。
(2)说明RCEP生效后,中国新能源汽车行业在东南亚推进全产业链建设的意义。
【答案】(1)中国新能源汽车性价比高,适合东南亚市场需求;距离近,运输成木低;进口政策优惠,税费较低;东南亚国家鼓励新能源汽车消费的政策。
(2)避开贸易壁垒,扩大市场份额;充分利用本土生产要素,降低生产成本;扩大产业规模,提升品牌价值。
【解析】
【分析】本题以“新能源汽车产业海外发展模式示意图”为背景材料,涉及工业的区位因素,产业转移等知识,考查学生获取和解读地理信息、调动和运用相关地理知识的能力。
【小问1详解】
可从产品市场竞争力、距离、政策等角度展开分析。东南亚经济发展水平整体相对较低,中国新能源汽车性价比高,适合东南亚市场需求;地理位置中国距离东南亚近,运输成木低;RCEP 的实施,区域内90%货物最终会实现零关税,进口政策优惠,税费较低;东南亚国家鼓励新能源汽车消费的政策。
【小问2详解】
全产业链是指产业链出海,包括海外建厂,生产零部件,整车组装,提供汽车服务;技术出海,包括行业标准推广,专利技术输出等。在东南亚本土生产,避开贸易壁垒,扩大市场份额;与中国相比,东南亚地价、劳动力成本更低,充分利用本土生产要素,降低生产成本;扩大产业规模,提升品牌价值,获得规模效益。
28. 阅读材料,完成下列问题。
材料一:庆阳习称陇东,位于甘肃省东部。下图为甘肃省及周边示意图。
材料二:甘肃省的矿产资源分布具有明显的地域集中性,89%的石油资源集中于庆阳地区,83%的煤炭资源集中于陇东地区。陇东综合能源基地是我国首个千万千瓦级多能互补能源基地,形成了风光火储一体化的多能互补模式。年发电量可超280亿千瓦时,每年输送到山东的电力约有140亿千瓦时。
(1)与煤炭、水能相比,分别说出风能发电的优势。
(2)评价陇东综合能源基地建设的区位条件。
(3)阐述风光火储多能互补模式的合理性。
(4)分析陇东综合能源基地建设对维护国家安全的意义。
【答案】(1)与煤炭相比:风能为清洁能源;可再生能源;
与水能相比:开发风能不产生库区淹没,大量移民等问题。
(2)有利条件:离冬季风源地近,风能丰富;多晴天,日照时数多,太阳辐射强;煤炭、石油等资源丰富;土地面积广、成本低;资金投入多;技术水平较高;政策支持。(任答三点)
不利条件:当地电能需求少,离东部市场较远;基础配套设施落后;风沙易磨损风电设备。
(3)风光发电不稳定;煤炭发电、蓄能电站可提高供电稳定性;减少弃风弃光,提高新能源利用率;提高能源基地运行的可靠性、灵活性。促进区域内的产业链、供应链深度融合,形成更加紧密的区域经济联系;充分利用当地的资源和市场优势,降低生产成本;有利于技术创新,提高产品质量和技术水平,增强产业竞争力;有助于推动当地的绿色发展和可持续发展,提升生态环境质量;全产业链建设将带动相关产业的发展,创造更多的就业机会,促进当地经济增长。
(4)保障我国能源供应;减少对煤炭资源的依赖,保护化石能源;增加国家电力储备;保障电力供应的稳定;优化能源消费结构,改善大气质量;减轻植被破坏,保护生物多样性,维护国家生态安全。
【解析】
【分析】本题以庆阳市能源开发相关材料为背景,涉及不同能源的特点、综合能源基地的区位条件、风光火储多能互补模式的合理性、国家能源安全等知识点,考查学生获取和解读地理信息、调动和运用地理知识、描述和阐述地理事物的能力,体现了区域认知、综合思维、人地协调观等核心素养。
【小问1详解】
与煤炭、水能相比,分别指出开发风能的优势,可以从风能的可再生特点及对环境影响方面分析。与煤炭相比,煤炭为非可再生能源,对环境污染较大,风能为可再生能源,清洁能源。与水能开发相比,水能开发需要大面积库区储水,开发风能不产生库区淹没,城镇搬迁、大量移民等问题。
【小问2详解】
本题应从有利和不利两方面进行评价。有利方面:该基地拥有丰富的煤炭、石油资源,探明地质储量占全省的相当大一部分,为能源基地的建设提供了坚实的物质基础。该基地离冬季风源地近,大风天数多,风能丰富。地处内陆地区,降水少,晴天多,太阳辐射强,太阳能丰富。土地面积广,土地租金低。国家政策支持,投入的资金多。属于国家的大型工程,技术水平高。不利:当地经济相对落后,能源的需求量少,通过长距离输送到东部地区,输送成本高。由于经济落后,基础设施不完善。靠近沙漠,风沙对发电设备的影响大,维护成本高。
【小问3详解】
资源互补性:风能、太阳能等可再生能源具有间歇性和不稳定性,而火力发电则相对稳定。通过多能互补,可以在风力、太阳能等可再生能源不足时,通过火力发电进行补充,保证电力的稳定供应。同时储能技术可以在能源过剩时进行储存,在能源短缺时释放,起到平衡能源供需的作用。多能的互补,减少弃风、弃光,提高对新能源的利用率。多能互补加强不同产业链之间的联系,促进区域内的不同产业链、供应链深度融合,形成更加紧密的区域经济联系。全产业链的发展能带动相关产业的发展,增加就业岗位,促进当地经济的发展。风光火储多能互补,有利于技术的整合,促进产业技术的提升,有利于技术的创新。多能互补充分利用当地的资源优势和市场优势,可以降低生产成本,提高利润。多能互补,可以有效降低碳排放,促进地方经济绿色发展和可持续发展,改善地区的环境质量。
年份
转化类型及比例(%)
林地
草地
水域
建设用地
难利用地
1980~1990年
62.84
3.64
30.82
2.68
0.02
1990~2000年
86.16
11.36
2.39
0.09
0.00
2000~2010年
61.07
11.62
8.64
18.62
0.05
2010~2020年
70.04
11.51
5.30
13.11
0.04
浙江省温州市环大罗山联盟2023-2024学年高一下学期期中联考地理试题(原卷版+解析版): 这是一份浙江省温州市环大罗山联盟2023-2024学年高一下学期期中联考地理试题(原卷版+解析版),文件包含浙江省温州市环大罗山联盟2023-2024学年高一下学期期中联考地理试题原卷版docx、浙江省温州市环大罗山联盟2023-2024学年高一下学期期中联考地理试题解析版docx等2份试卷配套教学资源,其中试卷共30页, 欢迎下载使用。
浙江省温州市环大罗山联盟2023-2024学年高二下学期期中地理试题: 这是一份浙江省温州市环大罗山联盟2023-2024学年高二下学期期中地理试题,文件包含地理试卷pdf、地理参考答案pdf等2份试卷配套教学资源,其中试卷共13页, 欢迎下载使用。
浙江省温州市环大罗山联盟2023-2024学年高一下学期期中联考地理试题: 这是一份浙江省温州市环大罗山联盟2023-2024学年高一下学期期中联考地理试题,文件包含浙江省温州市环大罗山联盟2023-2024学年高一下学期期中联考地理试题docx、环大罗山联盟2023学年高一地理第二学期期中联考参考答案docx等2份试卷配套教学资源,其中试卷共9页, 欢迎下载使用。

