浙江省温州市环大罗山联盟2023-2024学年高一下学期期中联考地理试题(原卷版+解析版)
展开考生须知:
1.本卷共8页,满分100分,考试时间90分钟。
2.答题前,在答题卷指定区域填写班级、姓名、考场号、座位号及准考证号并填涂相应数字。
3.所有答案必须写在答题纸上,写在试卷上无效。
4.考试结束后,只需上交答题纸。
选择题部分
一、选择题(本大题共25小题,每小题2分,共50分。每小题列出的四个备选项中只有一个是符合题目要求的,不选、多选、错选均不得分)
近年来,不少在城市积累了资金、习得专长的农民工,开始逆向流动、返乡创业。随着2024年中央一号文件提出“有力有效推进乡村全面振兴”意见的实施,许多惠民措施将有序展开,吸引更多的农民工返乡创业,给农村全面振兴注入新的活力。据此完成下面小题。
1. 农民工返乡创业现象日益增多的主要原因是( )
A. 城市产业已达饱和,经济效益下降
B. 城市生活成本过高,环境污染严重
C. 乡村土地无人耕种,土地撂荒严重
D. 乡村优惠政策实施,经济蓄势发展
2. 农民工返乡创业给乡村带来的社会效益是( )
A. 有效缓解留守儿童和老龄化问题
B. 增加家庭收入,改善环境质量
C. 促进农业规模化和专业化发展
D. 提高公共服务水平,完善基础设施
【答案】1. D 2. A
【解析】
【1题详解】
目前我国城市产业尚未达到饱和,A错误;城市生活成本比乡村高,且城市环境污染也相对严重,但该现象多年来一直存在,不是“城归”返乡创业日益增多的主要原因,B错误;由于目前国家对于粮食安全和耕地红线的控制相对严格,乡村土地也没有大面积的撂荒,C错误;根据材料“随着2024年中央一号文件提出“有力有效推进乡村全面振兴”意见的实施,许多惠民措施将有序展开,吸引更多的农民工返乡创业”,可知“城归”的出现是国家优惠政策实施,乡村经济蓄势发展,D正确。故选D。
【2题详解】
过去由于大量农民工进城务工,使得农村产生大量的留守儿童和老人,随着城归现象的出现,回流了青壮年劳动力,可以有效缓解留守儿童和老龄化问题,A正确;农民工返乡创业可能会增加家庭收入,但随着乡村产业的发展,乡村环境质量可能变差,且改善环境质量不属于社会效益,B错误;促进农业规模化、专业化属于带来的经济效益,不属于社会效益,C错误;提高公共服务水平及基础设施建设不是首先带来的影响,而是后期乡村经济发展带动的,D错误。故选A。
【点睛】人口迁移的影响:①对迁出地:加强了和外界社会的经济、科技、思想、和文化联系,减轻了人口压力,缓解当地人地矛盾,有利于促进经济发展,提高经济收入保护生态环境等产生积极地影响,但造成了人才外流。②对迁入地:弥补了劳动力不足,提供了廉价的劳动力,节约了教育和培训费,利于自然资源的开发,带动经济的发展,但容易引发种族冲突,影响社会治安,给自然和生态环境、人口与城市带来巨大的压力。
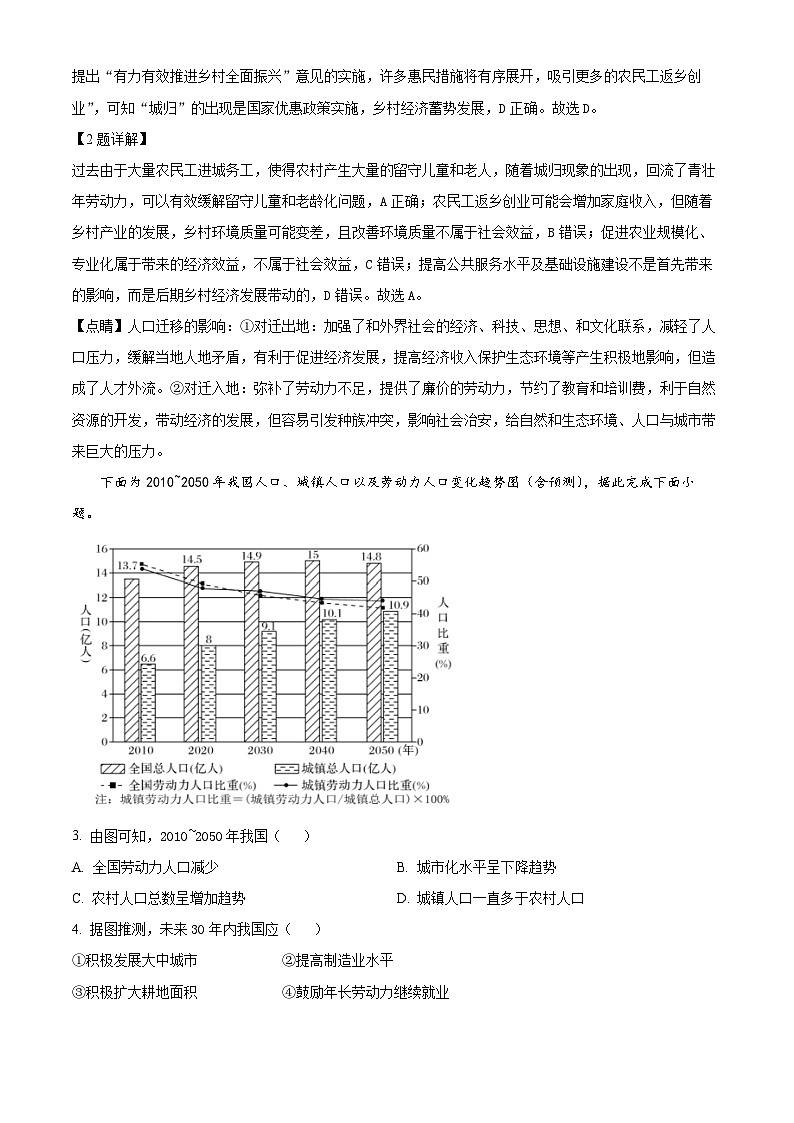
下面为2010~2050年我国人口、城镇人口以及劳动力人口变化趋势图(含预测),据此完成下面小题。
3. 由图可知,2010~2050年我国( )
A. 全国劳动力人口减少B. 城市化水平呈下降趋势
C. 农村人口总数呈增加趋势D. 城镇人口一直多于农村人口
4. 据图推测,未来30年内我国应( )
①积极发展大中城市 ②提高制造业水平
③积极扩大耕地面积 ④鼓励年长劳动力继续就业
A. ①③B. ①④C. ②③D. ②④
【答案】3. A 4. D
【解析】
【3题详解】
全国总人口*全国劳动力人口比重=全国劳动力人口,由图可知,全国总人口增长速度低于全国劳动力人口比重下降速度,故全国劳动力人口减少,A正确;结合城镇总人口占全国总人口的比重可知,城市化水平呈上升趋势,B错误;城镇人口占比增加,说明农村人口总数呈减小趋势,C错误;2010年城镇人口小于农村人口,D错误。故选A。
【4题详解】
读图可知,未来30年内我国劳动力比重降低,人口红利消失,老年人比重高,我国应延迟退休年龄,提高制造业水平,提高劳动生产率,减少对劳动力需求,鼓励年长劳动力继续就业,②④正确;我国应积极发展中小城市,①错误;农业方面应提高农业生产率,发展科技,提高机械化水平,而不是增加耕地面积,③错误。综上所述,D正确,ABC错误。故选D。
【点睛】人口问题的范围很广,除人口数量过多或者过少、人口增长过慢或者过快外,人口年龄结构失调、人口性别比例失调等都属于比较严重的人口问题。
城市“绿街系统”是在城市高质量发展时期提出的道路系统整改概念。建构时,首先将快速路作为中心地区的边界,不得进入内部区域;其次,内部改变以小汽车为主导的交通方式。下面左图为城市“绿街系统”形态结构示意图,右图为城市“绿街系统”中甲、乙功能区地铁站(非换乘站)6~20时进出站客流随时间变化示意图。据此完成下面小题。
5. 推测甲功能区可能为( )
A. 居住区B. 工业区C. 商业区D. 文教区
6. “绿街系统”建设反映出在城镇化过程中可能面临的问题是( )
A. 早晚高峰交通拥堵严重B. 居住区密度大,治安隐患多
C. 城市内部空间布局混乱D. 出现逆城市化,内城衰落
【答案】5. A 6. A
【解析】
【5题详解】
据图可知,甲功能区地铁站进站客流量的峰值出现在8时左右,此时为上班时间,出站客流量峰值出现在18时左右,此时为下班时间,据此可推测甲功能区可能为居住区,A正确;工业区应该出现进站晚高峰,出站早高峰,B错误;商业区、文教区8时、18时一般不会有明显的客流峰值,CD错误。BCD错误,A正确,故选A。
【6题详解】
根据材料可知,“绿街系统”是城市道路系统整改,反映出在城镇化过程中可能面临的问题是早晚高峰交通拥堵严重,A正确;材料无法判断城市内部空间及城市化情况,CD错误;居住区分布密度与存在治安隐患无必然关系,B错误。BCD错误,A正确,故选A。
【点睛】城市地域功能分区:是指城市中各种经济活动之间发生空间竞争,导致同类活动在空间上高度聚集所形成的商业区、工业区、住宅区、行政区、文化区。(1)特点:功能区之间没有明显的边界。住宅区是城市中最广泛的一种土地利用方式(40-60%)。(2)划分:商业区、住宅区、工业区、市政与公共服务区、工业区、交通和仓储区、风景与城市绿地、特殊功能区等。
7. 下图为不同国家和地区的传统民居建筑,读图完成下题。
图示传统民居特点形成与当地环境特征对应正确的是( )
A. ①天井窑院—一黄土土质黏重
B. ②东南亚“水屋”一一多台风、海啸
C. ③墙厚窗小一—气候寒冷厚墙御寒
D. ④顶尖坡陡—一降雪量大
【答案】D
【解析】
【详解】下沉式窑院,反映当地黄土直立性强,A错误;东南亚为热带季风气候,水屋房屋高架,应对当地高温多雨的环境,并不是为应对风暴海啸,B错误;北非为热带沙漠气候,墙厚窗小有利于隔热,减少风沙影响,C错误;北欧为温带海洋性气候,当地降水多,北欧木屋顶尖坡陡,利于雨、雪滑落,D正确。故选D。
近年来,我国许多大城市郊区出现了大规模草莓种植园地,租地种植的农户大多来自江浙地区。下图为大棚草莓景观图。据此完成下面小题。
8. 各地草莓种植户多来自江浙地区,主要是因为江浙( )
A. 销售平台多样B. 物流网络发达
C. 种植技术先进D. 区域政策扶持
9. 白色地膜透光率较高,而草莓地垄多用黑色地膜覆盖,其优势在于( )
A. 减少水分蒸发B. 减轻病虫危害
C. 增加土壤肥力D. 抑制杂草生长
10. 草莓种植园里,越来越多的立体大棚正逐渐取代平面大棚,主要目的是为了( )
A. 充分利用光热B. 节约土地资源
C. 方便游客采摘D. 利于空气流通
【答案】8. C 9. D 10. B
【解析】
【8题详解】
江浙地区种植草莓的技术先进,江浙地区的草莓种植户依托掌握的先进种植技术到我国许多大城市郊区进行生产,因此各地草莓种植户大多来自江浙地区,C符合题意:题中各地草莓种植户是指位于除江浙地区之外的我国许多大城市郊区的种植户,因此江浙地区销售平台是否多样、物流网络是否发达、区域政策是否有优惠,与这些分布在各大城市种植户没有多大关系,排除A、B、D。故选C。
【9题详解】
与透光率较高的白色地膜相比,草莓地采用黑色地膜覆盖,可以减少进入地膜内的光照,从而抑制需要光照的杂草生长,保证土壤肥力集中供应草莓生长,D符合题意;与透光率较高的白色地膜相比,黑色地膜覆盖对减少水分蒸发、减轻病虫危害、增加土壤肥力的作用差异不大,在这些方面黑色地膜覆盖并没有明显优势,排除A、B、C。故选D。
【10题详解】
读图可知,立体大棚可以分层种植,能够更充分地利用有限的土地资源,同样面积的土地种植量更大,效益更高,B符合题意;立体种植下层草莓采光较差,因此充分利用光热不是立体大棚正逐渐取代平面大棚的主要目的,排除A:草莓种植主要是为了获取经济效益,不是为了观赏,排除C;立体大棚种植密度大,不利于空气流通,排除D。故选B。
【点睛】农业区位因素:(1)自然因素:气候(光热水)、土地(地形土壤)、水源(丰富程度和灌溉便利程度)。(2)社会经济技术因素:市场、交通运输、劳动力和技术、政策和产业基础(设施)等。
B企业创立于1995年,凭借技术创新、供应链智慧化转型等方式,从电池生产商跃升为2022年全球新能源汽车的销售冠军。在企业发展新能源汽车初期,采用供应链“垂直整合”模式(图a),实现全供应链自主生产。2017年以后该公司供应链向开放模式(图b)转变,实现零部件和汽车软件外部供应。据此完成下面小题。
11. B企业生产新能源汽车初期的优势条件是( )
A. 产业基础较好B. 国家政策支持
C 核心技术先进D. 市场需求广阔
12. 采用供应链开放模式主要目的是( )
A. 降低研发设计成本,提升企业品牌效应
B. 吸收各地优质供货资源,提高产品竞争力
C. 增加产品的多样性,占领更多市场份额
D 实现信息技术共享,加强相关企业间分工合作
【答案】11. A 12. B
【解析】
【11题详解】
B企业生产新能源汽车初期缺乏生产经验,生产技术不先进,C错误;市场需求、国家政策对所有新能源汽车公司开放,BD错误;由图文材料可知,B企业最初生产电池,后在2003年开始生产燃油汽车,所以生产新能源汽车的产业基础较好,A正确。故选A。
【12题详解】
降低研发设计成本,产品质量会下降,不能提升企业品牌效应,A错误;采用"开放式"供应链引进其他供货资源,可提高汽车质量,提高产品竞争力,B正确;引进的其他公司优质供货资源多是原料和零部件,并不能增加产品的多样性,也不能实现信息技术的共享,CD错误。故选B。
【点睛】工业的区位因素分析答题术语:自然因素:1.土地:土地面积的大,有利于扩大工业规模;土地租金低,节约成本。2.水源:靠近河流、湖泊,水源充足。3.原料:靠近原料产地,节约成本。4.能源:靠近水电站、火电站等能源充足的地方,节约成本。社会经济因素:1.市场:靠近城市;国内市场;国际市场;市场广阔(市场需求量大);2.交通:铁路、公路、航空等,交通便利;3.劳动力:发展中国家或地区人口多,劳动力充足且廉价;发达国家或地区多多技术人才。4.科技:经济发达地区,科技发达;5.国家政策:国家政策大力扶持;6.资金:发达国家或地区,资金雄厚。7.工业基础:历史悠久,工业基础好。
大孙各庄镇位于北京市郊,随着大孙各庄镇智慧物流园平台的建立,菜鸟网络智慧物流园、京东“亚洲一号”绿色智能电商运营中心等产业项目加速落地,相关产业大量集聚此地。下图为大孙各庄镇位置和交通示意图。据此完成下面小题。
13. 大孙各庄镇建设智慧物流园的区位优势是( )
①地理位置优越,距北京近 ②有大量廉价劳动力
③交通便捷 ④位于郊区,地价低
A. ①②③B. ①②④C. ①③④D. ②③④
14. 大量相关产业在大孙各庄镇集聚的主要目的是( )
A. 共用基础设施B. 减轻环境污染
C. 提高产品价格D. 提高经济效益
【答案】13. C 14. D
【解析】
【13题详解】
大孙各庄镇距离北京近,地理位置优越,①正确;位于北京的郊区,地价较低,④正确;靠近高速公路和机场,交通便捷,③正确;智慧物流为技术指向型产业,对劳动力素质要求高,廉价劳动力不是其建设智慧物流园的区位优势条件,②错误。综上所述,C符合题意,ABD错误。故选C。
【14题详解】
产业集聚可以共用基础设施,加强协作与交流,形成规模效应,提高产品竞争力,最终提高经济效益,D正确;大孙各庄镇位于郊区,基础设施方面的优势不明显,A错误;大量相关产业在大孙各庄镇集聚会加剧环境污染,B错误;大量相关产业在大孙各庄镇集聚形成规模效应,可以扩大消费市场,而不是为了提高产品价格,C错误。故选D。
【点睛】大孙各庄镇位于北京中心城区和平谷之间,距顺义、北京副中心、首都机场均较近,地理位置优越;盒马鲜生华北运营中心、菜鸟网络智慧物流园、京东"亚洲一号"绿色智能电商运营中心等产业项目加速落地,市场需求量大。
瑞幸咖啡是互联网风口上迅速崛起的新零售咖啡品牌,成为仅次于星巴克的咖啡零售品牌,在一些地方瑞幸咖啡门店紧邻星巴克,在2023年9月4日瑞幸咖啡与贵州茅台推出联名咖啡新品“酱香拿铁”(如图),一经推出刷爆朋友圈。此前贵州茅台已经和蒙牛推出茅台冰淇淋,与德芙一起合作酒心巧克力,都是它面对如今越来越多样化的消费需求所做的选择。据此完成下面小题。
15. 下列地点最宜作为瑞幸咖啡专卖店选址的是( )
A. 交通便利的公路枢纽B. 人口密集的商务区
C. 景色宜人的风景区D. 原料丰富的咖啡产区
16. 有些瑞幸咖啡门店与星巴克邻近分布的主要目的是( )
A. 交通联系便利B. 共用基础设施
C. 加强分工协作D. 获取集聚效应
17. 企业间这种多元化创新合作,对区域发展的主要影响是( )
A. 改善当地居民的生活消费水平
B. 促进东西部城市之间人口流动
C. 推动合作企业积极升级和转型
D. 提升城市等级与扩大服务范围
【答案】15. B 16. D 17. C
【解析】
【15题详解】
人口密集的商务区人员流动大,最宜作为该咖啡专卖店选址,B正确;公路枢纽位置主要以坐车的乘客为主,人员集散性很强,不可作为该咖啡专卖店选址,A错误;景色宜人的风景区游客主要来旅游,不是咖啡店的良好选址,C错误;原料丰富的咖啡产区只适宜作为原料加工,并不适合作为该咖啡专卖店选址,D错误。故选B。
【16题详解】
瑞幸咖啡与星巴克是独立品牌门店,存在竞争关系,分工协作较少,二者对交通联系需求少,排除AC;虽然瑞幸咖啡和星巴克存在竞争关系,但是两者作为生活性服务业,门店空间邻近是为了获取集聚效应,彼此带动,扩大影响力和知名度,最大限度的吸引消费者,D正确;二品牌之间有共用基础设施的因素影响,但不是其主要目的,排除B。故选D。
【17题详解】
企业间多元化创新合作,有利于合作企业技术提升、产品创新、拓展市场,从而推动合作企业的升级与转型,C正确;茅台的发展,对区域经济发展有促进作用,但其带动其他产业的能力还是有限的,还达不到使区域居民整体的收入得到提升,所以对改善当地居民的生活消费水平影响较小,A错误;企业间多元化创新合作,通过产品创新能达到拓展彼此消费人群,但无法促进东西部城市之间人口流动,B错误;企业间多元化创新合作,有可能扩大所在区域的服务范围,但城市等级并未发生改变,D错误。故选C。
【点睛】服务业区位与交通,市场,劳动力,人才,集聚效应,科技,历史文化等相关。
杭温高铁,集城际铁路和旅游功能于一体,是连接杭州、金华一义乌和温州三大都市圈的高速铁路,时速350公里,杭州到温州仅需1小时,预计2024年6月建成通车。其二期工程新建58.394公里,桥梁、隧道总长达55.971公里,占全线95.85%。图为杭温高铁线路分布图,据此完成下面小题。
18. 影响杭温高铁走向的主要因素是( )
A. 技术水平B. 河湖水体
C. 城镇景点D. 地形地势
19. 杭温高铁二期桥隧占比高的原因是( )
A. 保障列车高速运行B. 节约河谷耕地资源
C. 桥隧技术创新普及D. 保护珍稀野生动物
【答案】18. C 19. A
【解析】
【18题详解】
根据材料,杭温高铁,集城际铁路和旅游功能于一体。所以影响杭温高铁走向的主要因素是城镇和景点,C正确;地形地势和河湖水体是自然因素,只是起制约作用,不是影响杭温高铁走向的主要因素,BD错误;我国高铁的技术水平已经很成熟,不是制约该铁路走向的主要因素,A错误。故选C。
【19题详解】
根据图中信息,二期工程沿线不是生物迁徙的重要通道,D错误;桥隧修建成本高,难度大,桥隧技术创新普及不是其占比高的原因,C错误;此处的耕地不是主要分布在河谷,B错误;通过修建桥隧可使线路更加平直,有利于保障列车高速稳定运行,A正确。故选A。
【点睛】铁路的区位主要有地形:地势起伏和缓之处;科技:科学技术起重要的保障作用;基础:与周围的铁路并存,可以减缓压力,激活全国铁路网;有利于带动相关产业发展,增加就业机会;资源:有利于相关地区的资源开发与利用(如矿产资源、旅游资源等);有利于周边的民族团结;有利于对外的交流沟通等。
京津冀地区位于环渤海地区的中心位置,是国家经济发展的重要引擎和参与国际竞争合作的先导区域,京津冀协同发展是重大国家战略。北京、天津和河北三地依据京津冀协同发展战略,强化各自的功能定位,发挥各自的区域优势,促进社会经济发展。图为京津冀区域关联示意图。据此完成下面小题。
20. 在京津冀协同发展过程中,北京的产业和技术大量向外转移的优势在于( )
A. 政策支持B. 科技发达
C. 劳动力丰富D. 市场广阔
21. 下列有利于加快京津冀经济协同发展的措施是( )
①完善城市等级体系 ②加快城际交通的建设 ③大力发展资源密集型产业
④促进产业向核心城市集聚 ⑤建立生态环境治理补偿机制
A. ③④⑤B. ①②③C. ②④⑤D. ①②⑤
【答案】20. B 21. D
【解析】
【20题详解】
读图可知,在京津冀协同发展过程中,北京的产业和技术大量向外转移输入河北与天津,其优势在于人才众多,科技发达,B正确;政策支持、劳动力丰富、市场广阔都不是技术向外转移的优势,ACD错误;故选B。
【21题详解】
完善城市等级体系、加快城际交通的建设、建立生态环境治理补偿机制,有利于加快京津冀经济协同发展,①②⑤正确;大力发展资源密集型产业会造成资源枯竭与环境污染等问题,③错误;促进产业向核心城市集聚,不利于京津冀区域协调发展,④错误。故选C。
【点睛】京津冀地区是中国的"首都经济圈",京津冀城市群包括北京,天津两大直辖市,京津冀城市群是要发挥北京的辐射带动作用,打造以首都为核心的世界级城市群。
下图为海洋权益划分示意图,据此完成下面小题。
22. 根据《联合国海洋公约》,专属经济区包括( )
A. ①②B. ②③C. ③④D. ②③④
23. 按照《联合国海洋法公约》,关于图中②海域说法正确的是( )
A. 所属国享有完全的排他性主权
B. 所属国对其拥有主权
C. 外国船只不可以通行
D. 外国享有自由捕捞的权益
【答案】22. C 23. B
【解析】
【22题详解】
专属经济区是领海以外并邻接领海的一个区域,从测算领海宽度的基线量起延至二百海里。即图中③④,C正确;①为内水,②为领海,ABD错误。故选C。
【23题详解】
②区域为从领海基线向外延伸12海里,为领海,沿海国家对其享有绝对主权,B正确;其他国家未经许可不得进入沿海国领海,外国船只在他国领海上有无害通过权,即通过他国领海的别国船只不能对该国安全产生威胁,不可从事运输贸易,也不享有捕捞权,ACD错误。故选B。
【点睛】《联合国海洋法公约》关于沿海国海域划分包括内水、领海、毗连区、专属经济区和公海。沿海国在内水和领海拥有绝对主权。
2023年8月24日,日本正式向海洋排放福岛核污水,计划用30年时间将福岛核电站积累的核污水处理和稀释后倒入太平洋,该决定遭到周边国家的强烈反对。国际海洋科研机构预测,在核污水放射性物质排放57天后就将扩散至太平洋大半区域,2024年4月将到达我国东部沿海,10年后整个太平洋都将被污染。据此完成下面小题。
24. 科研机构模拟核污水扩散路径可利用的地理信息技术和需要输入的主要信息源有( )
A. GIS 表层洋流分布B. GPS 生物迁徙路径
C. GNSS 表层洋流分布D. RS 生物迁徙路径
25. 日本核污水排海的主要危害不包括( )
①毒害海洋生物,通过食物链影响人体健康
②放射物质散出,导致海洋渔业资源锐减
③加剧环境风险,影响沿海国家经济发展
④随着海水流动,改变水循环主要环节
A. ①②B. ①③C. ②④D. ③④
【答案】24. A 25. C
【解析】
【24题详解】
模拟核污水扩散路径,需要将世界表层洋流分布输入到地理信息系统(GIS)进行模拟和计算,故A正确;GNSS和GPS是定位系统,核污水扩散与生物迁徙路径无关,BC错误;RS遥感系统只能对核污水扩散路径起到监测作用,不能进行模拟和计算,D错误。BCD错误,A正确,故选A。
【25题详解】
日本核污水排海,核物质会在海洋生物和泥沙中累积,若人类接触到这些被污染的物质,会对健康造成威胁,①不符合题意;放射性物质会危害海洋生物的生存,但是这种影响是长期积累的结果,不会导致渔业资源减少,②符合题意;核污水加剧了沿海地区的环境风险,影响各国海洋事业的发展,进而影响各国经济发展,③不符合题意;核污水不会改变水循环的主要环节,④符合题意。故C正确,ABD错误。故选C。
【点睛】“3S”是全球定位系统( GNSS)、地理信息系统(GIS)和遥感(RS)的统称。GNSS用于实时快速地提供空间定位和导航的系统;RS用于实时、快速地提供目标及其环境的几何与物理信息及各种变化;GIS用于对多种来源时空数据进行综合处理、集成管理、动态存取的空间分布信息系统,并具有强大的空间查询、分析、模拟、预测等功能。
非选择题部分
二、非选择题(本大题共3小题,共50分)
26. 阅读材料,完成下列问题。
材料一:伏尔加河全长3690千米,自北向南流入里海。为改善内河航运,俄罗斯修建了伏尔加河-顿河、伏尔加河-波罗的海等运河,使伏尔加河与西南面的黑海、地中海和西面的波罗的海(大西洋)航运联为一体。
材料二:俄罗斯黑土面积广阔,是世界主要小麦主产国,也是世界主要小麦出口国,黑海是俄罗斯粮食运输的重要通道。黑海、地中海周边的沙特、土耳其、埃及、以色列等国为俄罗斯粮食重要出口国。
材料三:下图为世界局部区域地图。
(1)与南面的中亚地区相比,填写俄罗斯小麦生产的自然条件:①______较高,______条件差,只能保证一年一熟,单产较低;②但气温低,生长周期______(长/短),小麦品质优;③受大西洋暖湿气流影响较大,降水较多,靠近河流,______充足;地形平坦,肥沃的______(土壤类型)广布;______面积大,小麦总产量大。
(2)说明运河的修建对伏尔加河航运发展的有利影响。
(3)简析黑海成为俄罗斯粮食重要出口通道的主要原因。
【答案】(1) ①. 纬度 ②. 热量 ③. 长 ④. 灌溉水源 ⑤. 黑土 ⑥. 耕地/播种
(2)①增加了伏尔加河入海通道;②联通多条河流形成发达的水运网络/提高伏尔加河交通通达度;③延长通航里程,扩大伏尔加河航运服务范围(经济腹地),提升通航能力;④增加了运量,提高了运输效率。
(3)①黑海是俄罗斯主要出海通道;②粮食出口量大;③海运运量大,运输成本低;④黑海距离粮食主产区近;⑤离主要粮食进口国近,运输距离短;⑥有内河航运与黑海相连,利于河海联运。
【解析】
【分析】本题以世界局部区域地图、喀山降水气温图为材料,设置3道小题,涉及农业区位因素、交通运输布局对区域经济发展的影响等相关知识,考查学生对相关内容的理解与掌握。
【小问1详解】
由材料可知,俄罗斯的纬度较高,热量不足,不利于小麦的生长,亩产较低;由于热量不足,气温偏低,小麦生长周期较长,让小麦的颗粒更加饱满,营养物质也更高;受大西洋暖湿气流影响较大,降水较多,靠近河流,水资源充足,俄罗斯黑土面积广阔,耕地面积较大,土壤有机质含量高,土壤肥沃,加之播种耕种面积大,是世界主要小麦主产国,小麦总产量大。
【小问2详解】
从图可以看出,运河的开通,增加了伏尔加河入海通道,扩大了伏尔加河的通航范围和通航里程,联通多条河流,实现河、海、湖的联运,形成发达的水运网,提高伏尔加河交通通达度,提高了伏尔加河运输能力,延长通航里程,带动沿线货物运输,扩大伏尔加河航运服务范围(经济腹地),提升通航能力;水运运量大,运费较低,能够增加了运量,提高货物运输效率。
【小问3详解】
由材料可知,黑海是俄罗斯主要出海通道;俄罗斯是世界主要小麦主产国,也是世界主要小麦出口国,粮食出口量大;小麦属于大宗笨重的货物,适宜海洋运输,海运运量大,运输成本低;伏尔加河流域是俄罗斯的小麦主产区,黑海距离粮食主产区近;沙特、土耳其、埃及、以色列等国为俄罗斯粮食重要出口国,黑海距离主要粮食进口国近,运输距离短;运河的修建对伏尔加河航运发展产生有利影响,有内河航运与黑海相连,利于河海联运。
27. 阅读材料,完成下列问题。
材料一:玻利维亚是南美洲中部的高原内陆国,经济较为落后,但铁矿资源极为丰富,最大的铁矿位于苏亚雷斯港市的穆通镇,平均品位超过50%。但受制于运输条件,铁矿石仅仅输往邻近国家,开发程度较低。下图为苏亚雷斯港和穆通镇铁矿产地位置示意图。
材料二:中国企业承建的穆通综合钢厂项目正在紧锣密鼓建设中,这座现代高效、绿色低碳的钢厂建成后,将填补玻利维亚现代化钢铁生产的空白,吸引众多企业入驻并解决数万人就业,带来明显的产业集聚效应,成为玻利维亚工业化、城镇化进程的重要支柱。
(1)依据中心地理论,苏克雷比苏亚雷斯港城市等级______、服务范围______、门槛人口______(大/小)、同级别城市的数量______。
(2)钢铁工业的发展,会促使大量相关企业在穆通镇及周边聚集,有利于企业共享______和公共服务,降低______,节省运输费用,减少交易开支,加强______和信息交流,促进______。
(3)从交通角度简析穆通铁矿石仅输往邻近国家的原因。
(4)说出钢铁工业发展对穆通镇社会经济发展的促进作用。
【答案】(1) ①. 高 ②. 大/广 ③. 大 ④. 少
(2) ①. 基础设施 ②. 生产成本 ③. 技术协作 ④. 技术创新
(3)①高原地形,交通建设难度大;②地处内陆,本国无出海口;③铁路、河运途径邻国出海,运输成本高。
(4)①将资源优势转变为经济优势;(答到将资源优势转变为经济优势/促进当地资源开发,)②促进产业结构升级;(答到促进产业结构升级/优化产业结构/推动工业发展/带动相关产业发展,)③增加就业机会;(答到增加就业机会/促进劳动力就业/创造就业岗位,)④带动社会经济发展,促进基础设施建设。(答到促进基础设施建设/改善当地基础设施/促进城市建设/促进城市化,)
【解析】
【分析】本题以玻利维亚钢铁发展为背景材料,涉及中心地理论、工业发展影响、工业集聚、交通运输等相关知识,主要考查学生调动知识、运用知识解决问题的能力,体现学生的区域认知、综合思维等学科素养。
【小问1详解】
根据中心地理论可知,城市等级越高,服务范围越大,门槛人口大,同级别城市数量少;苏亚雷斯港位于小城镇,苏克雷是玻利维亚首都,所以苏克雷比苏亚雷斯港城市等级高。
【小问2详解】
考查产业集聚的优势,产业集聚有利于加强企业间信息的交流与合作;降低中间产品的运输费用和能源消耗;共同利用基础设施和公共服务,节约了生产建设的投资;有利于生产效益与利润的提高,从而有利于降低生产成本,取得规模效益。
【小问3详解】
穆通所在的玻利维亚位于南美洲中部的高原,高原地形,交通建设难度大;穆通所在的玻利维亚为内陆国,地处内陆,本国无出海口;读图可知,该国铁路、河运均需途径邻国出海,运输成本高。为了降低成本,穆通的铁矿石仅输往邻国。
【小问4详解】
建设钢铁厂可以减少铁矿石的出口,增加工业制成品的出口,将资源优势转变成经济优势;钢铁工业的产业链较长,相关工业部门多,钢厂的建立将提供更多的就业岗位;玻利维亚经济较为落后,建设钢铁厂,有利于调整产业结构,优化升级产业结构;同时钢铁厂的建设,可以增加财政收入,促进经济发展,改善基础设施建设,促进城市化发展。
28. 阅读材料,完成下列问题。
材料一:曾经,新疆与海洋的距离,代表着当地民众舌尖与海鲜的距离。后来,随着物流业发展,沿海地区的海鲜产品“插翅”进入新疆。而今,“家门口”养殖的罗非鱼、石斑鱼、青蟹、南美对虾、鲍鱼、龙虾等“横行”新疆人民的餐桌,让海鲜近在咫尺。
材料二:天山附近的红旗农场养殖基地是新疆首个智能生态海产养殖基地,这里曾是一大片寸草不生的盐碱地,科研人员通过实验,通过人工添加微量元素和益生菌将盐碱水调配成适宜不同海产品生长的“人工海水”,实现青蟹、南美对虾等“海鲜陆养”,凭借优良的品质和鲜美的口感,产品销往全国市场以及国外市场。喀什河上游的尼勒克县拥有优质清洁的水源和适宜的水温,具有养殖冷水性三文鱼的良好生态环境。下列为新疆地理简图,下图为新疆尼勒克县某峡谷海产网箱养殖区。
(1)红旗农场海鲜养殖属于______(粗放/集约)农业,该地海鲜养殖规模的扩大,可使鱼塘周边地区昼夜温差______(增大/减少)。尼勒克县养殖基地拥有纯净冷凉的水质,其水源主要来自______(冰雪融水/地下水)。新疆“家门口”海鲜可以“横行”餐桌得益于______技术的提升。
(2)与我国东南沿海相比,新疆海鲜养殖密度明显较______(高/低),主要原因是______(养殖技术落后/环境承载力小);由于本地地广人稀,______狭小,______技术相对落后,再加上气候______部分海鲜通过风干、盐煸等加工工艺后大量销往其他省市及海外;但在日本不顾国际舆论反对,一意孤行往太平洋倾排核污水的背景下,广大网友呼吁“到新疆吃海鲜”,原因是新疆海鲜______。
(3)分析新疆发展海鲜养殖的有利自然条件。
(4)请简要说明新疆海鲜养殖规模扩大带来的环境问题。
【答案】(1) ①. 集约 ②. 减少 ③. 冰雪融水 ④. 生产(技术)/养殖(技术)/农业(技术)
(2) ①. 低 ②. 环境承载力小 ③. 市场 ④. 冷藏保鲜/冷链物流 ⑤. 干旱 ⑥. 无污染/低污染/污染小
(3)地广人稀,土地面积广阔;拥有丰富的咸水资源和多样化的湖泊,易于营造海水环境;有丰富的冰雪融水水源,提供优质的冷水环境;水质清洁,环境质量好,污染少;盐碱地资源丰富,养殖规模潜力大;水域面积广,可养殖用地多;纬度高,水温较低,鱼类生长周期长;深居内陆,不受台风等海洋灾害影响,降低生产风险。
(4)过度养殖会加剧水体污染(水质恶化);加重该地水资源短缺;破坏当地的生态环境;容易引进外来物种,有生物入侵风险(降低生物多样性);温室气体的排放增加会加剧全球变暖。
【解析】
【分析】本大题以天山附近的生态海产养殖基地为材料设置试题,涉及农业区位因素、农业发展方向与措施、农业发展对区域的影响等知识点,考查学生对相关知识的掌握程度,获取和解读地理信息、调动和运用地理知识、论证和探讨地理问题的能力,考查区域认知、综合思维等地理学科核心素养。
【小问1详解】
红旗农场是智能农场,投入的科技、资金多,是集约型农业;水域面积增加会使周边地区受到水域影响升温慢,降温慢,昼夜温差减小;尼勒克县养殖基地位于西北内陆地区天山南坡,水质纯净冰凉,所以主要水源补给是冰川融水补给;新疆海鲜可以销售到国内外市场,得益于生产(养殖/农业)技术的提高。
【小问2详解】
与我国东南沿海相比,新疆地区水域面积小,环境承载力低,所以养殖密度较低;新疆地区地广人稀,所以市场狭小;新疆地区的保鲜冷藏技术落后,气候干旱,所以部分海鲜可以通过制干销售;由于日本排放核污水污染,海洋环境,新疆海鲜是内陆养殖受海洋污染的影响小,因为新疆海鲜的品质好能够满足市场需求。
【小问3详解】
结合材料可知,新疆地处内陆,发展海鲜养殖产业的基础是将盐碱水调配成人工海水。最主要的区位优势是新疆盐碱地广布,盐碱水丰富,养殖规模潜力大;此外,新疆多山地,冬季积雪量大,冰川较多,有丰富的冰雪融水水源,提供优质的冷水环境;从养殖面积看,新疆的水域面积广阔,可供养殖的区域多;新疆纬度高,气温低,水温低,鱼类的生长周期长;新疆深居内陆,与沿海地区相比,受到的海洋污染小,也不受海洋灾害影响,生产风险大大降低。
【小问4详解】
海鲜的养殖规模扩大一方面会使水体污染加剧,另一方面,新疆地处内陆气候干旱,水源短缺,大规模的海鲜养殖会加剧水资源短缺;海鲜养殖可能会造成外来物种的入侵,降低本地生物多样性;农业生产过程中,能源消耗增加,过度喂养造成微生物活动增强,增加排放的二氧化碳加剧全球气候变暖。
浙江省温州市环大罗山联盟2023-2024学年高二下学期期中地理试题: 这是一份浙江省温州市环大罗山联盟2023-2024学年高二下学期期中地理试题,文件包含地理试卷pdf、地理参考答案pdf等2份试卷配套教学资源,其中试卷共13页, 欢迎下载使用。
浙江省温州市环大罗山联盟2023-2024学年高一下学期期中联考地理试题: 这是一份浙江省温州市环大罗山联盟2023-2024学年高一下学期期中联考地理试题,文件包含浙江省温州市环大罗山联盟2023-2024学年高一下学期期中联考地理试题docx、环大罗山联盟2023学年高一地理第二学期期中联考参考答案docx等2份试卷配套教学资源,其中试卷共9页, 欢迎下载使用。
浙江省环大罗山联盟2023-2024学年高一上学期期中地理试题(Word版附解析): 这是一份浙江省环大罗山联盟2023-2024学年高一上学期期中地理试题(Word版附解析),共17页。试卷主要包含了考试结束后,只需上交答题纸,53天,约为一个月, 图示地貌属于, 该煤层形成古地理环境是, 海蚀柱的形成顺序从先到后为等内容,欢迎下载使用。

