山东省禹城市李屯乡中学2023-2024学年度下学期第一次月考8年级物理试题 (原卷版+解析版)
展开注意事项∶
1.答卷前,考生务必将自己的姓名、准考证号填写在答题卡上。
2.回答选择题时,选出每小题答案后,用铅笔把答题卡对应题目的答案标号涂黑;如需改动,用橡皮擦干净后,再选涂其他答案标号。回答非选择题时,将答案写在答题卡上,写在试卷上无效。
3.考试结束后,本试卷和答题卡一并交回。
第I卷(选择题)
一、单选题:本大题共15小题,共30分。
1. 如图所示是赛艇选手进行比赛的场景,当选手用力划艇时,使艇前进的力是( )
A. 人对浆的作用力
B. 船对水的作用力
C. 水对浆作用力
D. 水直接对艇的作用力
2. “以卵击石”,卵破施力物体是( )
A. 人B. 卵C. 石D. 手
3. 如图所示,弹簧测力计及细绳的重力不计,砝码重G=50N,静止时弹簧测力计的示数和所受到的合
力为( )
A. 50N,50NB. 0N,0N
C. 50N,0ND. 0N, 50N
4. 图中哪幅图的箭头能正确表示小球受到重力的方向
A. B. C. D.
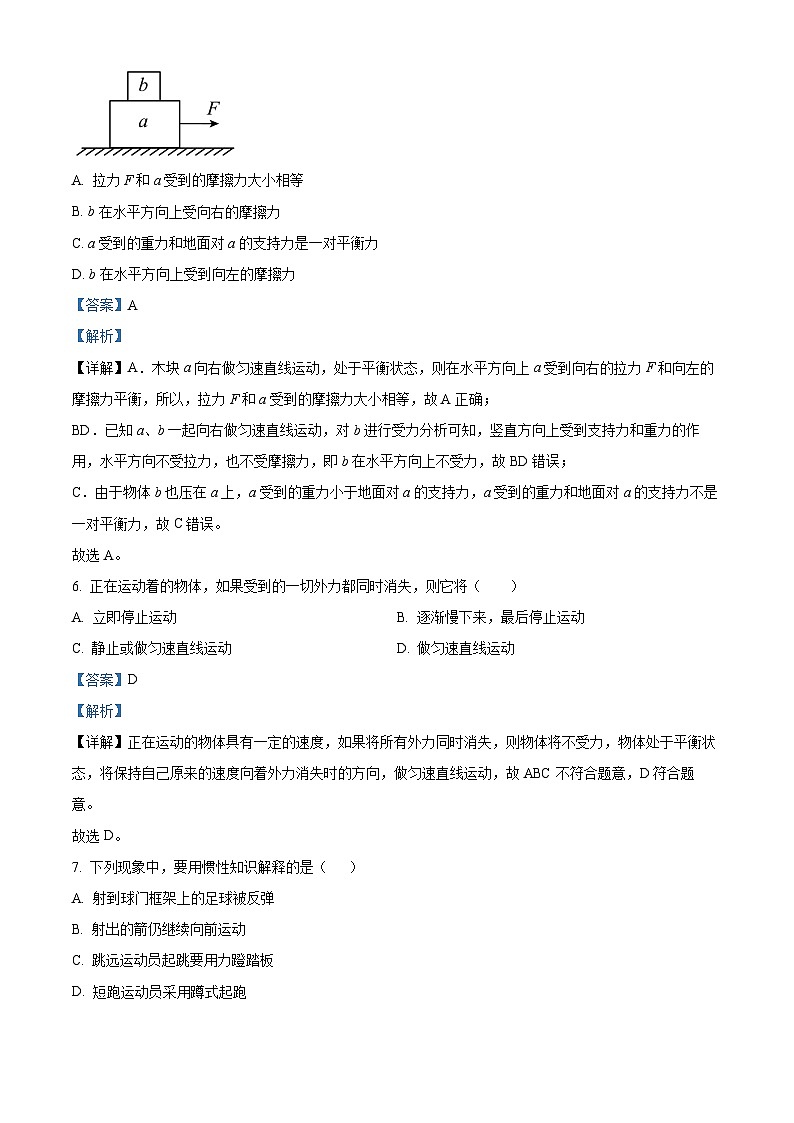
5. 如图所示,木块a放在粗糙水平桌面上,木块b放在木块a上面,在水平拉力F作用下一起向右做匀速直线运动,空气阻力不计,下列判断正确的是( )
A. 拉力F和a受到的摩擦力大小相等
B. b在水平方向上受向右的摩擦力
C. a受到的重力和地面对a的支持力是一对平衡力
D. b在水平方向上受到向左的摩擦力
6. 正在运动着的物体,如果受到的一切外力都同时消失,则它将( )
A. 立即停止运动B. 逐渐慢下来,最后停止运动
C. 静止或做匀速直线运动D. 做匀速直线运动
7. 下列现象中,要用惯性知识解释的是( )
A. 射到球门框架上的足球被反弹
B. 射出的箭仍继续向前运动
C. 跳远运动员起跳要用力蹬踏板
D. 短跑运动员采用蹲式起跑
8. 在平直的轨道上匀速行驶的火车车厢中,一人竖直跳起,将落在( )
A. 起跳处前面B. 起跳处后面C. 起跳处D. 无法判断
9. 如图所示,小车上的木块突然向左倾倒,发生这一现象的原因可能是( )
A. 小车突然向左运动
B. 向左运动的小车突然停下
C. 向右运动的小车突然停下
D. 以上原因都有可能
10. 如图甲所示,放在水平地面上的物体,受到方向不变的水平推力的作用,的大小与时间的关系和物体运动速度与时间的关系如图乙所示,下列判断正确的是( )
A. 时,物体受平衡力的作用B. 时,将撤掉,物体立刻静止
C. 内物体所受摩擦力逐渐增大D. 时,物体所受摩擦力
11. 一辆汽车静止在水平地面上,下列四对力中相互平衡的是:
A. 汽车受到的重力与地面对它的支持力
B. 汽车受到的支持力与它对地面的压力
C. 汽车受到的重力与它对地面的压力
D. 汽车受到的摩擦力与它对地面的压力
12. 如图所示关于力的下列说法正确的是( )
A. 如图甲所示,竖直拿在手中的瓶子处于静止状态,增大手对瓶子的压力,手对瓶子的摩擦力增大
B. 如图乙所示,用一根橡皮筋水平匀速拉动放在桌面上的一本书;然后在书下垫几支圆铅笔,再次匀速拉动,第二次皮筋伸长量比第一次小
C. 如图丙所示,用两手指水平压住铅笔的两端,铅笔静止时,铅笔对两手指的压强一定相等
D. 如图丙所示,用力压时,两个手指的感觉不同,说明压力的作用效果跟压力大小有关
13. 如图,一物体用弹簧悬于天花板上,下列说法正确的是( )
A. 物体所受的重力和天花板拉弹簧的力是一对平衡力
B. 天花板拉弹簧的力和弹簧拉物体的力是一对平衡力
C. 物体所受的重力和弹簧拉物体的力是一对相互作用力
D. 天花板拉弹簧的力和弹簧拉天花板的力是一对相互作用力
14. 同一直线上的两个力F1和F2作用在同一物体上,若F1=20N,F2=30N,它们的合力可能是( )
A. 大小为50N,方向与F1相反
B. 大小为10N,方向与F2相反
C. 大小为10N,方向与F1相同
D. 大小为10N,方向与F2相同
15. 如图为同种材料制成的实心圆柱体A和B放在水平地面上,它们的高度之比为2:1,底面积之比为1:2,则它们的质量mA:mB和对地面的压强pA:pB分别为( )
A. mA:mB=2:1,pA:pB=2:1
B. mA:mB=1:1,pA:pB=2:1
C. mA:mB=1:1,pA:pB=1:1
D. mA:mB=2:1,pA:pB=1:1
第II卷(非选择题)
二、填空题:本大题共10小题,共25分。
16. 重35000N的飞机,悬停在空中,则直升飞机受到的空气作用力是_____N,方向为_____.
17. 牛顿第一定律指出物体在不受任何外力作用的条件下只存在两种状态,分别是(1)________(2)________.由于实际上不存在不受力的物体,因而牛顿第一定律不能用________来直接证明.
18. 质量为50kg物体放在水平地面上,用100N的水平推力刚能使物体匀速前进,那么,用200N的水平力推物体时,地面对物体的摩擦力是______
19. 用200N水平方向的力把重50N的木块紧压在竖直墙上,如图所示,木块受到的摩擦力的大小是_____N,方向是________,墙壁受到的压力是__________N。
20. 如图,用扳手拧螺母时,沿顺时针方向可将螺母拧紧,沿逆时针方向会让螺母变松。这说明力的作用效果与___________有关;若在A点或B点拧用力拧开螺丝,在___________点拧更容易些,这表明力的作用效果与___________有关。
21. 如图所示,是水平仪放置于某桌面上时的情形,它是利用了______的原理;此时说明桌面______面较高。(选填“左”或“右”)
22. 遇到冰冻天气,某大桥上汽车追尾事故频发,主要原因是:一方面,汽车在紧急刹车时,由于汽车具有_____,总要滑行一段距离才能停下来;另一方面,当路面结冰时,轮胎与地面间的摩擦力变_____,汽车在紧急刹车后滑行的距离将比路面没有冰雪时长。
23. 如图所示,撑杆跳高运动员利用撑杆发生_____________时产生弹力而跳起,当撑杆的形变程度减小时,这个力的大小将____________;当他越过横杆而推开撑杆后,运动员受到________力的作用(不考虑空气阻力)向下运动.
24. 医生注射用的针头做得很尖是为了______压强。载重汽车轮子个数较多是为了______对地压强。(选填“增大”或“减小”)
25. 如图所示,把一薄钢条的下端固定,现分别用不同的力去推它,使其发生A、B、C、D各图中所示的形变,如果,那么能说明力的作用效果跟力的大小有关的图是______和______;能说明力的作用效果跟力的方向有关的图是______和______。
三、作图题:本大题共2小题,共4分。
26. 如图所示,物体A重为10牛,对斜面的压力大小为8牛,用力的图示法画出物体A所受的重力和斜面受到的压力。
27. 如图,小球静止,墙壁光滑,以球心为各力作用点,作出小球所受各力的示意图.
( )
四、实验探究题:本大题共4小题,共25分。
28. 如图,在探究“阻力对物体运动的影响”实验中,让小车以相同速度分别滑上三种“路面”,记下小车停下的位置,测出小车在水平“路面”上运动的路程,并记入下表。
(1)要想让小车以相同速度滑上“路面”,需控制小车从斜面上______由静止滑下;
(2)通过比较______,可以判断出小车在木板上受到的阻力______(选填“大于”“小于”或“等于”)在棉布上受到的阻力;
(3)平面越光滑,小车运动的距离越______(选填“远”或“近”)小车受到的摩擦阻力______(选填“越大”或“越小”)速度减小的______(快或慢),根据实验结果推理可得:若接触面完全光滑,且轨道足够长,小车将一直做______运动。可见,力不是使物体运动的原因,力是______物体运动状态的原因。
29. 在“探究滑动摩擦力大小与哪些因素有关”的实验中,小红同学进行了如图所示的甲、乙、丙、丁四次实验.四次实验用同一木块,且木块各个面的粗糙程度相同,前三次实验用同一块长木板,最后一次实验玻璃板代换长木板.实验中匀速拉动木块,此时摩擦力大小等于图中标注的弹簧测力计的示数.
(1)比较图甲和图丁实验可知,滑动摩擦力大小与______ 有关.
(2)比较图______ 和图______ 实验可知,滑动摩擦力的大小与接触面积大小______ (选填“有关”或“无关”).
(3)本实验主要运用的实验方法是______ .
30. 如图所示是甲、乙、丙三位同学探究二力平衡条件时的实验装置.
(1)实验中,三位同学通过调整________来改变作用在物体上的拉力的大小.
(2)实验时,甲同学发现当向左盘和右盘同时加入一个相等重的砝码时,木块处于静止状态.甲同学再把右盘中的砝码换成一个较重的砝码时,发现木块仍然处于静止状态,出现这种现象的原因是_______,这时木块在水平方向受到的力________(选填“平衡”、“不平衡”).
(3)实验中,乙同学保持F1与F2大小相等,用手将小车扭转一个角度,松手后小车______(选填“能”或“不能”)保持静止不动.设计此实验步骤的目的是为了证明相互平衡的两个力必须要________.
(4)丙同学选择小纸片的目的是________(填“考虑”或“不考虑”)小纸片的重力,实验过程中丙同学用剪刀将小纸片从中间劈开,两个钩码都落到了地上,这说明相互平衡的两个力必须要________.
(5)同学们认为丙同学的实验优于甲、乙同学的实验,其主要的原因是_______.
A.减少了摩擦力对实验结果的影响
B.小纸片是比较容易获取的资料
C.容易让小纸片在水平方向上保持平衡
D.小纸片容易扭转.
31. 探究“压力作用效果”的实验如甲、乙、丙所示;
(1)甲、乙、丙实验中,根据________来比较压力的作用效果;
(2)通过甲、乙实验能够得到的结论是________;
(3)由实验乙、丙可知:“压力的作用效果与受力面积大小”的关系,请举出生活中应用此知识的一个实例________;
(4)将该小桌和砝码放在如图丁所示的木板上,比较图丙中海绵受到的压强和图丁中木板受到的压强的大小关系为________。(选填“>”“<”或“=”)
五、计算题:本大题共2小题,共16分。
32. 在年月日四川汶川抗震救灾中,一架沿水平直线匀速飞行的直升机用悬索将质量为的大型机械吊到唐家山堰塞湖坝顶的情景如图所示。求:
(1)这台大型机械的重力大小;
(2)悬索对大型机械的拉力大小;
(3)大型机械受到的合力大小。
33. 2017年4月16日,国产大飞机C919在上海浦东国际机场4号跑道进行首次高速滑行测试.假如测试当天,C919的总质量为60t,飞机轮与地面的总接触面积2m2,在水平跑道上匀速直线运动的过程中受到的摩擦阻力是飞机总重的0.1倍,g取10N/kg,求:
(1)C919的重力大小;
(2)C919静止停放在水平跑道上时对地面的压强大小;
(3)C919匀速直线运动的过程中牵引力的大小.实验序号
路面材料
小车运动的路程()
棉布
木板
玻璃
2023-2024学年山东省德州市禹城市李屯中学八年级(下)开学物理试卷: 这是一份2023-2024学年山东省德州市禹城市李屯中学八年级(下)开学物理试卷,共14页。试卷主要包含了单选题,填空题,实验探究题,计算题等内容,欢迎下载使用。
2023-2024学年山东省德州市禹城市李屯中学八年级(下)开学物理试卷(含解析) (1): 这是一份2023-2024学年山东省德州市禹城市李屯中学八年级(下)开学物理试卷(含解析) (1),共22页。试卷主要包含了选择题,非选择题等内容,欢迎下载使用。
山东省禹城市李屯乡中学2023-2024学年下学期开学检测九年级物理试题: 这是一份山东省禹城市李屯乡中学2023-2024学年下学期开学检测九年级物理试题,共6页。

