2024届山西省太原市高三下学期模拟考试(二)文科综合试卷-高中地理(原卷版+解析版)
展开一、选择题
口袋公园是指将城市的废弃地、闲置地改造成规模小巧、环境友好的开放空间,一般由街角路边的小型绿地配套一定的休憩娱乐设施构成。如今,利用绿道(专为行人和非机动车提供慢行的连续通道)将多个口袋公园串连,已成为城市规划的新理念。据此完成下面小题。
1. 近年来,我国城市口袋公园的改造工程多集中在( )
A. 近郊区B. 老城区C. 高新区D. 旅游景区
2. 与大型综合公园相比,口袋公园能有效( )
A. 缓解热岛效应B. 改善旅游环境C. 提升居住品质D. 划分功能区域
3. 在“绿道+口袋公园”的周边适宜布局( )
A. 商业网点B. 高级住宅C. 行政部门D. 中小学校
【答案】1. B 2. C 3. A
【解析】
【1题详解】
根据材料可知,口袋公园主要是利用城市的边角闲置地带建设而成的小规模的休闲空间,是市民休闲、健身、娱乐的好去处。近郊区一般有较多未开发的土地,不太需要对废弃地和闲置地进行改造,A错误。老城区建筑密集,土地资源紧张,存在较多废弃地和闲置地,将其改造成口袋公园可以提高土地利用效率,改善城市环境,B正确。高新区主要以高新技术产业为主,土地利用相对紧张,不太适合进行大规模的口袋公园改造,C错误。旅游景区本身已经有较为完善的景观和设施,重点在于旅游资源的开发和管理,而不是口袋公园的改造,D错误。故选B。
【2题详解】
大型综合公园和口袋公园都能在一定程度上缓解热岛效应,但口袋公园由于规模较小,效果可能相对较弱,A错误。口袋公园主要服务于当地居民,对旅游环境的改善作用相对较小,B错误。口袋公园更贴近居民生活,能够为居民提供休闲娱乐的场所,提升居民的生活质量和居住环境,C正确。口袋公园的主要功能是提供休闲空间,对划分功能区域的作用相对较小,D错误。故选C。
【3题详解】
“绿道+口袋公园”周边人流量较大,布局商业网点可以满足人们的购物需求,A正确。在周边布局高级住宅可能会影响口袋公园的公共性和开放性,B错误。行政部门的布局与口袋公园的功能关系不大,C错误。中小学校有其特定的布局需求,与“绿道+口袋公园”的结合不太紧密,D错误。故选A。
【点睛】城市化对地理环境影响主要有:改变了土地利用方式;改变了景观与生态系统;促进社会经济的发展、文化的进步,但也产生了许多社会问题如出现环境污染问题;人口大量迁入城市,造成就业困难,交通拥堵,住房紧张;生产、生活排放废热多,加剧城市热岛效应等。
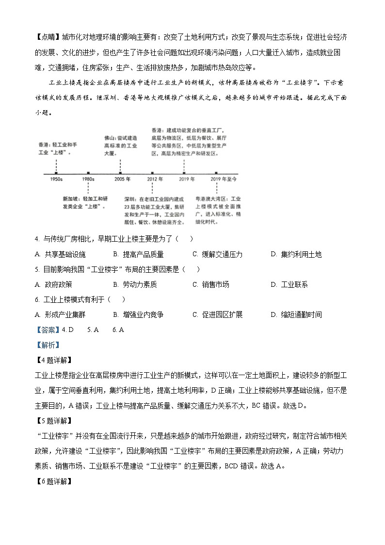
工业上楼是指企业在高层楼房中进行工业生产的新模式,该种高层楼房被称为“工业楼宇”。下示意该模式的发展历程。继深圳、香港等地大规模推广该模式之后,越来越多的城市开始跟进。据此完成下面小题。
4. 与传统厂房相比,早期工业上楼主要是为了( )
A. 共享基础设施B. 提高产品质量C. 缓解交通压力D. 集约利用土地
5. 目前影响我国“工业楼宇”布局的主要因素是( )
A. 政府政策B. 劳动力素质C. 销售市场D. 工业联系
6. 工业上楼模式有利于( )
A. 形成产业集群B. 增强业内竞争C. 促进园区扩展D. 缩短通勤时间
【答案】4. D 5. A 6. A
【解析】
【4题详解】
工业上楼是指企业在高层楼房中进行工业生产的新模式,这样可以在一定土地面积上,建设较多的新型工业,属于空间垂直利用,集约利用土地,提高土地利用率,D正确;工业上楼能够共享基础设施,但不是主要目的,A错误;工业上楼与提高产品质量、缓解交通压力关系不大,BC错误。故选D。
【5题详解】
“工业楼宇”并没有在全国流行开来,只是越来越多的城市开始跟进,政府经过研究,制定符合城市相关政策,允许建设“工业楼宇”,因此影响我国“工业楼宇”布局的主要因素是政府政策,A正确;劳动力素质、销售市场、工业联系不是建设“工业楼宇”的主要因素,BCD错误。故选A。
【6题详解】
工业上楼模式通过集中生产、办公、研发、设计等环节,有利于形成产业集群,实现产业的集聚效应和协同效应,提高产业竞争力,A正确;工业上楼模式可能在一定程度上加剧业内竞争但这不是其主要优势,工业上楼的主要目标是提高土地利用效率和产业聚集度,而不是单纯增强业内竞争,B错误;工业上楼模式是在有限的空间内实现产业的垂直延伸,而非促进园区的水平扩展。它更注重于空间的高效利用,而非园区的面积扩大,C错误;工业上楼模式对通勤时间的影响较小,因为它主要关注于产业的空间布局和土地利用,而非员工的通勤距离。通勤时间更多受到城市交通居住地与工作地距离等因素的影响,D错误,故选A。
【点睛】“工业上楼”该模式对制造业发展有诸多利好:首先,通过提升土地开发强度,缓解城市工业土地紧缺和低效利用的问题;其次,把分散的工业行为聚合起来,解决部分企业办公、研发和制造环节被迫分离的情况,促进产业链环节及不同产业间的融合对接,更容易形成产业集群;第三,统一的建设运营有助于改善工业环境,便于推行标准化和规范化管理,优化城市界面形象;第四,产城融合导向的设计也会极大地便利产业工人和高技能人才的生产生活,减少城市“钟摆效应”。
云南省西部腾冲市的北海(25°N,98°E)为火山堰塞湖,湖面海拔近2000m,湖中漂浮有大片浮毯型草甸(下图)。北海浮毯型草甸由多种水生植物构成,大多厚度为20~50cm,其上草长莺飞,生机盎然。据此完成下面小题。
7. 北海浮毯型草甸生长所需的养分最初来源于( )
A. 火山熔岩流B. 湖面火山灰C. 湖中沉积物D. 水生动植物
8. 北海浮毯型草甸深厚的原因是当地( )
①气温低,腐殖质分解缓慢②空气稀薄,光照条件较好
③水流缓,湖中沉积物深厚④气候湿润,水生植物茂盛
A. ①②B. ③④C. ②③D. ①④
9. 北海浮毯型草甸利于( )
①增加湖区降水量②维护生物多样性③净化湖水水质④增加湖水蒸发量
A. ①②B. ②③C. ③④D. ①④
【答案】7. B 8. D 9. B
【解析】
【7题详解】
湿地中的草甸生长需要矿物质,由材料可知,沉降的火山灰为其提供了最初形成的物质基础,B正确;火山熔岩流要漫长时间才能形成土壤,故最初养分不是来自火山熔岩流,A错误,浮毯型草甸与湖底没有接触,难以吸收湖底沉积物的养分,C错误;水生动植物稀少,养分难以满足浮毯型草甸生长,D错误。故选B。
【8题详解】
云南位于亚热带,但该湖的海拔较高,气温较低,腐殖质分解缓慢,积累多,厚度大,①正确;空气稀薄,不利草甸生长,②错误;湖底的沉积物对草甸生长影响较小,③错误;气候湿润,水生植物茂盛,厚度大,④正确。综上所述,D正确,ABC错误,故选D。
【9题详解】
北海浮毯型草甸覆盖于湖面,减少了湖水的蒸发量,可能使湖区的降水减少,①④错误;湿地草甸可以为生物提供生存的环境,增加生物多样性,②正确;湿地草甸可吸收杂质,净化水体,③正确。综上所述,B正确,ACD错误,故选B。
【点睛】湿地的主要功能包括:提供水源、补充地下水、调节流量、保留营养物质、防止盐水入侵、维持生物多样性、净化水质、提供可利用的资源等。
嘉陵江支流涪江某河段(自北向南流)枯水期时右侧河床基岩裸露,在厚度不足1米的砂岩表层分布有数量众多、形态各异的凹坑、石洞,宛如一幅石版浮雕长卷沿江徐徐展开(下图)。浮雕长卷面积超过10万平方米,南侧砂岩下的泥岩出露明显。据此完成下面小题。
10. 石版浮雕长卷形成的外部条件主要是( )
①河谷狭窄幽深②河谷宽阔平缓③流水下切强烈④流水下切较缓
A. ①④B. ①③C. ②③D. ②④
11. 石版浮雕长卷南侧泥岩出露原因是( )
A. 泥岩遭受侵蚀B. 地壳缓慢下降C. 砂岩遭受剥蚀D. 泥岩不断发育
【答案】10. D 11. C
【解析】
【分析】
【10题详解】
石版浮雕长卷面积大,形成这种地貌首先需要大面积海拔相当的砂岩,宽阔平缓的河谷,比狭窄幽深条件更佳,①错②对;宽阔平缓的河床水流缓慢,流水下切缓慢,可以在砂岩表层形成众多形态各异的凹坑、石洞等,③错④对。综上所述,②④正确,故选D。
【11题详解】
该河段河床基岩为硬度不高的砂岩,该河段自北向南流,流水侵蚀砂岩形成的浮雕长卷。浮雕长卷的南侧泥岩出露,最大的可能是表层砂岩以北剥蚀掉,露出了下面泥岩层,即泥岩在砂岩层的下部,沉积时间更早,C符合题意;泥岩遭受侵蚀与否不重要,重要的是泥岩上面的岩层被剥蚀,才能泥岩出露,排除A;地壳缓慢下降会使表层基岩更不容易被侵蚀,泥岩就更不易出露地表了,排除C;泥岩发育需要特殊环境,目前不满足,排除D。故选C。
【点睛】巨型浮雕的底板是巨大的河床基岩-砂岩。
砂岩北部为迎水段,水动力条件较好。流水携带砂砾,洪水期又夹带大量卵砾石。砂岩略高于周边河床,砂岩顶面天然有一定的起伏,江水流入后较为低洼的部位会形成上升漩涡水流,裹挟着砾石磨蚀砂岩,形成椭圆形、圆形等河床壶穴。水流很急时,裹挟的卵砾石还会有跳跃前进的现象,形成许多浅浅的洼坑,不断形成新的密集分布的壶穴。初生壶穴原本彼此分散独立,呈盘状或碗状,随着河流冲刷时间的延长,壶穴不断变大变深,相邻壶穴彼此重叠、复合贯通,最后上面所提及的形成岩壁光滑、形态复杂的类似“沟槽”等衍生景观。这就是石版浮雕的成因。
二、非选择题
12. 阅读图文资料,完成下列要求。
宁夏黄河灌区(左图)气候干旱,大小灌渠星罗棋布。灌区内引水渠广布,排水欠佳,湖沼众多。新中国成立后,当地对湖沼进行了大规模的排水垦殖。近年来,灌区推广精准灌溉、灌渠防渗漏改造等农业节水技术,湖沼萎缩严重。右图示意2000~2020年宁夏黄河灌区地表水体补给地下水量的变化。历史上宁夏平原灌渠溃决频发,水患严重。
(1)分析历史上宁夏平原水患严重原因。
(2)分析宁夏黄河灌区湖沼众多的原因。
(3)推测近年来宁夏黄河灌区地下水位变化的趋势,并分析原因。
(4)简述黄河灌区地下水位变化给当地生态环境带来的主要影响及对人类的启示。
【答案】(1)受夏季风和地形(贺兰山)影响,降水集中,多暴雨;汛期时黄河水位上涨,易造成河岸坍塌、河水外泄,甚至改道;黄河(自南向北流,)初冬和初春易发生凌汛;灌渠泥沙淤积,导致渠道变浅、渠岸降低,灌渠水位上升,易决口;退水沟排水不畅,易积水成灾;灌渠管理不当等。
(2)水患多发,容易积水;地势低平,灌渠密布;受夏季风的影响,降水集中,雨季洪水滞留;排水不畅,灌溉余水易在低洼处汇集;地下水水位较高,地下水补给湖沼等。
(3)地下水位逐渐降低。大量湖沼被改造成农田;节水灌溉技术的推广使得农业用水的下渗和排放量减少;城市建设用地面积增加,地表水下渗困难;地下水的补给量减少;人口增加,生产规模扩大,地下水超采。
(4)影响:土地盐碱化程度减轻,湖沼萎缩。启示:自然环境是一个整体,各要素之间相互联系、相互制约。
【解析】
【分析】本题以宁夏平原为背景,设置4道小题,涉及宁夏平原水患、地下水等知识,考查学生获取解读信息、调动运用知识的能力,体现了区域认知、综合思维及地理实践力的学科素养。
【小问1详解】
据图可知,受夏季风和地形(贺兰山)影响,贺兰山东坡是迎风坡,降水集中,且多暴雨;夏季汛期时黄河水位上涨,易造成河岸坍塌、河水外泄,甚至改道,淹没平原的部分地区;黄河在宁夏平原自南向北流,气温低,河流结冰,初冬和初春易发生凌汛,冰块阻塞河道;灌渠泥沙淤积,导致渠道变浅、渠岸降低,灌渠水位上升,易决口,导致洪涝多发;地势平坦,退水沟排水不畅,易积水成灾;灌渠管理不当,排水不畅等。
【小问2详解】
宁夏黄河灌区夏季水患多发,地表容易积水;宁夏平原地势低平,灌渠密布,容易汇水形成湖沼;受夏季风的影响,降水集中,平原地形平坦,雨季洪水滞留;平原地形平坦,排水不畅,灌溉余水易在低洼处汇集,形成湖沼;地下水水位较高,地下水补给湖沼,导致湖沼水面升高等。
【小问3详解】
据右图可知,宁夏黄河灌区地下水位逐渐降低。地下水位逐渐降低原因是新中国成立后,当地对湖沼进行了大规模的排水垦殖,大量湖沼被改造成农田;近年来,灌区推广精准灌溉、灌渠防渗漏改造等农业节水技术,节水灌溉技术的推广使得农业用水的下渗和排放量减少;随着城市化的发展,城市建设用地面积增加,地表水下渗困难;右图示意2000~2020年宁夏黄河灌区地表水体补给地下水量的变化,据图可知地下水的补给量减少;宁夏黄河灌区人口增加,生产规模扩大,地下水超采等。
【小问4详解】
宁夏黄河灌区地下水位逐渐降低,带来的影响主要是地下水水位下降,土地盐碱化程度减轻,湖沼水位下降,湖沼萎缩。黄河灌区地下水位变化给当地生态环境带来的主要影响及对人类的启示是自然环境是一个整体,各要素之间相互联系、相互制约,牵一发而动全身。
13. 阅读图文资料,完成下列要求。
蒙古国地处亚欧大陆内部,当地植被的返青期(即春季植被生长的开始日期)多出现在4月底到5月初,近年来该国植被返青期有明显的提前趋势。下图示意2000~2020年当地植被返青前(即上年11月—当年4月)最高温、最低温和降水量的变化,其中虚线表示变化趋势。
(1)描述2000~2020年蒙古国植被返青前气温变化的特点。
(2)说明2000~2020年蒙古国植被返青前气温变化导致植被返青期提前的原因。
(3)研究发现,临近植被返青期时,蒙古国最高温升高会推迟返青期,最低温升高则会使返青期提前,试分析原因。
(4)有观点认为蒙古国植被返青前图示气候变化可减弱沙尘暴的频率和强度。你是否认同,请说明理由。
【答案】(1)气温呈上升趋势;白天(最高温)升温速度快;夜晚(最低温)升温速度慢;气温日较差增大。
(2)气温升高,无霜期延长,植物生长期提前;冰雪和冻土融化时间提前,土壤水分含量增加,返青期提前。
(3)临近植被返青期(4月下旬),最高温升高,会使白天蒸发量增大,土壤水分不能满足植被返青需求;最低温升高,既能减少夜晚出现冻害的可能性,又能提供较多的冰雪融水,提高土壤含水量。
(4)认同,返青前气温升高,植被返青期提前,地表植被覆盖率提高,裸地减少,沙源地面积缩小。
不认同,返青前降水减少,积雪量少;气温升高,积雪融化提前,蒸发量增大;裸地增多,沙源地面积扩大
【解析】
【分析】本题以蒙古国植被返青期为材料,考查自然地理环境的整体性等相关知识,考查学生获取和解读地理信息、调动和运用地理知识、基本技能、描述和阐释地理事物的能力,以及人地协调观、综合思维、区域认知、地理实践力的学科核心素养。
【小问1详解】
读图可知,从2000~2020年,蒙古国植被返青前的最高温和最低温均呈现上升趋势,表明整体气温在逐年升高。由于最高温出现在白天,最低温出现在夜晚,图中最高温(白天)的升温速度明显快于最低温(夜晚)的升温速度,这意味着昼夜温差在逐渐增大。
【小问2详解】
气温的上升会促进土壤和冰雪的解冻和融化,为植被生长提供了更早的土壤和水分条件。春季最低气温的升高,无霜期延长,可以为植被提供更适宜的生长环境,减少低温对植被的限制,有助于植被提前返青。
【小问3详解】
从水分和冻融作用等展开分析。最高温升高推迟返青期:当最高温升高时,土壤水分蒸发会加剧,导致植物体内水分不足,影响植物的生长和代谢,从而推迟返青期。 最低温升高提前返青期:最低温的升高有利于减少土壤冻融过程对植物根系的伤害;最低温的升高使冰雪和冻土解冻量增多,提高土壤含水量,为植被生长提供更多的水分条件。
小问4详解】
本题为开放性试题,回答认同或不认同均可,但要言之有理。例如认同:气温升高和降水量增加有利于地表植被的生长,植被覆盖率提高可以减少沙尘来源;植被能够固定土壤,减少风蚀作用,从而降低沙尘暴的频率和强度;气温升高会加速积雪融化,增加地表湿度,湿润的地表能够减少沙尘暴的扬尘作用,从而抑制沙尘暴的发生。不认同:读图可知,当地植被返青前降水量呈减少趋势,意味着积雪量也减少;气温升高,蒸发量也增大,不能为植物生长提供充足的水分,植被覆盖率降低,裸地面积增多,沙源面积扩大,会增加沙尘暴的频率和强度。
2024届山西省太原市高三下学期模拟考试(二)文科综合试卷-高中政治(原卷版+解析版): 这是一份2024届山西省太原市高三下学期模拟考试(二)文科综合试卷-高中政治(原卷版+解析版),文件包含2024届山西省太原市高三下学期模拟考试二文科综合试卷-高中政治原卷版docx、2024届山西省太原市高三下学期模拟考试二文科综合试卷-高中政治解析版docx等2份试卷配套教学资源,其中试卷共21页, 欢迎下载使用。
山西省太原市2024届高三下学期4月模拟考试(二)文科综合试卷: 这是一份山西省太原市2024届高三下学期4月模拟考试(二)文科综合试卷,文件包含山西省太原市2024届高三下学期模拟考试二文科综合试卷pdf、历史答案pdf、地理答案pdf、政治答案pdf等4份试卷配套教学资源,其中试卷共12页, 欢迎下载使用。
山西省太原市2024届高三下学期模拟考试(二)文科综合试卷: 这是一份山西省太原市2024届高三下学期模拟考试(二)文科综合试卷,文件包含山西省太原市2024届高三下学期模拟考试二文科综合试卷pdf、历史答案pdf、地理答案pdf、政治答案pdf等4份试卷配套教学资源,其中试卷共12页, 欢迎下载使用。

