广东省韶关市新丰县2023-2024学年七年级下学期期中道德与法治试题(原卷版+解析版)
展开
这是一份广东省韶关市新丰县2023-2024学年七年级下学期期中道德与法治试题(原卷版+解析版),文件包含广东省韶关市新丰县2023-2024学年七年级下学期期中道德与法治试题原卷版docx、广东省韶关市新丰县2023-2024学年七年级下学期期中道德与法治试题解析版docx等2份试卷配套教学资源,其中试卷共20页, 欢迎下载使用。
注意事项:
1.全卷共6页,满分为100分,考试用时为60分钟。
2.答卷前,考生务必用黑色字迹的签字笔或钢笔在答题卡填写自己的考号、姓名、考场号、座位号。用2B铅笔把对应号码的标题涂黑。
3.在答题卡上完成作答,答案写在试卷上无效。
一、选择题:本大题共20小题,每小题3分,共60分。在每小题给出的四个选项中,只有一项是最符合题目要求的。
1. 初中生小军的身高在一年内增高了6厘米,体重增长了3千克,这体现出青春期( )
A. 身体外形的变化B. 内部器官的完善
C. 性机能的成熟D. 自我意识迅速发展
【答案】A
【解析】
【详解】本题考查青春期身体变化的特点。青春期身体变化主要表现在三个方面:身体外形的变化,内部器官的完善,性机能的成熟。题干中身高增高、体重增长属于身体外形的变化。所以A符合题意,正确;BCD与题干不符。故本题选:A。
【点睛】解答本题要注意,青春期身体变化主要表现在三个方面:身体外形的变化,内部器官的完善,性机能的成熟。以及注意区分哪些属于身体外形的变化,哪些属于内部器官的完善。
2. 伴随着生长发育,我们的心理也会不断发生变化,出现矛盾和困惑。导致我们出现矛盾心理的变化有
①自我意识不断增强 ②认知能力得到发展 ③情感世界愈加丰富 ④说话声音发生变化
A. ①②③B. ①②④C. ①③④D. ②③④
【答案】A
【解析】
【详解】本题考查心理变化的表现。题干表述了进入青春期后,我们的心理也会发生变化,出现矛盾心理。①是正确的,自我意识不断增强,渴望独立,但由于身心发育不够成熟,还存在依赖心理,因此势必造成矛盾。由于这个时期我们的认知能力提高,对事情也有自己独特的见解,同时自我意识与独立意识的增强,以及情感世界变得丰富,这样在成长的过度期矛盾与困苦也日益增长。 ②③是正确的,④是错误的,说话声音发生变化,这是生理特点,不符合题意,排除。故本题选A。
3. 我国古代有一道经典的题:将“深山藏古寺”这句诗用画画出来。结果,多数学生画的都是山林后露出寺庙的一角;只有一位学生画的是山间小路上,一位挑着水的小和尚正往密林深处走……据此,对该学生的行为解读正确的是( )
A. 该生不理解题意B. 该生质疑老师的题目,具有批判精神
C. 该生打破思维定式,具有创造精神D. 该生具有独立意识,不接受他人的任何意见
【答案】C
【解析】
【详解】本题考查对批判思维的认识和理解。
C:题文中,多数学生画的都是山林后露出寺庙的一角;只有一位学生画的是山间小路上,一位挑着水的小和尚正往密林深处走,这位学生具有自己独特的思维,敢于打破思维定式,具有创造精神,故C说法正确;
AB:这是对材料的曲解,故说法错误;
D:这在材料中没有体现出来,故说法错误;
故本题选C。
4. 邓颖超曾寄语青少年:“我希望你们不是因循守旧、墨守陈规的一代,而是勇于创新、开拓前进的一代;不是满足现状、不思进取的一代,而是向往明天、创造未来的一代。”青春的创造( )
①要打破过去的一切,开创前人未走之路
②为了创造未来,有时也需要突破法律的制约
③要用智慧和双手去尝试、探索、实践,通过劳动改变自己,影响世界
④关注他人与社会,看重创造的意义和价值,做对社会有用的创造者
A. ②③B. ①②C. ③④D. ①④
【答案】C
【解析】
【详解】本题考查开发创造潜力。
③④:邓超寄语青少年的话,说明了青春的创造意味着要用智慧和双手去尝试、探索、实践,通过劳动改变自己,影响世界我们要关注他人与社会,看重创造的意义和价值,做对社会有用的创造者,故③④正确;
①:我们要敢于打破常规,追求生活的新奇与浪漫,开创前人未走之路。“打破过去的一切”不现实,故①错误;
②:即使为了创造未来,也要守法律,不能突破法律的制约,故②错误;
故本题选C。
5. “我就有一个精神,就是想当最好的,但是也不必须是要把别人压下去,而是想当我自己能当的最好的一个人。”中国女子自由式滑雪运动员谷爱凌的话启示我们( )
①自强的态度可以超越自我,助力青春成长
②自信造就强者,要在进取中激发潜能
③要不断追求独特,做一个与众不同的人
④正确认识自己,不依靠他人的帮助
A. ①②B. ①③C. ①④D. ②④
【答案】A
【解析】
【详解】本题考查自信自强的相关知识。
①②:题干中的话启示我们做最好的自己,要自强,自强的态度可以超越自我,助力青春成长;要自信,自信造就强者,要在进取中激发潜能,故①②符合题意;
③:做更好的自己,不是要追求独特,故③说法错误;
④:正确认识自己需要依靠他人的帮助,故④说法错误;
故本题选A。
6. 某校启动“明荣知耻,健康成长”活动,培养学生良好的道德修养和行为习惯,促进青少年道德教育具体化。“明荣知耻”要求我们做到( )
A. 我们要知廉耻,懂荣辱,但只要是自己想做的事情就应该大胆去做
B. 行动前监督调节,行动中审查愿望,行动后反思效果
C. 磨砺意志,拒绝一切诱惑,增强自控力
D. 树立底线意识,不做违反道德和法律的事
【答案】D
【解析】
【详解】本题考查的知识点是行己有耻。
D:“明荣知耻”要求我们做到树立底线意识,触碰道德和法律的事情坚决不做,D说法正确;
A:自己想做的事情也要符合道德和法律要求,否则不能做,A错误;
B:行动之前,审查愿望,行动之中,监督调解,行动之后,反思效果与影响,B错误;
C:要拒绝不良诱惑,C错误;
故本题选D。
7. “很开心,很意外,感觉有点幸运。”最近不少在草海大坝观鸥的游人都收到了一枝鲜花。昆明小伙赖泓庚说:“花市每天都有很多要处理的鲜花,我觉得很可惜,就想把这些鲜花变成一种温暖送给大家,希望给大家传递爱,也不浪费辜负这些可爱的鲜花。”由此你获得的感悟是( )
A. 花要叶扶,人要人帮B. 取之有度,用之有节
C. 海纳百川,有容乃大D. 积善成德,止于至善
【答案】D
【解析】
【详解】本题考查止于至善。
D:花市每天都有很多要处理的鲜花,我觉得很可惜,就想把这些鲜花变成一种温暖送给大家,希望给大家传递爱,告诉我们积善成德,止于至善,故D说法正确;
ABC:与题干主旨止于至善不符,故ABC不符合题意;
故本题选D。
8. “发乎情,止乎礼”。发乎情,即人情感在男女之间产生;止乎礼,就是受礼节的约束。青春期萌发对异性朦胧的情感,对此理解正确的是
①是青春成长的正常现象 ②这种情感是真正的爱情
③要慎重对待,理智处理 ④要热情开放,相互爱慕
A. ①②B. ③④
C. ①③D. ②④
【答案】C
【解析】
【详解】此题旨在考查学生对异性情感的认识,根据所学,进入青春期,我们对异性产生朦胧的情感,是正常的心理现象,但这不是真正的爱情,我们要慎重对待,理智处理,所以①③观点正确;②④观点错误,正确答案选C。
9. 有人提出“为健康而哭”,这表明我们在排解不良情绪时,有一种有效的方法( )
A. 向他人倾诉B. 可以在适当的场合哭一场
C. 进行激烈的运动D. 哭可以转移我们的注意力
【答案】B
【解析】
【详解】本题考查调节情绪的相关知识。
A:情绪会传染,故A不符合题意;
B:题干中的“为健康而哭”告诉我们可以通过哭来排解消极情绪,属于合理宣泄法,可以在适当的场合哭一场,故B符合题意;
C:激烈的运动不利于身体健康,故C说法错误;
D:哭不属于转移注意,故D不符合题意;
故本题选B。
10. “少年自有少年狂,心似骄阳万丈光,千难万挡我去闯,今朝唯我少年郎,天高海阔万里长,华夏少年意气扬,发愤图强做栋梁,不负年少。”歌曲《少年中国说》唱出了( )
①青春的活力 ②青春的自信 ③青春的自强 ④青春的放纵
A. ①②③B. ①②④C. ①③④D. ②③④
【答案】A
【解析】
【详解】本题考查青春的力量。
①②③:从歌曲《少年中国说》中,我们感受到了青春的活力,青春的自信,青春的自强,我们青少年要珍惜青春时光,要勤奋学习、要努力创造,让自己的青春无悔,①②③说法正确;
④:青春不能放纵,要做到青春有格,排除;
故本题选A。
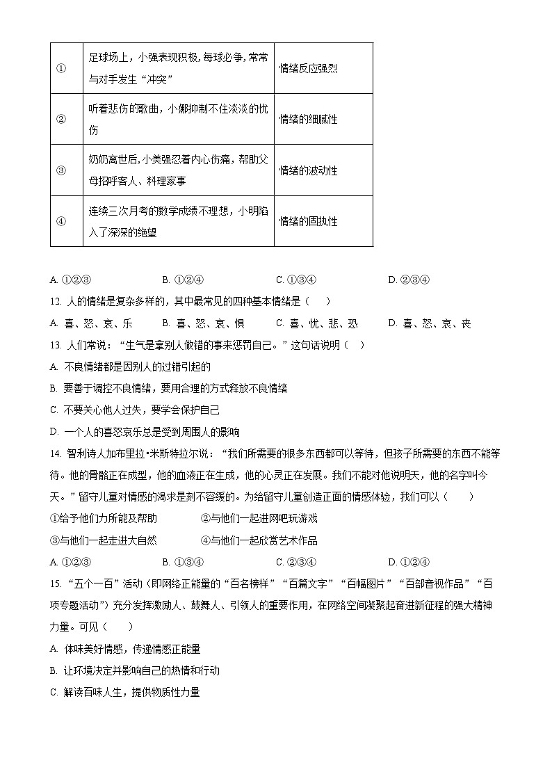
11. 以下是“情绪小专家”的诊断,正确的是( )
A. ①②③B. ①②④C. ①③④D. ②③④
【答案】B
【解析】
【详解】本题考查青春期情绪的特点。
①②④:“常常与对手发生‘冲突’”体现情绪反应强烈,“抑制不住淡淡的忧伤”体现情绪的细腻性,“陷入深深的绝望”体现情绪的固执性,故①②④说法正确;
③:“忍着内心伤痛”体现情绪的闭锁性,故③说法错误;
故本题选B。
12. 人的情绪是复杂多样的,其中最常见的四种基本情绪是( )
A. 喜、怒、哀、乐B. 喜、怒、哀、惧C. 喜、忧、悲、恐D. 喜、怒、哀、丧
【答案】B
【解析】
【详解】此题旨在考查学生对情绪的种类的认识,主要考查学生的识记能力。根据教材知识,根据所学,情绪的基本类型包括喜怒哀惧,所以正确答案选B。
13. 人们常说:“生气是拿别人做错的事来惩罚自己。”这句话说明( )
A. 不良情绪都是因别人的过错引起的
B. 要善于调控不良情绪,要用合理的方式释放不良情绪
C 不要关心他人过失,要学会保护自己
D. 一个人的喜怒哀乐总是受到周围人的影响
【答案】B
【解析】
【详解】本题考查对调控不良情绪的认识和理解。
AC:这曲解了题文的主旨,故说法错误;
B:材料中的话意在告诉我们,要善于调控不良情绪,要用合理的方式释放不良情绪,故B说法正确;
D:这在材料中没有体现出来,故与题意不符;
故本题选B。
14. 智利诗人加布里拉•米斯特拉尔说:“我们所需要的很多东西都可以等待,但孩子所需要的东西不能等待。他的骨骼正在成型,他的血液正在生成,他的心灵正在发展。我们不能对他说明天,他的名字叫今天。”留守儿童对情感的渴求是刻不容缓的。为给留守儿童创造正面的情感体验,我们可以( )
①给予他们力所能及帮助 ②与他们一起进网吧玩游戏
③与他们一起走进大自然 ④与他们一起欣赏艺术作品
A. ①②③B. ①③④C. ②③④D. ①②④
【答案】B
【解析】
【详解】本题考查创造正面的情感体验。
①③④:留守儿童对情感的渴求是刻不容缓的。关爱留守儿童不是家庭、学校或社区单一方面能够解决的,而需要全社会的共同努力。我们可以给予他们力所能及的帮助;与他们一起走进博物馆或大自然,与他们一起欣赏艺术作品,以培养他们高雅的生活情趣。故①③④正确;
②:进网吧玩游戏是不良诱惑,不利于留守儿童的健康成长,故排除②;
故本题选B。
15. “五个一百”活动(即网络正能量的“百名榜样”“百篇文字”“百幅图片”“百部音视作品”“百项专题活动”)充分发挥激励人、鼓舞人、引领人的重要作用,在网络空间凝聚起奋进新征程的强大精神力量。可见( )
A. 体味美好情感,传递情感正能量
B. 让环境决定并影响自己的热情和行动
C. 解读百味人生,提供物质性力量
D. 在交往互动中强制灌输情感与正能量
【答案】A
【解析】
【详解】本题考查感受美好情感、传递情感正能量的相关知识。
A:题干中我国开展“五个一百”活动,有利于培育积极健康,有利于我们从社会中获得丰富的精神滋养,传递情感正能量,促进社会文明进步,故A符合题意;
B:环境影响人们的热情和行动,但不能决定,故B说法错误;
C:题干提供精神动力,不是物质性力量,故C说法错误;
D:在交往互动中潜移默化灌输情感与正能量,故D说法错误;
故本题选A。
16. 孔子说:“见贤思齐焉,见不贤而内自省也。”“自省”就是通过自我意识来省察自己言行的过程,其目的正如朱熹所说:“日省其身,有则改之,无则加勉。”孔子的学生曾子终生力行“自省”这一主张,做到“吾日三省吾身”。这些告诉我们,自省有利于( )
①检视自己的不足 ②发扬自己的长处
③端正自己的行为 ④保持健康的心理
A. ①②B. ②④C. ①③D. ③④
【答案】C
【解析】
【详解】本题考查止于至善的相关知识。
①③:“自省”就是通过自我意识来省察自己言行的过程。日省其身,有则改之,无则加勉说明自省有利于我们检视自己的不足、端正自己的行为,①③正确;
②④:自省有利于我们检视自己的不足、端正自己的行为,与发扬自己的长处、保持健康的心理无关,②④与题意不符;
故本题选C。
17. 对下面漫画《校规》认识正确的是( )
A. 正确,应当保持距离,因男女授受不亲
B. 正确,距离产生美,可以减少矛盾冲突
C. 错误,不利于男女生正常交往,互相学习
D. 错误,男女生交往需要遵守礼仪
【答案】C
【解析】
【详解】本题考查正确看待与异性相处的有关知识。
C:题文材料中的漫画反映的是“某校规”规定男女生交往要保持50厘米的距离,这种做法是错误的,这会影响男女生的正常交往,不利于男女生之间相互学习,共同进步,故C符合题意;
AB:题文材料中的漫画反映的是“某校规”是错误的,这两个观点本身判断是错误的,也没有正确看待男女生之间的正常交往,故AB说法错误;
D:依据教材知识,男女生之间的交往需要内心坦荡、言谈得当、举止得体,而题文材料中的漫画反映的“某校规”的规定不利于男女生的正常交往,故D不符合题意;
故本题选C。
18. 排队坐公交车时,前面的人走得慢你会觉得烦躁,忍不住很想超过对方;上网时,网页加载半天也出不来,你会忍不住反复刷新页面……对于慢节奏,我们经常烦躁愤怒。生活节奏的加快,让我们对“慢”的容忍度越来越低了,这种“慢怒症”,正在吞噬我们的幸福感。对待“慢怒”,下列做法正确的是( )
A. 讲究科学的方法,合理地调控情绪
B. 保持乐观的心态,任何事情要忍耐
C. 愤怒情绪要压制,才能练就好脾气
D. 不良情绪要发泄,不管他人对与错
【答案】A
【解析】
【详解】本题考查调控情绪。
A:“慢怒症”有时会让我们产生消极情绪,我们应该学会合理调节情绪,讲究科学的方法,保持积极乐观的心态,做情绪的主人,A说法正确;
B:“任何事情”说法太绝对,宽容是有原则的,B错误;
C:愤怒情绪要调控,而不是压制,C错误;
D:不良情绪要发泄,要顾忌他人感受,也要明辨是非,D错误;
故本题选A。
19. 在焦虑、抑郁日益成为普遍社会问题的当下,如何应对负面情绪的侵袭,是现代人必修的人生功课。下列做法有利于缓解焦虑情绪的有 ( )
①当意识到自己焦虑时,听舒缓的音乐
②每天熬夜玩游戏刷手机以此缓解焦虑
③通过上课看课外书的方式来缓解紧张
④每天坚持跑步,以缓解紧张
A. ①③B. ②④C. ①②D. ①④
【答案】D
【解析】
【详解】本题考查正确认识调解情绪的方法。
①④:听舒缓的音乐,每天坚持跑步,都可以缓解紧张、焦虑的情绪,①④说法正确;
②:每天熬夜玩游戏刷手机不利于身心健康的发展,不利于缓解焦虑,②说法错误;
③:上课要认真听讲,而不能看课外书,③说法 错误;
故本题选D。
20. 下列对情绪、情感解读正确的是( )
A. 亲其师,信其道,乐其学——情感影响我们的判断和选择,促使我们作出行动
B. 人非草木,孰能无情;喜怒哀惧,人之常情——这里的“情”分别指“情绪”“情感”
C. 怒伤肝,喜伤心,思伤脾,忧伤肺,恐伤肾——不要表达任何情绪,以免危害健康
D. 你眉头开了,所以我笑了;你你眼睛红了,我天灰了——不在别人面前表达消极情绪
【答案】A
【解析】
【详解】本题考查情感的作用的有关知识。
A:题文材料中,“亲其师,信其道,乐其学”的意思是亲近师长,深信所学之道,对于学习也是乐在其中。这反映了情感影响我们的判断和选择,促使我们做出行动,故A说法正确;
B:题文材料中“人非草木,孰能无情”,这个“情”指的是情感;“喜怒哀惧,人之常情”的“情”是指情绪,故B说法错误;
C:题文材料中“怒伤肝,喜伤心,思伤脾,忧伤肺,恐伤肾”体现负面情绪状态可能会危害我们的身心健康,因此,我们要用合理的方式表达消极情绪,而不是不要表达,故C说法错误;
D:题文材料中“你眉头开了,所以我笑了;你眼睛红了,我的天灰了”,体现了情绪会相互感染;依据教材知识,持续地处于负面情绪状态会危害我们的身心健康,因此,我们要用合理的方式表达消极情绪,而不是“不在别人面前表达消极情绪”,故D说法错误;
故本题选A。
二、非选择题:本大题共3小题,第21小题10分,第22小题14分,第23小题16分,共40分。
21. 正视矛盾,排解烦恼
七年级(1)班的同学开展“青春期心理健康”主题班会活动,大家通过平时观察和相互了解,发现班里的个别同学出现了下列现象:
(1)上述两名同学表现出来的分别是青春期的什么矛盾心理?
(2)面对两位同学的烦恼,请你为他们提出合理化建议。
【答案】(1)反抗与依赖;闭锁与开放。
(2)参加集体活动,在集体的温暖中放松自己;求助他人,学习化解烦恼的方法;培养兴趣爱好转移注意,接纳和调适青春期的矛盾心理;学习自我调节来缓解心理矛盾;等等。
【解析】
【分析】考点考查:青春期的矛盾心理及化解
能力考查:调动和运用知识,论证和探究问题
核心素养:健全人格
【小问1详解】
第一步:审设问,明确主体、作答范围及作答角度;
本题的设问主体是中学生,需要运用青春期的矛盾心理的知识,从体现类习题的角度进行作答;
第二步:审材料,提取关键词,链接教材知识;
关键词①:小文经常与父母争执,心情坏透了,有时甚至想离家出走,但又觉得自己离不开父母,心里很苦恼→可链接反抗与依赖;
关键词②:小云总觉得自己的家境比不上其他同学,因此很自卑,不愿与同学们打交道,但她又很渴望和同学们交朋友,这让她很苦恼→可链接闭锁与开放;
第三步:整合信息,组织答案。
【小问2详解】
本题考查如何化解青春期的矛盾心理,结合课本知识进行回答。
22. 阅读材料,回答问题。
材料一 当下,有少数粉丝因对明星的狂热爱好而做出一系列不良行为,如漠视公众人物隐私、扰乱公共秩序,甚至因为偶像盲目、冲动消费,结果影响自己的学习和生活。若想减少甚至杜绝此类现象的发生,这要求我们在日常生活中要保持理性。
(1)结合材料一及“行己有耻”的相关知识,判断少数粉丝的追星行为是否理性。你认为应该怎样做到“行已有耻”?
材料二 学完“在品味情感中成长”这节内容后,同学们围绕“我们的情感”展开了讨论,请你一起来参与。
源源:生活中,我们只需要美好情感,不需要负面情感。
(2)你认为源源的观点正确吗?说说你的看法。
(3)列举现实生活中你自己传递情感正能量的例子。(不少于两个)
【答案】(1)(1)不理性;
(2)①“行己有耻”需要我们有知耻之心,不断提高辨别“耻”的能力;②“行己有耻”要求我们树立底线意识,触碰道德底线的事情不做,违反法律的事情坚决不做;③“行己有耻”需要我们磨砺意志,拒绝不良诱惑,不断增强自控力;
(2)(1)源源的观点不正确;
(2)理由:①负面的情感体验尽管不那么美好,会带来不舒服、不愉快的负面感受。但是,体验负面感受未必是件坏事,它可以丰富人生阅历,使生命更加饱满丰盈;②所以,我们要学会承受一些负面感受,善于将负面情感转变为成长的助力,从中获得美好的情感体验,不断成长;
(3)捐钱捐物;帮助他人;学会关爱他人;等等。
【解析】
【分析】考点考查:行己有耻的要求、正确认识负面情感、传递情感正能量的途径。
能力考查:获取与解读信息的能力、调动和运用知识的能力。
核心素养:道德修养、健全人格、责任意识。
【小问1详解】
小问(1):
第一步:审设问,明确主体、作答范围及作答角度。
本题的设问主体为学生,需要运用“行己有耻的要求”相关知识,从评析类题目的角度作答;
第二步:审材料,提取关键词,链接教材知识。
关键词:因对明星的狂热爱好而做出一系列不良行为→不理性;
第三步:整合信息,组织答案。
小问(2):
本题的设问主体为学生,需要运用“行己有耻的要求”相关知识,从做法类题目的角度作答;
第二步:审材料,提取关键词,链接教材知识。
关键词①:做出一系列不良行为→要我们有知耻之心,不断提高辨别“耻”的能力;
关键词②:漠视公众人物隐私、扰乱公共秩序→要求我们树立底线意识;
关键词③:因为偶像盲目、冲动消费→磨砺意志,拒绝不良诱惑,不断增强自控力;
第三步:整合信息,组织答案。
【小问2详解】
第一步:读题,提炼辩题。
观点:生活中,我们只需要美好情感,不需要负面情感;
第二步:根据所学知识和材料信息,判断观点正误。
正误判断:错误;
论据:正确认识负面情感;
第三步:整合信息,组织答案
【小问3详解】
本题要求列举现实生活中自己传递情感正能量的例子,属于开放性试题,符合题意即可。
23. 阅读材料,回答问题。
材料一 “心理着陆技术”是一种简单有效的专业心理稳定干预技术。
以下是“心理着陆技术”的三个主要步骤和相应可采取的具体做法: 。
(1)材料一中“心理着陆技术”三个步骤分别涉及哪些调节情绪的方法?
材料二 在“情绪理论”中,如下图:
(2)请谈谈“情绪理论”给你的启示。
(3)请你结合材料二谈谈为什么要以恰当的方式表达自己的情绪?
【答案】(1)①转移注意力。②放松训练。③改变认知评价。
(2)①不同的情绪带给我们不同的感受。②学会合理地调节情绪,有助于我们更好地适应环境,成为情绪的主人。③人的情绪是复杂多样的,各种各样的情绪丰富了我们的生活。④人的情绪是可以调控的,我们可以通过改变认知评价、转移注意、合理宣泄等方法调控情绪。
(3)①人与人之间的情绪会相互感染。即使没有语言的交流,一个人的表情、声调、姿态和动作所表达的情绪,也会影响周围的人。②情绪的表达不仅影响自己的身心健康,而且关乎人际交往。③因此,在人际交往中,我们需要了解自己的情绪,接受它们,并学会以恰当的方式表达出来。
【解析】
【分析】考点考查:调节情绪的方法、调节情绪的重要性、情绪的作用。
能力考查:调动和运用知识,描述和阐述事物。
核心素养:责任意识。
【小问1详解】
第一步:审设问,明确主体,作答范围及作答角度。
本题的设问主体为中学生,需要运用调节情绪的方法的有关知识,从做法类习题的角度进行作答。
第二步:审材料,提取关键词,链接教材知识。
关键词①:精神着陆→转移注意力。
关键词②:身体着陆→放松训练。
关键词③:抚慰性着陆→改变认知评价。
第三步:整合信息,组织答案。
【小问2详解】
第一步:审设问,明确主体,作答范围及作答角度。
本题的设问主体为中学生,需要运用调节情绪的重要性的有关知识,从启示类习题的角度进行作答。
第二步:审材料,提取关键词,链接教材知识。
关键词:情绪理论→可联系学会合理地调节情绪,有助于我们更好地适应环境,成为情绪的主人等作答。
第三步:整合信息,组织答案。
【小问3详解】
第一步:审设问,明确主体,作答范围及作答角度。
本题的设问主体为个人,需要运用情绪的作用的有关知识,从原因类习题的角度进行作答。
第二步:审材料,提取关键词,链接教材知识。
关键词:情绪理论→可联系人与人之间的情绪会相互感染。即使没有语言的交流,一个人的表情、声调、姿态和动作所表达的情绪,也会影响周围的人等作答。
第三步:整合信息,组织答案序号
情绪表现
情绪特点分析
①
足球场上,小强表现积极,每球必争,常常与对手发生“冲突”
情绪反应强烈
②
听着悲伤的歌曲,小娜抑制不住淡淡的忧伤
情绪的细腻性
③
奶奶离世后,小美强忍着内心伤痛,帮助父母招呼客人、料理家事
情绪的波动性
④
连续三次月考的数学成绩不理想,小明陷入了深深的绝望
情绪的固执性
现象一 因为学习的事情,小文经常与父母争执,心情坏透了,有时甚至想离家出走,但又觉得自己离不开父母,心里很苦恼。
现象二 班上的小云,总觉得自己的家境比不上其他同学,因此很自卑,不愿与同学们打交道,但她又很渴望和同学们交朋友,这让她很苦恼。
步骤一 精神着陆:寻找一本喜欢的书籍,朗读里面一篇自己最喜欢的文章。
步骤二 身体着陆:双手握紧拳头,从一数到五,然后慢慢放松拳头。
步骤三 抚慰性着陆:对自己说些善意的话,比如“我已经做得很棒了”“我有信心、有能力战胜困难”。
相关试卷
这是一份广东省韶关市新丰县2023-2024学年七年级下学期期中考试道德与法治试题,文件包含广东省韶关市新丰县2023-2024学年七年级下学期期中考试道德与法治试题docx、广东省韶关市新丰县2023-2024学年七年级下学期期中考试道德与法治答案docx等2份试卷配套教学资源,其中试卷共10页, 欢迎下载使用。
这是一份广东省韶关市新丰县+2023-2024学年八年级下学期期中考试道德与法治试题,文件包含广东省韶关市新丰县2023-2024学年八年级下学期期中考试道德与法治试题docx、广东省韶关市新丰县2023-2024学年八年级下学期期中考试道德与法治答案docx等2份试卷配套教学资源,其中试卷共9页, 欢迎下载使用。
这是一份2024年广东省韶关市部分学校中考一模道德与法治试题(原卷版+解析版),文件包含2024年广东省韶关市部分学校中考一模道德与法治试题原卷版docx、2024年广东省韶关市部分学校中考一模道德与法治试题解析版docx等2份试卷配套教学资源,其中试卷共25页, 欢迎下载使用。

