吉林省白城市洮南市第一中学2023-2024学年高一下学期4月期中生物试题(原卷版+解析版)
展开第I卷(选择题,45分)
一、单选题:每小题只有1个选项符合要求。每小题2分,15道题共30分。
1. 下列有关观察减数分裂实验的叙述,错误的是( )
A. 一般选用雄性个体的生殖器官作为实验材料
B. 可用蚕豆花粉母细胞减数分裂装片进行观察
C. 在能观察到减数分裂的装片中,可能观察到同源染色体联会现象
D. 用洋葱根尖制成装片,能观察到同源染色体联会现象
【答案】D
【解析】
【分析】一般来说,雄性个体产生的精子数量远远多于雌性个体产生的卵子数量。因此在选择观察减数分裂的材料时,要选择分裂旺盛的雄性个体生殖器官。另外,在动物卵巢内的减数分裂没有进行彻底,排卵时仅仅是次级卵母细胞,只有和精子相遇后,在精子的刺激下,才能继续完成减数第二次分裂,所以要完整观察减数分裂各时期的图象,特别是减数第二次分裂图象,一般选择雄性个体。
【详解】A、一般来说,雄性个体产生的精子数量远远多于雌性个体产生的卵子数量,因此在选择观察减数分裂的材料时,一般选用雄性个体的生殖器官,A正确;
B、蚕豆花粉母细胞能进行减数分裂形成精细胞,而且数量较多,适宜作为观察减数分裂的材料,B正确;
C、在能观察到减数分裂的装片中,可能观察到同源染色体联会(减数第一次分裂前期)现象,C正确;
D、洋葱根尖细胞不能进行减数分裂,因此不会观察到同源染色体联会现象,D错误。
故选D。
2. 图为某果蝇细胞内四条染色体上部分基因示意图,下列有关叙述不正确的是( )
A. 该果蝇的表现型为长翅灰身刚毛白眼雄性
B. 丙和丁染色体在减数第一次分裂前期能发生联会
C. 在有丝分裂后期,基因D、d、E、e、A、a、b会出现在细胞的同一极
D. 在减数第二次分裂后期,基因D、e、a、b一定不会出现在细胞的同一极
【答案】D
【解析】
【分析】分析题图:图中所示一条常染色体甲上含有长翅基因和灰身基因两种基因,它的同源染色体乙上含有残翅基因和黑身基因两种基因;X染色体丙上含有截刚毛基因和白眼基因两种基因,它的同源染色体Y上含有刚毛基因。
【详解】A、由图可知,甲与乙染色体、丙与丁染色体为同源染色体,且丁染色体为Y染色体,故该果蝇的基因型为DdEeXabYA,表现型为长翅灰身刚毛白眼雄性,A正确;
B、丙染色体为X染色体,丁染色体为Y染色体,两者为同源染色体,在减数第一次分裂前期可发生部分联会,B正确;
C、在有丝分裂后期,复制成两份的基因随着丝点分裂,被平均分配到细胞两极,即基因D、d、E、e、A、a、b会出现在细胞的同一极,C正确;
D、在减数第一次分裂前期联会时,甲与乙染色体中的非姐妹染色单体可能发生交叉互换,则可能出现甲染色体的某一条姐妹染色单体上有基因D与基因e,另一条姐妹染色单体上仍是基因D和基因E,若甲与丙染色体进入同一个次级精母细胞中,在减数第二次分裂后期,基因D、e、a、b可能出现在细胞的同一极,D错误。
故选D。
3. 水稻的多粒和少粒是一对相对性状,由一对等位基因控制。现有多粒植株甲和少 粒植株乙,为了判断多粒和少粒的显隐性关系,有两种方案可供选择(方案一让甲和乙分别自交,方案二让甲与乙杂交)。下列说法错误的是( )
A. 若方案一的子代有一方发生性状分离,则发生性状分离的亲本为显性性状
B. 若方案一的子代均未发生性状分离,则让二者子代进行杂交可判断性状显隐性
C. 若方案二的子代只出现一种表现型,则出现的性状即为显性性状
D. 若方案二的子代出现两种表现型,则让子代两种个体继续杂交可判断性状显隐性
【答案】D
【解析】
【分析】基因的分离定律
(1)内容:在生物的体细胞中,控制同一性状的遗传因子成对存在,不相融合;在形成配子时,成对的遗传因子发生分离,分离后的遗传因子分别进入不同的配子中,随配子遗传给后代。
(2)实质:在杂合子细胞中,位于一对同源染色体上的等位基因,具有一定的独立性;在减数分裂形成配子的过程中,等位基因会随同源染色体的分开而分离,分别进入到两个配子中,独立地随配子遗传给后代;
(3)适用范围:①一对相对性状的遗传;②细胞核内染色体上的基因;③进行有性生殖的真核生物;
【详解】A、方案一甲与乙分别自交有一方发生性状分离,则出现性状分离的一方为杂合子,则该杂合子表现为显性性状,A正确;
B、方案一甲与乙分别自交,子代均未发生性状分离,说明甲乙均为纯合子,二者再杂交子一代表现出来的性状为显性性状,B正确;
C、方案二甲与乙杂交,子代只出现一种表现型,说明甲与乙都是纯合子,则F1代表现出来的性状为显性性状,C正确;
D、方案二甲与乙杂交后代出现两种表现型,说明甲乙中有一方为杂合子,有一方为隐性纯合子,甲与乙的后代继续杂交依然无法判断显隐性,D错误。
故选D。
4. 辣椒具有重要的经济价值,品种众多,果实颜色丰富多彩。科研人员用多株红色(显性基因A控制)辣椒作母本,与黄色(隐性基因a控制)辣椒突变体作父本进行杂交,子代辣椒红色和黄色的比例为3:1,若要利用下图所示装置和不同颜色的小球模拟上述实验过程,下列叙述正确的是( )
A. 甲容器中放两种颜色的小球,比例为1:1
B. 每次抓取小球记录好后,应将两桶内剩余小球摇匀后重复实验
C. 从乙容器中抓取小球的过程,模拟了等位基因的分离
D. 从甲乙桶内各抓取一个小球组合在一起,即为杂交中的受精过程
【答案】D
【解析】
【分析】模拟性状分离比实验原理:生物形成生殖细胞(配子)时成对的基因分离,分别进入不同的配子中.当杂合子自交时,雌雄配子随机结合,后代出现性状分离,性状分离比为显性:隐性=3:1。用甲乙两个小桶分别代表雌雄生殖器官,甲乙两小桶内的彩球分别代表雌雄配子,用不同彩球的随机结合,模拟生物在生殖过程中,雌雄配子的随机组合。
【详解】A、依据子代辣椒红色和黄色的比例为3:1,可知亲代多株红色辣椒母本基因型为AA和Aa,且比例为1:1,所以甲容器中两种颜色的小球,比例为3:1,A错误;
B、每次抓取小球记录好后,应将抓取的小球放回到原来的桶里,再将桶内小球摇匀后重复实验,B错误;
C、乙容器模拟的是父本(基因型aa)的雄性生殖器官,没有等位基因,不能模拟等位基因的分离,C错误;
D、从甲乙桶内各抓取一个小球组合在一起,代表雌雄配子的结合,即为杂交中的受精过程,D正确。
故选D。
5. DNA双螺旋结构模型的提出是二十世纪自然科学的伟大成就之一。下列研究成果中,为该模型构建提供主要依据的是( )
①赫尔希和蔡斯证明DNA是遗传物质的实验
②威尔金斯和富兰克林等拍摄的DNA分子X射线衍射图谱
③查哥夫发现的DNA中嘌呤含量与嘧啶含量相等
④沃森和克里克提出的DNA半保留复制机制
A. ①②B. ②③C. ③④D. ①④
【答案】B
【解析】
【分析】威尔金斯和富兰克林提供了DNA衍射图谱;查哥夫提出碱基A的量总是等于T的量,C的量总是等于G的量;沃森和克里克在以上基础上提出了DNA分子的双螺旋结构模型。
【详解】①赫尔希和蔡斯通过噬菌体侵染大肠杆菌的实验,证明了DNA是遗传物质,与构建DNA双螺旋结构模型无关,①错误;
②沃森和克里克根据威尔金斯和富兰克林等拍摄的DNA分子X射线衍射图谱,推算出DNA分子呈螺旋结构,②正确;
③查哥夫发现的DNA中嘌呤含量与嘧啶含量相等,沃森和克里克据此推出碱基的配对方式,③正确;
④沃森和克里克提出的DNA半保留复制机制,是在DNA双螺旋结构模型之后提出的,④错误。
综上分析,B正确,ACD错误。
故选B。
6. 现有一豌豆种群(个体足够多),所有个体的基因型均为Aa,已知隐性纯合子产生的配子均没有活性,该种群在自然状态下繁殖n代后,子n代中能产生可育配子的个体所占比例为( )
A. (2n+1)/(2n+1)B. (2n+1-1)/(2n+1)
C. (2n+1)/(2n+2)D. (2n+1-2)/(2n+1)
【答案】C
【解析】
【分析】隐性纯合子产生的配子均没有活性,因此在每次对下一代进行计算时需将aa亲本排除在外。豌豆为严格闭花授粉植物,自然状态下自交。
【详解】繁殖1代:1/4AA、1/2Aa、1/4aa(排除)→1/3AA、2/3Aa;2代:3/6AA,2/6Aa、1/6aa(排除)→3/5AA、2/5Aa;3代:7/10AA、2/10Aa、1/10aa。观察可推出规律:每代能产生可育配子占2n+1/2n+2,故选C。
7. 如果下列所示基因分布状况的生物自交,其子代性状分离比例为9:3:3:1的是( )
A. B.
C. D.
【答案】B
【解析】
【分析】验证决定两对相对性状的基因是否位于一对同源染色体上可通过杂合子自交,如符合 9:3:3:1 及其变式比,则两对基因位于两对同源染色体上,如不符合 9:3:3:1,则两对基因位于一对同源染色体上。
【详解】A、由于AA、bb为纯合,所以只有一对基因Dd位于一对同源染色体上,因此,自交后代性状分离比为3:1,A错误;
B、由于AA纯合,所以只有两对基因Bb、Dd分别位于两对同源染色体上,因此自交后代性状分离比为9:3:3:1,B正确;
C、由于AA、bb、dd为纯合,自交后代不会出现性状分离,C错误;
D、由于DD为纯合,又因为Aa、Bb位于一对同源染色体上,所以后代在正常情况下性状分离比为3:1,D错误。
故选B。
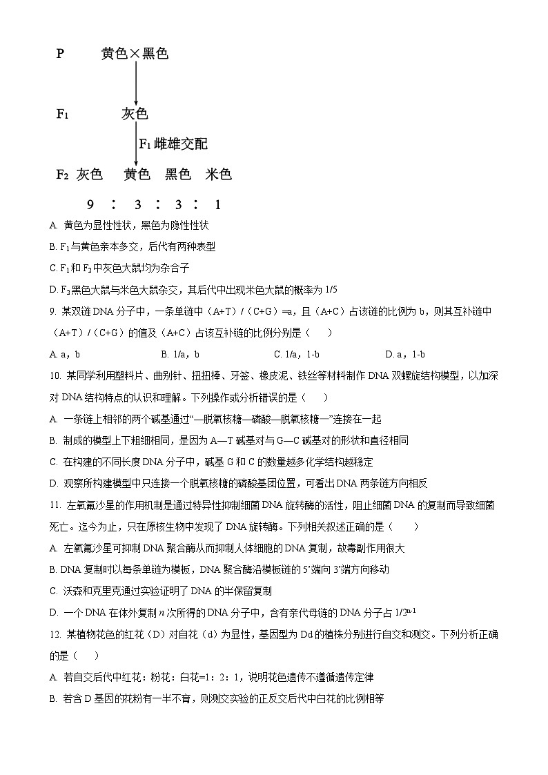
8. 大鼠的毛色由独立遗传的两对等位基因(A、a,B、b)控制。用黄色大鼠与黑色大鼠进行杂交实验,结果如图所示。据图判断,下列叙述正确的是( )
A. 黄色为显性性状,黑色为隐性性状
B. F1与黄色亲本多交,后代有两种表型
C. F1和F2中灰色大鼠均为杂合子
D. F2黑色大鼠与米色大鼠杂交,其后代中出现米色大鼠的概率为1/5
【答案】B
【解析】
【分析】基因的自由组合定律的实质是:位于非同源染色体上的非等位基因的分离或组合是互不干扰的;在减数分裂过程中,同源染色体上的等位基因彼此分离的同时,非同源染色体上的非等位基因自由组合。基因的自由组合定律的实质是:位于非同源染色体上的非等位基因的分离或组合是互不干扰的;在减数分裂过程中,同源染色体上的等位基因彼此分离的同时,非同源染色体上的非等位基因自由组合。
【详解】A、因F2中分离比为9:3:3:1,灰色占9份,所以灰色为双显性性状,米色占1份,所以米色为双隐性性状,黄色、黑色为单显性性状,A错误;
B、F1为双杂合子(AaBb),与黄色亲本(aaBB或AAbb)杂交,后代有两种表型,B正确;
C、F2出现性状分离,体色由两对等位基因控制,则F2灰色大鼠中有1/9为纯合子(AABB),其余为杂合子,C错误;
D、F2黑色大鼠中纯合子(AAbb或aaBB)所占比例为1/3,与米色大鼠(aabb)杂交不会产生米色大鼠,杂合子(Aabb或aaBb)所占比例为2/3,与米色大鼠(aabb)交配,产生米色大鼠的概率为(2/3)×1×(1/2)=1/3,D错误。
故选B。
9. 某双链DNA分子中,一条单链中(A+T)/(C+G)=a,且(A+C)占该链的比例为b,则其互补链中(A+T)/(C+G)的值及(A+C)占该互补链的比例分别是( )
A. a,bB. 1/a,bC. 1/a,1-bD. a,1-b
【答案】D
【解析】
【分析】碱基互补配对原则的规律:
(1)在双链DNA分子中,互补碱基两两相等,A=T,C=G,A+G=C+T,即嘌呤碱基总数等于嘧啶碱基总数。
(2)DNA分子的一条单链中(A+T)与(G+C)的比值等于其互补链和整个DNA分子中该种比例的比值。
(3)DNA分子一条链中(A+C)与(T+G)的比值与互补链中的该种碱基的比值互为倒数,在整个双链中该比值等于1。
【详解】某双链DNA分子中,一条单链(设为1链),其互补链(设为2链)。已知1链中(A1+T1)/(C1+G1)=a,根据碱基互补配对原则,A1=T2,C1=G2,T1=A2,G1=C2,故2链中(A2+T2)/(C2+G2)=(T1+A1)/(G1+C1)=a。已知1链中(A1+C1)占1链的比例为b,由于T1=A2,G1=C2,故2链中(A2+C2)占2链的比例等于1链中(T1+G1)占1链的比例为1-b。ABC错误,D正确。
故选D。
10. 某同学利用塑料片、曲别针、扭扭棒、牙签、橡皮泥、铁丝等材料制作DNA双螺旋结构模型,以加深对DNA结构特点的认识和理解。下列操作或分析错误的是( )
A. 一条链上相邻的两个碱基通过“—脱氧核糖—磷酸—脱氧核糖—”连接在一起
B. 制成的模型上下粗细相同,是因为A—T碱基对与G—C碱基对的形状和直径相同
C. 在构建的不同长度DNA分子中,碱基G和C的数量越多化学结构越稳定
D. 观察所构建模型中只连接一个脱氧核糖的磷酸基团位置,可看出DNA两条链方向相反
【答案】C
【解析】
【分析】1、一条链上相邻的两个碱基通过“-脱氧核糖-磷酸-脱氧核糖-”连接在一起。2、A-T碱基对与G-C碱基对具有相同的形状和直径。3、DNA两条链反向平行,具有方向性,具有游离磷酸基团的一端为该脱氧核苷酸链的3’端。
【详解】A、一条链上相邻的两个碱基通过“-脱氧核糖-磷酸-脱氧核糖-”连接在一起,A正确;
B、A-T碱基对与G-C碱基对具有相同的形状和直径, 制成的模型上下粗细相同,B正确;
C、在构建的相同长度DNA分子中,碱基G和C的数量越多,形成的氢键越多,化学结构越稳定 ,C错误;
D、DNA两条链反向平行,具有方向性,具有游离磷酸基团的一端为该脱氧核苷酸链的5’端,所以当观察所构建模型中只连接一个五碳糖的磷酸基团位置,可看出DNA 两条链方向相反,D正确。
故选C。
11. 左氧氟沙星的作用机制是通过特异性抑制细菌DNA旋转酶的活性,阻止细菌DNA的复制而导致细菌死亡。迄今为止,只在原核生物中发现了DNA旋转酶。下列相关叙述正确的是( )
A. 左氧氟沙星可抑制DNA聚合酶从而抑制人体细胞的DNA复制,故毒副作用很大
B. DNA复制时以每条单链为模板,DNA聚合酶沿模板链的5’端向3’端方向移动
C. 沃森和克里克通过实验证明了DNA的半保留复制
D. 一个DNA在体外复制n次所得的DNA分子中,含有亲代母链的DNA分子占1/2n-1
【答案】D
【解析】
【分析】已知DNA分子中的某种脱氧核苷酸数,求复制过程中需要的游离脱氧核苷酸数:①设一个DNA分子中有某核苷酸m个,则该DNA复制n次,需要该游离的该核苷酸数目为(2 n-1)×m个,②设一个DNA分子中有某核苷酸m个,则该DNA完成第n次复制,需游离的该核苷酸数目为2n-1×m个。
【详解】A、左氧氟沙星通过特异性抑制细菌DNA旋转酶的活性,阻止细菌DNA的复制而导致细菌死亡,迄今为止,只在原核生物中发现了DNA旋转酶,所以左氧氟沙星不会抑制DNA聚合酶的活性从而抑制人体细胞的DNA复制,A错误;
B、DNA复制时以每条链为模板,DNA聚合酶只能沿模板链的3'端→5'端方向移动,子链延伸方向是5'端→3'端,B错误;
C、梅塞尔森和斯塔尔通过实验证明了DNA的半保留复制,C错误;
D、一个DNA复制n次后形成2n个DNA分子,其中含有亲代母链的DNA分子有2个,占1/2n-1,D正确。
故选D。
12. 某植物花色的红花(D)对自花(d)为显性,基因型为Dd的植株分别进行自交和测交。下列分析正确的是( )
A. 若自交后代中红花:粉花:白花=1:2:1,说明花色遗传不遵循遗传定律
B. 若含D基因的花粉有一半不育,则测交实验的正反交后代中白花的比例相等
C. 若自交后代中基因型与表型比例相同,则可能是基因型为DD的个体致死
D. 若测交后代中基因型为dd的个体有1/4感病,子代花色表型比一定为4:3
【答案】C
【解析】
【分析】正常情况下,基因型为Dd的植株进行自交后代基因型的比为DD:Dd:dd=1:2:1,表现型为红花比白花=3:1,测交后代基因型和表现型的比均为1:1.
【详解】A、若Dd的植株自交后代中红花:粉花:白花=1:2:1,说明其形成两种配子,且雌雄配子随机结合,说明花色遗传遵循遗传定律,A错误;
B、若含D基因的花粉有一半不育,Dd做父本时产生的配子比为D:d=1:2,测交的结果为1:2,白花占2/3;而Dd做母本时,产生的配子比为D:d=1:1,测交后代也为1:1,白花占1/2,则测交实验的正反交后代中白花的比例不相等,B错误;
C、正常自交后代中基因型为DD:Dd:dd=1:2:1,表现型为红花比白花=3:1,若DD个体致死,基因型与表型比例都是2:1,C正确;
D、若测交后代中基因型为dd的个体有1/4感病,对白花的表现型没有影响,子代花色表型比为1:1,D错误。
故选C。
13. 下列关于伴性遗传及性染色体的说法,正确的是( )
A. 人体成熟的生殖细胞中只有性染色体,没有常染色体
B. 含X染色体的配子是雌配子,含Y染色体的配子是雄配子
C. 只有具有性别分化的生物才有性染色体之分
D. 抗维生素D佝偻病的遗传特点之一是男性患者多于女性患者
【答案】C
【解析】
【分析】1、人类的染色体包括常染色体和性染色体,无论是体细胞还是生殖细胞都同时含有常染色体和性染色体。
2、决定性别的基因位于性染色体上,但性染色体上的基因不都决定性别,性染色体上的遗传方式都与性别相关联,称为伴性遗传。
【详解】A、人体成熟的生殖细胞是经减数分裂得到,其中既有性染色体,又有常染色体,A错误;
B、XY型性别决定的生物,XY是雄性个体,XX是雌性个体,故含X染色体的配子是雌配子或雄配子,含Y染色体的配子是雄配子,B错误;
C、只有具有性别分化的生物才有性染色体之分,雌雄同株的植物等无性染色体,C正确;
D、抗维生素D佝偻病属于伴X染色体显性遗传病,该遗传病的遗传特点之一是女性患者多于男性患者,D错误。
故选C。
14. 1952年,赫尔希和蔡斯用35S和32P分别标记T2噬菌体时,正确的做法是( )
A. 分别用含35S和32P的人工培养基培养T2噬菌体
B. 分别用含35S和32P的培养基培养细菌,再分别用上述细菌培养T2噬菌体
C. 分别将35S和32P注入鸡胚,再用T2噬菌体感染鸡胚,
D. 分别用含35S和32P的动物血清培养T2噬菌体
【答案】B
【解析】
【分析】T2噬菌体侵染细菌的实验步骤:分别用35S或32P标记噬菌体→噬菌体与大肠杆菌混合培养→噬菌体侵染未被标记的细菌→在搅拌器中搅拌,然后离心,检测上清液和沉淀物中的放射性物质。
详解】A、噬菌体属于病毒,没有细胞结构,不能独立生活,所以不能用人工培养基培养T2噬菌体,A错误;
B、分别用35S和32P的培养基培养细菌,再分别用上述细菌培养T2噬菌体,从而分别标记噬菌体的DNA和蛋白质,B正确;
C、噬菌体是细菌病毒,不能用鸡胚细胞培养,C错误;
D、动物血清中没有细菌和细胞结构,不能培养T2噬菌体,D错误。
故选B。
15. 先天性夜盲症是X染色体上的一种遗传病,在人群中男性患者多于女性患者。一对表型正常的夫妇生有一个正常的女儿和一个患先天性夜盲症的孩子。下列相关叙述中不正确的是( )
A. 由表现正常的夫妇生患先天性夜盲症的孩子,可知致病基因为隐性
B. 患病孩子的性别为男孩,该致病基因来源于孩子的祖母或外祖母
C. 表现正常的女儿与表现正常的男人结婚,后代可能出现先天性夜盲症患者
D. 先天性夜盲症女性患者的儿子和父亲一定是患者
【答案】B
【解析】
【分析】父母正常但有患病的孩子,说明先天性夜盲症是隐性遗传病,该遗传病属于伴X染色体隐性遗传病。
【详解】A、因表现正常的夫妇有患先天性夜盲症的孩子,确定致病基因为隐性,A正确;
B、该病为伴X染色体隐性遗传病,因父母表现正常可知患病孩子的母亲为携带者,患病孩子的性别为男孩。该致病基因来源于孩子的外祖母或外祖父,B错误;
C、由于母亲是携带者,故表现正常的女儿可能是携带者,与表现正常的男人结婚,后代可能出现夜盲症的儿子,C正确;
D、先天性女性夜盲症患者的致病基因随X染色体传给儿子,儿子一定患病,先天性女性夜盲症患者的致病基因一个来自其父亲,一个来自其母亲,其父亲含有致病基因一定患病,D正确。
故选B。
二、不定项选择题:每小题有一个或者多个选项符合要求。每小题3分,5道题共15分,全对3分,错选0分,不全1分。
16. 如图为某DNA分子的部分平面结构图,该DNA分子片段中含有100个碱基对、40个胞嘧啶,则下列说法错误的是( )
A. ③是连接DNA单链上两个核糖核苷酸的化学键
B. 该DNA分子复制n次,含母链的DNA分子只有2个
C. ①与②交替连接,构成了DNA分子的基本骨架
D. 该DNA分子复制第n次,消耗的腺嘌呤脱氧核苷酸数为60×(2n-1)个
【答案】AD
【解析】
【分析】分析题图:图中①为脱氧核糖,②为磷酸,③为核苷酸内部的磷酸键,④为磷酸二酯键,⑤为氢键。
【详解】A、组成DNA分子的单位是脱氧核苷酸,③是脱氧核苷酸内部的磷酸键,④是连接DNA单链上两个脱氧核苷酸的磷酸二酯键,A错误;
B、根据DNA半保留复制特点,该DNA复制n次,含母链的DNA分子只有2个,B正确;
C、①是脱氧核糖,②是磷酸,两者交替连接构成了DNA分子的基本骨架,C正确;
D、该DNA分子片段中含100个碱基对,40个胞嘧啶,则A=(100×2-40×2)÷2=60个,该DNA分子复制第n次,消耗的腺嘌呤脱氧核苷酸数为60×(2n-1)-60×(2n-1-1)=60×2n-1个,D错误。
故选AD。
17. 小麦的分枝(A1)和不分枝(A2)的显隐性关系随着外界条件的变化而变化,水肥条件好时分枝为显性,水肥条件差时分枝为隐性。现将两株纯合的分枝小麦和不分枝小麦杂交获得F1,F1自交获得F2,并将F2的小麦随机均分为两组,一组置于水肥条件好的甲地中培养,另一组置于水肥条件差的乙地中培养,植株成熟后将甲地的分枝小麦和乙地的不分枝小麦交配获得F3。下列有关说法错误的是( )
A. 该实例说明生物的性状表现由遗传因子控制,与环境无关
B. 自然界中分枝小麦和不分枝小麦都有2种遗传因子组成
C. 将F3置于水肥条件好的环境下培养,分枝小麦:不分枝小麦=7:2
D. 将F3置于水肥条件差的环境下培养,不分枝小麦中纯合子占4/7
【答案】AD
【解析】
【分析】分析题意可知,纯合的分枝小麦(A1A1)和不分枝小麦(A2A2)杂交,获得F1为A1A2,在水肥条件好时呈现分枝性状,在水肥条件差时呈不分枝性状。F1自交获得F2,F2中A1A1:A1A2:A2A2=1:2:1。结合题干中实验组的条件分析:甲地的分枝小麦基因型包括A1A1与A1A2,比例为A1A1:A1A2=1:2,乙地的不分枝小麦基因型包括A2A2与A1A2,比例为A2A2:A1A2=1:2,甲地的分枝小麦和乙地的不分枝小麦交配获得 F3,则其基因型比例为A1A1:A1A2:A2A2=2:5:2。
【详解】A、由题意知,小麦的分枝(A1)和不分枝(A2)的显隐性关系随着外界条件的变化而变化,水肥条件好时分枝为显性,水肥条件差时分枝为隐性说明生物的表现型受基因和环境的共同作用,A错误;
B、由题意可知,基因型为A1A2的小麦,在水肥条件好时呈现分枝性状,在水肥条件差时呈不分枝性状,故分枝小麦和不分枝小麦都有纯合和杂合2种基因型,B正确;
C、结合分析可知,F3中基因型比例为A1A1:A1A2:A2A2=2:5:2,水肥条件好的情况下基因型为A1A2的小麦呈分枝性状,故F3后代分枝小麦∶不分枝小麦 =7∶2,C正确;
D、结合分析可知,F3中基因型比例为A1A1:A1A2:A2A2=2:5:2,若将 F3 置于水肥条件差的环境下培养,基因型为A1A2的小麦呈不分枝性状,则后代不分枝小麦中纯合子占2/7,D错误。
故选AD。
18. 某植物的花色性状由一系列的遗传因子(a1、a2、a3)控制,且前者相对于后者为显性,其中a1和a3都决定红色,a2决定蓝色。下列有关叙述正确的是( )
A. 红花植株的遗传因子组成有4种
B. 杂合蓝花植株的遗传因子组成为a2a3
C. 若两红花植株杂交后代中红花:蓝花=3:1,则亲本红花植株的遗传因子组成均为a1a2
D. 若遗传因子组成为a1a2、a2a3的两亲本杂交,子代中红花植株所占比例为1/2
【答案】ABD
【解析】
【分析】分离定律的实质:在生物的体细胞中,控制同一性状的遗传因子成对存在,不相融合;在形成配子时,成对的遗传因子发生分离,分离后的遗传因子分别进入不同的配子中,随配子遗传给后代。
【详解】A、依据题意可知,红花植株的遗传因子组成为a1a1、a1a2、a1a3、a3a3,共4种,A正确;
B、蓝花植株的遗传因子组成为a2a2、a2a3,其中a2a3为杂合子,B正确;
C、两红花植株杂交后代中出现蓝花植株,则亲本红花植株含有a2,若红花植株均为a1a2,其杂交后代满足红花:蓝花=3:1,若红花植株遗传因子组成为a1a2和a1a3,其杂交后代也满足红花:蓝花=3:l,C错误;
D、a1a2、a2a3两亲本杂交,其子代的遗传因子组成及比例为:a1a2:a1a3:a2a2:a2a3=1:1:1:1,其中红花植株所占比例为1/2,D正确。
故选ABD。
19. 如图是某雄性动物精巢中细胞进行分裂时,相关物质数量变化的部分曲线图。下列叙述正确的是( )
A. 若该图表示人体内细胞减数分裂时细胞中染色体的数量变化,则a=23
B. 若该图表示细胞内有丝分裂中心粒数量变化,则CD时刻已完成了着丝粒分裂
C 若该图表示有丝分裂中核DNA数量变化,则BC段染色体数:核DNA数=1:2
D. 若a=1,则该图可以表示有丝分裂或减数分裂时一条染色体上DNA数量的变化
【答案】ABD
【解析】
【分析】精巢中细胞分裂包括有丝分裂和减数分裂,减数分裂染色体复制一次,细胞连续分裂两次,导致最终子细胞染色体数目减半。
【详解】A、若该图表示人体内细胞减数分裂时细胞中染色体的数量变化,则可能是减数第一次分裂形成次级精母细胞的过程,减数第一次分裂过程中染色体数为2a=46,a=23,或者是减数分裂第二次分裂形成子细胞的过程,次级精母细胞后期染色体数为46条,形成的子细胞内染色体数为23条,故无论是减数分裂的哪一次分裂a都是23,A正确;
B、若该图表示细胞内有丝分裂中心粒数量变化,则CD时刻表示细胞分裂,由于着丝粒分裂发生在有丝分裂的后期,则CD时刻一定完成了着丝粒分裂,B正确;
C、若该图表示有丝分裂中核DNA数量变化,CD段表示细胞分裂,着丝粒分裂发生在BC段,则BC段染色体数∶核DNA数可能为1∶2(有丝分裂前期和中期)也可能是1∶1(有丝分裂后期),C错误;
D、若a=1,若该图可以表示有丝分裂或减数分裂时一条染色体上DNA数量的变化,BC段表示一条染色体上含有两个DNA,CD段表示着丝粒分裂,可以表示有丝分裂后期,也可以表示减数第二次分裂后期,D正确。
故选ABD。
20. 如图是某单基因遗传病系谱图,通过基因诊断知道3号不携带该遗传病的致病基因。下列相关分析错误的是
A. 该病是伴X染色体隐性遗传病
B. 1号和4号肯定携带有该致病基因
C. 6号和7号生育患该遗传病小孩的概率为1/8
D. 3号和4号再生一个男孩是正常的概率为1/4
【答案】D
【解析】
【分析】分析系谱图:3号和4号均正常,但他们有一个患病的儿子(8号),即“无中生有为隐性”,说明该病为隐性遗传病;又已知3号不携带该遗传病的致病基因,说明该病为伴X染色体隐性遗传病(用A、a表示).据此答题。
【详解】A、由以上分析可知,该病为伴X染色体隐性遗传病,A正确;
B、该病为伴X染色体隐性遗传病,根据5号和8号可知,1号和4号肯定携带有该致病基因,B正确;
C、6号的基因型及概率为1/2XAXA、1/2XAXa,7号的基因型为XAY,他们生育患病小孩的概率为1/2×1/4=1/8,C正确;
D、3号的基因型为XAY,4号的基因型为XAXa,他们再生一个男孩是正常的概率为1/2,D错误.
故选D。
【点睛】本题考查了伴性遗传的的遗传规律等知识。意在考查考生的能用文字、图表等多种形式准确描述生物学方面的内容的能力。
第Ⅱ卷(非选择题,共55分)
21. 如图1是某学习小组观察某动物睾丸中的部分细胞减数分裂而绘制的图像,图2是该小组根据减数分裂相关过程中细胞核DNA含量绘制的细胞数量图。请回答下列有关问题:
(1)图1中细胞①处于________ 期,细胞③中染色体行为变化的特点是________________
(2)图2缺少一组细胞核DNA相对含量为________的柱状图,该组对应于图1中细胞________的子细胞。
(3)图2中乙组细胞的核DNA相对含量介于2C到4C之间,说明这些细胞正在进行________。
(4)图1中的细胞②和细胞③分别对应图2中的________组。
【答案】(1) ①. 减数分裂Ⅰ前 ②. 同源染色体分离,非同源染色体自由组合
(2) ①. C ②. ②
(3)DNA复制 (4)甲和丙
【解析】
【分析】分析图可知,图中①具有同源染色体,且有联会现象,所以①表示减数分裂Ⅰ前期细胞,②不具同源染色体,且着丝粒分裂,所以②表示减数分裂Ⅱ后期细胞,③具有同源染色体,且同源染色体彼此分离,非同源染色体自由组合,所以③表示减数分裂Ⅰ后期细胞。图2中,乙细胞核DNA相对含量由2C到4C,表示DNA的复制,据此答题即可。
【小问1详解】
分析图可知,图中①具有同源染色体,且有联会现象,所以①表示减数分裂Ⅰ前期细胞。③具有同源染色体,且染色体变化特点是同源染色体彼此分离,非同源染色体自由组合,所以③表示减数分裂Ⅰ后期细胞。
【小问2详解】
精原细胞完成减数分裂后,精细胞内的DNA含量只有体细胞的一半,因此可以推知图2缺少含量为C的柱状图。②不具同源染色体,且着丝粒分裂,所以②表示减数分裂Ⅱ后期细胞,所以缺少组对应于图1中细胞②的子细胞。
【小问3详解】
当细胞中核DNA含量为2C-4C时,存在一个变化的区间,且减数分裂后期到末期不会发生DNA含量加倍的过程,因此只能为间期进行染色体DNA的复制。
【小问4详解】
图1中的细胞②属于减数分裂Ⅱ的后期,此时DNA含量经过减数第一次分裂间期的加倍,减数第一次分裂末期的减半与体细胞相同,因此为2C即为甲组。细胞③只是减数分裂Ⅰ的后期此时只经历了减数分裂Ⅰ间期的加倍,因此为4C即为丙组。
22. 下图为大肠杆菌DNA分子结构示意图(片段)。请根据图示分析并回答下列问题:
(1)图中1表示____,2表示____,1、2、3结合在一起的结构叫作____。
(2)3有____种,中文名称分别是____。
(3)DNA分子中3和4是通过____连接起来的。
(4)图中DNA分子片段中,游离的磷酸有____个。若大肠杆菌DNA分子的碱基G有x个,占其碱基总量的比例是y,则该DNA分子的碱基之间的氢键数目是____。
【答案】(1) ①. 磷酸基团 ②. 脱氧核糖 ③. (胞嘧啶或鸟嘌呤)脱氧核苷酸
(2) ①. 2 ②. 胞嘧啶或鸟嘌呤
(3)氢键 (4) ①. 2 ②. x+x/y
【解析】
【分析】DNA由脱氧核苷酸组成的大分子聚合物。脱氧核苷酸由碱基、脱氧核糖和磷酸构成。其中碱基有4种:腺嘌呤(A)、鸟嘌呤(G)、胸腺嘧啶(T)和胞嘧啶(C)。
【小问1详解】
据题图分析可知,图中1表示磷酸,2表示脱氧核糖,3表示含氮碱基,1、2、3结合在一起形成脱氧核苷酸。
【小问2详解】
3表示含氮碱基,由于3与4之间的氢键是3个,因此3可能是鸟嘌呤(G)或胞嘧啶(C)。
小问3详解】
3和4是通过氢键配对的。
【小问4详解】
DNA分子两条链反向平行,游离的磷酸有2个;该DNA分子中鸟嘌呤数目为x,因此G、C碱基对数目为x,占其碱基总量的比例是y,因此碱基总数为x/y,腺嘌呤=胸腺嘧啶=1/2(x/y-2x)=1/2x/y-x,由于G、C碱基对之间的氢键是3个,A、T碱基对之间的氢键是2个,因此DNA分子的碱基之间的氢键数是3x+2×(1/2x/y-x)=x+x/y。
23. 某种蝴蝶紫翅(B)对黄翅(b)为显性,绿眼(R)对白眼(r)为显性,两对基因分别位于两对常染色体上。现有紫翅白眼与黄翅绿眼的亲代个体杂交,F1均为紫翅绿眼F1雄雄个体相互交配得到F2共1335只,其中紫翅1022只、黄翅313只、绿眼1033只、白眼302只。请回答下列问题:
(1)由此判断亲本的基因型为____,F2中紫翅白眼个体所占比例为____。
(2)F2中重组类型是____。
(3)现欲确定F2中一只黄翅绿眼雄性蝴蝶的基因型,最好采取_____的方法,请简述实验思路与结果结论:实验思路:____
预测实验结果及结论:①____。②____。
【答案】(1) ①. BBrr、bbRR ②. 3/16
(2)紫翅绿眼和黄翅白眼
(3) ①. 测交 ②. 该黄翅绿眼雄性蝴蝶与多只黄翅白眼的雌性蝴蝶交配,观察并记录后代表现型 ③. 若后代个体均为黄翅绿眼,则该个体基因型为bbRR ④. 若后代个体黄翅绿眼和黄翅白眼比例为1:1(或后代出现黄翅白眼),则该个体基因型为bbRr
【解析】
【分析】根据题意分析可知:蝴蝶紫翅(B)对黄翅(b)为显性,绿眼(R )对白眼(r)为显性,两对基因分别位于两对常染色体上,遵循基因的自由组合定律。紫翅白眼与黄翅绿眼的亲代个体杂交,F1均为紫翅绿眼,F1雌雄个体相互交配得到F2,其中紫翅∶黄翅=1022∶313≈3∶1,绿眼∶白眼=1033∶302≈3∶1,说明F1紫翅绿眼的基因型为BbRr。
【小问1详解】
已知某种蝴蝶紫翅(B)对黄翅(b)为显性,绿眼(R)对白眼(r)为显性,两对基因分别位于两对常染色体上。由于亲代表现型为紫翅白眼(B-rr)与黄翅绿眼(bbR-),F1均为紫翅绿眼(B-R-),可知亲代基因型为BBrr、bbRR,F2中紫翅白眼(B-rr)个体所占比例为3/4×1/4=3/16。
【小问2详解】
根据F1雌雄个体相互交配得到F2,其中紫翅∶黄翅=1022∶313≈3∶1,绿眼∶白眼=1033∶302≈3∶1,说明F1紫翅绿眼的基因型为BbRr。则F2中有四种表现型,分别为紫翅绿眼、紫翅白眼、黄翅绿眼和黄翅白眼,其中重组类型是紫翅绿眼和黄翅白眼。
【小问3详解】
F2中黄翅绿眼的基因型为bbRR、bbRr,现欲确定F2中一只黄翅绿眼雄性蝴蝶的基因型,最好采取测交的方法,让该黄翅绿眼雄性蝴蝶与多只黄翅白眼的雌性蝴蝶交配,观察并记录后代表现型。若该个体基因型为bbRR,则后代个体(bbR-)均为黄翅绿眼;若该个体基因型为bbRr,则后代个体黄翅绿眼(bbRr)和黄翅白眼(bbrr)比例为1∶1(或后代出现黄翅白眼)。
24. 如图1、2分别为DNA分子结构及复制示意图。请据图回答下列问题:
(1)1953年沃森和克里克提出了____模型。该模型认为:DNA分子中的____交替连接,排列在外侧,构成基本骨架;碱基排列在内侧。
(2)图中所示的A酶为____酶,作用于DNA结构中的氢键。DNA复制所需基本条件主要包括_____(至少答出两项)等。
(3)从图2可以看出,DNA复制有多个起点,其意义在于____;从图2还可以看出DNA复制时,一条子链是连续合成的,而另一条子链是不连续合成的,即先形成短链片段再通过_____酶相互连接。
【答案】(1) ①. DNA双螺旋结构 ②. 磷酸和脱氧核糖
(2) ①. 解旋 ②. 模板、酶、原料和能量
(3) ①. 提高了复制速率 ②. DNA连接
【解析】
【分析】DNA是由脱氧核苷酸组成的大分子聚合物。脱氧核苷酸由碱基、脱氧核糖和磷酸构成。其中碱基有4种:腺嘌呤(A)、鸟嘌呤(G)、胸腺嘧啶(T)和胞嘧啶(C)。DNA 分子结构中,两条多脱氧核苷酸链围绕一个共同的中心轴盘绕,构成双螺旋结构。脱氧核糖-磷酸连在螺旋结构的外面,碱基朝向里面。两条多脱氧核苷酸链反向互补,通过碱基间的氢键形成的碱基配对相连,形成相当稳定的组合。碱基互补配对的原则为A-T、G-C,因此嘌呤数目(A+G)=嘧啶数目(T+C)。DNA在复制时,以亲代DNA的每一个单链作模板,合成完全相同的两个双链子代DNA,每个子代DNA中都含有一个亲代DNA链,这种现象称为DNA的半保留复制。
【小问1详解】
1953年沃森和克里克提出了DNA双螺旋结构模型。DNA分子中的脱氧核糖与磷酸交替连接,排列在外侧,构成基本骨架。
【小问2详解】
图中所示的A酶为解旋酶,作用于碱基之间的氢键,使DNA双螺旋结构打开。DNA复制所需基本条件主要包括模板、酶、原料和能量等。
【小问3详解】
从图2可以看出,DNA复制有多个起点,从而提高复制速率。由图可知,DNA复制时,一条子链是连续合成的,而另一条子链是不连续合成的,即先形成短链片段,再通过DNA连接酶构建磷酸二酯键将两个片段相互连接。
25. 下图甲为白化病基因(用a表示)和红绿色盲基因(用b表示)在某人体细胞中分布的示意图:下图乙为有关红绿色盲和白化病的某家庭遗传系谱图,其中Ⅲ9同时患白化病和红绿色盲,○、□表示正常个体,请据图回答:
(1)图甲细胞产生的带有致病基因的生殖细胞的基因型有____。
(2)根据图乙判断,Ⅱ4患____病,Ⅱ7患____病;Ⅱ8是纯合子的概率是____。
(3)Ⅲ12的基因型是____;我国婚姻法规定,禁止近亲结婚,若Ⅲ10和Ⅲ12结婚,所生子女中发病率是____。
【答案】(1)aXB、aXb、AXb
(2) ①. 白化 ②. 色盲 ③. 1/6
(3) ①. AAXBY或AaXBY ②. 13/48
【解析】
【分析】分析图甲:图甲为白化基因(用a表示)和红绿色盲基因(用b表示)在某人体细胞中分布示意图,白化病是常染色体隐性遗传病,色盲是伴X染色体隐性遗传病,因此图甲所示个体的基因型为AaXBXb。分析图乙:由Ⅱ-5×Ⅱ-6→Ⅲ-11可知,带有竖线的个体表示患白患病,即Ⅱ-4、Ⅲ-9和Ⅲ-11都患有常染色体隐性遗传病,即白化病,则Ⅱ-7和Ⅲ-9患有色盲。
【小问1详解】
图甲为白化基因(用a表示)和红绿色盲基因(用b表示)在某人体细胞中分布示意图,白化病是常染色体隐性遗传病,色盲是伴X染色体隐性遗传病,故图甲细胞的基因型为AaXBXb,能产生四种基因型的配子,即AXB、aXb、AXb、aXB,其中aXB、aXb、AXb带有致病基因。
【小问2详解】
据图乙可知,由Ⅱ-5×Ⅱ-6→Ⅲ-11,符合无中生有为隐性,且女患者的父亲正常,可知Ⅲ-11和Ⅱ-4都患有常染色体隐性遗传病,即白化病,则Ⅱ-7患色盲,所以Ⅰ-1、Ⅰ-2的基因型分别是:AaXBXb、AaXBY,所以Ⅱ-8(表现正常)是纯合子的概率是1/3×1/2=1/6。
【小问3详解】
据图可知,Ⅲ-11为白化病患者,故II-5的基因型为AaXBX‑ ,II-6的基因型为AaXBY,其后代Ⅲ-12两种病都不患,故其基因型为AAXBY或AaXBY。Ⅲ-12的基因型及比例是1/3AAXBY 、2/3AaXBY,Ⅲ-9同时患白化病和红绿色盲,则Ⅱ-3基因型为AaXBXb,Ⅱ-4基因型为aaXBY,Ⅲ-10的基因型及比例是1/2AaXBXB、1/2AaXBXb,Ⅲ-10和Ⅲ-12结婚,后代患白化病的概率为2/3×1/4=1/6,后代患色盲的概率为1/2×1/4=1/8,所以他们所生子女中患病的概率是1-(1-1/6)×(1-1/8)=13/48。
北京宏志中学2023-2024学年高一下学期期中考试生物试题(原卷版+解析版): 这是一份北京宏志中学2023-2024学年高一下学期期中考试生物试题(原卷版+解析版),文件包含北京宏志中学2023-2024学年高一下学期期中考试生物试题原卷版docx、北京宏志中学2023-2024学年高一下学期期中考试生物试题解析版docx等2份试卷配套教学资源,其中试卷共26页, 欢迎下载使用。
吉林省洮南市第一中学2023-2024学年高一下学期第一次月考生物试题(无答案): 这是一份吉林省洮南市第一中学2023-2024学年高一下学期第一次月考生物试题(无答案),共6页。试卷主要包含了单选题,不定项选择题,非选择题等内容,欢迎下载使用。
吉林省白山市抚松县第一中学2023-2024学年高一下学期4月月考生物试题(原卷版+解析版): 这是一份吉林省白山市抚松县第一中学2023-2024学年高一下学期4月月考生物试题(原卷版+解析版),文件包含吉林省白山市抚松县第一中学2023-2024学年高一下学期4月月考生物试题原卷版docx、吉林省白山市抚松县第一中学2023-2024学年高一下学期4月月考生物试题解析版docx等2份试卷配套教学资源,其中试卷共27页, 欢迎下载使用。

