福建省福州市仓山区福建师范大学附属中学2023-2024学年高二下学期4月期中生物试题(原卷版+解析版)
展开时间:90分钟 满分:100分
试卷说明:本卷共两大题,答案写在答卷的指定位置上,考试结束后,只交答卷。
一、选择题(共50分,1-5每题1分,6-20每题2分,21-25每题3分,每小题给出的四个选项中只有一个选项符合题目要求)
1. 人类有意无意地利用微生物发酵制作果酒或其他食品,已有几千年的历史。下列有关传统发酵技术的应用说法不正确的是( )
A. 醋酸发酵属于需氧发酵
B. 制作腐乳需要酵母菌、曲霉、毛霉的发酵
C. 制作泡菜前需将配制好的盐水煮沸,再冷却使用
D. 酒发酵初期通气的目的是促进酵母菌进行有氧呼吸,产生酒精
2. 如图所示装置可用于生物技术实践的相关实验,下列有关叙述错误的是( )
A. 装置乙既可用于果酒的制作,又可用于果醋的制作
B. 利用装置甲制作果酒时,瓶中的果汁不能装满,要留大约1/3的空间
C. 用装置乙制作果酒时温度应控制在30℃左右,制作果醋时应适当降温
D. 装置乙的充气口在制作果酒时要先打开后关闭,在制作果醋时要通入无菌空气
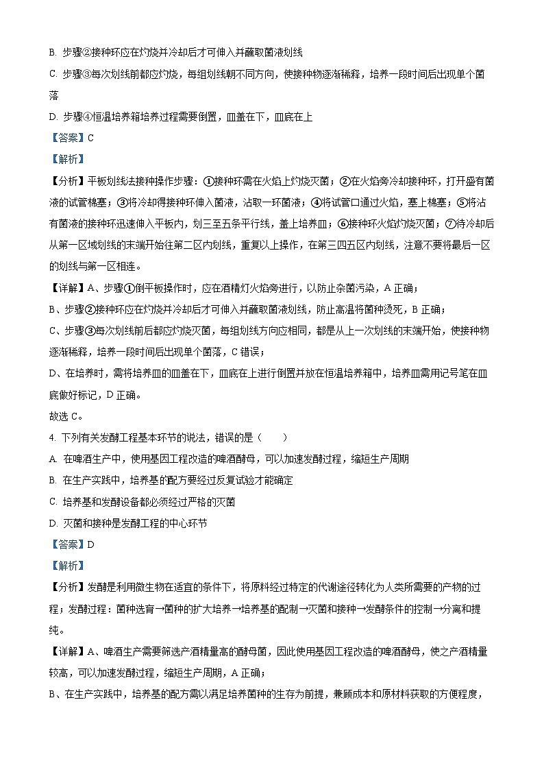
3. 如图表示培养和分离某种细菌的部分操作步骤,下列叙述错误的是( )
A. 步骤①倒平板操作时,应在酒精灯火焰旁进行
B. 步骤②接种环应在灼烧并冷却后才可伸入并蘸取菌液划线
C. 步骤③每次划线前都应灼烧,每组划线朝不同方向,使接种物逐渐稀释,培养一段时间后出现单个菌落
D. 步骤④恒温培养箱培养过程需要倒置,皿盖在下,皿底在上
4. 下列有关发酵工程基本环节的说法,错误的是( )
A. 在啤酒生产中,使用基因工程改造的啤酒酵母,可以加速发酵过程,缩短生产周期
B. 在生产实践中,培养基的配方要经过反复试验才能确定
C. 培养基和发酵设备都必须经过严格的灭菌
D. 灭菌和接种是发酵工程的中心环节
5. 下列关于细胞培养的叙述,正确的是( )
A. 利用植物细胞培养技术获得初生代谢物时,需要在培养基中添加琼脂
B. 体外增养杂交瘤细胞时,培养基加入血清后需湿热灭菌以确保无菌
C. 培养液中加入适量抗生素可防止杂菌污染
D. 分离并纯化固氮菌时,培养基中无需添加碳源但需要添加氮源
6. 微生物合成的油脂是制备生物柴油的新型原料。为筛选出产油脂的细菌,某小组进行了如图所示的实验。物质甲可将菌体内的油脂染成黑色。下列分析正确的是( )
A. 应将土壤菌液系列稀释、灭菌后再涂布到培养基A上
B. 培养基A、B、C都应添加油脂以达到筛选的目的
C. 培养基B中的菌落2和菌落4是产油脂的目的菌
D. 挑选培养基B中的目的菌接种到固体培养基中扩大培养
7. 如图表示通过植物细胞工程技术,利用马铃薯细胞和番茄细胞培育出杂种植株的实验流程.下列相关叙述错误的是( )
A. c过程需要适当时间和强度的光照
B. 经a过程处理时需要将细胞置于无菌水中
C. b过程依赖于细胞膜的流动性
D. 甲是呈不定形的薄壁组织团块
8. 为实现多肉植物的规模化生产,科研人员开展了如下研究。相关叙述错误的是( )
A. 过程①宜选择幼嫩的叶片,分别用次氯酸钠和70%的酒精消毒处理
B. 过程②应避光培养
C. 过程③应配制2种培养基,其主要目的是满足不同阶段试管苗对特定激素的需求
D. 过程④应在珍珠岩基质中添加适量蔗糖,为幼苗生长提供碳源
9. 某研究小组为测定药物对体外培养细胞的毒性,准备对某种动物的肝肿瘤细胞(甲)和正常肝细胞(乙)进行动物细胞培养。下列叙述正确的是( )
A. 制备肝细胞悬液时可用胃蛋白酶处理肝组织
B. 动物细胞培养时通常需要加入血清等天然成分
C. 恒温培养箱中CO2浓度维持在5%左右,主要为了维持细胞内PH
D. 乙细胞在原代培养过程中,通常会出现停止增殖的现象
10. 我国科学家成功地用iPS细胞克隆出了活体小鼠,部分流程如下图所示,其中Kdm4d为组蛋白去甲基化酶,TSA为组蛋白脱乙酰酶抑制剂。下列说法正确的是( )
A. 图示流程运用了重组DNA、体细胞核移植、胚胎移植等技术
B. ①过程的小分子化合物诱导小鼠成纤维细胞突变为iPS细胞
C. ③过程中使用有活性的病毒处理的目的是诱导细胞融合
D. 组蛋白乙酰化和去甲基化有利于重构胚后续的胚胎发育过程
11. 传统的多重PCR(MPCR)是在普通PCR的基础上,在同一个反应体系中加入不同的引物对,针对不同的模板或同一模板的不同区段进行特异性的扩增,从而得到多个目的片段的技术。随着科学技术的发展,MPCR技术在扩增方面取得新的突破,不再局限于在同一反应管中进行扩增,而是将不同的引物对和模板分散于相应独立的空间中进行扩增。下列相关叙述错误的是( )
A. 对于同一DNA片段的不同区段进行扩增时,不同引物的碱基排列顺序不能互补
B. 同一反应体系中扩增不同模板时需加入更多耐高温DNA聚合酶才能使扩增正常进行
C. 在目的DNA片段扩增时,若复性阶段温度控制过高,可能导致无产物
D. PCR扩增DNA时打开双螺旋的方式与细胞内不同,实质都是磷酸二酯键断裂
12. 2023年9月7日法新社报道:中国科学家首次成功地在猪胚胎中培育出含有人细胞的肾脏。科学家利用基因编辑技术敲除猪胚胎中肾脏形成所必需的两个基因、从而在胚胎相应位置创造出一个空位并添加人类多能干细胞来填补这个空位,最终培育拥有人细胞且功能正常的肾脏,下列相关叙述错误的是( )
A. 敲除猪胚胎中肾脏形成所必需的两个基因引起的变异属于基因突变
B. 早期胚胎培养需在CO2培养箱中进行,培养液含有糖类、血清等物质
C. 为获得更多胚胎,可通过注射促性腺激素促使母猪超数排卵
D. 该研究的突破,为解决器官移植中供体短缺问题带来了曙光
13. 在基因工程操作中常用聚丙烯酰胺凝胶电泳检测不同DNA片段。科研人员利用EcRⅠ和SamⅠ两种限制酶处理某DNA分子,得到如下电泳图谱。其中1号泳道是标准DNA样品,2号、3号、4号分别是EcRⅠ单独处理、SamⅠ单独处理、EcRⅠ和SamⅠ共同处理后的电泳结果。下列说法正确的是( )
A. 该DNA可能是含1000bp的环状DNA分子
B. 电泳图谱中DNA片段越小,距离起点越近
C. EcRⅠ和SamⅠ能够催化DNA的氢键断裂
D. EcRⅠ和SamⅠ切点最短相距约800bp
14. CRISPR/Cas9系统主要由向导RNA(SgRNA)和Cas9蛋白两部分组成,SgRNA可引导Cas9蛋白到特定基因位点进行切割,其机制如图所示。下列说法正确的是( )
A. Cas9蛋白相当于限制酶,切割特定基因位点的脱氧核糖和碱基之间的化学键
B. 向导RNA可以在逆转录酶的催化下合成,合成的原料包括四种核糖核苷酸
C. CRISPR/Cas9基因编辑技术有时会因SgRNA错误结合而出现“脱靶”现象,一般SgRNA序列越长,脱靶率越低
D. 对不同目标DNA进行编辑时,使用Cas9蛋白和相同的sgRNA进行基因编辑
15. 对牛的生殖细胞、受精卵或早期胚胎进行显微操作和处理可以获得目标个体,以满足人类的各种需求。下列相关叙述正确的是( )
A. 胚胎分割时,需将原肠胚的内细胞团均等分割再体外培养或移植
B. 体外受精时,精子和卵子需在获能液中处理以获得能量
C. 胚胎移植前,供受体母牛需用促性腺激素进行超数排卵
D. 用牛的体细胞进行克隆的成功率显著低于胚胎细胞
16. RTPCR是将RNA逆转录(RT)和cDNA的聚合酶链式扩增反应相结合的技术,可利用此技术获取目的基因,具体过程如图所示,以下说法错误的是( )
A. 设计扩增目的基因的引物时需考虑基因表达载体的序列
B. G—C含量高的引物在与模板链结合时,需要更高的温度
C. 过程Ⅰ需要加入缓冲液、原料、耐高温的DNA聚合酶和引物A等
D. 该技术用于对某些微量RNA病毒的检测,可提高检测的灵敏度
17. 下列有关受精过程和胚胎发育的说法,正确的是( )
A. 精子在雌性动物的子宫中获能后才能参与受精
B. 卵裂期细胞数目增多,每个细胞体积变小,有机物含量和种类不断减少
C. 囊胚期的细胞出现了细胞分化,但遗传物质未发生改变
D. 精子入卵后,保留原有的核膜,细胞核体积增大称为雄原核
18. 如图为以苹果皮为材料分离纯化用于果醋制作的菌种,已知所用培养基为“米曲汁乙醇碳酸钙培养基”—米曲汁1000mL、CaCO310g、95%乙醇30mL(灭菌后加入),在该培养基上、醋酸菌菌落周围会形成透明圆。下列有关说法正确的是( )
A. 图中器具、培养基都可用干热灭菌法灭菌
B. ②中的纯培养物来自苹果皮上的野生型酵母菌
C. ①扩大培养基中的菌种浓度约为8.1×109个/mL
D. 分离、计数的培养基至少制备3个,运用平板划线法
19. 将马铃薯胰蛋白酶抑制剂基因Pin Ⅱ导入杨树细胞,培育成了抗虫杨树。如图表示含目的基因的DNA分子和农杆菌质粒,图中Ampr表示氨苄青霉素抗性基因,Ner表示新霉素抗性基因,箭头表示识别序列完全不同的4种限制酶的切割位点。下列叙述不正确的是( )
A. 目的基因插入到质粒的T-DNA上,才能整合到受体细胞染色体中
B. 为使目的基因与质粒高效重组,最好选用EcRⅠ和PstⅠ
C. 成功导入重组质粒的细胞会表现为不抗氨苄青霉素、抗新霉素
D. 转化了的杨树细胞在合适条件下经脱分化即可形成抗虫杨树
20. 利用动物细胞融合方法,以SARS病毒棘突蛋白作为抗原制备出单克隆抗体(抗体D)。下图为使用不同抗体抑制病毒感染细胞的检测结果。下列相关叙述不正确的是( )
A. 对照抗体应不与SARS病毒特异性结合
B. 将抗体检测呈阳性的杂交瘤细胞注射到小鼠腹腔内,可获得大量抗体D
C. 检测抗体效果时需将SARS病毒与细胞混合一段时间后再加入抗体
D 抗体D需达到一定浓度才有明显抑制效果
21. 大肠杆菌pUC118质粒是基因工程中常用的一种运载体,具有氨苄青霉素抗性基因,该质粒中某限制酶的唯一切点位于lacZ基因中在特定的选择培养基中,若lacZ基因没有被破坏,则大肠杆菌菌落呈蓝色;若lacZ基因被破坏,则菌落呈白色。关于图中操作的说法不正确的是( )
A. 试管1中应加入DNA连接酶处理
B. 试管2中需要使大肠杆菌成为感受态细胞,以便重组载体导入不含lacZ基因的大肠杆菌中
C. 若大肠杆菌的菌落为蓝色,则质粒未导入大肠杆菌
D. 培养基中除必需的营养物质外,还应加入适量氨苄青霉素
22. 传统食醋酿造过程中,发酵液表面产生的凝胶状膜主要为细菌纤维素,研究人员通过 实验研究了细菌纤维素生产过程中各种指标的变化情况,获得的参数曲线如下图。下列有 关叙述正确的是 ( )
A. 食醋酿造过程中的主要菌种为醋酸菌,能在缺少糖源和氧气时将酒精转化为醋酸
B. 传统食醋酿造过程中,发酵液表面的细菌纤维 素来自细菌的高尔基体
C. 菌体的密度检测用的是抽样检测法
D. 随着发酵的进行,发酵液pH 下降,后期应只有醋酸菌在繁殖
23. 干扰素是由淋巴细胞产生的一种细胞因子,在临床上常用于治疗病毒感染性疾病,科研人员通过构建基因工程菌来生产干扰素。下图为构建工程菌的流程图,图中质粒A上m、n分别是启动子和终止子,目的基因的b链为模板链。下列叙述错误的是( )
A. ②过程需在b链5'端加接NcI的识别序列
B. ①过程需要逆转录酶,RNA可从淋巴细胞中获得
C. ③过程使用了DNA连接酶
D. ④过程常用方法为Ca2+处理法
24. 脂多糖(LPS)是伤寒沙门氏菌的主要致病毒素。在研发伤寒沙门氏菌LPS疫苗的过程中,利用多肽模拟LPS。多肽模拟LPS抗原特征的相似程度越高,其与LPS竞争抗体结合位点的能力越强。为鉴定多肽A、B模拟、LPS抗原特征的相似程度,研究人员利用抗LPS单克隆抗体进行检测,部分实验步骤如图1,实验结果如图2。下列叙述正确的是( )
A. 抗LPS单克隆抗体的制备过程中利用了细胞膜的流动性和细胞的全能性
B. 图1步骤c中与LPS结合抗体会被洗脱掉,与多肽结合的抗体未被洗脱
C. b过程利用的原理是抗原和抗体的特异性结合
D. 图2表明多肽B模拟LPS效果更好
25. 下图为噬菌体侵染细菌后, 细菌通过一系列相关基因的表达,形成“免疫记忆”。当相同的噬菌体再次侵染细菌时,细菌对其进行“免疫杀灭”的示意图。具体过程是:首次侵染时, 细菌Cas2基因表达的Cas2核酸内切酶会随机低效切断噬菌体DNA双链,并将切下的DNA片段插入CRISPR位点,形成“免疫记忆”。当同种噬菌体再次侵染时,由位点转录产生的crRNA就会将另一种核酸内切酶(如Cas9)准确带到入侵DNA处,并将其切断实现“免疫杀灭”。下列相关叙述错误的是( )
A. 噬菌体侵染细菌时,将其DNA注入细菌体内,蛋白质外壳留在细菌表面
B. ①过程的产物对DNA的碱基序列不具有特异性识别的特点
C. ②过程的碱基配对方式与DNA复制过程中碱基配对方式相同
D. 细菌通过“免疫杀灭”方式,实现自我保护,对其生存是有利的
二、非选择题(共50分)
26. 对生活垃圾进行分类处理,是提高垃圾的资源价值和改善生活环境的重要措施。科研小组欲分离及培养若干种微生物用于处理湿垃圾,如剩菜剩饭、骨头、菜根菜叶、果皮等食品类废物。
(1)科研小组从土壤中筛选产脂肪酶的菌株时,要想达到筛选的目的,该培养基与普通培养基相比,最大的区别是:该培养基___。若要测定土壤中的微生物活菌数,常用的方法是___。
(2)获得产脂肪酶的菌株后,在处理含油垃圾的同时,可获得单细胞蛋白,实现污染物资源化。现获得可产脂肪酶的AB两种菌株,并进行了培养研究,结果如图1所示。据图1分析,应选择菌株___进行后续相关研究,理由___。
(3)科研小组从土壤中筛选淀粉分解菌时,加碘液染色后,选择培养基上出现了A、B和C三种菌落(如图2所示)。若要得到淀粉酶活力最高的菌株,应选择___菌落进一步纯化。经检测A菌落为硝化细菌,A菌落能在此培养基上生长且没有形成透明圈的原因是___。
(4)在微生物分解处理垃圾的过程中,纤维素分解菌能够分泌纤维素酶,该酶可将纤维素分解为葡萄糖。若让你从土壤中分离纤维素分解菌,应该选择到的环境中采集土样,为什么?___。
(5)实验室中微生物的分离、纯化和培养试验结束后,为了防止病原微生物污染环境或感染科研工作者,应采取的防护措施有___(至少答2点)。
27. 近年来,随着技术更新速度的加快,植物细胞育种也在快速发展。研究人员发现马铃薯脱毒苗的成苗率和脱毒率与外植体的大小有关,结果如图1;图2是获得马铃薯--番茄的流程图。回答下列问题:
(1)通过植物组织培养技术进行快速繁殖,属于_______生殖。图1表明,马铃薯脱毒苗培育过程中,适宜的茎尖大小为_______。
(2)图2诱导原生质体融合常用的化学诱导剂是____________________。 获得的X细胞中_____(填“含有”或“不含”)同源染色体,由X到出芽生根需要经历的过程是________,此过程常用的植物激素是___________________。
(3)若想获得抗盐植株,可选用融合原生质体形成的愈伤组织作为人工诱变的材料,原因是_______________,且需在___________________________的培养基中筛选。
28. 靶向治疗是目前治疗肿瘤的有效方法之一,其原理是利用抗体等特异性物质作为载体,将药物送到肿瘤部位,对肿瘤进行特异性杀伤,其作用原理如图1所示。为了生产能同时与药物和肿瘤细胞抗原结合的抗体,科学家创造了制备双特异性抗体的方法,过程如图2所示。请据图分析回答下列问题:
(1)由图1可以看出,抗体是由___条肽链构成的蛋白质,细胞内合成抗体时,其空间结构形成的场所是___。
(2)图2中①过程是给小鼠注射___,从而获得已免疫的B淋巴细胞。
(3)经过HAT培养基上筛选出的杂交瘤细胞,要稀释、滴入多孔培养板中,使多孔培养板每孔中有一个细胞,然后筛选出抗体检测呈___(填“阳性”或“阴性”)的细胞进行克隆化培养,进行这一操作的原因是___;通过多次上述操作后获得的细胞具有的特点为___。
(4)图中⑤过程给小鼠注射抗肿瘤药物的目的是___,图2方框内的主要操作是___。
(5)获得的单克隆杂交—杂交瘤细胞在体外条件下培养或___,均可提取出大量的双特异性单克隆抗体。
29. 研究人员把猪卵母细胞进行人为的孤雌激活处理,使其发育成胚胎,移植到代孕母猪体内,获得了成活的孤雌生殖克隆猪。这种克隆猪不同于核移植获得的克隆猪,现将两种技术进行比较。请回答有关问题:
(1)图中过程①②③④是获得孤雌生殖克隆猪的技术流程。那么获得核移植克隆猪的技术流程是过程___(填序号)。
(2)孤雌生殖克隆猪仍然是二倍体生物,但由于缺失___方亲本基因,导致其生长发育中出现多种问题,给研究者提供了很好的材料。
(3)体细胞核移植技术中也会用到卵母细胞,需要选择发育至___的卵母细胞,并用___技术取出细胞核和第一极体。
(4)完成过程③时,应选择发育良好、形态正常的___。进行⑤过程之前,需要对代孕母猪进行___处理,为早期胚胎发育提供相同的生理环境。受体对移入子宫的外来胚胎基本不发生___反应,这为胚胎存活提供了可能。
30. 靛蓝是最早发现的天然染料之一。研究人员将靛蓝色素酶基因(IDG)与启动子PTL12相连以构建基因表达载体(如图,KpnI、HindⅢ、BamHI、PstI代表不同限制酶,图中质粒上酶的位置为其对应的酶切位点),并最终培育出能在棉纤维细胞中表达靛蓝色素酶的彩色棉新品种。请据图回答下列问题:
(1)图中所示是基因工程操作步骤中的___。
(2)启动子的作用是___,本研究中将IDG与启动了PTL12结合的主要目的是___。
(3)过程①②都使用KpnI切割质粒,目的是___,过程③使用的Ti质粒中的T-DNA内部至少应含有的限制酶是___。
(4)利用农杆菌转化法将目的基因导入棉花细胞的过程:首先将___转入农杆菌,然后通过农杆菌侵染植物细胞,将___整合到受体植物细胞的___上。
福建省福州市福州八县一中2023-2024学年高一下学期4月期中生物试题(原卷版+解析版): 这是一份福建省福州市福州八县一中2023-2024学年高一下学期4月期中生物试题(原卷版+解析版),文件包含福建省福州市福州八县一中2023-2024学年高一下学期4月期中生物试题原卷版docx、福建省福州市福州八县一中2023-2024学年高一下学期4月期中生物试题解析版docx等2份试卷配套教学资源,其中试卷共36页, 欢迎下载使用。
福建省福州市福州八县一中2023-2024学年高二下学期4月期中生物试题(原卷版+解析版): 这是一份福建省福州市福州八县一中2023-2024学年高二下学期4月期中生物试题(原卷版+解析版),文件包含福建省福州市福州八县一中2023-2024学年高二下学期4月期中生物试题原卷版docx、福建省福州市福州八县一中2023-2024学年高二下学期4月期中生物试题解析版docx等2份试卷配套教学资源,其中试卷共39页, 欢迎下载使用。
福建省福州市仓山区福建师范大学附属中学2023-2024学年高二下学期4月期中生物试题: 这是一份福建省福州市仓山区福建师范大学附属中学2023-2024学年高二下学期4月期中生物试题,共12页。

