
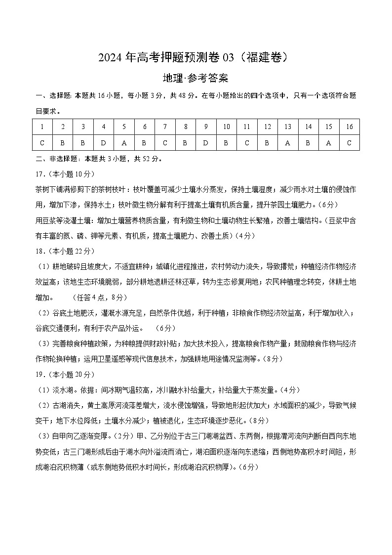
2024年高考押题预测卷—地理(福建卷03)(参考答案)
展开
这是一份2024年高考押题预测卷—地理(福建卷03)(参考答案),共1页。试卷主要包含了选择题,非选择题等内容,欢迎下载使用。
一、选择题:本题共16小题,每小题3分,共48分。在每小题给出的四个选项中,只有一个选项符合题目要求。
二、非选择题:本题共3小题,共52分。
17.(本小题10分)
茶树下铺满修剪下的茶树枝叶:枝叶覆盖可减少土壤水分蒸发,保持土壤湿度;减少雨水对土壤的侵蚀作用,增加下渗,保持水土;枝叶微生物分解有利于提高土壤有机质含量,提升茶园土壤肥力。(6分)
用豆浆等浇灌土壤:增加土壤营养物质含量,有利微生物和土壤动物生长繁殖,改善土壤结构。(豆浆中含有丰富的氮、磷、钾等元素、有机质,提高土壤肥力、改善土质)(4分)
18.(本小题22分)
(1)耕地破碎且坡度大,不适宜耕种;城镇化进程推进,农村劳动力流失,导致撂荒;种植经济作物经济效益高;该地生态环境脆弱,部分耕地退耕还林还草,转为生态修复用地;农民种植理念转变,休耕土地增加。 (任答4点,8分)
(2)谷底土地肥沃,灌溉水源充足,自然条件优越,利于种植;非粮食作物经济效益高,利于增加收入;谷底交通便利,有利于农产品外运。 (6分)
(3)完善粮食种植政策,为种粮提供财政补贴;加大技术投入,提高粮食作物产量;鼓励粮食作物与经济作物轮换种植;运用卫星遥感等现代信息技术,加强耕地用途情况监测等。(8分)
19.(本小题20分)
(1)淡水湖。依据:间冰期气温较高,冰川融水补给量大,补给量大于蒸发量。(4分)
(2)古湖消失,黄土高原河流落差增大,流水侵蚀增强,导致地形起伏加大;水域面积的减少,导致气候变干;地下水位降低;土壤水分减少;植被退化,生态环境逐步恶化。(8分)
(3)自甲向乙逐渐变厚。(2分)甲、乙分别位于古三门湖湖盆西、东两侧,根据渭河流向判断自西向东地势变低;古三门湖形成后由于湖水向外溢流而消亡,湖泊面积逐渐向东退缩;西侧地势高积水时间短,形成湖泊沉积物薄(或东侧地势低积水时间长,形成湖泊沉积物厚)。(6分)
1
2
3
4
5
6
7
8
9
10
11
12
13
14
15
16
C
B
B
D
A
B
C
B
D
B
C
B
A
B
A
C
相关试卷
这是一份2024年高考押题预测卷—地理(福建卷03)(全解全析),共11页。
这是一份2024年高考押题预测卷—地理(福建卷03)(考试版),共7页。
这是一份2024年高考押题预测卷—地理(安徽卷03)(参考答案),共2页。试卷主要包含了选择题,非选择题等内容,欢迎下载使用。