山东省烟台市2023-2024学年高一下学期期中生物试题
展开注意事项:
1.答题前,考生务必将自己的姓名、考生号等填写在答题卡和试卷指定位置。
2.回答选择题时,选出每小题答案后,用铅笔把答题卡上对应题目的答案标号涂黑。如需改动,用橡皮擦干净后,再选涂其他答案标号。回答非选择题时,将答案写在答题卡上。写在本试卷上无效。
3.考试结束后,将本试卷和答题卡一并交回。
一、选择题:本题共15小题,每小题2分,共30分。每小题只有一个选项符合题目要求。
1.下列关于遗传学实验和遗传规律的叙述正确的是
A.自花传粉为自交,异花传粉为杂交
B.形成配子时非等位基因之间都能自由组合
C.孟德尔进行的测交实验属于假说—演绎法中的实验验证阶段
D.根据孟德尔假说推断,F1能产生数量比例为1:1的雌雄配子
2.玉米为雌雄同株异花植物,已知玉米的宽叶与窄叶由一对等位基因控制。将纯合宽叶与纯合窄叶亲本间行种植(植株间授粉机会均等)得F1,其中窄叶亲本所结籽粒发育成的植株既有宽叶又有窄叶。下列说法错误的是
A.窄叶亲本可结两种基因型的种子
B.间行种植不能避免植株自交
C.宽叶亲本所结籽粒发育成的植株全部为宽叶
D.窄叶亲本所结籽粒发育成宽叶和窄叶植株的现象属于性状分离
3.遗传因子组成为AA和Aa的豌豆(纯合子与杂合子的比例为2:1)自交,遗传因子组成为Bb和bb的玉米(显性与隐性的比例为1:1)自由交配。在自然状态下,豌豆和玉米子一代的显性性状与隐性性状的比例分别为
A.11:1、7:9B.11:1、9:7
C.7:1、7:9D.7:1、8:1
4.下列关于伴性遗传的叙述错误的是
A.位于性染色体上的基因控制的性状在遗传上总是和性别相关联
B.若正反交实验结果不一致,则控制该性状的基因一定位于性染色体上
C.红绿色盲男性患者和色觉正常的女性婚配,其女儿可能患该病
D.一般来说,伴X染色体显性遗传病的女性患者会多于男性患者
5.水稻的育性由一对位于细胞核中的等位基因R、r控制,其中RR、Rr可产生正常的雌雄配子,rr只产生雌配子;N(雄性可育)与S(雄性不育)是位于细胞质中的基因,只有细胞质和细胞核中均为雄性不育基因时,个体才表现为雄性不育。下列叙述错误的是
A.水稻种群中雄性可育植株共有4种基因型
B.S(Rr)水稻自交产生的后代中,雄性不育占1/4
C.不育系的发现免去了水稻杂交实验中去雄的实验步骤
D.雄性不育植株不能稳定遗传,可利用S(π)个体作为母本杂交制备
6.A、a和B、b两对等位基因位于两对同源染色体上,对基因型为AaBb的个体进行自交或测交,下列分析错误的是
A.对基因型为AaBb的个体进行自交或测交实验可验证基因的自由组合定律
B.若自交子代出现9:7的性状分离比,则子代杂合子中2/3的个体能稳定遗传
C.若自交子代出现15:1的性状分离比,则显性个体中杂合子占4/5
D.若AA纯合致死,则自交子代会出现6:2:3:1的性状分离比
7.某果蝇精原细胞的染色体及部分基因组成如下图,将A、a基因用红色荧光标记,B、b基因用蓝色荧光标记,复制后的基因仍带相应荧光标记。下列叙述正确的是
A.该细胞经减数分裂产生AbXD、aBXD、AbY、aBY四种精细胞
B.该细胞分裂过程中染色体数目是8时,一定具有同源染色体
C.该细胞有丝分裂和减数分裂过程中,均可观察到2个红色荧光点和2个蓝色荧光点移向同一极的现象
D.基因D位于X染色体上,故其一定与性别决定有关
8.某种蝴蝶紫翅(B)对黄翅(b)为显性,绿眼(R)对白眼(r)为显性,两对基因位于常染色体上且独立遗传。现有紫翅白眼与黄翅绿眼的亲代个体杂交,F₁均为紫翅绿眼,F1雌雄个体相互交配得到F2,其中紫翅绿眼922只,黄翅绿眼303只,紫翅白眼312只。下列分析错误的是
A.亲本的基因型为BBrr和bbRR
B.F2中重组类型所占比例为5/8
C.F2紫翅绿眼个体中纯合体占1/9
D.据题推测,基因型为bbrr的个体无法存活
9.鸽子为ZW型性别决定方式,腹部羽毛的颜色由一对等位基因A、a控制。纯合白色雌鸽与纯合灰色雄鸽交配,F1中雌鸽均为灰色,雄鸽均为白色,F1雌雄个体交配得F2。下列判断错误的是
A.白色为显性性状,基因A、a位于性染色体上
B.理论上,该鸽子关于羽色的基因型有5种
C.基因A在Z染色体上,W染色体上不含有它的等位基因
D.F2雌雄个体自由交配,F3中灰色雌鸽所占比例为5/8
10.艾弗里的肺炎链球菌转化实验、赫尔希和蔡斯的噬菌体侵染细菌的实验具有重要意义。下列关于两个实验的叙述正确的是
A.艾弗里的肺炎链球菌转化实验中向细胞提取物添加酶利用了“加法原理”
B.赫尔希和蔡斯的实验中保温时间过短或过长都会导致上清液放射性升高
C.两个实验用的生物材料的遗传物质分别是DNA、RNA
D.两个实验最终无法证明DNA是主要的遗传物质
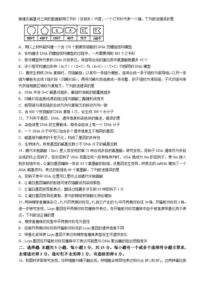
11.某学习小组利用下表所示材料构建一个含脱氧核苷酸数最多的DNA双螺旋结构模型。各分子之间的连接键及碱基对之间的氢键都用订书针(足够多)代替,一个订书针代表一个键。下列叙述错误的是
A.用以上材料能构建一个含270个脱氧核苷酸的DNA双螺旋结构模型
B.在构建该DNA双螺旋结构模型的过程中,一共需要用到885个订书针
C.若该模型所代表的DNA片段表达,其指导合成的蛋白质中氨基酸数最多45个
B.该小组可构建出多种(A+T)/(G+C)与(A+G)/(T+C)均相同的DNA模型
12.真核生物核DNA复制时,双链解旋,以其中一条链为模板,连续合成一条子链称为前导链;以另一条链为模板先合成f链片段(冈崎片段),再将冈崎片段连接成一条完整.的子链称为滞后链。子代双链与亲代双链相接区域称为复制叉。下列叙述错误的是·
A.DNA中含G=C碱基对越多,解旋时消耗的能量就越多
B.冈崎片段连接成滞后链过程与磷酸二酯键形成有关
C.前导链与滞后链的合成方向与复制叉的移动方向一致
D.含400个核苷酸的DNA复制1次,会生成398个水分子
13.下列关于基因、DNA、遗传信息和染色体的描述,错误的是
A.染色体是DNA的主要载体,每条染色体上有一个DNA分子
B.一个DNA分子中可以包含多个遗传信息互不相同的基因
C.碱基排列顺序的千变万化,构成了基因的多样性
D.生物体内,所有基因的碱基总数小于DNA分子的碱基总数
14.硒代半胱氨酸(Sec)是人类发现的第21种合成多肽的氨基酸。研究发现,密码子UGA通常作为多肽合成的终止密码子,但当密码子UGA后面出现一段特殊序列时,UGA就成为Sec的密码子,使Sec掺入到多肽链中去。Q蛋白基因编码一条含63个氨基酸的肽链,该基因发生变异,转录出的mRNA增加了一个AUA碱基序列,表达的肽链含64个氨基酸。下列叙述错误的是
A.密码子表中UGA位置可以是终止或硒代半胱氨酸
B.Q蛋白基因编码的肽链可被双缩脲试剂染成紫色
C.Q蛋白基因变异前表达,翻译过程最多涉及到63种密码子1分
D.Q蛋白基因变异后复制,参与的嘧啶核苷酸比例会增加
15.两种柳穿鱼植株杂交,F1均开两侧对称花,F1自交产生的F2中开两侧对称花34株,开辐射对称花5株。进一步研究发现,Lcyc基因在开两侧对称花植株中表达,在开辐射对称花植株中由于被高度甲基化而不表达。下列叙述正确的是
A.柳穿鱼植株的花型中开两侧对称花为显性
B.控制开两侧对称花和开辐射对称花的Lcyc基因的遗传信息不同
C.甲基化修饰使Lcyc基因不表达和柳穿鱼植株表型发生可遗传变化
D.Lcye基因在开辐射对称花植株中不表达可能是与DNA聚合酶的结合受阻有关
二、选择题:本题共5小题,每小题3分,共15分。每小题有一个或多个选项符合题目要求,全部选对得3分,选对但不全的得1分,有选错的得0分。
16.我国科学家研究发现,当卵细胞与精子融合后,卵细胞会特异性表达和分泌BF1和BF2,这两种蛋白质能避免受精卵再度与精子融合。下列叙述错误的是
A.精子和卵细胞相互识别、融合成为受精卵的过程被称作受精作用
B.受精过程实现了非同源染色体上的非等位基因的自由组合
C.精卵结合是随机的,与有性生殖后代所呈现出的多样性无关
D.BF1和BF2两种蛋白质有利于维持生物体前后代之间染色体数目的恒定
17.果蝇羽化从蛹变蝇的时间有19h、24h和29h三种,分别由基因A1、A2和A3控制,这三个基因的显隐性关系未知,且都不位于X、Y染色体的同源区段。现用一只羽化时间为19h的雌蝇和一只羽化时间为24h的雄蝇杂交,F1的羽化时间及比例为19h:24h:29h=1:2:1,且羽化时间为24h的果蝇都是雌性;其余都是雄性。下列说法正确的是
A.亲本的基因型为A,A2×A2A3
B.A1、A2和A3的遗传遵循分离定律,显隐性关系是A2>A1>A3
C.F1雄果蝇产生的所有精子中,约有1/2含有A3基因
D.若F1自由交配,则产生的子代中羽化时间为29h的果蝇所占比例为3/16
18.杨梅是XY型雌雄异株植物,红花对黄花为显性,基因位于X染色体上,果核的轻重、果实的可食率高低各由一对基因控制。纯合红花轻果核高可食率雌株与黄花重果核低可食率雄株杂交,F1相互杂交,F2的重果核高可食率:重果核低可食率:轻果核高可食率:轻果核低可食率=9:3:3:1。下列分析错误的是
A.控制三对性状的基因不一定在三对染色体上
B.F2中的轻果核植株不可能全为雄性植株
C.F2中的低可食率植株一定有雌雄植株
D.F2中的低可食率植株可能全部开黄花
19.将基因型为DdXEY的果蝇体内的一个精原细胞用3H标记后置于含3H的培养基中培.一养。该精原细胞经过1次有丝分裂后,又完成减数分裂,产生了一个含有XY染色体的异常精细胞,若无其他变异发生,下列说法正确的是
A.该精原细胞有丝分裂过程中的每个核DNA分子都被3H标记
B.产生该异常精细胞的初级精母细胞中被3H标记的染色体有8条
C.产生该异常精细胞的次级精母细胞中被3H标记的核DNA分子有5个
D.与异常精细胞同时产生的另外3个精细胞的基因型为dDXEY、d、d
20.氨酰tRNA是一种与对应的氨基酸相结合的tRNA。在翻译过程中,氨酰tRNA将氨基酸传递到核糖体中,与正在延伸的肽链合并,并将氨基酸加入其中。下列说法正确的是
A.tRNA的3'端与对应氨基酸相连形成氨酰LRNA
B.氨酰tRNA中的反密码子决定肽链中氨基酸的排序
C.密码子存在简并性,部分氨酰tRNA能转运多种氨基酸
D.核糖体与mRNA的结合部位会形成2个氨酰tRNA的结合位点
三、非选择题:本题共5小题,共55分。
21.(12分)玉米的体细胞中有10对同源染色体。组成玉米花的营养细胞有些分化为大孢子母细胞;有些分化为小孢子母细胞,分别进行减数分裂形成大孢子和小孢子,大孢子和小孢子发育成为花粉粒和胚囊。玉米的生活史模式图如下。
(1)玉米雌、雄花细胞染色体组成相同,形成的大、小孢子母细胞类型不同的根本原因在于___________。一个小孢子母细胞形成四个小孢子的过程中,染色体共复制__________次,细胞中最多有__________对同源染色体。若该过程中没有发生互换现象,则一个小孢子母细胞形成的小孢子的染色体组成有_________种。
(2)一个小孢子发育形成一个成熟花粉。检测发现每个成熟花粉中含有两个染色体组成相同的精子,这两个精子是由一个小孢子进行___________产生的,每个精子含有________条染色体。若某玉米细胞中有20条染色体10个核DNA分子,该细胞可能处于________分裂过程中。
(3)一个胚囊中有8个细胞,包含1个卵细胞、2个极核和5个其他细胞。玉米授粉时,同一花粉管中的两个精子,一个与胚囊中的卵细胞结合形成受精卵,另一个与同一胚囊中的两个极核结合形成受精极核,这是植物特有的双受精作用。请从配子形成和受精.作用两方面,简要说明与无性生殖生物相比玉米遗传多样性的原因_________。
22.(11分)如图为某家族中两种单基因遗传病的遗传系谱图,经基因检测发现I-1不携带甲病的致病基因,甲病由基因A、a控制,乙病由基因B、b控制(不考虑致病基因在X和Y染色体的同源区段)。
(1)甲病的遗传方式是________。甲、乙两种遗传病的遗传__________(填“遵循”或“不遵循”)自由组合定律,理由是_________。
(2)Ⅱ-4的基因型为_______,Ⅲ-9基因型为BbXAXA的概率是________。假设基因型与Ⅲ-10和Ⅲ-11相同的两人结婚,那么生一个仅患甲病的孩子的概率是_________。
(3)根据图中信息__________(填“能”或“不能”)确定Ⅲ-8的乙病致病基因来自I-1
还是I-2,理由是_________。
23.(10分)科学家以大肠杆菌为实验材料设计了一个巧妙的实验来验证DNA的复制方式,具体过程如下图。
(1)大肠杆菌的拟核是一个含有470万个碱基对的环状DNA,内含腺嘌呤m个,该DNA分子中有__________个游离的磷酸基团。实验过程中,大肠杆菌繁殖时DNA复制所需要的基本条件有________,(c)操作培养液中n个大肠杆菌繁殖子二代需游离的胞嘧啶脱氧核苷酸的数目为______个。
(2)已知14N、15N是氮元素中两种相对原子质量不同的稳定同位素,实验过程中需借助__________技术将大肠杆菌不同的DNA分开。实验过程(a)步骤中提取15N的大肠杆菌DNA的目的是_________,最早可根据_________(填“b”或“c”)的结果确定DNA的复制方式不是全保留复制。
(3)研究人员继续实验,将含⁵N的大肠杆菌转移到14NH4Cl培养液中,培养48小时。随后提取子代大肠杆菌的DNA,经相关实验处理后,检测到轻带与中带的相对比值为7:1,可推知大肠杆菌的分裂周期约为________小时。
24.(10分)水母细胞中共有三类RNA聚合酶,即RNA聚合酶I、RNA聚合酶Ⅱ和RNA聚合酶Ⅲ,它们的功能分别是催化rRNA、mRNA、tRNA的合成。
(1)若图为水母细胞核中绿色荧光蛋白基因转录生成mRNA的过程,其中b段是此时未进行转录的区段,_______(填“c”或“d”)端是mRNA的5'端。该mRNA刚转录出时全长有4500个碱基,而翻译成的绿色荧光蛋白仅由167个氨基酸组成,这说明_________。
(2)若图为水母细胞核仁中合成RNA的过程,该过程所需要的酶是______,该酶在DNA上的移动方向是_________(填“左→右”或“右→左”),其作用有_______。
(3)核糖体由rRNA和核糖体蛋白组成,RNA组分占核糖体总质量的50%以上。蛋白质合成时,核糖体上催化肽键形成的活性部位被称为肽酰转移酶。随着核糖体的移动,肽酰转移酶不断连接新的tRNA上的氨基酸,据此推测该酶的作用为_______。用RNA酶处理肽酰转移酶可抑制肽链合成,用蛋白酶处理则抑制效果不明显,据此推断肽酰转移酶的化学本质是___________。
25.(12分)已知某雌雄异株植物可产生氰化物,表现为抗逆性,但氰化物不能及时分解会对细胞产生毒害,导致植株矮小。该植物体内氰化物主要代谢途径如上图所示,受B、b和H、h两对基因调控,B基因和H基因表达分别产生酶1、酶2。现有两对纯合亲本杂交,结果如下表(不考虑X、Y染色体同源区段)。
(1)不抗逆植株的株高表现为_________。基因B、b位于__________(填“常"或"X”)染色体上,判断的理由是________。
(2)组合一F1中雄性植株可以产生________种类型配子,组合二F1中雌株的基因型为__________,F2抗逆正常雌株中杂合子所占比例为___________。
(3)若考虑X、Y染色体同源区段的遗传,任选纯合亲本为材料,设计实验判断基因B/b的位置。请简要写出实验设计方案及实验结果和结论。
2023—2024学年度第二学期期中学业水平诊断
高一生物(等级)试题参考答案及评分标准
一、选择题:1—15小题单选,每小题2分,共30分。
1.C2.D3.A4.B5.A6.B7.C8.B9.D10.D11.B12.C13.A14.D15.C
二、选择题:16—20小题不定项选择,每小题3分,全部选对的得3分,选对但不全的得1分,有选错的得0分,共15分。
16.BC17.BD18.C19.ABC20.AD
三、非选择题:本大题共5个小题,除特殊说明以外,其余每空1分,共55分。
21.(12分)
(1)基因选择性表达 1 10 2
(2)一次有丝分裂(2分) 10 减数分裂I或有丝分裂(2分)
(3)减数分裂时因非同源染色体自由组合和同源染色体非姐妹染色单体的互换形成多样性的配子,受精作用时精卵细胞的随机结合形成多样性的受精卵(3分)
22.(11分)
(1)伴X染色体隐性遗传 遵循 甲病致病基因在X染色体上,乙病致病基因在常染色体上,控制两病的基因属于非同源染色体上的非等位基因(2分)
(2)BbXAXa或BbXAXa(2分) 1/2 1/6
(3)不能 乙病为常染色体隐性遗传病,由Ⅲ-8为乙病患者可知Ⅱ-4基因型为Bb,Ⅱ-4的父母I-1和I-2均无乙病,可知这两人至少有一位是乙病致病基因携带者,无法进一步确定Ⅲ-8的乙病致病基因是来自I-1还是I-2(2分)
23.(10分)
(1)0 模板、原料、能量和酶 940×104n-2mm(2分)
(2)密度梯度离心检测含“N的DNA离心后在试管中的位置,作为对照(2分)b
(3)12(2分)
24.(10分)
(1)dRNA聚合酶转录出来的RNA需要加工才能翻译(2分)
(2)RNA聚合酶I 右→左 与DNA结合,使DNA双链解开:催化游离的核糖核苷酸连接成RNA(2分)
(3)将正在延伸的肽链转移到新的氨基酸上(2分) rRNA
25.(12分)
(1)正常 X 组合二的F2雌株均为抗逆,而雄株出现了不抗逆(2分)
(2)4 HhXBXb 5/6(2分)
(3)取多株纯合不抗逆雌株与纯合抗逆雄株杂交(1分),统计子代性别与相关性状(1分)。若后代雌株均为抗逆,雄株均为不抗逆,则基因B、b仅位于X染色体上(1分);若后代雌雄株均为抗逆,则基因B、b位于X、Y染色体同源区段上(1分)
组合
P
F1
F2(F1随机交配)
一
抗逆正常♀×抗逆矮株♂
全为抗逆正常
抗逆正常♀:抗逆矮株♀:抗逆正常♂:抗逆矮株♂=3:1:3:1
二
抗逆矮株♀×不抗逆♂
全为抗逆正常
抗逆正常♀:抗逆矮株♀:抗逆正常♂:抗逆矮株♂:不抗逆♂=6:2:3:1:4
山东省烟台市2023-2024学年高一下学期期中生物试题: 这是一份山东省烟台市2023-2024学年高一下学期期中生物试题,共8页。试卷主要包含了下列关于伴性遗传的叙述错误的是等内容,欢迎下载使用。
山东省烟台市2023-2024学年高二下学期4月期中生物试题(无答案): 这是一份山东省烟台市2023-2024学年高二下学期4月期中生物试题(无答案),共9页。
山东省烟台市2023-2024学年高一下学期期中生物试题: 这是一份山东省烟台市2023-2024学年高一下学期期中生物试题,共10页。

