江苏省连云港市赣榆区2023-2024学年高二下学期4月期中生物试题(原卷版+解析版)
展开1. 某自养微生物以CO2为唯一碳源,有关其所需营养物质的叙述,错误的是( )
A. 铵盐和硝酸盐可为该微生物提供氮源
B. 碳源物质不是该微生物的能源物质
C. 水是该微生物不可缺少的营养物质
D. 琼脂是该微生物的营养要素之一
【答案】D
【解析】
【分析】培养基的营养构成:各种培养基一般都含有水、碳源、氮源、无机盐,此外还要满足微生物生长对pH、特殊营养物质以及氧气的要求。例如,培养乳酸杆菌时需要在培养基中添加维生素,培养霉菌时需将培养基的pH调至酸性,培养细菌时需将pH调至中性或微碱性,培养厌氧微生物时则需要提供无氧的条件。
【详解】A、铵盐和硝酸盐等无机氮为该微生物提供必要的氮素,A正确;
B、以CO2为唯一碳源的自养微生物,二氧化碳不是该微生物的能源物质,B正确;
C、培养基的营养构成:各种培养基一般都含有水、碳源、氮源、无机盐,故水是该微生物不可缺少的营养物质,C正确;
D、琼脂是凝固剂,不是该微生物的营养要素之一,D错误。
故选D。
2. 有关微生物培养的叙述,正确的是( )
A. 纯化培养时,接种后的培养皿需置于摇床上培养
B. 涂布接种时,涂布器无需在酒精灯火焰上灼烧,可直接使用
C. 高压蒸汽灭菌加热结束后,即可开启锅盖
D. 可利用平板划线法对微生物进行分离
【答案】D
【解析】
【分析】微生物常见的接种的方法:①平板划线法:将已经熔化的培养基倒入培养皿制成平板,接种,划线,在恒温箱里培养。在划线的开始部分,微生物往往连在一起生长,随着线的延伸,菌数逐渐减少,最后可能形成单个菌落。②稀释涂布平板法:将待分离的菌液经过大量稀释后,均匀涂布在培养皿表面,经培养后可形成单个菌落。
【详解】A、纯化培养时,对培养皿皿底做标记,培养皿应倒置放在恒温培养箱内培养,A错误;
B、涂布接种时,涂布器需在酒精灯火焰上灼烧,不能直接使用,防止杂菌污染,B错误;
C、高压灭菌加热结束,等待压力表指针回到零后,才能开启锅盖,C错误;
D、稀释涂布平板法和平板划线法都能对微生物进行分离纯化,D正确。
故洗D。
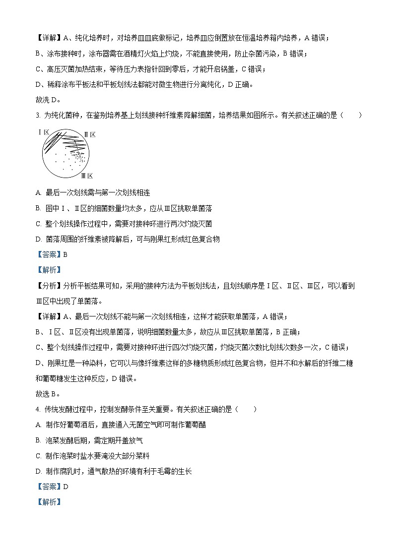
3. 为纯化菌种,在鉴别培养基上划线接种纤维素降解细菌,培养结果如图所示。有关叙述正确的是( )
A. 最后一次划线需与第一次划线相连
B. 图中Ⅰ、Ⅱ区的细菌数量均太多,应从Ⅲ区挑取单菌落
C. 整个划线操作过程中,需要对接种环进行两次灼烧灭菌
D. 菌落周围的纤维素被降解后,可与刚果红形成红色复合物
【答案】B
【解析】
【分析】分析平板结果可知,采用的接种方法为平板划线法,且划线顺序是Ⅰ区、Ⅱ区、Ⅲ区,可以看到Ⅲ区中出现了单菌落。
【详解】A、最后一次划线不能与第一次划线相连,这样才能获取单菌落,A错误;
B、Ⅰ区、Ⅱ区没有出现单菌落,说明细菌数量太多,故应从Ⅲ区挑取单菌落,B正确;
C、整个划线操作过程中,需要对接种环进行四次灼烧灭菌,灼烧灭菌次数比划线次数多一次,C错误;
D、刚果红是一种染料,它可以与像纤维素这样的多糖物质形成红色复合物,但并不和水解后的纤维二糖和葡萄糖发生这种反应,D错误。
故选B。
4. 传统发酵过程中,控制发酵条件至关重要。有关叙述正确的是( )
A. 制作好葡萄酒后,直接通入无菌空气即可制作葡萄醋
B. 泡菜发酵后期,需定期开盖放气
C. 制作泡菜时盐水要淹没大部分菜料
D. 制作腐乳时,通气散热的环境有利于毛霉的生长
【答案】D
【解析】
【分析】1、参与果酒制作的微生物是酵母菌,其新陈代谢类型为异养兼性厌氧型。参与果醋制作的微生物是醋酸菌,其新陈代谢类型是异养需氧型;
2、腐乳制作原理:
(1)参与豆腐发酵的微生物有青霉、酵母、曲霉、毛霉等多种,其中起主要作用的是毛霉;
(2)毛霉是一种丝状真菌,常见于土壤、水果、蔬菜、谷物上,具有发达的白色菌丝;
(3)毛酶等微生物产生的蛋白酶能将豆腐中的蛋白质分解成小分子的肽和氨基酸;脂肪酶可将脂肪分解成甘油和脂肪酸;
(4)实验步骤:让豆腐上长出毛霉→加盐腌制→加卤汤装瓶→密封腌制。
【详解】A、醋酸菌为需氧菌,且发酵温度高于果酒的发酵温度,因此制作好葡萄酒后,除通入无菌空气,还需要适当提高发酵装置的温度,A错误;
B、乳酸菌属于厌氧菌,开盖放气会影响乳酸菌发酵,因此不能开盖放气,B错误;
C、制作泡菜时盐水要淹没所有菜料,C错误;
D、腐乳制作过程中起重要作用的菌种是毛霉,毛霉的最适温度是25℃左右,且毛霉是需氧微生物,因此通气散热的环境有利于毛霉的生长,D正确。
故选D。
5. 苹果酵素生物发酵的流程中,需将苹果去核、切块、加冰糖,并持续发酵90天。每隔15天测定总酸含量和乙醇含量,结果如图。有关叙述正确的是( )
A. 冰糖为微生物发酵提供养分,加入前可用紫外线照射杀灭其表面微生物
B. 第一个月隔天通气的目的是抑制兼性厌氧型微生物的无氧呼吸
C. 第二个月总酸量增加的主要原因可能与乳酸菌代谢产物有关
D. 第三个月乙醇量发生的变化可能与醋酸菌的发酵作用有关
【答案】A
【解析】
【分析】参与果酒制作的微生物是酵母菌,其新陈代谢类型为异养兼性厌氧型,在无氧环境中进行无氧呼吸产生酒精。参与果醋制作的微生物是醋酸菌,其新陈代谢类型是异养需氧型。果醋制作的原理:当氧气、糖源都充足时,醋酸菌将葡萄汁中的糖分解成醋酸。当缺少糖源时,醋酸菌将乙醇变为乙醛,再将乙醛变为醋酸。
【详解】A、冰糖可以为微生物发酵提供碳源,紫外线照射可以杀死物体表面和空气中的微生物,A正确;
B、从第一个月乙醇含量上升可以推出,隔天通气并没有抑制无氧呼吸,B错误;
C、乳酸菌无氧呼吸产生乳酸,但是从图中可知第二个月为有氧发酵,C错误;
D、第三个月密封发酵,而醋酸菌是好氧微生物,故这段时间醋酸菌发酵作用极低,总酸量和乙醇量发生的变化与醋酸菌的发酵作用关系不大,D错误。
故选A。
6. 有关植物组织培养的叙述,正确的是( )
A. 为提高愈伤组织的诱导速率,应给予适当时间和强度的光照
B. 组织培养过程中需先形成愈伤组织,然后再形成胚状体等结构
C. 菊花的组织培养实验中,选材不会影响实验结果
D. 脱分化过程中,细胞的形态和结构发生变化,发生基因的选择性表达
【答案】D
【解析】
【分析】植物组织培养的过程为:离体的植物组织,器官或细胞经过脱分化(避光)形成愈伤组织;愈伤组织经过再分化(需光)过程形成胚状体,进一步发育形成植株。决定植物脱分化和再分化的关键因素是植物激素的种类和比例,特别是生长素和细胞分裂素的协同作用在组织培养过程中非常重要。
【详解】A、光照不利于愈伤组织形成,因此形成愈伤组织的过程中不需要光照,A错误;
B、并非所有的植物都需要经过愈伤组织阶段才能形成胚状体,有些植物可以直接从外植体形成胚状体,而不必经过愈伤组织阶段,这取决于植物的种类和基因型,以及培养条件和激素的使用,B错误;
C、由于不同部位的植物细胞全能性大小不同,所以菊花的组织培养实验中选材部位会影响实验的结果,C错误;
D、脱分化是指已分化的细胞经过诱导后失去其特有的结构和功能,转变成未分化细胞,此过程中,细胞的形态和结构发生变化,发生基因的选择性表达,D正确。
故选D
7. 疣粒野生稻(2n=24)对白叶枯病的抗性持久而且稳定,是理想的抗病育种材料。为了充分利用疣粒野生稻资源,采用疣粒野生稻和栽培稻(2n=24)体细胞杂交的方法获得后代,从而实现疣粒野生稻遗传物质向栽培稻转移。有关叙述错误的是( )
A. 疣粒野生稻和栽培稻之间存在生殖隔离,自然条件下不能进行基因交流
B. 两种水稻细胞诱导融合后,可通过观察染色体数目筛选出杂种细胞
C. 杂种水稻的组织培养过程中,需要多次更换培养基,以满足不同培养阶段的需求
D. 经组织培养获得的杂种幼苗,一般需要经过炼苗过程才能用于生产实践
【答案】B
【解析】
【分析】植物组织培养技术是指将离体的植物器官、组织或细胞等,在人工配制的培养基上,给予适宜的培养条件,诱导其形成完整植株的技术。其具体流程为:接种外植体→诱导愈伤组织→诱导生芽→诱导生根→移栽成活。
【详解】A、疣粒野生稻和栽培稻是两个不同的物种,存在生殖隔离,自然条件下不能进行基因交流,A正确;
B、疣粒野生稻有24条染色体,栽培稻染色体数目也是24条,两种水稻细胞诱导融合后,无论是同种细胞融合还是不同种细胞融合,染色体数目都是48条,因此不能通过观察染色体数目筛选出杂种细胞,B错误;
C、生长素与细胞分裂素比例适中时,有利于愈伤组织的形成;生长素/细胞分裂素比例升高,利于根的分化;生长素/细胞分裂素比例降低,利于芽的分化,因此杂种水稻的组织培养过程中,需要多次更换培养基,以满足不同培养阶段的需求,C正确;
D、当应用组织培养技术建成了某种植物的整体形态,即得到了有茎,根、叶的苗子,要经历一定的炼苗处理,使之逐步由无菌环境到有菌环境,因此经组培获得的杂种幼苗,一般需要经过由无菌到有菌的炼苗过程才能用于生产实践,D正确。
故选B。
8. 为探究矮牵牛原生质体的培养条件和植株再生能力,某研究小组的实验过程如图。有关叙述正确的是( )
A. 过程①制备原生质体需放在10%的蔗糖溶液中进行
B. 诱导原生质体融合可获得染色体数目加倍的新品种
C. 过程②原生质体再生细胞壁需用秋水仙素处理
D. 原生质体无细胞壁不能保持细胞的全能性
【答案】B
【解析】
【分析】植物组织培养过程是:离体的植物器官、组织或细胞脱分化形成愈伤组织,然后再分化生成根、芽,最终形成植物体。植物组织培养依据的原理是植物细胞的全能性。题图分析:图中①表示去除细胞壁获得原生质体,②表示再分化,③表示个体发育的具体过程。
【详解】A、为保持原生质体的活性,需要将原生质体在等渗液中保存,在10%的蔗糖溶液中可能会失水皱缩或者吸水涨破,A错误;
B、将不同的两个原生质体使用物理、化学或生物的方法,诱导原生质体融合,使融合后的原生质体含有两个品种的染色体,可获得染色体数目加倍的新品种,B正确;
C、②可表示诱导芽的分化形成丛生芽,此时细胞壁已经形成,而细胞壁的再生不需用秋水仙素处理,秋水仙素处理可使细胞中的染色体数目加倍,C错误;
D、原生质体无细胞壁,但由于含有一整套遗传物质,故具有全能性,D错误。
故选B。
9. 科学家利用蛋白质工程将水蛭素(一种可用于预防和治疗血栓的蛋白质)第47位的天冬酰胺替换为赖氨酸,显著提高了它的抗凝血活性,流程图如下。有关叙述错误的是( )
A. 上图的操作流程是从预期的水蛭素功能出发的
B. 在这项替换研究中直接操作的对象是基因
C. 上图中大分子物质a和b的单体序列均是唯一的
D. 用蛋白质工程可生产自然界中不存在的蛋白质
【答案】C
【解析】
【分析】蛋白质工程:指以蛋白质分子的结构规律及其生物功能的关系作为基础,通过基因修饰或基因合成,对现有蛋白质进行改造,或制造一种新的蛋白质,以满足人类的生产和生活的需求。
【详解】A、据图分析,通过分析预期的水蛭素功能推导出蛋白质的结构,进而明确氨基酸序列,最终确定基因中碱基对的排列顺序,A正确;
B、蛋白质的改造工程直接改变的是控制蛋白质合成所对应的基因,B正确;
C、基因a的基本单位是四种脱氧核苷酸,b是mRNA基本单位是四种核糖核苷酸,因此大分子物质a和b的单体序列均不是唯一的,C错误;
D、基因工程是利用已有的基因生产蛋白质,而蛋白质工程师通过改造基因从而获得原本没有的蛋白质,因此用蛋白质工程可生产基因工程所不能生产的蛋白质,D正确。
故选C。
10. 有关小鼠体外受精及胚胎培养的叙述,错误的是( )
A. 小鼠在特定条件下饲养,注射促性腺激素可促进其超数排卵
B. 将卵巢中采集的卵母细胞与新采集的精子同时放在获能液中培养即可完成受精
C. 早期胚胎培养所用培养液中需添加葡萄糖、氨基酸、血清等成分
D. 注射到小鼠囊胚腔中的胚胎干细胞可参与个体器官的发育
【答案】B
【解析】
【分析】体外受精主要包括:卵母细胞的采集和培养、精子的采集和获能、受精:
(1)卵母细胞的采集和培养:①主要方法是:用促性腺激素处理,使其超数排卵,然后,从输卵管中冲取卵子。 ②第二种方法:从已屠宰母畜的卵巢中采集卵母细胞或直接从活体动物的卵巢中吸取卵母细胞;
(2)精子的采集和获能①收集精子的方法:假阴道法、手握法和电刺激法。②对精子进行获能处理:包括培养法和化学诱导法;
(3)受精:在获能溶液或专用的受精溶液中完成受精过程。
【详解】A、小鼠在特定条件下饲养,注射相关激素(促性腺激素)有促进超数排卵的作用,A正确;
B、处于减数第二次分裂中期的卵母细胞具有受精功能,可以和在获能液中获能的精子受精,B错误;
C、早期胚胎培养所用培养液的成分是水、无机盐、葡萄糖、氨基酸、核苷酸、血清、激素等,C正确;
D、注射到囊胚腔中的胚胎干细胞可以分化形成各种组织,因此可以参与个体器官的发育,D正确。
故选B。
11. 近年发展起来的胚胎工程技术为优良种畜的快速繁殖带来了无限可能。如图为经体外受精和胚胎分割移植培育优良奶牛的过程。有关叙述正确的是( )
A. 胚胎分割时,应选择发育到原肠胚时期的胚胎进行操作处理
B. 胚胎移入前,需要取内细胞团细胞做DNA分析,鉴定性别
C. 胚胎移入前,要对受体注射免疫抑制剂以减弱或消除排斥反应
D. 胚胎在受体子宫内的发育过程中,其遗传特性基本不受影响
【答案】D
【解析】
【分析】进行胚胎分割时,应选择发育良好、形态正常的桑葚胚(桑椹胚)或囊胚,对囊胚阶段的胚胎进行分割时要注意将内细胞团均等分割,否则会影响分割后胚胎的恢复和进一步发育。
【详解】A、进行胚胎分割时,应选择发育到桑椹胚(桑葚胚)或囊胚时期的胚胎进行操作,A错误;
B、胚胎移入前,需要取滋养层细胞做DNA分析,鉴定性别,B错误;
C、受体母牛必须和供体牛属于同一物种,移植后的胚胎能在受体子宫中存活的生理基础是受体子宫对外来胚胎不发生排斥反应,所以不需要对受体注射免疫抑制剂,C错误;
D、供体胚胎可与受体子宫建立正常的生理和组织联系,但供体胚胎的遗传特性在孕育过程中不受影响,D正确。
故选D。
12. 科学家成功地用iPS细胞克隆出了活体小鼠,部分流程如图所示,其中Kdm4d为组蛋白去甲基化酶,TSA为组蛋白脱乙酰酶抑制剂。有关叙述正确的是( )
A. 组蛋白乙酰化和去甲基化有利于重构胚的后续发育
B. ①过程的小分子化合物定向诱导小鼠成纤维细胞突变
C. 克隆鼠的性状完全由iPS细胞中的遗传物质决定
D. 图示流程运用了重组DNA、体细胞核移植、胚胎移植等技术
【答案】A
【解析】
【分析】生物体基因的碱基序列保持不变,但基因表达和表型发生可遗传变化的现象,叫作表观遗传;除了DNA甲基化,构成染色体的组蛋白发生甲基化、乙酰化等修饰也会影响基因的表达。
【详解】A、结合题图,重构胚中在加入Kdm4d的mRNA和TSA后,发育成克隆鼠,而Kdm4d的mRNA表达产物为组蛋白去甲基化酶,可以使组蛋白去甲基化,TSA为组蛋白脱乙酰酶抑制剂,抑制组蛋白脱乙酰酶的作用,保持组蛋白乙酰化,即组蛋白乙酰化和去甲基化有利于重构胚后续的胚胎发育过程,A正确;
B、①过程的小分子化合物诱导小鼠成纤维细胞脱分化为iPS细胞,并未发生突变,B错误;
C、生物性状主要由核基因和质基因共同决定的,所以克隆鼠的性状由iPS细胞中的遗传物质和去核卵母细胞决定,C错误;
D、图示流程运用了体细胞核移植、胚胎移植等技术,并未运用重组 DNA技术(基因工程中核心技术),D错误。
故选A。
13. 巢式PCR是一种特殊的聚合酶链式反应,使用两组不同的引物实现目标DNA片段的扩增。第一组外引物扩增出的DNA片段(中间产物)长度超出目标区域,第二组内引物称为巢式引物,其结合部位在中间产物内部的目标区域,从而扩增出目标产物,具体过程如图所示。有关叙述错误的是( )
A. 巢式PCR反应体系中所用的两组引物需先后加入
B. 巢式PCR过程中反应温度最低的一步是复性阶段
C. 若直接用内引物对模板DNA扩增,不易得到目标产物
D. 巢式PCR获得的产物与常规PCR相比特异性更低
【答案】D
【解析】
【分析】PCR技术的原理是细胞内DNA复制,需要模板、原料、能量、酶、引物等条件。PCR一般要经历三十多次循环,每次循环可以分为变性、复性、延伸三步。从第二轮循环开始,上一次循环的产物也作为模板参与反应。引物是一小段DNA或RNA,它能与DNA母链的一段碱基序列互补配对。
【详解】A、巢式PCR通过两轮PCR反应,使用两套引物特异性地扩增DNA片段,第二对引物的功能是特异性地扩增位于首轮PCR产物内的一段DNA片段。 第一轮扩增中,外引物用以产生扩增产物,此产物在内引物的作用下进行第二轮扩增,从而提高反应的特异性,获得的产物特异性更强,利用内引物扩增在错误片段上进行引物配对并扩增的概率提高,所以巢式PCR反应体系中所用的两组引物需先后加入,A正确;
B、PCR过程包括高温变性、低温复性、中温延伸,故巢式PCR过程中反应温度最低的一步是复性阶段,B正确;
C、若直接用内引物对模板DNA扩增,则内引物与模板的非目标区域进行碱基互补配对的概率会上升,不易得到目标产物,C正确;
D、巢式PCR中加入的组分与常规PCR相同,都含有模板、引物、Taq酶(热稳定的DNA聚合酶)、dNTP(四种游离的脱氧核苷酸)、缓冲液、Mg2+等,第一轮扩增中,外引物用以产生扩增产物,此产物在内引物的存在下进行第二轮扩增,从而提高反应的特异性获得的产物特异性更强,D错误。
故选D。
14. 用氨苄青霉素抗性基因(AmpR)、四环素抗性基因(TetR)作为标记基因构建的质粒如图所示。用不同限制酶对目的基因和质粒酶切后,构建基因表达载体。有关叙述错误的是( )
A. 若用HindⅢ 酶切,目的基因可能出现反向插入
B. 若用PvuⅠ酶切,在含Tet(四环素)培养基中的菌落,不一定含有目的基因
C. 若用SphⅠ酶切,可通过凝胶电泳技术鉴定目的基因是否插入质粒
D. 若用ScaⅠ和HindⅢ 酶切,可以成功构建基因表达载体
【答案】D
【解析】
【分析】图中质粒内,氨苄青霉素抗性基因(AmpR)内含有ScaI和PvuI的酶切位点,四环素抗性基因(TetR)内含有HindIII、SphI和SalI的酶切位点。
【详解】A、若用HindⅢ酶切,目的基因可能正向插入,也可能反向插入,转录的产物可能不同,A正确;
B、若用PvuⅠ酶切,重组质粒和质粒中都有四环素抗性基因(TetR),因此在含Tet(四环素)培养基中的菌落,不一定含有目的基因,B正确;
C、DNA凝胶电泳技术可以分离不同大小的DNA片段,重组质粒的大小与质粒不同,能够鉴定目的基因是否插入质粒,C正确;
D、若用ScaⅠ和HindⅢ 酶切,会破坏所有的标记基因,同时会丢失启动子,故无法成功构建基因表达载体,D错误。
故选D。
二、多项选择题。
15. 某生物兴趣小组利用萝卜、卷心菜等新鲜蔬菜为材料制作泡菜,并对发酵过程中乳酸菌、酵母菌细胞数量和pH的变化进行了测定,结果如图所示。相叙述错误的有( )
注:lgCFU·mL-1是指每毫升菌液可以形成的菌落总数的对数值。
A. 发酵过程中,发酵液pH降低,乳酸菌成为优势菌群
B. 发酵中期,酵母菌主要通过有氧呼吸获取能量
C. 发酵后期,只要菌落数在30~300之间的平板即可用于计数
D. 发酵过程中,坛口水槽要保持清洁并注满水
【答案】BC
【解析】
【分析】1、泡菜的制作原理:泡菜的制作离不开乳酸菌,在无氧条件下,乳酸菌将葡萄糖分解成乳酸。2、分析题图:在泡菜制作过程中,乳酸菌的数量先增加后减少;由于乳酸菌发酵过程中不断产生乳酸,故pH呈下降趋势;酵母菌的数量先增加后减少。3、泡菜在腌制过程中,乳酸菌、乳酸和亚硝酸盐的变化:(1)发酵初期:以不抗酸的大肠杆菌和酵母菌的活动为主,同时还有一部分硝酸盐还原菌活动。该时期利用了氧气,产生了厌氧环境,乳酸菌才开始活动。此时乳酸菌和乳酸的量都比较少,而由于硝酸盐还原菌的活动,亚硝酸盐含量有所增加。(2)发酵中期:由于乳酸菌产生了大量乳酸,其他细菌活动受到抑制,只有乳酸菌活动增强。此时期乳酸菌数量达到最高峰,乳酸的量继续积累。由于硝酸盐还原菌受抑制,同时形成的亚硝酸盐又被分解,因而亚硝酸盐含量下降。所以在整个发酵过程中,亚硝酸盐的含量表现为先增加后下降的趋势。(3)发酵后期:由于乳酸的积累,酸度继续增长,乳酸菌活动也受到抑制。乳酸菌数量下降,而硝酸盐还原菌完全被抑制。
【详解】A、发酵初期微生物代谢活动导致氧气减少,乳酸菌将葡萄糖分解成乳酸,导致发酵液pH降低,使杂菌繁殖受限甚至死亡,乳酸菌逐渐演变为优势菌群,A正确;
B、发酵初期,酵母菌主要通过有氧呼吸获取能量;发酵中期为无氧环境,乳酸积累,pH下降抑制酵母菌等的活动,部分酵母菌通过无氧呼吸获取能量,B错误;
C、统计菌落数量时,为保证菌落计数结果准确,一般选择菌落数在30-300的平板进行计数并求平均值,C错误;
D、发酵过程中坛口水槽要保持清洁并经常加水注满,目的是保证坛内乳酸菌发酵所需的无氧环境,D正确。
故选BC。
16. SOD是一种广泛分布于各种细胞中的抗氧化酶,它能催化超氧阴离子自由基形成H2O2,增强植物的抗逆性。下图为培育能够产生SOD双子叶农作物新品种的一种方式,相关叙述错误的( )
A. ①过程中常用的方法是采用农杆菌转化法
B. ②需要进行照光培养,以诱导叶绿素的形成
C. ③表示再分化过程,无需严格的无菌操作
D. 该育种方式利用了细胞工程和基因工程的相关技术
【答案】BC
【解析】
【分析】分析题图:SOD基因是目的基因,图中①表示采用基因工程技术将目的基因导入受体细胞的过程;②③表示植物组织培养过程,其原理是植物细胞具有全能性,其中②表示脱分化形成愈伤组织的过程;③表示再分化形成胚状体的过程。
【详解】A、SOD基因属于目的基因,将目的基因导入植物细胞最常用的方法是农杆菌转化法,A正确;
B、②表示脱分化,脱分化需要避光处理,以诱导愈伤组织形成,B错误;
C、植物组织培养全过程都需要严格的无菌操作,C错误;
D、该育种方式利用了细胞工程(植物组织培养)和基因工程(将SOD目的基因导入植物细胞),从植物细胞培育成植物个体,能体现细胞的全能性,D正确。
故选BC。
17. 研究表明“渐冻症”是由突变的基因导致运动神经元合成了某种毒蛋白,从而阻碍了轴突内营养物质的流动。也有最新研究结果表明,利用诱导多功能干细胞(iPS细胞)制作前驱细胞,然后移植给渐冻症实验鼠,能延长其寿命。相关叙述错误的有( )
A. iPS细胞分化成的多种细胞中所含核酸相同,蛋白质不完全相同
B. iPS细胞分化的实质是基因的选择性表达,细胞种类增多
C. 若将控制运动神经元合成毒蛋白的基因替换,可能起到治疗作用
D. 植入神经干细胞,恢复受损的运动功能,体现了神经干细胞的全能性
【答案】AD
【解析】
【分析】细胞分化的结果是形成形态、结构和生理功能不同的细胞,使细胞的种类增多,其实质是基因的选择性表达。
【详解】A、细胞分化的实质是基因的选择性表达,因此iPS细胞分化成的多种细胞中DNA相同,RNA和蛋白质不完全相同,A错误;
B、细胞分化的实质是基因的选择性表达细胞分化的结果是形成形态、结构和生理功能不同的细胞,使细胞的种类增多,B正确;
C、若控制运动神经元合成毒蛋白的基因替换,则无法合成该毒蛋白,所以可以起到治疗该病的作用,C正确;
D、植入神经干细胞,诱导分化成前驱细胞,恢复受损的运动功能,没有体现细胞的全能性,D错误。
故选AD。
18. 科研人员利用EcRⅠ和SamⅠ两种限制酶处理某DNA分子,得到如下电泳图谱。其中1号泳道是标准DNA样品,2号、3号、4号分别是EcRⅠ单独处理、SamⅠ单独处理、EcRⅠ和SamⅠ共同处理后的电泳结果。相关叙述正确的有( )
A. 该DNA可能是含1000bp的环状DNA分子
B. 电泳图谱中DNA片段越小,距离起点越近
C. EcRⅠ和SamⅠ能够破坏DNA的磷酸二酯键
D. EcRⅠ和SamⅠ的切点最短相距约200 bp
【答案】ACD
【解析】
【分析】分析题图:用EcRⅠ单独处理或用SamⅠ单独处理都只得到一种大小为1000bp的DNA片段,而用EcRⅠ和SamⅠ共同处理甲后得到长度为200bp和800bp的两种DNA片段,说明甲最可能是含1000bp的环状DNA分子。
【详解】A、据图可知,用EcRⅠ单独处理(2号)或用SamⅠ单独处理(3号)都只得到一种大小为1000bp的DNA片段,说明该DNA最可能是含1000bp的环状DNA分子,A正确;
B、由题意可知,电泳图谱中DNA 段越小,电泳时迁移速度越快,距离起点越远,说明图上侧端为起始端,B错误;
C、EcRⅠ和SamⅠ都是限制酶,限制酶切割DNA分子,破坏的是作用位点上两脱氧核糖核苷酸之间的磷酸二酯键,C正确;
D、由题知,两种限制酶同时切割时则产生800bp和200bp两种长度的DNA片段,所以两种限制酶的酶切位点至少相距200bp,D正确。
故选ACD。
三、非选择题。
19. 研究者尝试用蜻蜓肠道共生菌的代谢产物开发新型抑菌药物,用于治疗人误食被金黄色葡萄球菌污染的食物后出现的腹泻、呕吐等症状。部分实验步骤如图所示,图中数字编号代表实验步骤。请回答下列问题:
(1)步骤⑤培养肠道共生菌的培养基配方如表所示:
a.表格中的物质X最可能是____;
b.表格中的马铃薯可以提供的营养成分有____。
(2)步骤⑤中,稀释涂布了5个培养基,每个培养基上涂布0.1 mL稀释液,5个培养基上生长的菌落数分别为80、62、75、88、90,则在步骤③的蜻蜓肠道提取液中,肠道共生菌的密度为____个/mL(假设所有共生菌都能在培养基上生长)。
(3)上述实验过程中,关于无菌操作的叙述错误的有____。
A. 研磨蜻蜓肠道时加入清水,且在无菌操作台进行
B. 解剖蜻蜓用的镊子等工具,用干热灭菌法进行灭菌
C. 进行稀释涂布操作时,接种环需进行灼烧灭菌
D. 实验结束后,将实验产生的废弃物进行灭菌处理
(4)某同学进行步骤⑤的操作,其中一个平板经培养后的菌落分布如图所示,推测该同学接种时出现的操作失误是____。
(5)研究者分离出蜻蜓肠道菌株A,提取其代谢产物并用丙酮定容制成“药液A”。欲比较“药液A”与庆大霉素液(用无菌水配制的抗生素溶液)对金黄色葡萄球菌的抑菌效果,请在表格中填写简要的实验步骤,完成实验方案。
【答案】(1) ①. 琼脂 ②. 碳源、氮源、无机盐
(2)7.9×105 (3)AC
(4)接种时涂布不均匀
(5) ①. (稀释的)金黄色葡萄球菌菌液 ②. 丙酮 ③. 庆大霉素液 ④. 37 ⑤. 圆纸片周围无菌落生长区域(透明圈、清晰区)的大小(直径)
【解析】
【分析】培养基的概念及营养构成 :
(1)概念:人们按照微生物对营养物质的不同需求,配制出的供其生长繁殖的营养基质;
(2)营养构成:各种培养基一般都含有水、碳源、氮源、无机盐,此外还要满足微生物生长对pH、特殊营养物质以及氧气的要求.例如,培养乳酸杆菌时需要在培养基中添加维生素,培养霉菌时需将培养基的pH调至酸性,培养细菌时需将pH调至中性或微碱性,培养厌氧微生物时则需要提供无氧的条件。
【小问1详解】
a、⑤步骤中的培养基为固体培养基,因此表格中的药品X应该为琼脂。
b、表格中的马铃薯含有丰富的有机物,因而可以提供培养基中的碳源、氮源、无机盐和生长因子等成分。
【小问2详解】
5个培养基上生长的菌落数分别为80、62、75、88、90,平均数为79,图中共稀释了3次,因此最后的稀释倍数为103,因此,③步骤的蜻蜓肠道提取液中,肠道共生菌的密度为(80+62+75+88+95)÷5÷0.1×103=7.9×105个/mL(假设所有共生菌都能在培养基上生长)。
【小问3详解】
A、为避免杂菌污染,研磨蜻蜓肠道时加入无菌水,且在无菌操作台进行,A错误;
B、解剖蜻蜓用的镊子等工具需要灭菌处理,通常用干热灭菌法进行灭菌,B正确;
C、进行稀释涂布操作时,将需要用到的涂布器进行灼烧灭菌,C错误;
D、实验结束后,将实验产生的废弃物进行集中灭菌处理,避免污染环境和操作者,D正确。
故选AC。
【小问4详解】
步骤⑤为利用稀释涂布平板法接种目的菌种,其中一个平板经培养后的菌落分布如图所示,推测该同学接种时出现的操作失误是接种时涂布不均匀。
【小问5详解】
本实验的目的是比较“药液A”与庆大霉素液(用无菌水配制的抗生素溶液)对金黄色葡萄球菌的抑菌效果,因而本实验的自变量是培养基中加入的药物种类,因变量是抑菌圈的大小。因此实验步骤为:首先培养出金黄色葡萄球菌的菌落,因此步骤一种操作为在培养基上均匀涂布(稀释的)金黄色葡萄球菌菌液,以便获得均匀生长的金黄色葡萄球菌的菌落。而后用无菌镊子将分别浸过A、B、C液和无菌水的圆纸片沥干后均匀置于上述培养基表面。A、B、C液分别为“药液A”、丙酮、庆大霉素液。将培养基在37℃下培养24小时,该温度是细菌生长的适宜温度,最后测量圆纸片周围无菌落生长区域,记录、比较、得出结论,该区域越大说明抑菌效果越好。
20. 如图1是蓝莓醋发酵工艺流程图,图2为某兴趣小组利用塑料饮水杯、充氧泵、空气过滤器、回旋式单向阀、硅胶管等材料制作的一种新型的果酒、果醋两用发酵装置。请回答下列问题:
(1)蓝莓汁的榨取过程中,一般选择成熟蓝莓果的原因是____。清洗消毒后的蓝莓果用破碎机破碎,果肉破碎率需达97%以上的目的是____。
(2)图2中____和不锈钢气泡石能为发酵罐中的培养液进行充氧操作,____能对发酵罐中的培养液实现无菌换气。
(3)蓝莓酒发酵前,调整成分时需要添加蔗糖,其作用是____。
(4)若要检测果汁发酵是否有酒精产生,待发酵结束后可从出料口取2 mL发酵液加入试管,再滴加0.5 mL____溶液,观察是否呈现____色。
(5)兴趣小组同学为改造啤酒酵母,设想将大麦细胞的LTP1基因导入酵母菌中,让酵母菌产生LTP1蛋白,如图为该理论方案的部分流程。运用PCR扩增LTP1基因时,应选择图甲的____作为引物,为了筛选导入重组质粒的啤酒酵母,需分别配制含____(抗生素名称)的选择培养基。
【答案】(1) ①. 含糖量高、营养充分、口感好 ②. 便于发酵过程中果肉与酵母菌充分接触
(2) ①. 充氧泵 ②. 空气过滤器(和回旋式单向阀)
(3)既能维持果汁的渗透压又能为酵母菌提供能源物质
(4) ①. 酸性重铬酸钾 ②. 灰绿
(5) ①. BC ②. 青霉素、四环素
【解析】
【分析】果酒制备的菌种是酵母菌,最适温度在20℃左右最好,一般控制在18~30℃,属于兼性厌氧型细菌,发酵前期酵母菌先进性有氧呼吸,促进酵母菌的繁殖,后期进行无氧呼吸产生酒精。果酒制作的原理是酵母菌在无氧的条件下进行无氧呼吸产生酒精和二氧化碳。
小问1详解】
蓝莓汁的榨取过程中,一般选择成熟蓝莓果的原因是含糖量高、营养充分、口感好。清洗消毒后的蓝莓果用破碎机破碎,果肉破碎率需达97%以上的目的是便于发酵过程中果肉与酵母菌充分接触。
【小问2详解】
图2中充氧泵和不锈钢气泡石能为发酵罐中的培养液进行充氧操作,图中的空气过滤器(和回旋式单向阀)能为通入的空气进行无菌过滤,从而对发酵罐中的培养液实现无菌换气,用以避免杂菌污染。
【小问3详解】
蓝莓酒发酵前,调整成分时需要添加蔗糖,其作用是既能维持果汁的渗透压又能为酵母菌提供能源物质。
【小问4详解】
若要检测果汁发酵后是否有酒精产生,可从出料口取2 mL发酵液加入试管,再滴加0.5 mL酸性重铬酸钾溶液,根据是否呈现灰绿色以确定酒精的产生,同时也可根据颜色的深浅判断酒精的多少。
【小问5详解】
结合题意可知,DNA复制只能从5'到3’,而DNA聚合酶只能从引物的3端延伸DNA链,故构建前利用PCR技术扩增目的基因时,A、B、C、D四种单链DNA片段中应选取B和C作为引物,在构建基因表达载体时,四环素抗性基因被破坏,而青霉素抗性基因没有被破坏,故将导入C的酵母菌分别在含有青霉素和四坏素的两种选择培养基上培养,则在含有青霉素的培养基上能存活,但在含有四环素的培养基上不能存活,这样才能筛选出导入重组质粒的啤酒酵母。
21. 近年来,一种名为“爱媛橙”的柑橘类水果因皮薄易剥、细腻多汁、口感似果冻等优点,被网友们称为“果冻橙”,并迅速成为网红水果。某科研小组欲利用细胞融合技术培育“爱媛橙”,其部分流程如图所示。请回答下列问题:
(1)过程①将两种植物细胞分别置于含有____酶的溶液中制备原生质体。
(2)过程②常用到的促融合剂是____,与动物细胞融合相比,过程②不适用的融合方法是____。原生质体融合成功的标志是____。
(3)用特异性引物对赣南橙和南丰蜜桔基因组DNA进行PCR扩增,得到两亲本的差异性条带,可用于杂种植株的鉴定。下图表示用该引物对双亲及再生植株1-6进行PCR扩增的结果。据图判断,再生植株1-6中确定为杂种植株的有____,判断依据是____。
注:Ⅰ为赣南橙,Ⅱ为南丰蜜桔
(4)与通过南香与西子香杂交培育成的“爱媛橙”相比,该育种方法显著的优点是____,该育种技术遵循的生物学原理有____ (填字母)。
A.细胞质膜的流动性
B.细胞质膜的选择透过性
C.植物细胞的全能性
(5)进一步研究不同原生质体密度对赣南橙和南丰蜜桔原生质体融合率的影响,由下图可知,促进赣南橙和南丰蜜桔原生质体融合的适宜密度为____个/ML-1。
【答案】(1)纤维素酶和果胶
(2) ①. 聚乙二醇(PEG) 或高Ca2+-高pH ②. 生物法(或灭活的病毒诱导融合) ③. 杂种细胞再生出细胞壁
(3) ①. 5和6 ②. 只有5和6含有这两种植物的所有电泳条带
(4) ①. 能够克服远缘杂交不亲和的障碍 ②. AC
(5)1×106
【解析】
【分析】(1)植物体细胞杂交技术:将不同来源的植物体细胞,在一定条件下融合成杂种细胞,并把杂种细胞培育成新的植物体的技术。
(2)去除植物细胞壁,获得原生质体的方法:酶解法(纤维素酶和果胶酶处理)。
(3)诱导原生质体融合的方法:物理法:电融合法、离心法;化学法:聚乙二醇(PEG)融合法、高Ca2+- 高pH融合法。
(4)植物体细胞杂交的原理原生质体融合的过程利用了细胞膜的流动性,杂种细胞发育成杂种植株利用了植物细胞的全能性。
(5)植物体细胞杂交的意义打破生殖隔离,克服了远缘杂交育种,培育植物新品种。
【小问1详解】
过程①去除细胞壁常用的酶是纤维素酶和果胶酶。
【小问2详解】
过程②是植物原生质体融合,常用的促融合剂是聚乙二醇(PEG) 或高Ca2+-高pH,动物细胞可以采用灭活的病毒诱导融合,而植物细胞融合不采用该方法,细胞融合完成的标志是再生出新的细胞壁。
【小问3详解】
Ⅰ为赣南橙,Ⅱ为南丰蜜桔,由图2分析可知,只有5和6含有这两种植物的所有电泳条带,所以再生植株1~6中确定为杂种植株的是5、6。
【小问4详解】
该育种方法是植物体细胞杂交的方法,可以克服远缘杂交不亲和的障碍,原生质体的融合其原理利用了植物细胞质膜的流动性,而将离体的植物细胞培育成植株利用了植物细胞全能性的原理。
故选AC。
【小问5详解】
据图分析,图2中原生质体密度在1×106个/mL时融合体百分比最高,说明促进三白草和鱼腥草原生质体融合的最适密度为1×106个/mL。
22. 靶向治疗是目前治疗肿瘤的有效方法之一,其原理是利用抗体等特异性物质作为载体,将药物送到肿瘤部位,对肿瘤进行特异性杀伤,其作用原理如图1所示。为了生产能同时与药物和肿瘤细胞抗原结合的抗体,科学家创造了制备双特异性抗体的方法,过程如图2所示。请回答下列问题:
(1)由图1可知,抗体是由____条肽链构成的蛋白质,细胞内合成抗体时,其空间结构形成的场所主要是____。
(2)图2中过程①是给小鼠注射____,从而获得已免疫的B淋巴细胞。
(3)为选出能产生专一抗体的细胞,需从HAT培养基上筛选出杂交瘤细胞,然后稀释滴入多孔培养板中,使多孔培养板每孔中至多有一个细胞,然后筛选出抗体检测呈____(填“阳性”或“阴性”)的细胞进行克隆化培养,该细胞具有的特点为____。
(4)图2中过程⑤给小鼠注射抗肿瘤药物的目的是____,图2方框内的主要操作是____。
(5)与直接使用抗肿瘤药物相比,将抗肿瘤药物与双特异性单克隆抗体结合后给药,对人体的副作用更小,原因是双特异性单克隆抗体能____。
(6)利用小鼠制备抗体是鼠源抗体,鼠源抗体具有外源性,会被人体免疫系统当作抗原而清除(称为人抗鼠抗体反应即HAMA反应)。如图3为抗体结构示意图,引起HAMA 反应的主要是“C区”,通过制备人鼠嵌合抗体可以解决HAMA反应。现利用重组DNA技术制备人鼠嵌合抗体,应将人抗体基因的____区与鼠抗体基因的____区进行拼接。将构建成功的表达载体利用____技术导入哺乳动物细胞,表达出嵌合抗体。
【答案】(1) ①. 4 ②. 内质网
(2)癌细胞抗原(或肿瘤细胞抗原)
(3) ①. 阳性 ②. 既能无限增殖,又能产生所需特异性抗体
(4) ①. 刺激小鼠产生相应的B淋巴细胞 ②. 将B淋巴细胞与单克隆杂交瘤细胞融合
(5)将药物送到肿瘤部位,对肿瘤进行特异性杀伤
(6) ①. 恒定(或C) ②. 可变(或V) ③. 显微注射
【解析】
【分析】单克隆抗体制备的过程中,需要经过动物细胞的培养和动物细胞的融合,单克隆抗体的特点是特异性强、灵敏度高、可大量制备。
【小问1详解】
由图可以看出,抗体含有4条肽链,肽链之间以二硫键相连。抗体的化学本质是蛋白质,合成场所是核糖体,需要经过内质网的加工才能形成特定的空间结构,即内质网是蛋白质加工的主要场所。
【小问2详解】
①表示用癌细胞抗原对小鼠进行免疫处理,以获得已免疫的B淋巴细胞,该细胞需要从小鼠的脾脏中获取。
【小问3详解】
制备单克隆抗体的过程中,需要经过两次筛选,第一次是用选择培养基筛选出杂交瘤细胞,第二次是用专一抗体检测,其中呈阳性的细胞即为能产生针对癌细胞抗原的杂交瘤细胞,该细胞既能大量增殖,又能产生所需抗体,因而对其进行克隆化培养,然后从其培养液中获得所需抗体。
【小问4详解】
⑤过程给小鼠注射抗肿瘤药物是为了刺激小鼠产生相应的B细胞,方框内表示将B淋巴细胞与单克隆杂交瘤细胞融合,进而筛选出能产生双特异性单克隆抗体的杂交瘤细胞。
【小问5详解】
双特异性单克隆抗体能同时与药物和肿瘤细胞抗原结合,将药物送到肿瘤部位,对肿瘤进行特异性杀伤,与直接使用抗肿瘤药物相比,对人体的副作用更小。
【小问6详解】
利用小鼠制备的抗体是鼠源抗体,鼠源抗体具有外源性,会被人体免疫系统当作抗原而清除(称为人抗鼠抗体反应即HAMA反应)。如图3为抗体结构示意图,引起HAMA 反应的主要是“C区”,通过制备人鼠嵌合抗体可以解决HAMA反应。现利用重组DNA技术制备人鼠嵌合抗体,应将人抗体基因的恒定(或C)区与鼠抗体基因的可变(或V)区进行拼接。将构建成功的表达载体利用显微注射技术导入哺乳动物细胞,表达出嵌合抗体,该抗体由于含有人的恒定区,因而不会作为抗原攻击,进而提高治疗效果。
23. 研究人员利用农杆菌介导法和花粉管通道法培育出转抗寒基因PgLCBF1的月季石榴,主要过程示意图如下。请回答下列问题:
(1)过程①是____(填步骤名称),用限制酶XbaⅠ分别切割质粒和抗寒基因,原因是____。
(2)过程②筛选时,使用的培养基除水、无机盐、碳源、氮源和生长因子外,还应加入的物质有____。实验中过程③扩大培养的主要目的是____。
(3)转基因农杆菌借助萌发的花粉管运输,将PgLCBF1导入____中,最终获得转基因种子,经播种、筛选出抗寒月季石榴新品种。与农杆菌直接转化月季石榴叶肉细胞相比,花粉管通道转化法具有的优点有____。
(4)为探究上述农杆菌菌液浸染的合适介质和时期,研究人员进行了如下实验,请完成下表。
【答案】(1) ①. 构建基因表达载体(或基因表达载体的构建) ②. 形成相同的黏性末端,便于将目的基因插入到质粒特定部位
(2) ①. 琼脂、新霉素 ②. 转基因大肠杆菌快速增殖,获得更多的重组质粒(或获得更多的重组质粒)
(3) ①. 受精卵 ②. 操作简单、直接,不需要经过植物组织培养,转化成功后可直接获得种子
(4) ①. 农杆菌浸染液 ②. 等量的上述不同介质[植物组织培养液(MS)、质量浓度为5%蔗糖溶液、MS+5%蔗糖混合溶液] ③. 人工授粉 ④. 用等量不同的农杆菌浸染液涂抹传粉后的月季石榴花柱头 ⑤. 转化成功的株数
【解析】
【分析】分析图示可知,①是构建基因表达载体,②是将重组质粒导入大肠杆菌,③是获得转基因大肠杆菌。④是获得转基因农杆菌,⑤是农杆菌侵染柱头,将目的基因导入受体细胞形成转基因的种子。
【小问1详解】
目的基因与载体连接为重组DNA的过程叫作构建基因表达载体;由于用相同的限制酶切割可获得黏性末端相同的质粒和目的基因,便于将目的基因插入到质粒特定部位,因此过程①用限制酶XbaI分别切割质粒和抗寒基因。
【小问2详解】
由于质粒上的标记基因为新霉素抗性基因,因此使用的培养基除水、无机盐、碳源、氮源和生长因子外,还应加入琼脂和新霉素,以便筛选导入重组DNA的大肠杆菌菌落。实验中过程③扩大培养的主要目的是获得更多的转基因大肠杆菌,以获得更多的重组质粒。
【小问3详解】
转基因农杆菌借助萌发的花粉管运输,将PgLCBF1导入受精卵中,最终获得转基因种子,经播种、筛选出抗寒月季石榴新品种。与农杆菌直接转化月季石榴叶肉细胞相比,花粉管通道转化法具有的优势是操作简单、直接,不需要经过植物组织培养,转化成功后可直接获得种子。
【小问4详解】
本实验是探究农杆菌菌液浸染的合适介质和时期,自变量为配置农杆菌菌液的介质不同以及侵染植物的时期不同。因此配置农杆菌浸染液时,需将5mL转基因农杆菌菌液,分别与上述不同介质(MS培养液、质量浓度为5%蔗糖溶液、MS+5%蔗糖混合溶液)混匀,即配制不同的农杆菌菌液;蘸取收集好的花粉,轻轻点涂在花柱的柱头上,属于人工授粉的过程;分别在授粉时和授粉后24h,选择柱头未开裂的花,用等量不同的农杆菌侵染液涂抹传粉后的月季石榴花柱头,并作标记,每个处理浸染10朵花,一段时间后收获种子并进行种植,统计坐果率、种子出芽率和转化阳性率,其中转化阳性率=转化成功的株数/播种数✖100%。物质
马铃薯
葡萄糖
X
水
用量
200.0 g
20.0 g
20.0 g
1 000 mL
步骤与目的
操作与要点
接种微生物
在培养基上均匀涂布a.____
加入药物
用无菌镊子将分别浸过A、B、C液和无菌水的圆纸片沥干后均匀置于上述培养基表面。A、B、C液分别为“药液A”、b.____、c.____
培养微生物
将培养基在d.____℃左右温度下培养24小时
观测并分析结果
测量e____,记录、比较、得出结论
实验步骤
简要操作过程
采集花粉
摘取花粉成熟的月季石榴花,自然阴干,收集花粉
配制不同介质
配制植物组织培养液(MS)、质量浓度为5%蔗糖溶液、MS+5%蔗糖混合溶液
配制①____
取5 mL转基因农杆菌菌液,分别与②____混匀
③____
蘸取收集好的花粉,轻轻点涂在花柱的柱头上
浸染转化
分别在授粉时和授粉后24 h,选择柱头未开裂的花,④____,并作标记,每个处理浸染10朵花。
结果统计分析
分组获得月季石榴种子,催芽播种、培植植株,统计坐果率、种子出芽率和转化阳性率。(坐果率=坐果数/浸染花数×100%;出芽率=出芽数/播种数×100%;转化阳性率=⑤____/播种数×100%)。
江苏省连云港市赣榆区2023-2024学年高二下学期4月期中生物试题: 这是一份江苏省连云港市赣榆区2023-2024学年高二下学期4月期中生物试题,文件包含江苏省连云港市赣榆区2023-2024学年高二下学期4月期中生物试题docx、参考答案docx等2份试卷配套教学资源,其中试卷共10页, 欢迎下载使用。
江苏省连云港市赣榆区2022-2023学年高二下学期期中考试生物试卷(含答案): 这是一份江苏省连云港市赣榆区2022-2023学年高二下学期期中考试生物试卷(含答案),共19页。试卷主要包含了单选题,多选题,读图填空题,实验探究题等内容,欢迎下载使用。
2023-2024学年江苏省连云港市赣榆区高二上学期11月期中考试生物含答案: 这是一份2023-2024学年江苏省连云港市赣榆区高二上学期11月期中考试生物含答案,共43页。

