四川省甘孜藏族自治州某重点中学2023-2024学年高二下学期4月期中生物试题(原卷版+解析版)
展开1. 生态足迹是指在现有技术条件下,维持某一人口单位生存所需的生产资源和吸纳废物的土地及水域的面积;生态承载力是指地球能为人类提供资源的能力。下列叙述错误的是( )
A. 当生态足迹大于、小于生态承载力时,分别出现生态盈余、生态赤字
B. 生态足迹值越大,代表人类所需要的资源越多,对生态和环境的影响就越大
C. 生活方式不同,生态足迹的大小可能不同,使用清洁能源、绿色出行可减小生态足迹
D. 保护耕地、提高农业生产效率可提高生态承载力
2. 新中国成立初期,塞罕坝这片昔日的“千里松林”已荡然无存,成为了一片荒原。新中国成立后,经过三代务林人的不懈努力,塞罕坝发生了翻天覆地的变化。他们通过植树造林、恢复生态, 使得塞罕坝重新焕发生机,成为了“水的源头、云的故乡、花的世界、林的海洋”。下列相关叙述正确的是( )
A. 遗传多样性和种群多样性构成了塞罕坝地区的生物多样性
B. 自驾和徒步游览塞罕坝的美景, 生态足迹的大小没有差别
C. 三代务林人改造了塞罕坝, 说明“人类能完全征服自然”
D. 塞罕坝重焕新生,其生物多样性的间接价值远大于直接价值
3. 2024年2月26日第六届联合国环境大会在肯尼亚首都内罗毕开幕,各国代表共商多边主义框架下的全球环境治理问题。本次大会的主题为“采取有效、包容和可持续的多边行动,应对气候变化、生物多样性丧失和污染”。下列叙述错误的是( )
A. 防治酸雨最有效的方法是减少硫氧化物和碳氧化物的排放量
B. 优先乘坐公共交通、注意节约用电、用纸等,有利于缓解全球气候变暖
C. 多开发利用风能、潮汐能、太阳能等不可枯竭资源是人类未来的发展趋势
D. 人类活动导致的栖息地消失、退化、片段化是物种绝灭和生物多样性丧失的主要原因
4. 宁夏渝河一度因生活污水、工业废水随意排放导致水质恶化,生态系统功能失调成为制约当地农业可持续发展的重要因素。通过综合养殖、发展生态农业等途径对渝河流域的生态进行治理和恢复,物种多样性逐渐增加。以下叙述错误的是( )
A. 该生态系统可利用的能量包括太阳能和排放的工业废水、生活污水中的化学能
B. 该举措恢复环境的同时提高了经济效益,体现了生态工程的整体原理
C. 随治理的进行,生态系统功能逐步恢复,体现了生物多样性的直接价值
D. 生态治理和恢复过程中,栽种的杨、柳等植物一般都是当地原有物种
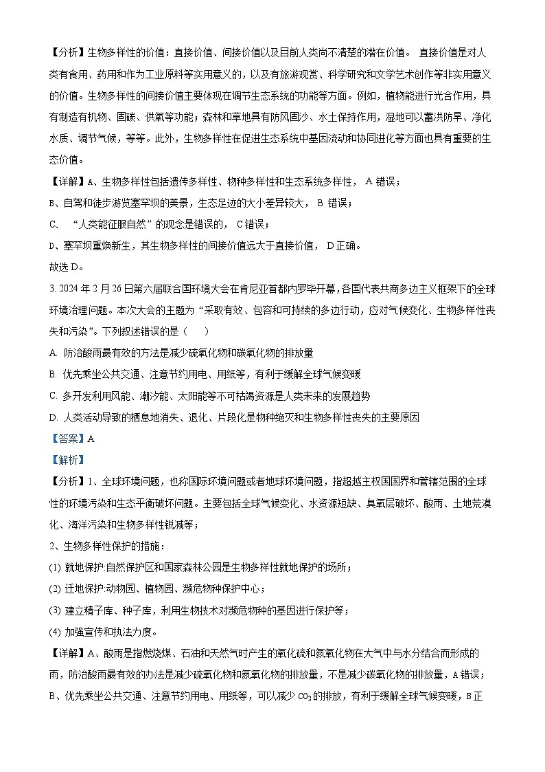
5. 池塘养殖普遍存在由于饵料利用不充分、换水不及时、鱼类排泄等引起的水体污染现象,研究者设计了如图所示的循环水池塘养殖系统来解决水体污染问题。下列叙述中错误的是( )
A. 潜流湿地内选择污染物净化能力强的多种植物并进行合理布设遵循了自生原理
B. 流入该养殖系统的总能量为生产者固定的太阳能和污染水体中有机物的能量
C. 前一池塘上层水流入后一池塘底部,能增加水中的溶氧量、提高饵料的利用率
D. 栽种的水生植物既能净化水体又能美化环境,体现了生物多样性的间接和直接价值
6. 某兴趣小组利用葡萄制作果酒和果醋,下列相关叙述正确的是( )
A. 当缺少糖源和氧气时,醋酸菌将乙醇变为乙醛,再将乙醛变为醋酸
B. 当葡萄酒制作完成后,可打开瓶盖后盖上一层纱布进行葡萄醋发酵
C. 进行酒精发酵的菌种的代谢类型是异养厌氧型
D. 果醋制作过程中发酵液pH逐渐降低,果酒制作过程中情况相反
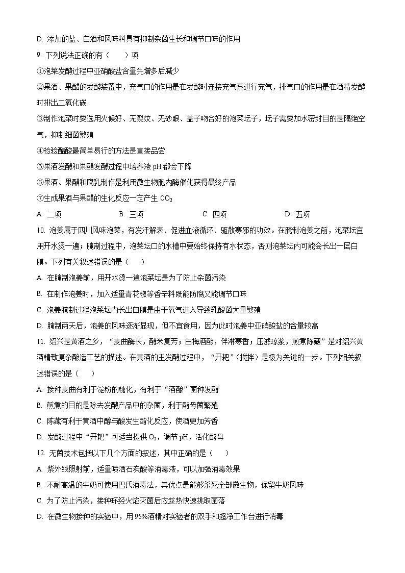
7. 蓝莓酒和蓝莓醋被称为“液体黄金”“口服化妆品”等。下图是以鲜蓝莓为原料天然发酵制作蓝莓酒和蓝莓醋的过程简图。下列叙述错误的是( )
A. 发酵过程中的菌种不需要专门接种,先清洗后去梗是为了较少杂菌污染
B. 过程③在氧气、糖源都充足条件下可直接发酵为蓝莓醋
C. 过程③、④中主要发酵菌种的细胞结构不同,后者在过程⑤中已经失去了发酵能力
D. 过程④⑤的发酵条件不同,过程④所需的最适温度高于过程⑤
8. 豆豉是一种古老的传统发酵豆制品,北魏贾思勰的《齐民要术》中也有相关记录。豆豉制作的流程如图所示。装坛后放在室外日晒,每天搅拌两次。下列说法错误的是( )
A. 发酵过程中多种酶系将原料中的蛋白质、脂肪等分解为小分子
B. 发酵的目的主要是让酵母菌产生酶,搅拌能增加发酵液的溶氧量
C. 代谢产物积累和酿造环境的变化导致后期窖池微生物数量下降
D. 添加的盐、白酒和风味料具有抑制杂菌生长和调节口味的作用
9. 下列说法正确的有( )项
①泡菜发酵过程中亚硝酸盐含量先增多后减少
②果酒、果醋的发酵装置中,充气口的作用是在发酵时连接充气泵进行充气,排气口的作用是在酒精发酵时排出二氧化碳
③制作泡菜时要选用火候好、无裂纹、无砂眼、盖子吻合好的泡菜坛子,坛子需要加水密封目的是隔绝空气,抑制细菌繁殖
④检验醋酸最简单易行的方法是直接品尝
⑤果酒发酵和果醋发酵过程中培养液pH都会下降
⑥果酒、果醋和腐乳制作是利用微生物胞内酶催化获得最终产品
⑦生成果酒与果醋的生化反应一定产生CO2
A. 二项B. 三项C. 四项D. 五项
10. 泡姜属于四川风味泡菜,有发汗解表、促进血液循环、驱散寒邪的功效。在腌制泡姜之前,泡菜坛宜用开水烫一遍;腌制过程中,泡菜坛口的水槽中要始终保持有水状态,否则泡菜坛内可能会长出一层白膜。下列有关叙述错误的是( )
A. 在腌制泡姜前,用开水烫一遍泡菜坛是为了防止杂菌污染
B. 在制作泡姜时,加入适量青花椒等香辛料既能防腐又能调节口味
C. 泡姜腌制过程泡菜坛内长出白膜是由于氧气进入导致乳酸菌大量繁殖
D. 腌制两天后,泡姜的风味逐渐显现,但不宜食用,因为此时泡姜中亚硝酸盐的含量较高
11. 绍兴是黄酒之乡,“麦曲酶长,酵米复芳;白梅酒酿,伴淋寒香;压滤琼浆,煎煮陈藏”是对绍兴黄酒精致复杂酿造工艺的描述。在黄酒的主发酵过程中,“开耙”(搅拌)是极为关键的一步。下列相关叙述错误的是( )
A. 接种麦曲有利于淀粉的糖化,有利于“酒酿”菌种发酵
B. 煎煮的目的是除去发酵产品中的杂菌,利于酵母菌繁殖
C. 陈藏有利于黄酒中醇与酸发生酯化反应,使酒更加芳香
D. 发酵过程中“开耙”可适当提供O2,调节pH,活化酵母
12. 无菌技术包括以下几个方面的叙述,其中正确的是( )
A. 紫外线照射前,适量喷洒石炭酸等消毒液,可以加强消毒效果
B. 不耐高温的牛奶可使用巴氏消毒法,其优点是能够杀死全部微生物,保留牛奶风味
C. 为了防止污染,接种环经火焰灭菌后应趁热快速挑取菌落
D. 在微生物接种的实验中,用95%酒精对实验者的双手和超净工作台进行消毒
13. 微生物培养最基本的要求是无菌操作,下列对培养基、培养皿、接种环、双手、空气所采用的灭菌或消毒方法的正确顺序依次是( )
①化学药剂消毒 ②高压蒸汽灭菌 ③干热灭菌 ④紫外线灭菌 ⑤灼烧灭菌
A. ⑤③⑤①④B. ③②⑤④①C. ②③⑤①④D. ②②⑤④①
14. 金黄色葡萄球菌是一种病原菌,它可耐受质量分数为7.5%的NaCl溶液。金黄色葡萄球菌在添加适量血液的血平板上生长时,可破坏菌落周围的红细胞,使其褪色。为检测鲜牛奶中是否存在金黄色葡萄球菌,科研人员设计了如图所示的流程。下列说法错误的是( )
A. 振荡培养时应选用含质量分数为7.5%NaCl溶液的鉴别培养基
B. 振荡培养可使微生物与营养物质充分接触,提高培养液中的氧气含量
C. 若血平板中菌落周围出现透明圈,则初步说明鲜牛奶中存在金黄色葡萄球菌
D. 为使检测更严谨,应设置加灭菌的鲜牛奶但其他操作均与图示相同的对照组
15. 丙草胺(C17H26ClNO2)是一种应用广泛的除草剂,能抑制土壤细菌、放线菌和真菌的生长。某生物兴趣小组从达活泉公园土壤中分离出能有效降解丙草胺的细菌菌株,并对其进行计数(如下图所示),以期为修复被丙草胺污染土壤提供微生物资源。下列有关叙述错误的是( )
A. 涂布前要了解培养基是否被污染可接种蒸馏水来培养检测
B. 除了用图中所示计数方法之外,还可用显微镜直接计数法,其计数结果往往比实际值偏大
C. 用以丙草胺为唯一氮源的液体培养基进行培养可提高丙草胺降解菌浓度
D. 通过计算得知每克土壤中的菌株数约为1.7×109个
16. 在分离、纯化细菌的实验中,划线接种(甲)及培养结果(乙)如图所示,a、b、c、d是划线的四个区域。下列叙述正确的是( )
A. 实验所用培养基一般用干热灭菌法进行灭菌
B. 为了防止杂菌污染,接种环灼烧后立即蘸取菌液进行划线
C. 图中d区域的划线操作是从c区域划线的末端开始的
D. 图示划线接种过程中至少需要对接种环灼烧5次
17. 关于“土壤中分解尿素的细菌的分离与计数”实验操作的叙述,错误的是( )
A. 完成平板划线后,待菌液被培养基吸收后将培养皿倒置放置进行培养
B. 无菌操作需对实验操作的空间、操作者的衣着和手进行灭菌处理
C. 用以尿素为唯一氮源的培养基进行培养,培养基中可加入一定量的酚红
D. 判断选择培养基是否起到了选择作用,可设置相同菌液接种牛肉膏蛋白胨培养基作为对照
18. 工业污水中含有的多环芳烃类化合物(仅含C、H元素)会造成农田土壤污染。科研人员为了获得具有高效降解多环芳烃类化合物菌株,先从某污水污染的农田土壤中分离出多种细菌,经图示流程获得目的菌。下列相关叙述正确的是下列叙述正确的是( )
A. 甲、乙培养基中应添加葡萄糖、多环芳烃化合物作为碳源
B. 图示固体培养基上可获得纯净培养物,液体培养基可用于扩大培养
C. 步骤②中应用涂布器从甲中蘸取菌液均匀涂布于培养基乙表面
D. 步骤③中应挑选降解圈最大的菌落进行扩大培养
19. 味精是由谷氨酸棒状杆菌发酵得到的谷氨酸经过一系列处理而制成的食品调味品。图示为利用发酵工程生产味精的流程。下列叙述错误的是( )
A. 小麦预处理后的淀粉水解糖装入发酵罐前不需要灭菌
B. 对谷氨酸棒状杆菌培养时除必需的营养物质外还需要提供O2
C. 应在中性和弱碱性条件下生产谷氨酸
D. 采用提取、分离和纯化的措施从发酵罐中获得产品
20. 从传统发酵技术到发酵工程,经历了漫长的历史过程。下列关于两者的比较,正确的是( )
A. 传统发酵技术大多为混合菌种,发酵工程大多为单一菌种
B. 传统发酵技术不需要控制发酵条件,发酵工程需严格控制发酵条件
C. 两者都需要对发酵原料和发酵装置进行严格灭菌,以防止杂菌污染
D. 传统发酵技术和发酵工程都不需要对发酵产物进行分离和提纯处理
21. 我国是世界上啤酒的生产和消费大国。啤酒是以大麦为主要原料经酵母菌发酵制成的,青岛啤酒的生产过程如下:麦芽的粉碎以及辅料的粉碎—糖化和糊化—麦汁过滤—麦汁煮沸(同时添加啤酒花)—回旋沉淀—麦汁冷却—进入发酵罐(同时充氧加酵母)—主发酵—后发酵—啤酒过滤—包装—出品。下列说法错误的是( )
A. 利用大麦作原料时,淀粉需要在淀粉酶作用下水解成麦芽糖才能被酵母菌利用
B. 麦汁煮沸的同时加入啤酒花是为了产生风味组分
C. 主发酵阶段主要完成的是酵母菌的繁殖、大部分糖的分解和代谢物的生成
D. 主发酵完成后,要在低温、通气的环境下储存一段时间进行后发酵
22. 红酸汤是苗族人民的传统食品,它颜色鲜红、气味清香、味道酸爽。以番茄和辣椒为原料的红酸汤制作流程如下。下列相关叙述中正确的是( )
A. 红酸汤制作过程中用到的微生物主要是醋酸菌
B. 装坛时加入成品红酸汤是为了增加发酵菌种的数量
C. 装坛时不装满的原因是为了促进微生物繁殖
D. 红酸汤的制作中发酵时间越长,口味越纯正
23. 某兴趣小组按如图方法对没有加工鲜奶进行细菌检测。有关叙述正确的是( )
A. 用湿热灭菌法对该实验中的鲜奶进行灭菌
B. 若培养基需要调节pH,应该在灭菌后培养基凝固前立即进行
C. 若3个培养皿中菌落数为35、33、34,则鲜奶中细菌数为3.4×106个/mL
D. 对鲜奶中细菌计数,常采用稀释涂布平板法,统计的结果往往比实际值偏高
24. 下列有关“菊花组织培养”实验的叙述错误的是( )
A. 用酒精、次氯酸钠等对生理状况良好的嫩枝茎段进行表面消毒
B. 将外植体的1/3~1/2插入到诱导愈伤组织的培养基中,注意不要倒插
C. 接种外植体的锥形瓶应置于无菌、光照、18~22℃的培养箱中培养来完成脱分化
D. 培养基中植物激素的浓度、比例等都会影响植物细胞的发育方向
25. 培养胡萝卜根组织可获得试管苗,获得试管苗的过程如图所示。有关叙述错误的是( )
A. 可以通过该技术保持植物优良品种的遗传特性
B. 从步骤⑤到步骤⑥需要更换新的培养基,主要是因为有害代谢产物的积累
C. 步骤②中消毒的原则是既能杀死材料表面的微生物,又要减少消毒剂对细胞的伤害
D. 步骤⑥要进行照光培养,诱导叶绿素的形成,使试管苗能够进行光合作用
26. 我国研究人员利用“中华猕猴桃”和“美味猕猴桃”两个不同种培育出了更加优良的品种H,其过程如图所示。已知用X射线处理会使染色体受影响而导致细胞失去分裂能力;用碘乙酰胺处理会使细胞内的酶失活而抑制生长。下列有关叙述错误的是( )
A. 图中②过程使用纤维素酶和果胶酶进行处理,得到原生质体B、D
B. 过程③采用PEG、灭活病毒诱导融合等方法得到的两两融合的细胞有3种
C. ①过程用X射线处理A,碘乙酰胺处理C,可筛选到F,以便获得优良品种H
D. 培育优良品种H的过程运用了植物细胞的全能性和细胞膜的流动性
27. “白雪公主”草莓被誉为“水果皇后”,具有广阔的市场前景和较高的经济价值。草莓是无性繁殖的植物,它感染的病毒很容易传播给后代。病毒在草莓体内逐年积累,会导致产量降低,品质变差。下图是育种工作者选育高品质“白雪公主”草莓流程图。下列说法错误的是( )
A. 通常采用70%的酒精和5%的次氯酸钠溶液对甲进行消毒处理
B. 甲常选用茎尖,原因是该处的病毒极少甚至没有病毒
C. 在植物组织培养过程中,经过筛选可能获得对人们有用的突变体
D. 通过植物组织培养技术得到抗病毒草莓脱毒苗
28. 青蒿素是从植物黄花蒿的叶片中所提取的一种代谢产物,而茎及其他部位中的青蒿素含量极其微小。下列关于利用植物组织培养生产青蒿素的叙述,错误的是( )
A. 在黄花蒿组织培养过程中的一定阶段必须给予光照
B. 可以对愈伤组织进行培养使其增殖,以便从中直接获得青蒿素
C. 在植物组织培养过程中,由于细胞一直处于不断增殖的状态,因此容易突变
D. 生长素对脱分化和再分化过程具有调节作用,但不能直接提高青蒿素的产量
29. 紫杉醇是红豆杉属植物体内的一种次生代谢物,具有高抗癌活性,现在已被广泛应用于乳腺癌等癌症的治疗。如图是通过植物细胞工程技术获得紫杉醇的途径,下列有关叙述错误的是( )
A. 需在无菌和人工控制的条件下进行
B. 图中的生产途径依据的原理是植物细胞具有全能性
C. 经过程①细胞的形态和结构发生了变化
D. 紫杉醇可能不属于紫杉基本生命活动所必需的物质
30. 再生医学领域在2019年首次利用异源诱导多能干细胞(iPS细胞)培养出的眼角膜组织,移植到病人体内,成功治疗一名失明患者,且未发生免疫排斥反应。下列有关叙述不正确的是( )
A. 造血干细胞和诱导多能干细胞(iPS细胞)的分化程度不同
B. 体外培养iPS细胞时培养液中需要加入血清等物质
C. 神经干细胞和iPS细胞在治疗阿尔茨海默病等方面有重要价值
D. 用iPS细胞培养出眼角膜组织,表明iPS细胞具有全能性
31. 动物细胞培养是动物细胞工程的基础,人造皮肤的构建、动物分泌蛋白的规模化生产都离不开动物细胞培养。2023年春季,我国多地爆发了甲型H1N1流感,利用动物细胞培养技术快速生产流感疫苗逐渐成为一种有吸引力的选择。下列说法正确的是( )
A. 用胰蛋白酶或胃蛋白酶处理剪碎的动物组织,可使其分散成单个细胞
B. 用培养液培养的甲型H1N1流感病毒对其进行分析,进而加快疫苗的研制
C. 通常将动物组织处理后在培养瓶中的初次培养称为原代培养
D. 在细胞传代培养过程中,都需要重新用胰蛋白酶等处理,使之分散成单个细胞
32. 甘草酸是中药甘草中的主要活性成分。为了快速检测甘草酸,科研人员利用细胞工程技术制备了抗甘草酸的单克隆抗体,其基本操作过程如图。相关叙述正确的是( )
A. 细胞甲都是能够产生抗甘草酸抗体的B淋巴细胞
B. 过程⑤无论在体内还体外进行,细胞丁都可大量增殖
C. 过程④是利用选择培养基筛选出分泌所需抗体的杂交瘤细胞
D. 若小鼠骨髓细胞和B淋巴细胞的染色体数均为40,则杂交瘤细胞的染色体数也为40
33. 单克隆抗体制备的过程中需要使用动物细胞融合技术,将骨髓瘤细胞和已免疫的B淋巴细胞融合得到的杂交瘤细胞可以在选择培养液繁殖并生存。下列叙述正确的是( )
A. 杂交瘤细胞表现出两类细胞的全部遗传性状
B. 制备过程中的第一次筛选使用多孔培养板筛选融合细胞
C. 抗体检测呈阳性的杂交瘤细胞可以注射到小鼠腹腔中增殖
D. 杂交瘤细胞培养所需要的能量可由培养液中添加的蔗糖提供
34. 2017年中国科学家利用“聪明的化学方法和操作技巧(10s内去核,15s内核移植)”成功培育了体细胞克隆猴,流程如下,下列叙述错误的是( )
A. 科学家多年的反复实验带来的娴熟技术使卵细胞受损减少
B. 用电刺激、Ca²+载体等方法激活重构胚,使其完成细胞分裂和发育进程
C. 图中短暂处理细胞的目的是利用有活性的病毒诱导细胞融合
D. 上述技术有助于加速针对阿尔茨海默病、免疫缺陷、肿瘤等的新药研发进程
35. 如图是利用胚胎工程培育优质奶牛的过程,下列关于该过程的分析,错误的是( )
A. ②过程通常将胚胎培养到囊胚或原肠胚再进行分割
B. 在进行①过程之前,需要对采集到的卵子继续培养、对精子进行获能处理
C. ③过程中可从滋养层取样,做DNA分析,鉴定性别
D. ⑤过程是胚胎移植,移植前需要对供体、受体进行同期发情处理
36. 胚胎工程为优良牲畜的大量繁殖和稀有动物的种族延续提供了有效的解决办法,在畜牧业和制药业等领域发挥重要的作用,具有光明的应用前景。哺乳动物受精和早期胚胎发育的规律是研究胚胎工程重要的理论基础。下列说法错误的是( )
A. 孵化前,细胞平均体积在不断减少,胚胎所含的有机物总量不断降低
B. 胚胎发育过程中,囊胚的滋养层细胞将来发育形成胎盘和胎膜
C. 卵子排出后需要在输卵管进一步成熟,到MⅡ期才具备受精能力
D. 哺乳动物排出的卵子有的可能是次级卵母细胞,有的可能已经完成减数分裂Ⅱ
37. 下图为某哺乳动物受精作用及胚胎发育过程示意图。下列叙述错误的是( )
A. 卵子成熟和①过程发生在雌性动物的输卵管中
B. ②③④过程都发生有丝分裂,b时期胚胎发生孵化
C. 桑葚胚细胞具有全能性,a时期细胞开始出现分化
D. 在卵细胞膜和透明带的间隙观察到两个极体,是判断卵子是否受精的标志
38. 自然情况下,牛的生育率很低,畜牧业生产上可通过下图两种途径实现良种牛的快速大量繁殖。下列相关叙述错误的是( )
A. 图中的激素处理是应用外源促性腺激素促使雌性牛超数排卵
B. 途径1受精前,需将采集到的卵母细胞在体外培养到MⅡ期
C. 途径2进行胚胎移植前,不要对供体和受体进行免疫检查
D. 途径1和途径2过程中都有胚胎的形成,均为有性生殖
39. 用一定剂量的紫外线处理具有抗盐特性的拟南芥原生质体可使其染色体片段化,再利用此原生质体与水稻原生质体融合,以获得抗盐水稻植株。以下说法错误的是( )
A. 用酶解法去除植物细胞壁
B 使用灭活病毒诱导两种原生质体融合
C. 通过调整植物激素比例诱导生芽或生根
D. 利用高浓度盐水浇灌筛选抗盐植株
40. 医院常用试纸来检测样品中是否含有特定的抗原。检测试纸组成如下图,试纸条上依次有三种单抗,其中抗体1、抗体2是能与抗原结合的抗体,但与抗原的结合位点不同,抗体1上连一个显色分子,当显色分子聚集于某一处时,可观察到红色;抗体3是抗体1的抗体。抗体1可随样品液体一起在试纸条上扩散,抗体2、3在试纸条上的位置固定不动。下列叙述正确的是( )
A. 若滴加的样品是蒸馏水,则抗体2、3处不会出现红色条带
B. 若滴加的样品含有抗原,则试纸条上会出现两条红色条带
C. 设置抗体3的目的是结合多余的抗体1,阻止样品继续扩散
D. 为防止空气中抗原干扰检测结果,可将试纸高温灭菌后使用
二、非选择题
41. 我国酿制果酒和果醋的历史源远流长,某同学欲通过如下发酵装置制作葡萄酒和葡萄醋。请回答下列问题:
(1)利用酵母菌制作果酒时,温度一般控制在_______℃。发酵初期一般先通气后紧闭软管夹,通气的目的是______。通气后紧闭软管夹时酵母菌呼吸作用的反应方程式为______。
(2)若要检测果汁发酵后是否有酒精产生,可以从出料口吸取2mL发酵液加入试管,再滴加0.5mL____溶液,观察其是否呈现_______色。
(3)某同学在制作好的葡萄酒的基础上发酵制作葡萄醋,用化学反应式表示其原理______;发酵条件需要做出的具体调整是___。
(4)图中排气构件由回旋式单向阀通过硅胶塞连接于排气口而成,使用前先在单向阀内装入约1/3体积冷却的开水,这样处理的主要好处有_____(至少答出两点)。
42. 乳糖酶缺乏症患者体内乳糖酶的分泌量较少,导致患者无法完全消化母乳或牛乳中的乳糖,从而引起非感染性腹泻。工业化生产无乳糖奶粉时,需用乳糖酶将奶中的乳糖除去。为了提高乳糖酶的产量,科研人员从牧民的奶酪(一种近似固体的发酵牛奶制品)中分离纯化出了能高效生产乳糖酶的酵母菌,下图为流程示意图。请回答下列问题:
(1)将奶酪悬浮液接种到培养基甲中的目的是___。
(2)若要将培养基甲中的菌液稀释10倍,应进行的操作是___。
(3)将菌液接种到培养基乙所采用的方法是___,该过程所用的接种工具是___,对该接种工具进行的灭菌操作及注意事项有___(写出具体操作流程)。
(4)X-gal是一种无色物质,能被乳糖酶分解为半乳糖和蓝色的溴靛蓝,使菌落呈蓝色。从含X-gal的培养基中挑选目的菌时,挑选的依据是___。
(5)在牛奶中添加适量乳糖酶,以获得无乳糖牛奶,此过程并不会破坏牛奶中的其他营养成分,原因是___。
43. 四倍体紫花苜蓿(4n=32),是常用的优质牧草,但易使家畜患鼓胀病:二倍体植物百脉根(Zn=12)富含物质x,X可与紫花苜蓿中特定蛋白结合,抑制鼓胀病的发生。为培育抗鼓胀病的新品种,科学家利用这两种植物进行了实验,主要流程如下图所示。请据图回答问题:
(1)过程④⑤⑥代表的植物细胞工程技术是______,其原理是______。
(2)过程①要用到酶是______,过程②中常用化学药剂是______。
(3)过程④、⑤分别是______,______,其涉及的细胞分裂方式为______。
(4)图中由紫花苜蓿和百脉根培育出的杂种植株的体细胞中染色体数目最多时有______条
44. 为降低乳腺癌治疗药物的副作用,科研人员尝试在单克隆抗体技术的基础上,构建抗体药物偶联物(ADC)来对乳腺癌患者进行治疗,过程如图1所示。
(1)本实验中,小鼠注射的特定抗原应取自______细胞。
(2)步骤①的原理是______,与诱导植物原生质体融合的不同的处理方法是用______
(3)步骤②的筛选方法是______。体外培养杂交瘤细胞的气体环境是______由于人们对细胞所需营养物质尚未全部研究清楚,体外培养杂交瘤细验时,培养液中除了添加葡萄糖、氨基酸等必要的营养成分外,往往还需加入一定量的______。
(4)研究发现,ADC在患者体内的作用如图2所示。
①ADC能降低乳腺癌治疗药物的副作用,是因为单克隆抗体能精确地定位乳腺癌细胞,该过程依赖于______原理。
②ADC进入乳腺癌细胞后,细胞中的溶酶体可将其水解,释放出的药物最终作用于______,可导致癌细胞况亡。
45. 幼畜体外胚胎生产技术是提高良种家畜繁殖效率的核心技术。科学家经过多年对辽宁绒山羊体外胚胎生产技术的研究总结,形成了如下操作流程,回答下列问题:
(1)A是指______,经过程A处理后的精子才能与发育至______期的卵母细胞完成受精。
(2)在卵母细胞活体采集前,需对供体雌性动物注射______使其能提供更多的卵母细胞。
(3)B过程为______,移植前需对受体母羊进行______处理。
(4)为了提高已有胚胎的利用率,可采用______技术由一个受精卵发育获得多只羊羔。该技术处理的对象一般是______时期的胚胎。
四川省成都市蓉城名校联盟2023-2024学年高二下学期4月期中生物试题(原卷版+解析版): 这是一份四川省成都市蓉城名校联盟2023-2024学年高二下学期4月期中生物试题(原卷版+解析版),文件包含四川省成都市蓉城名校联盟2023-2024学年高二下学期4月期中生物试题原卷版docx、四川省成都市蓉城名校联盟2023-2024学年高二下学期4月期中生物试题解析版docx等2份试卷配套教学资源,其中试卷共36页, 欢迎下载使用。
四川省绵阳南山中学2023-2024学年高二下学期期中考试生物试题(原卷版+解析版): 这是一份四川省绵阳南山中学2023-2024学年高二下学期期中考试生物试题(原卷版+解析版),文件包含四川省绵阳南山中学2023-2024学年高二下学期期中考试生物试题原卷版docx、四川省绵阳南山中学2023-2024学年高二下学期期中考试生物试题解析版docx等2份试卷配套教学资源,其中试卷共38页, 欢迎下载使用。
四川省眉山市仁寿县实验中学2023-2024学年高二下学期4月期中生物试题(原卷版+解析版): 这是一份四川省眉山市仁寿县实验中学2023-2024学年高二下学期4月期中生物试题(原卷版+解析版),文件包含四川省眉山市仁寿县实验中学2023-2024学年高二下学期4月期中生物试题原卷版docx、四川省眉山市仁寿县实验中学2023-2024学年高二下学期4月期中生物试题解析版docx等2份试卷配套教学资源,其中试卷共36页, 欢迎下载使用。

