广东省东莞市常平镇2023-2024学年七年级下学期期中语文试题(原卷版+解析版)
展开(考试时间:120分钟,满分120分)
一、积累运用(共30分)
1. 小语同学根据所学古诗制作了诗文辑录表格,根据提示填空。
2. 杜牧《泊秦淮》一诗中说“商女不知亡国恨”,作者只是在批判商女吗?请你根据诗歌内容和下面的知识卡片分析。
3. 根据拼音写出相应的词语。
半学期的语文学习,我们知道了一些鲜为人知的名人故事。他们的功绩家喻户晓,他们的精神激励着我们前行,比如jū gōng jìn cuì( )邓稼先的精神、闻一多的大无畏精神、鲁迅的待人真诚品质。黄河掀起万丈kuáng lán( )、浊流宛转,唱出了民族的伟大坚强;我们也见证了一些激动人心的时刻,如:红军“五岭逶迤腾细浪,乌蒙磅礴走泥丸”;爱国者呐喊出对土地的誓言:我将用我的泪水,洗去她一切的污秽和耻辱。我们还走进了平凡朴实的小人物心灵。体会买“三哼经”的阿长热爱关心孩子的善良,深味送香油和鸡蛋的老王渴望平等尊重的内心,揣摩静静观世的杨绛“一个幸运人对一个不幸者的kuì zuò( )”的感悟……
4. 下列句子中加点词语使用恰当的一项是( )
A. 对目前地球资源短缺、环境污染等问题,仍有人不以然,漠不关心。
B. 回首峥嵘岁月,无数革命先烈马革裹尸,用生命铺就了中华强国之路。
C. 不法分子沥尽心血地窃取他人隐私的事情时有发生,值得我们警惕。
D. 一代代学者一年到头兀兀穷年,终破译了甲骨文中的“文明密码”。
5. 下面对病句的修改不正确的一项是( )
A. 清远是一个美丽的城市,夏日的玉龙宫是人们避暑纳凉的好季节。(把“好季节”改为“好去处”)
B. 能否贯彻落实科学发展观,是构建和谐社会、促进经济可持续发展的重要保证。(把“能否”删掉)
C. 宽带网不仅能浏览信息,还可以提供网上视频点播和远程教育等智能化、个性化。(在“智能化、个性化”后面加上“的”,然后移到“提供”后面)
D. 通过语文综合性实践活动,使我们开拓了视野,提高了能力。(删掉“通过”或者“使”)
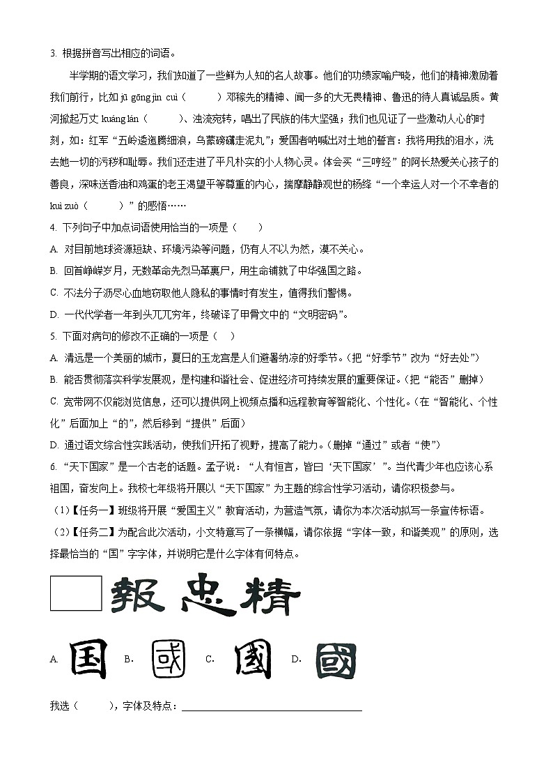
6. “天下国家”是一个古老的话题。孟子说:“人有恒言,皆曰‘天下国家’”。当代青少年也应该心系祖国,奋发向上。我校七年级将开展以“天下国家”为主题的综合性学习活动,请你积极参与。
(1)【任务一】班级将开展“爱国主义”教育活动,为营造气氛,请你为本次活动拟写一条宣传标语。
(2)【任务二】为配合此次活动,小文特意写了一条横幅,请你依据“字体一致,和谐美观”的原则,选择最恰当的“国”字字体,并说明它是什么字体有何特点。
A. B. C. D.
我选( ),字体及特点:_____________________________________
【任务三】个人与国家的命运息息相关,某班开展了《骆驼祥子》的整本书阅读活动,请你完成后面的学习任务。
大概的说吧,A只要有一百块钱,就能弄一辆车。猛然一想,一天要是能剩一角的话,一百元就是一千天,一千天!把一千天堆到一块,他几乎算不过来这该有多么远。B但是,他下了决心,一千天也好,一万天也好,他得买车!第一步他应当,他想好了,去拉包车。C遇上交际多,饭局多的主儿,平均一月有上十来个饭局,他就可以白落两三块的车饭钱。加上他每月再省出个块儿八角的,也许是三头五块的,一年就能剩起五六十块!这样,他的希望就近便多多了。他不吃烟,不喝酒,不赌钱,没有任何嗜好,没有家庭的累赘,D只要他自己肯咬牙,事儿就没有个不成。
(3)有位同学在阅读上面名著内容的过程中在ABCD四处做了批注,其中有误的一项是( )
A. “他”刚到城里不久,对生活充满梦想。
B. 就算一千天、一万天,他也要坚持,买车的决心多么坚定!
C. 他吝啬,贪婪,爱占小便宜!如此挖空心思省钱,攒钱。
D. 突出了他对未来的信心,只要肯吃苦,就能买上新车!
(4)《骆驼祥子》中人物的起名匠心独具,寓意深刻,“祥子”不祥,“福子”无福,请你结合小说的具体内容,说一说祥子命运如何不祥或小福子的一生是如何无福的。
二、阅读(共40分)
(一)(15分)
阅读下面的文字,完成下面小题。
【甲】
孙权劝学
初,权谓吕蒙曰:“卿今当涂掌事,不可不学!”蒙辞以军中多务。权曰:“孤岂欲卿治经为博士邪?但当涉猎,见往事耳。卿言多务,孰若孤?孤常读书,自以为大有所益。”蒙乃始就学。及鲁肃过寻阳,与蒙论议,大惊曰:“卿今者才略,非复吴下阿蒙!”蒙曰:“士别三日,即更刮目相待,大兄何见事之晚乎!”肃遂拜蒙母,结友而别。
——选自《资治通鉴》
7. 解释文中加点词语在句中的意思。
(1)蒙辞以军中多务( )(2)及鲁肃过寻阳( )(3)即更刮目相待( )
8. 请把文中画线句子翻译成现代汉语。
(1)但当涉猎,见往事耳。
(2)卿今者才略,非复吴下阿蒙!
【乙】
余近日以军务倥偬①,寝食不安。吾家本诗礼门阀②,勤与朴为余处世立身之道,有恒又为勤朴之根源。余虽在军中,尚日日写字一页,看书二十页。看后用朱笔圈批日必了此功课为佳。偶遇事冗③,虽明日补书补看亦不欢,故必忙里偷闲而为之。然此策尚下,故必早起数时以为之。决不肯今日耽搁,谓有明日可补,亦不肯以明日有事,今日预为。如是者数年,未尝间断,亦无所苦。
《清代四名人家书》(节选)
【注释】①倥偬(kǒng zǒng):事多,繁忙。②门阀:名门贵室。③事冗:事务繁忙复杂。
9. 下列各项中加点词语意思相同的一项是( )
A. 吾日三省吾身/日必了此功课佳
B. 虽明日补书补看亦不欢/诫子书
C. 温故而知新/故必忙里偷闲而为之
D. 安能辨我是雄雌/寝食不安
10. 请用两处“/”给【乙】文中画线句子断句。
看后用朱笔圈批日必了此功课为佳
11. 甲乙两文中有多种读书方法值得借鉴,请从两文中分别概括一种读书方法,并结合原文说明。
(二)(10分)
阅读下面的文字,完成小题。
【材料一】
有人说:“既然这苦是从负责任而生的,我若是将责任卸却,岂不是就永远没有苦了吗?”这却不然,责任是要解除了才没有,并不是卸了就没有。人生若能永远像两三岁小孩,本来没有责任,那就本来没有苦。到了长成,责任自然压在你的肩头上,如何能躲?不过有大小的分别罢了。尽得大的责任,就得大快乐;尽得小的责任,就得小快乐。你若是要躲,倒是自投苦海,永远不能解除了。
(摘选自梁启超《最苦与最乐》)
【材料二】
《中国学生发展核心素养》将社会责任定义为个体处理与他人(家庭)、集体、社会、自然等方面的情感态度和行为表现。
【材料三】
青少年责任感是指青少年个体对份内之事乐于承担并尽力完成以及对行为后果勇于负责的情感。就角色身份而言,青少年是自身发展、人际关系和社会公民的主体,青少年的份内之事包括三个主体所应承担并完成的份内之事,青少年因过失原因导致的行为后果也涉及对自身对他人和对社会等三方面的后果。因此,自我责任感、人际责任感和社会责任感构成了青少年责任感的三维结构。
某研究小组对某校初中学生实施整层取样调查,被试593名,得到有效问卷557份,有效回收率93.9%。统计结果见下表:
(摘编自《初中生责任感发展的差异性调查》)
材料四】
2022年8月,重庆突发山火,重庆人民用血肉和汗水,铸成了一道道“防火长城”,牢牢守住了身后的家园!
00后消防员成薛文面对直面而来的火舌,他直言自己很紧张,也害怕,但一步都没有退过,“怎么退嘛?背后就是一个养鸡场,还有几栋民房,里面有几百只鸡,还有几个居民。”
在40多摄氏度的高温下,00后“龙娃子”背着重达七八十斤的背篓,背篓里装满油锯、水袋、食品等物资,驾驶摩托车在山路间穿行,连续跑了一天一夜,累得睁不开眼睛,为了驱走疲惫,保持清醒,便拿起一瓶矿泉水从头上浇下,这一幕被拍了下来,感动了许多人。
在山火得到有效控制之后,大量市民积极报名参加志愿者,到山上清理垃圾。志愿者将山上的垃圾清理打包,通过接龙的方式传递下来,再由车辆运送到山下进行处理,现场繁忙有序。大家众志成城,要还一个干净美丽的重庆。
某民兵预备役人员在清理缙云山火场时,发现了一棵烧焦的松树树干旁有一只小蝙蝠。一位中学生发现它还在呼吸,于是用矿泉水瓶盖给它喂水。小蝙蝠探出头,似乎知道了人们对它的好意,一口气喝了两瓶盖,趁着大家不注意,飞走了。
爱心组织共同联合发起“爱在山野”公益行动。该公益行动将在山火发生地之一的缙云山举行“爱在山野”植树活动,同时发布“爱在山野”英雄群体城市公共雕塑,表达对平凡人做出不平凡事迹的尊崇和敬仰。
(摘自网络综合)
12. 根据前三则材料,下列相关内容理解或推断正确的一项是( )
A. 责任卸了就没有苦了,但尽了大责任就得大快乐,尽了小责任也会得小快乐。
B. 社会责任中个体对个体的责任,主要指一个人要对自己的生命和人生前途负责。
C. 某初中学生对研究小组的调查活动没有全部参与,可以看出该校学生的责任感不强。
D. 对因过失原因导致的对自身、他人和社会等三方面的行为后果,青少年同样要负责。
13. 许多刚走出校门的年轻人或正在就读的中学生也积极参与了材料四中的救灾行动,他们主要尽到了材料二中的哪几种责任?请写出两种并结合材料分析。
14. 班级准备组织同学们利用周末到社区公园开展清理垃圾和植树活动,小文不愿意参加。请你结合材料内容,对小文进行劝说。
(三)(15分)
阅读下面的文字,完成小题。
父亲的秘密
胡玲
①街尾的一间小馆子里,一对父女正津津有味地享受着丰盛的晚餐。小女孩儿一双小手紧抱着大鸡腿,吃得满脸都是。年轻的父亲宠溺地看着女儿,用纸巾温柔地拭去她脸上的食物残渣。慢点儿吃,看你,吃得像个小花猫。
②爸爸,炸鸡腿真好吃!小女孩儿笑得像花朵一样甜。等下次妈妈出差时,爸爸再带你来吃。不过,这是咱俩之间的秘密,不能告诉妈妈,妈妈说这些都是垃圾食品,不让咱们吃。
③好,爸爸,我不说,这是咱俩的秘密,秘密就不能告诉任何人。小女孩儿凑到爸爸面前,放低声量说。
④这时,有个黑瘦男人走到饭馆门口,四五十岁的样子,提着一个大大的行李包,脸上布满了风霜和倦意。他站在门口,想进来又没进,朝里张望了几眼,迟疑了一会儿,才怯怯地走了进来。
⑤请问,这里的米饭多少钱一份?男人问店员。两元钱一碗,店员说。可以只点一碗米饭吗?男人有些不好意思。店员打量了男人几眼,说,可以。我要一份米饭。男人局促地说。
⑥店员端来一碗热气腾腾的白米饭,男人从行李包里掏出一瓶咸菜,用筷子扒了一些到碗里。就着米饭,大口大口吃起来,那样子,仿佛是一个很久没吃东西的人突然吃到了山珍海味。
⑦年轻父亲看着男人,若有所思。他悄悄走到店员身边耳语了几句,回来继续吃饭。很快,店员给男人端过来一盘青椒肉丝。男人连连摆手说,我没点菜。店员说,今晚我们店做活动,给进店的前十名客人各送一个菜,免费的。是吗?那太感谢了。男人一脸感激。
⑧看对面的男人津津有味地吃着菜,年轻的父亲会心一笑。没吃几口,男人的手机突然响了,男人急忙放下筷子接电话。喂,丫头啊,你在学校还好吧?别太省,好好吃饭,好好学习,我挺好的,已经找到工作了,单位包吃包住。你别担心。我正在单位食堂吃饭呢!我吃什么?我正吃着青椒肉丝呢!不信?你这丫头,老爸怎么会骗你?我真的在吃饭。视频?下次再视频吧,这会儿同事们都在,怪不好意思的。真的真的,我不骗你。男人着急,涨红了脸。
⑨年轻的父亲见状,急忙走过去,对着男人的手机大声喊,你快点吃,等会儿咱们还要加班呢!男人对年轻父亲投来感激的一瞥,继续和女儿打电话。是我的同事,叫我赶紧吃饭,这下你相信了吧?我先吃饭了,有时间我再跟你打电话,丫头再见!
⑩男人挂掉手机,长长地松了一口气,抬头对年轻父亲一笑,刚才,谢谢你。年轻父亲笑笑说,不客气,一句话的事儿。男人吃完饭,去柜台结了账,回头对年轻父亲挥挥手说了声“再见”,提着行李走了。
⑪看着男人瘦削的背影走远,淹没在大街上汹涌的人潮里,年轻父亲的眼睛湿润了。爸爸,你怎么哭了?小女孩儿睁着亮晶晶的大眼睛,疑惑地看着父亲。爸爸想你爷爷了。你和爷爷也有秘密吗?当然有。什么秘密?这是我和你爷爷之间的秘密,是秘密就不能告诉任何人。他出神地望着窗外的夜色,想起了很多以往和父亲之间的秘密。
⑫读大三那年,他羡慕同学有高档手机,借遍同学和朋友也买了一部,后来因还不上钱,被人追账,班主任把事情告诉了父亲。父亲扇了他一记耳光,那是父亲第一次打他。后来,父亲求爷爷告奶奶四处找人借钱,给他把账还了。那段日子,父亲对母亲谎称单位加班,下班后帮人送水送燃气,饿了就吃馒头和咸菜,三个月后才把借别人的钱还清了。
⑬他和父亲之间有很多的秘密,然而,有一个秘密,父亲却一直隐瞒着他。大学毕业那年,他在一家单位实习,为了好好表现,他过年也没有回家。可是年后回去时,父亲已经不在了。原来,父亲半年前就诊断出肝癌晚期,怕他伤心,一直没有告诉他。
⑭他打开手机,点开父亲的照片,长久地凝视着。爸爸,你这么大了,还想自己爸爸啊?
⑮在父母面前,再大的人都是孩子。说着,眼泪从他眼角悄然滑落。
(选自《小小说选刊》,有删改)
15. 根据选文中关于三位父亲的内容,填写表格。
16. 请从人物描写的角度,赏析选文第⑧段画线的句子。
17. 请分析选文题目“父亲的秘密”的作用。
18. 在学习这篇文章时,老师将选文与教材七年级下册第三单元课文进行联读。请你结合下面单元导读和单元目录,从选材和主题两个角度探究老师这样做的原因。
三、作文(50分)
19. 按要求作文。
在青春的世界里,是什么打开了你的心窗,让人生照进了阳光?是什么驱走了你的迷茫,让你荡起奋进的双桨?是什么使你向阳生长,拥抱温暖一路前行?
请以“因为______,我的青春拥抱温暖”为题,写一篇记叙文。
要求如下:
(1)将题目补充完整,如可补充:那次经历、信件、那丛三角梅、母亲……(事、物、景、人等)
(2)写清事件,感情真挚;
(3)不少于600字;
(4)文中不得出现真实人名、校名、班级;书写工整,卷面整洁。
意象
诗句
情感
出处
明月
(1)______,______。
隐居之趣
王维《竹里馆》
梅雨
(2)______,______。
烦闷之态
赵师秀《约客》
竹笛
(3)______,何人不起故园情。
思乡之情
李白《春夜洛城闻笛》
口信
(4)______,______。
思亲之愁
岑参《逢入京使》
花草
(5)杨花榆荚无才思,______。
惜时之理
韩愈《晚春》
面饰
(6)______,______
女儿之娇
北朝民歌《木兰诗》
知识卡片
六朝古都金陵的秦淮河两岸,历来是达官贵们享乐游宴的场所,“秦淮”也逐渐成为奢靡生活的代称。诗人夜泊于此,眼见灯红酒绿,耳闻淫歌艳曲,触景生情,又想到唐朝国势日衰,当权者昏庸荒淫,感慨万千。
自我责任感
人际责任感
社会责任感
整体责任感
人数
531
527
504
/
百分比
95.3
94.6
90.6
93.6
人物
秘密
形象共同之处
年轻男子
①______,给黑瘦男子点青椒肉丝
④______
年轻男子的父亲
②______,怕他伤心,一直隐瞒自己的病情
黑瘦男子
③______
单元
目录
单元导读
七(下)第三单元
《阿长与<山海经>》
《老王》
《台阶》
《卖油翁》
本单元的课文都是关于“小人物”的故事。这些人物虽然平凡,且有弱点,但在他们身上又常常闪现优秀品格的光辉,引导人们向善、务实、求美。其实,普通人也一样可以活得精彩,抵达某种人生的境界。
广东省东莞市常平镇2023-2024学年七年级下学期期中语文试题: 这是一份广东省东莞市常平镇2023-2024学年七年级下学期期中语文试题,共9页。试卷主要包含了积累运用,阅读,作文等内容,欢迎下载使用。
2024年广东省东莞市石碣镇中考语文一模试题(原卷版+解析版): 这是一份2024年广东省东莞市石碣镇中考语文一模试题(原卷版+解析版),文件包含2024年广东省东莞市石碣镇中考语文一模试题原卷版docx、2024年广东省东莞市石碣镇中考语文一模试题解析版docx等2份试卷配套教学资源,其中试卷共25页, 欢迎下载使用。
广东省中山市共进联盟2023-2024学年七年级下学期期中语文试题(原卷版+解析版): 这是一份广东省中山市共进联盟2023-2024学年七年级下学期期中语文试题(原卷版+解析版),文件包含广东省中山市共进联盟2023-2024学年七年级下学期期中语文试题原卷版docx、广东省中山市共进联盟2023-2024学年七年级下学期期中语文试题解析版docx等2份试卷配套教学资源,其中试卷共25页, 欢迎下载使用。

