天津市和平区2023-2024学年高三下学期第二次质量调查生物试卷
展开1.驱动蛋白能催化 ATP水解,还能与细胞骨架特异性结合,并沿着骨架定向行走, 将所携带的细胞器或大分子物质送到指定位置。驱动蛋白每行走一步需要消耗一个ATP分子。下列相关叙述错误的是( )
A.驱动蛋白能识别ATP分子和细胞骨架
B.细胞骨架是物质和细胞器运输的轨道,由蛋白质纤维构成
C.只要条件适宜,由活细胞产生的 ATP 合成酶在体外也具有催化活性
D.ATP 和ADP 含量很少,转化速率快,代谢旺盛的细胞中 ATP的水解速率远大于合成速率
2.下列有关环境因素参与调节植物生命活动的叙述,错误的是( )
A.光敏色素分布在类囊体膜上,能吸收红光调节植物生长
B.光既可为植物提供能量,也可作为信号调节植物开花
C.年轮的形成主要与温度影响细胞分裂的速度有关
D.横放植物的茎背地生长与重力引起生长素分布不均有关
3.“鉴别”与“筛选”是生物学研究中常用的技术手段。下列有关叙述错误的是( )
A.胚胎移植前,可取滋养层细胞做DNA分析,鉴别动物性别
B.生物大分子RNA可用于鉴别蜥蜴与其他物种亲缘关系的远近
C.植物体细胞杂交过程中,原生质体融合后需经筛选获得所需杂种细胞
D.制备单克隆抗体时,用选择培养基筛选出产生所需抗体的杂交瘤细胞
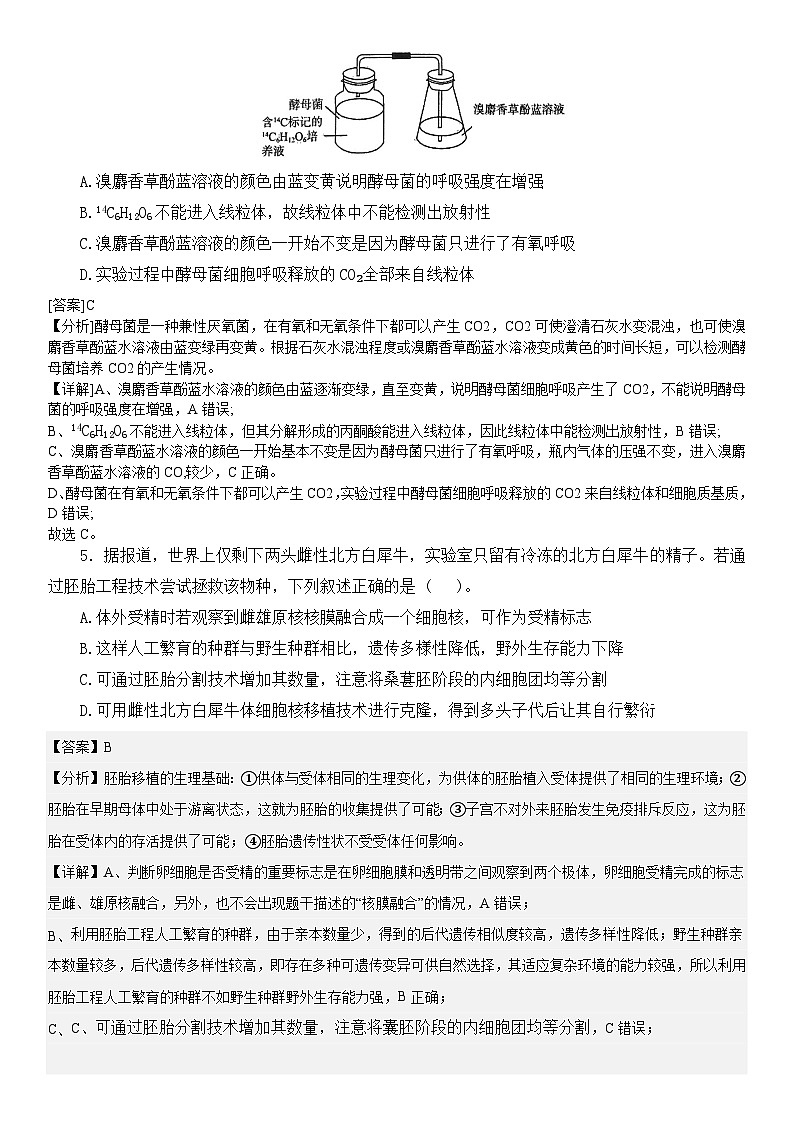
4. 某科研小组为探究酵母菌细胞呼吸的方式,进行了下图所示实验(假设细胞呼吸产生的热量不会使瓶中气压升高),开始时溴麝香草酚蓝溶液的颜色基本不变,反应一段时间后溶液颜色由蓝逐渐变黄。下列有关分析正确的是 ( )。
A.溴麝香草酚蓝溶液的颜色由蓝变黄说明酵母菌的呼吸强度在增强
B.14C6H12O6不能进入线粒体,故线粒体中不能检测出放射性
C.溴麝香草酚蓝溶液的颜色一开始不变是因为酵母菌只进行了有氧呼吸
D.实验过程中酵母菌细胞呼吸释放的CO₂全部来自线粒体
5.据报道,世界上仅剩下两头雌性北方白犀牛,实验室只留有冷冻的北方白犀牛的精子。若通过胚胎工程技术尝试拯救该物种,下列叙述正确的是 ( )。
A.体外受精时若观察到雌雄原核核膜融合成一个细胞核,可作为受精标志
B.这样人工繁育的种群与野生种群相比,遗传多様性降低,野外生存能力下降
C.可通过胚胎分割技术增加其数量,注意将桑葚胚阶段的内细胞团均等分割
D.可用雌性北方白犀牛体细胞核移植技术进行克隆,得到多头子代后让其自行繁衍
6.某生物兴趣小组的同学在进行“培养液中酵母菌种群数量的变化”实验时,将培养至第5天的酵母菌培养液,取10mL加入90mL无菌水中,然后将稀释后的培养液与台盼蓝染液等体积混合均匀,用血细胞计数板(规格为:0.1mm×1mm×1mm,25×16)进行计数,结果观察到视野中五个中格内的细胞总数为56,其中被台盼蓝着色的细胞占20%,则1mL酵母菌培养液中活菌数约为( )
A.4.48×107B.2.24×107 C.2.24×106D.1.12×107
7.柽柳是强耐盐植物,它的叶子和嫩枝可以将吸收到植物体内的无机盐排出体外。某学校高一年级研究性学习小组的同学们为了探究柽柳的根部吸收无机盐离子是主动运输还是被动运输,设计了如下表所示的实验:
根据上述实验步骤,下列说法错误的是( )
A.步骤三中的①应是抑制细胞呼吸,是否抑制细胞呼吸是本实验的自变量
B.若乙组吸收速率明显小于甲组,则柽柳根部吸收无机盐离子是主动运输
C.本实验设置的甲、乙两个实验组进行相互对照,这样的实验是对比实验
D.O2和CO2进出柽柳根细胞时,不会引起细胞膜上转运蛋白的构象改变
8.肠易激综合征(IBS)是人体在长期应激状态下容易出现的一种胃肠道疾病,典型症状为腹痛、腹胀和排便频率改变等。皮质酮(CORT,一种激素)以及促炎细胞因子增加可能是IBS发病的主要原因,机制如图所示。下列叙述错误的是( )
注(+)表示促进,(-)表示抑制;CRH表示促肾上腺皮质激素释放激素、ACTH表示促肾上腺皮质激素、CORT表示皮质酮。
A.长期应激导致CORT增加是神经-体液调节的结果
B.副交感神经兴奋可以促进巨噬细胞释放多种促炎细胞因子
C.CRH、乙酰胆碱等信息分子均需要与特异性受体结合发挥作用
D.IBS的发生说明神经—体液—免疫调节网络是机体维持稳态的重要机制
9.科研小组对某地甲、乙两个动物种群进行了多年的跟踪调查,绘制了以下变化曲线。下列叙述错误的是( )
A.乙种群在0~t1段的种群数量呈“J”形增长
B.甲种群在t5时的K值等于在t3时的K值
C.据曲线变化推测,两者的种间关系不是捕食
D.甲、乙种群数量均减少的时间段是t3~t4
阅读下列材料,完成下面小题:
腐乳是大众喜爱的发酵食品,腐乳发酵时微生物通过分解蛋白质、脂肪产生的风味物质决定了腐乳的口感和品质。人工接种纯种毛霉生产的腐乳滋味平淡、香气不佳,研究人员欲从自然发酵的传统腐乳中筛选出新的毛霉菌株改良腐乳风味。
10.从自然发酵的腐乳中获取菌株用于培养毛霉菌落,以下操作正确的是( )
A.培养皿用75%酒精消毒B.腐乳取样后紫外灯照射灭菌
C.将培养基进行高压蒸汽灭菌D.接种后适宜在室温下培养
11.将原人工接种发酵工艺所用的毛霉菌株编号为 M1,筛选所得的 3 种菌株分别编号M2、M3、M4, 将 M1、M2、M3、M4的毛霉孢子以 1:1 的比例两两混合, 接种于豆腐小块表面,分别以接种单一毛霉孢子的豆腐为对照,培养后测定各豆腐毛坯蛋白酶活力和脂肪酶活力如图所示 (柱状图上的误差线“I”代表数据的波动范围)。根据下图数据,最优的毛霉菌株组合是 ( )。
A. M1M2 B. M2M3 C. M3M4 D. M1M3
12.根据以上研究,研究者想通过改造M4菌株形成新的单菌株毛霉发酵工艺,图1为M4菌株改造的基本思路,图2为目的基因上的限制酶识别位点。
关于图1中M4菌株改造的基本思路,下列描述正确的是( )
A.预期的A 指活力更高的蛋白酶或脂肪酶
B.获得A的基本策略是定点突变
C.获取目的基因时可采用PCR技术
D.预期产品一定具备预期的蛋白质功能
二、非选择题 (共5小题,共52分)
13.白洋淀是华北平原为数不多的大湖,受自然条件和人类活动影响,白洋淀发生了富营养化等生态问题,为此研究人员开展了研究。
(1)白洋淀在调节京津冀地区气候、涵养水源等方面发挥重要作用,体现了生物多样性的 价值。
(2)研究人员在2009年对白洋淀生态系统的结构和功能进行评估分析。
①下图1是生态系统的部分食物链,它反映了系统中生物成分之间的营养结构,其中鲤鱼占据第 营养级。
②分析各营养级间能量流动的情况,构建模型如下图2。
据图2分析,此生态系统中第二和第三营养级之间的能量传递效率是 。碎屑中的能量除图中所示外,还会流向 。
(3)研究人员分析了2009~2015年间白洋淀的富营养化程度与部分生物的生物量变化情况,结果如下图3。
结合图1和图3分析,2009~2010年间富营养化程度变化引起草鱼生物量下降的可能原因是 。
(4)水体富营养化是我国乃至世界湖泊的重大环境问题,下列能缓解白洋淀富营养化的科学合理的措施有______。
A.控制工业和生活污水向白洋淀的排放B.投放以浮游植物为食的鳙鱼
C.减少挺水和沉水植物的种植面积D.利用物理方法去除水体中的N、P
E.从国外引入高效吸收N、P的植物
14.半个世纪前,科学家提出了生长素调控植物生长的“酸生长假说”,至今这一假说仍在不断发展。研究发现,胚芽鞘切段在无生长素的培养基中生长缓慢,加入生长素后大约 10 分钟,就可观察到胚芽鞘切段快速生长。科学家提出“酸生长假说”解释这一现象,即生长素促进细胞膜上H+-ATP 酶(质子泵)的活性,将 H +外排促进细胞壁的伸展。
(1)当培养基中生长素浓度高于最适浓度时,随着生长素浓度升高对胚芽鞘切段生长的作用表现为 。
(2)科学家用生长素诱导玉米胚芽鞘的生长,得到图 1 所示结果。该结果可作为支持“酸生长假说”的证据。请写出判断依据:加入生长素后 ,说明生长素通过诱导 H+外排进而促进细胞的生长。
(3)为探究生长素激活细胞膜上 H + -ATP 酶的机制,研究者分别测定野生型、K 蛋白基因敲除型(K-)和 F 蛋白基因敲除型(F-)拟南芥植株的下胚轴细胞壁 pH 和生长速率,结果如图 2。
说明:C(ads)为吸附性活性炭,E 表示方框中物质的总能量(单位:kJ),TS 表示过渡态。依据研究结果,在下图的标号处填写恰当内容,完善下面的生长素作用机制模型。
15. 2020年,袁隆平团队在全国十地启动海水稻万亩片种植示范,拟用8至10年实现1亿亩盐碱地改造整治目标,实现“亿亩荒滩变良田”。这源于两项重大研究成果:一是成功的培育出了耐盐碱的“海水稻”,二是利用现代生物技术将普通水稻中的吸镉基因敲除,获得了含镉量低的低镉水稻。有关遗传分析见下表:请回答:
注:B+表示导入的耐盐基因,C-表示吸镉基因被敲除,B+对B-为完全显性,基因型C+C+、C+C-和C-C-分别表现为高镉、中镉和低镉。
(1)水稻的耐盐与不耐盐称为 ,推测B+基因表达产物能 (填“提高”或“减低”)水稻根部细胞液浓度。
(2)结合题干,纯合普通水稻的基因型为 ,与低镉稻杂交,F1自交后,F2中表型及比例为 。
(3)现有普通水稻、海水稻和低镉稻(均为纯合子),请设计杂交实验探究B+/B-和C+/C-两对基因是否位于一对同源染色体上。
实验思路: 。
预期实验结果:
① 若F2中不耐盐低镉的比例为 ,则B+/B-和C+/C-两对基因位于一对同源染色体上。
② 若F2中不耐盐低镉的比例为 ,则B+/B-和C+/C-两对基因位于两对同源染色体上。
16.为使甘蓝具有抗除草剂能力,科研人员将除草剂草甘膦抗性基因转入甘蓝植株,获得抗草甘膦转基因甘蓝。
(1)基因工程中最核心的步骤是①基因表达载体的构建。步骤②用 Ca²⁺处理农杆菌后获得感受态细胞,以便将重组质粒导入。步骤③将农杆菌与甘蓝愈伤组织共培养后,在步骤④的培养基中添加 以便筛选出含目的基因的甘蓝植株。
(2)草甘膦抗性基因一条链的两端序列如下,采用PCR技术获取和扩增草甘膦抗性基因,应选用的引物组合为( )
A.5′-CTTGGATGAT-3′和5′-TCTGTTGAAT-3′
B.5′-CTTGGATGAT-3′和5′-TAAGTTGTCT-3′
C.5′-ATTCAACAGA-3′和5′-ATCATCCAAG-3′
D.5′-ATTCAACAGA-3′和5′-GAACCTACTA-3′
(4)若目的基因用BamHI 和 Bg l Ⅱ剪切, 质粒用BamHI剪切, 酶切后的目的基因存在正向与反向两种连接方式。可用BamHI和EcRI 酶对两种重组质粒进行剪切,正向连接的重组质粒会被切去 kb 长度的片段,反向连接的重组质粒会被切去 kb 长度的片段。通过凝胶电泳分析产物大小进行区分,如下图所示,图中 (样品 1/样品2)为所需基因表达载体。
。
17. (12分)油菜是重要的经济作物,但容易受病菌感染。根肿菌是常见的油菜病原菌。研究发现有些油菜品种具有两对独立遗传的根肿菌抗性基因。为研究抗性基因的遗传规律,以抗性植株和易感植株作为亲本进行杂交,结果如表所示。
(1)若用A/a、B/b表示这两对基因,据表可推测,F₂中易感植株的基因型共有 种。抗根肿菌油菜的基因型可表示为 。
(2)根肿菌的种类繁多,为鉴定油菜品种感染的根肿菌类别,应从感病植物根部提取菌样制成悬液,稀释菌液, 。
药用植物板蓝根(2n=14)具有抗病毒及抗菌等作用,某课题组将“华双3号”油菜(2n=38)与板蓝根进行体细胞融合,以期培育获得抗病菌的油菜杂交种。该课题组获得的多个体细胞杂交种中,部分品种体细胞染色体组成以及分裂过程中细胞两极染色体数目占比如表所示。
(3)在“杂交种”的育种过程中,需要 。 (以编号进行排序)
①更换不同激素配比的培养基,诱导形成根或芽
②利用纤维素酶制备油菜和板蓝根的原生质体
③诱导原生质体形成愈伤组织
④添加促融剂促进细胞融合
(4)如表所示杂交种ASl在减数第一次分裂后期时,有10.6%的细胞两极染色体数目比为28:24,造成这一现象的可能原因是 。
(5)若要将获得的AS1、AS6和AS7等体细胞杂交种作为有性杂交的亲本,更适合选择AS1,理由是 ,这样可以保证亲子代遗传性状的稳定。步骤
甲组
乙组
一
取生长状态基本相同的柽柳幼苗
取生长状态基本相同的柽柳幼苗
二
放在适宜浓度的含有Ca2+、K+溶液中
放在适宜浓度的含有Ca2+、K+溶液中
三
给予正常的细胞呼吸条件
①
四
在相同且适宜的条件培养一段时间,测定两组植株根系对Ca2+、K+的吸收速率
水稻品种
表型
导入或敲除的相关基因
普通水稻
不耐盐高镉
未导入和敲除
海水稻
耐盐高镉
B+
低镉稻
不耐盐低镉
C-
限制酶
识别序列和切割位点
BamHI
—G′GATCC—
Bgl II
—A′GATCT—
EcRI
—G′AATTC—
子代
表型数量(株)
易感
抗根肿菌
F₁
91
1
F₂
436
31
杂交种
体细胞染色体数
减数第一次分裂后期时细胞两极染色体数目比的占比(%)
26:26
28:24
23:29
27:25
其它
AS1
52
63.4
10.6
7.2
14.8
0.0
AS6
52~62
32.3
9.6
8.2
11.0
38.8
AS7
52~58
40.3
9.6
7.2
12.5
30.5
天津市部分区2023-2024学年高三下学期质量调查(一)生物试题: 这是一份天津市部分区2023-2024学年高三下学期质量调查(一)生物试题,共8页。试卷主要包含了单项选择题,非选择题等内容,欢迎下载使用。
天津市部分区2023-2024学年高三下学期质量调查(一)生物试题: 这是一份天津市部分区2023-2024学年高三下学期质量调查(一)生物试题,共4页。
高中生物高考天津市和平区2019届高三生物下学期第二次质量调查试卷(含解析): 这是一份高中生物高考天津市和平区2019届高三生物下学期第二次质量调查试卷(含解析),共12页。试卷主要包含了单项选择题,非选择题等内容,欢迎下载使用。

