


还剩3页未读,
继续阅读
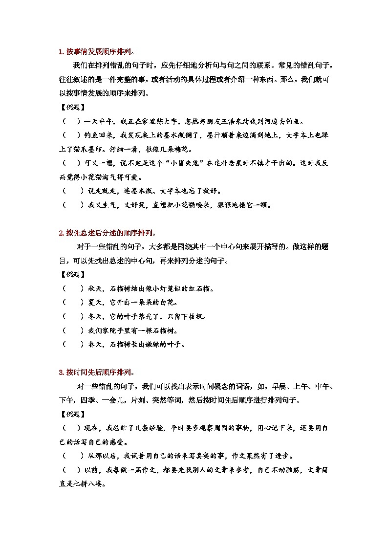
6、小升初衔接之 仿写句子与排序(导学案)2024小升初语文 知识点复习(全国通用)
展开
这是一份6、小升初衔接之 仿写句子与排序(导学案)2024小升初语文 知识点复习(全国通用),共6页。学案主要包含了仿写等内容,欢迎下载使用。
相关学案
13、小升初衔接之 如何选材(导学案)2024小升初语文 知识点复习(全国通用):
这是一份13、小升初衔接之 如何选材(导学案)2024小升初语文 知识点复习(全国通用),共3页。学案主要包含了学习目标,以小见大的定义,以小见大的分类等内容,欢迎下载使用。
12、小升初衔接之 如何写景(导学案)2024小升初语文 知识点复习(全国通用):
这是一份12、小升初衔接之 如何写景(导学案)2024小升初语文 知识点复习(全国通用),共6页。学案主要包含了问题所在等内容,欢迎下载使用。
11、小升初衔接之 修改病句(导学案)2024小升初语文 知识点复习(全国通用):
这是一份11、小升初衔接之 修改病句(导学案)2024小升初语文 知识点复习(全国通用),共7页。学案主要包含了常见题型,病句类型,修改病句的方法等内容,欢迎下载使用。
