山西省太原市清徐县县城第二初级中学校2023-2024学年七年级下学期期中地理试卷(原卷版+解析版)
展开
这是一份山西省太原市清徐县县城第二初级中学校2023-2024学年七年级下学期期中地理试卷(原卷版+解析版),文件包含山西省太原市清徐县县城第二初级中学校2023-2024学年七年级下学期期中地理试卷原卷版docx、山西省太原市清徐县县城第二初级中学校2023-2024学年七年级下学期期中地理试卷解析版docx等2份试卷配套教学资源,其中试卷共23页, 欢迎下载使用。
(考试时间:上午10:00-11:30)
说明:本试卷为闭卷笔答,答题时间90分钟。
一、选择题(本大题共20个小题,每小题的选项中,只有一项符合题意,请选出正确选项并在答题卡上将该选项涂黑)
《亚洲之光》是杭州第19届亚运会推广歌曲,歌中唱到“山与海相连我们相依,心与心相融我们相望”。据此完成下面小题。
1. 亚洲拥有的世界最高大山脉和濒临的世界最大洋是( )
A. 大高加索山脉,北冰洋B. 喜马拉雅山脉,太平洋
C. 阿尔卑斯山脉,大西洋D. 乞力马扎罗山,印度洋
2. 亚洲江河大部分发源于中部高原、山地,河流多( )
A. 呈放射状向四周分流B. 围绕青藏高原呈环状
C. 从四周向中部回流D. 自西向东注入太平洋
2023年12月11日,由中国承建的马来西亚东海岸铁路(马东铁)项目轨道工程正式启动,被视为连通马来西亚东西海岸的“陆上桥梁”。下图示意马东铁位置。据此完成下面小题。
3. 马东铁所经过的半岛是( )
A. 阿拉伯半岛B. 印度半岛C. 马来半岛D. 雷州半岛
4. 马东铁西海岸连接的重要海上通道是( )
A. 苏伊士运河B. 马六甲海峡
C. 巴拿马运河D. 土耳其海峡
5. 巴生港至关丹港铁路建成后将有利于( )
A. 促进东西往来B. 沟通南北交通
C. 开采煤炭资源D. 扩大农业规模
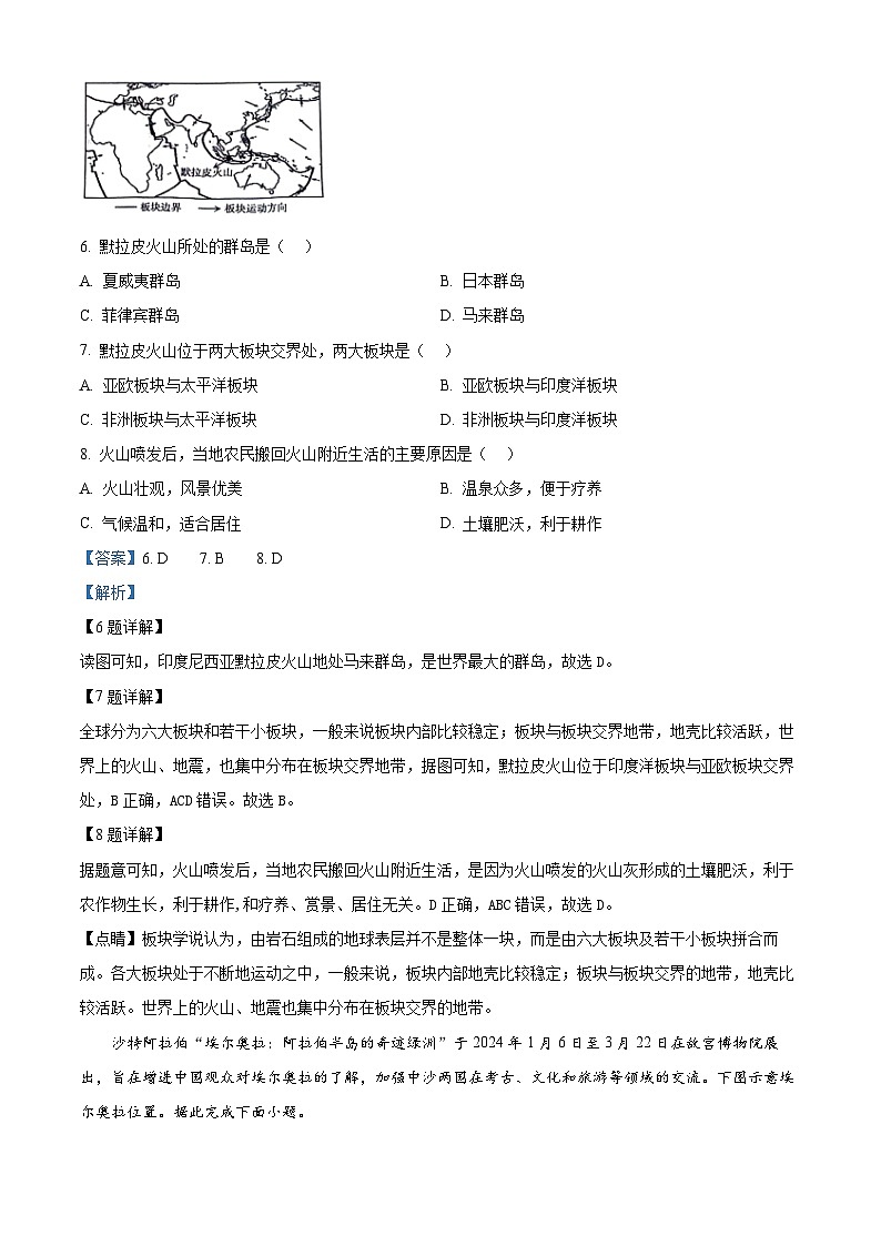
2024年1月20日至21日,印度尼西亚多座火山相继喷发,包括最活跃火山之一默拉皮火山,迫使数千人离家避难。下图示意默拉皮火山所处板块位置。据此完成下面小题。
6. 默拉皮火山所处的群岛是( )
A. 夏威夷群岛B. 日本群岛
C. 菲律宾群岛D. 马来群岛
7. 默拉皮火山位于两大板块交界处,两大板块是( )
A. 亚欧板块与太平洋板块B. 亚欧板块与印度洋板块
C. 非洲板块与太平洋板块D. 非洲板块与印度洋板块
8. 火山喷发后,当地农民搬回火山附近生活主要原因是( )
A. 火山壮观,风景优美B. 温泉众多,便于疗养
C. 气候温和,适合居住D. 土壤肥沃,利于耕作
沙特阿拉伯“埃尔奥拉:阿拉伯半岛的奇迹绿洲”于2024年1月6日至3月22日在故宫博物院展出,旨在增进中国观众对埃尔奥拉的了解,加强中沙两国在考古、文化和旅游等领域的交流。下图示意埃尔奥拉位置。据此完成下面小题。
9. 此次展览中的珍稀文物和文化遗产源自( )
A 西亚B. 东南亚
C. 撒哈拉以南非洲D. 欧洲西部
10. 埃尔奥拉所在地区的自然景观是( )
A. 草原、沙漠广布B. 热带雨林广布
C. 森林、草原广布D. 温带阔叶林广布
11. 沙特阿拉伯存在“水比油贵”现象,该国拥有丰富的( )
A. 水资源B. 森林资源
C. 煤炭资源D. 石油资源
由中国承建的乌干达最大的卡鲁玛水电站最后一台机组于2024年2月6日成功发电并网。下图示意卡鲁玛水电站位置。据此完成下面小题。
12. 乌干达所属的温度带是( )
A. 北温带B. 南温带
C. 热带D. 南寒带
13. 该水电站设计专门鱼道以保证鱼类的生长繁殖,旨在( )
A 构建人与自然和谐共生B. 提高发电能力
C. 增强对水电站的利用率D. 减少建设投资
14. 该水电站的建设彰显了我国( )
A. 丰富的资源B. 先进的技术
C. 便利的交通D. 众多的人口
联合国《2022世界人口前景》报告中指出,2022年至2050年间全球人口增长的一半来自撒哈拉以南非洲。到本世纪末,非洲人口将占世界人口的三分之一。下图示意撒哈拉以南非洲存在的问题。据此完成下面小题。
15. 从报告中得知,世界人口增长最快的大洲是( )
A. 北美洲B. 欧洲C. 非洲D. 亚洲
16. 撒哈拉以南非洲大多数居民属于( )
A. 混血人种B. 白色人种C. 黑色人种D. 黄色人种
17. 为使撒哈拉以南非洲可持续发展应采取的措施是( )
①控制人口数量②加大开荒力度③大力开采矿产④发展多样化经济⑤注重环境保护
A. ①②③B. ②③④C. ③④⑤D. ①④⑤
每年的2月27日是国际北极熊日,旨在提醒全社会关注北极熊的生存环境和北极地区的生态问题。据此完成下面小题。
18. 北极熊主要生活在( )
A 非洲大陆B. 南极地区
C. 澳大利亚大陆D. 北极地区
19. 漫画反映了北极熊生存环境的变化,主要是( )
A. 水质变差B. 污染严重
C. 气候变暖D. 繁殖过多
20. 关爱北极熊是全社会的责任,我们应该( )
A. 投放大量食物B. 大力实施圈养
C. 限制繁殖数量D. 绿色低碳生活
二、非选择题(本大题共4个小题)
21. 【小小牛油果浓浓中非情】2024年1月12日,国务院新闻发布会表示,我国持续推动优质农产品和食品准入。肯尼亚的牛油果等进口呈现快速增长势头。阅读图文资料,完成下列内容。
资料一地图
(1)描述肯尼亚的纬度位置和海陆位置。
(2)概括肯尼亚牛油果园主要分布的地区。
资料二肯尼亚牛油果生长在赤道附近海拔1000-3000米处,日照充足,降水充沛,昼夜温差大。肯尼亚牛油果品质极高,富含多种维生素、脂肪和蛋白质,可生食也可作菜肴和罐头;果仁富含脂肪油,可供给食用、医药和化妆工业。近年来,肯尼亚努力探索发展新途径,加强国际合作,成为首个向中国出口鲜食牛油果的非洲国家,还大力发展鲜花出口和旅游业,成为非洲走产业多元化道路的成功典范。
(3)简析肯尼亚适宜种植牛油果的自然条件。
(4)列举两例牛油果的价值,并为肯尼亚牛油果产业做大做强献计献策。
22. 【凝聚发展共识助力亚洲未来】2024年1月29日,首届亚洲发展论坛在中国杭州开幕。阅读图文资料,完成下列内容。
资料一亚洲地形、河流分布示意图
(1)在图中用2B铅笔或碳素笔描出北回归线。
(2)写出图中字母所代表的地理事物名称。
大洲:A____、B____半岛:C____高原:D____
(3)描述亚洲的地形特征。
资料二过去50年亚洲经济腾飞崛起,取得了全球瞩目的成绩。当前亚洲各国开始面临中等收入陷阱(经济增长不稳定、金融体系脆弱、收入差距过大……),以及气候变化、技术变革和数字化转型等新挑战。在这一时代背景下,来自中国、日本、泰国、印度尼西亚等多个国家和地区的专家学者齐聚一堂,聚焦亚洲发展现状,共谋繁荣发展之路。
2022年亚洲部分国家国内生产总值、人均国民生产总值
(4)说出表格中人均国民生产总值最高和最低的国家,并简要归纳亚洲经济发展特征。
(5)为亚洲发展中国家的社会经济发展提出合理化建议。
23. 【南极新地标】2024年是中国极地考察40周年。2月7日我国第五个南极科考站秦岭站正式开站。阅读图文资料,完成下列内容。
探究一自然环境
秦岭站位于南极罗斯海沿岸区域,主体设计为南十字星造型,设计理念源自中国航海家郑和下西洋用来导航的南十字星。秦岭站将填补我国在太平洋扇区长期观测的空白,从而实现对南极长期观测网的系统构建,更好地回答气候变化、冰雪和生态环境变化机理等前沿科学问题。
(1)说出秦岭站濒临大洋及其位于长城站的方向。
(2)针对南极地区恶劣的自然环境,为外出工作人员提出几点注意事项。
探究二绿色考察
秦岭站采用可再生能源和传统能源相结合的能源微网管理系统,优先采用风能和太阳能等清洁能源,所占比例超过60%,并集成了微电网监控、能源管理平台等先进技术,让考察站运转更加绿色环保。从技术设备到科研水平不断更新,提升了我国在南极事务中的国际地位,增加了国际合作机会,为全球南极考察提供了不可替代的中国力量。
(3)说出秦岭站使用太阳能发电的最佳时期,并说明理由。
(4)就极地地区的保护与和平利用谈谈你的看法。
24. 【项目式学习】
项目主题欧洲西部游
项目背景第33届夏季奥林匹克运动会将于2024年在法国巴黎举行,这一全球最大的体育盛宴会吸引来自世界各地的观众。某中学地理社团开展了以“欧洲西部游”为主题的项目式学习,下面是同学们项目式学习的内容。
任务一熟悉自然环境
(1)写出图中字母所代表的地理事物名称。
大洋:A____、B____,山脉:C____、D____。
(2)说出巴黎的气候类型,并归纳其气候特征。
任务二探究特色文化
位于欧洲西部的法国经济发达,是全世界公认的饮食王国,人们不仅对食物本身的营养和味道特别讲究,还追求用餐时的情调。
(3)同学们发现牛排、奶酪等是当地人餐桌上常见的美食,简析其主要原因。
任务三展示旅游景点
此次巴黎申奥标志是由阿拉伯数字“24”组成,其线条令人联想到巴黎地标建筑。“24”代表此次举办奥运会的2024年和上一次巴黎举办奥运会的1924年,时隔百年后将再次迎来奥运盛事。法国所在的欧洲西部拥有丰富的自然和人文旅游资源,是世界上旅游业最发达、接待国际游客最多的地区。
(4)说出巴黎申奥标志所参照的地标建筑,并列举三例欧洲西部著名的旅游景点。
国家项目
日本
韩国
沙特阿拉伯
新加坡
尼泊尔
国内生产总值(亿美元)
42335
16652
11081
4668
401
人均国民生产总值(美元)
33822
32250
31850
82808
1332
相关试卷
这是一份山西省太原市2023-2024学年七年级下学期期中地理试题(原卷版+解析版),文件包含山西省太原市2023-2024学年七年级下学期期中地理试题原卷版docx、山西省太原市2023-2024学年七年级下学期期中地理试题解析版docx等2份试卷配套教学资源,其中试卷共23页, 欢迎下载使用。
这是一份山西省太原市山西省实验中学2023-2024学年七年级下学期期中质量监测地理试卷(原卷版+解析版),文件包含山西省太原市山西省实验中学2023-2024学年七年级下学期期中质量监测地理试卷原卷版docx、山西省太原市山西省实验中学2023-2024学年七年级下学期期中质量监测地理试卷解析版docx等2份试卷配套教学资源,其中试卷共26页, 欢迎下载使用。
这是一份山东省青岛市实验初级中学、育才中学等校2023-2024学年七年级下学期期中地理试题(解析版+原卷版),文件包含山东省青岛市实验初级中学育才中学等校2023-2024学年七年级下学期期中地理试题原卷版docx、山东省青岛市实验初级中学育才中学等校2023-2024学年七年级下学期期中地理试题解析版docx等2份试卷配套教学资源,其中试卷共30页, 欢迎下载使用。

