山西省太原市2023-2024学年七年级下学期期中地理试题(原卷版+解析版)
展开(考试时间:上午10: 00—11:30)
说明:本试卷为闭卷笔答,答题时间90分钟。
一、选择题(本大题共20个小题,每小题的选项中,只有一项符合题意,请选出正确选项并在答题卡上将该选项涂黑)
《亚洲之光》是杭州第19届亚运会推广歌曲,歌中唱到“山与海相连我们相依,心与心相融我们相望”。据此完成下面小题。
1. 亚洲拥有的世界最高大山脉和濒临的世界最大洋是( )
A. 大高加索山脉,北冰洋B. 喜马拉雅山脉,太平洋
C. 阿尔卑斯山脉,大西洋D. 乞力马扎罗山,印度洋
2. 亚洲江河大部分发源于中部高原、山地,河流多( )
A. 呈放射状向四周分流B. 围绕青藏高原呈环状
C. 从四周向中部回流D. 自西向东注入太平洋
【答案】1. B 2. A
【解析】
【1题详解】
喜马拉雅山脉,它是世界最高大的山脉,位于亚洲;亚洲濒临的世界最大洋是太平洋;故选B。
【2题详解】
亚洲的地势特点是中部高,四周低,河流由地势高处流向地势低处,使得亚洲的河流从中间向四周呈放射状流向周边的海洋,故选A。
【点睛】亚洲面积4400万平方千米,约占世界陆地总面积的29.4%,是世界上面积最大的一洲,七大洲中,亚洲是跨纬度最广,东西距离最长的一个洲;亚洲的北部被北极圈穿过,南部被赤道穿过,南北跨纬度大,气候复杂多样。
2023年12月11日,由中国承建的马来西亚东海岸铁路(马东铁)项目轨道工程正式启动,被视为连通马来西亚东西海岸的“陆上桥梁”。下图示意马东铁位置。据此完成下面小题。
3. 马东铁所经过的半岛是( )
A. 阿拉伯半岛B. 印度半岛C. 马来半岛D. 雷州半岛
4. 马东铁西海岸连接的重要海上通道是( )
A. 苏伊士运河B. 马六甲海峡
C. 巴拿马运河D. 土耳其海峡
5. 巴生港至关丹港铁路建成后将有利于( )
A. 促进东西往来B. 沟通南北交通
C. 开采煤炭资源D. 扩大农业规模
【答案】3 C 4. B 5. A
【解析】
【3题详解】
由图可知该区域位于东南亚地区,马东铁所经过的半岛位于苏门答腊岛北方,因此是马来半岛,C正确;阿拉伯半岛位于西亚,印度半岛位于南亚,雷州半岛位于中国,ABD错误;故选C。
【4题详解】
已知马东铁位于马来半岛之上,其与苏门答腊岛之间的海峡是马六甲海峡,B正确;苏伊士运河位于埃及,巴拿马运河位于南北美洲之间,土耳其海峡是亚洲与欧洲分界线,ACD错误;故选B。
【5题详解】
由题“马东铁被视为连通马来西亚东西海岸的“陆上桥梁”可知巴生港至关丹港铁路建成后将有利于促进东西往来,A正确;该铁路不是南北向交通,不会促进开采煤炭资源和扩大农业规模,BCD错误;故选A。
【点睛】东南亚是连接亚洲与大洋洲、太平洋与印度洋的“十字路口”,位于马来半岛与苏门答腊岛之间的马六甲海峡,是沟通太平洋西岸、印度洋沿岸和欧洲重要的天然渠道。
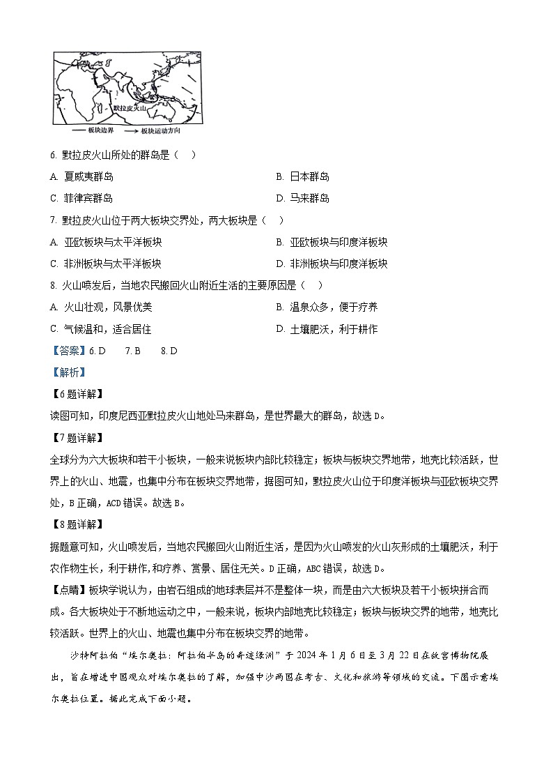
2024年1月20日至21日,印度尼西亚多座火山相继喷发,包括最活跃火山之一默拉皮火山,迫使数千人离家避难。下图示意默拉皮火山所处板块位置。据此完成下面小题。
6. 默拉皮火山所处的群岛是( )
A. 夏威夷群岛B. 日本群岛
C. 菲律宾群岛D. 马来群岛
7. 默拉皮火山位于两大板块交界处,两大板块是( )
A. 亚欧板块与太平洋板块B. 亚欧板块与印度洋板块
C. 非洲板块与太平洋板块D. 非洲板块与印度洋板块
8. 火山喷发后,当地农民搬回火山附近生活的主要原因是( )
A. 火山壮观,风景优美B. 温泉众多,便于疗养
C. 气候温和,适合居住D. 土壤肥沃,利于耕作
【答案】6. D 7. B 8. D
【解析】
【6题详解】
读图可知,印度尼西亚默拉皮火山地处马来群岛,是世界最大的群岛,故选D。
【7题详解】
全球分为六大板块和若干小板块,一般来说板块内部比较稳定;板块与板块交界地带,地壳比较活跃,世界上火山、地震,也集中分布在板块交界地带,据图可知,默拉皮火山位于印度洋板块与亚欧板块交界处,B正确,ACD错误。故选B。
【8题详解】
据题意可知,火山喷发后,当地农民搬回火山附近生活,是因为火山喷发的火山灰形成的土壤肥沃,利于农作物生长,利于耕作,和疗养、赏景、居住无关。D正确,ABC错误,故选D。
【点睛】板块学说认为,由岩石组成的地球表层并不是整体一块,而是由六大板块及若干小板块拼合而成。各大板块处于不断地运动之中,一般来说,板块内部地壳比较稳定;板块与板块交界的地带,地壳比较活跃。世界上的火山、地震也集中分布在板块交界的地带。
沙特阿拉伯“埃尔奥拉:阿拉伯半岛的奇迹绿洲”于2024年1月6日至3月22日在故宫博物院展出,旨在增进中国观众对埃尔奥拉的了解,加强中沙两国在考古、文化和旅游等领域的交流。下图示意埃尔奥拉位置。据此完成下面小题。
9. 此次展览中珍稀文物和文化遗产源自( )
A. 西亚B. 东南亚
C. 撒哈拉以南非洲D. 欧洲西部
10. 埃尔奥拉所在地区的自然景观是( )
A. 草原、沙漠广布B. 热带雨林广布
C. 森林、草原广布D. 温带阔叶林广布
11. 沙特阿拉伯存在“水比油贵”现象,该国拥有丰富的( )
A. 水资源B. 森林资源
C. 煤炭资源D. 石油资源
【答案】9. A 10. A 11. D
【解析】
【9题详解】
读题干可知,展览的物品来自西亚的沙特阿拉伯,故选A。
【10题详解】
读图可知,埃尔奥拉位于沙特阿拉伯,属于热带沙漠气候,降水稀少,气候干旱,草原、沙漠广布,森林很少,故选A。
【11题详解】
沙特阿拉伯地处波斯湾沿岸,波斯湾及其沿岸有“世界石油宝库”之称,石油资源非常丰富,价格较低;但是沙特阿拉伯属于热带沙漠气候,降水稀少,为“无流国”,水资源匮乏,出现存在“水比油贵”现象,D正确。沙特阿拉伯的水资源、森林资源和煤炭资源都非常匮乏,ABC错误。故选D。
【点睛】波斯湾海底和周围陆上是世界最大的石油宝库,约占世界石油储藏量的53%-58%。石油产量约占世界石油总产量的1/3。石油输出量占世界石油总出口量的60%,主要供给世界上经济发达的美国、日本、西欧一些国家。
由中国承建的乌干达最大的卡鲁玛水电站最后一台机组于2024年2月6日成功发电并网。下图示意卡鲁玛水电站位置。据此完成下面小题。
12. 乌干达所属的温度带是( )
A. 北温带B. 南温带
C. 热带D. 南寒带
13. 该水电站设计专门鱼道以保证鱼类的生长繁殖,旨在( )
A. 构建人与自然和谐共生B. 提高发电能力
C. 增强对水电站的利用率D. 减少建设投资
14. 该水电站的建设彰显了我国( )
A. 丰富的资源B. 先进的技术
C. 便利的交通D. 众多的人口
【答案】12. C 13. A 14. B
【解析】
【12题详解】
热带的纬度范围是23.5°N-23.5°S,北温带的纬度范围是23.5°N-66.5°N,北寒带的纬度范围是66.5°N-90°N,南温带的纬度范围是23.5°S- 66.5°S,南寒带的纬度范围是66.5°S-90°S。读图可知,乌干达所属的温度带是热带,故选C。
【13题详解】
该水电站设计专门鱼道以保证鱼类的生长繁殖,旨在构建人与自然和谐共生,A正确。专门鱼道不能提高发电能力、会降低水电站的利用率、增加建设投资,BCD错误。故选A。
【14题详解】
乌干达水电站的建设需要高科技,该水电站的建设彰显了我国水电建设、基建狂魔的先进的技术,B正确。不能体现我国丰富的资源、便利的交通、众多的人口,ACD错误。故选B。
【点睛】乌干达位于东非高原,是世界人均电力消费最低的国家之一。中国与乌干达合作建设的卡鲁玛水电站是乌干达历史上最大的水电项目,位于白尼罗河。
联合国《2022世界人口前景》报告中指出,2022年至2050年间全球人口增长的一半来自撒哈拉以南非洲。到本世纪末,非洲人口将占世界人口的三分之一。下图示意撒哈拉以南非洲存在的问题。据此完成下面小题。
15. 从报告中得知,世界人口增长最快的大洲是( )
A. 北美洲B. 欧洲C. 非洲D. 亚洲
16. 撒哈拉以南非洲大多数居民属于( )
A. 混血人种B. 白色人种C. 黑色人种D. 黄色人种
17. 为使撒哈拉以南非洲可持续发展应采取的措施是( )
①控制人口数量②加大开荒力度③大力开采矿产④发展多样化经济⑤注重环境保护
A. ①②③B. ②③④C. ③④⑤D. ①④⑤
【答案】15. C 16. C 17. D
【解析】
【15题详解】
从报告中得知,2022年至2050年间全球人口增长的一半来自撒哈拉以南非洲,因此世界人口增长最快的大洲是非洲,C正确,ABD排除,故选C。
【16题详解】
撒哈拉以南非洲以黑色人种为主,黑种人站90%以上,是世界上黑色人种的故乡。C正确,ABD不正确。故选C。
【17题详解】
撒哈拉以南非洲人口增长过快,生态环境恶化,经济落后,为使撒哈拉以南非洲可持续发展应采取的措施是控制人口数量,发展多样化经济,注重环境保护,①④⑤正确;加大开荒力度,大力开采矿产,会使生态环境恶化,经济难以可持续发展,②③错误。综上所述,D正确,ABC错误,故选D。
【点睛】现阶段,非洲面临的主要任务是:保护自然环境,提高农牧业生产水平;控制人口增长;发展多元化经济;培养科技人才;提高民族文化素质;科技兴农等,其中控制人口增长是解决非洲粮食问题最有效的措施。
每年的2月27日是国际北极熊日,旨在提醒全社会关注北极熊的生存环境和北极地区的生态问题。据此完成下面小题。
18. 北极熊主要生活在( )
A. 非洲大陆B. 南极地区
C. 澳大利亚大陆D. 北极地区
19. 漫画反映了北极熊生存环境的变化,主要是( )
A. 水质变差B. 污染严重
C. 气候变暖D. 繁殖过多
20. 关爱北极熊是全社会的责任,我们应该( )
A. 投放大量食物B. 大力实施圈养
C. 限制繁殖数量D. 绿色低碳生活
【答案】18. D 19. C 20. D
【解析】
【18题详解】
北极熊主要生活在北极地区,D正确。非洲大陆有狮子、野牛、大象、斑马和长颈鹿等典型动物,A错误。南极地区主要生活着企鹅、海豹、南极狼、南极贼鸥等动物,B错误;澳大利亚生活着袋鼠、树熊、鸭嘴兽和鸸鹋等古老生物,C错误。故选D。
【19题详解】
近50年来,人类在生产、生活过程中排放的二氧化碳等温室气体急剧增加,使全球气温升高,地球变暖的一个征兆是南北极地区永久冰雪的快速消融,海平面上升。跟踪考察表明,在1978~1996年间,北极地区的冰盖面积缩小了约6%,北极熊等极地动物的生存空间变得越来越拥挤,C正确。水质变差、大气污染不会直接影响到冰盖面积的减少,从而影响北极熊生存环境的变化,AB错误。北极熊的数量在减少,D错误。故选C。
【20题详解】
关爱北极熊是全社会的责任,我们应该绿色低碳生活,减少排放二氧化碳等温室气体,减缓全球气候变暖的步伐,D正确。北极星是野生动物,不能投放大量食物、圈养和限制繁殖数量,ABC错误,故选D。
【点睛】全球气候变暖是一种和自然有关的现象,是由于温室效应不断积累,导致地气系统吸收与发射的能量不平衡,能量不断在地气系统累积,从而导致温度上升,造成全球气候变暖。
二、非选择题(本大题共4个小题)
21. 【小小牛油果浓浓中非情】2024年1月12日,国务院新闻发布会表示,我国持续推动优质农产品和食品准入。肯尼亚的牛油果等进口呈现快速增长势头。阅读图文资料,完成下列内容。
资料一地图
(1)描述肯尼亚的纬度位置和海陆位置。
(2)概括肯尼亚牛油果园主要分布的地区。
资料二肯尼亚牛油果生长在赤道附近海拔1000-3000米处,日照充足,降水充沛,昼夜温差大。肯尼亚牛油果品质极高,富含多种维生素、脂肪和蛋白质,可生食也可作菜肴和罐头;果仁富含脂肪油,可供给食用、医药和化妆工业。近年来,肯尼亚努力探索发展新途径,加强国际合作,成为首个向中国出口鲜食牛油果的非洲国家,还大力发展鲜花出口和旅游业,成为非洲走产业多元化道路的成功典范。
(3)简析肯尼亚适宜种植牛油果的自然条件。
(4)列举两例牛油果的价值,并为肯尼亚牛油果产业做大做强献计献策。
【答案】(1)赤道穿越中部,地处低纬度的热带地区。肯尼亚位于非洲东部,东南濒临印度洋。
(2)主要分布在国土的西南部处的高原地区。
(3)地处热带(赤道附近),热量充足;热带草原气候,水分条件较好;海拔较高,光照充足,排水条件较好;有河流湖泊,灌溉水源充足。
(4)价值:生果食用、制作菜肴和罐头、用于医疗和化妆工业等。措施:加大科技投入;培养自己的民族工业;延长产业链,提高附加值;树立自己的品牌,提高知名度等。
【解析】
【分析】本大题以肯尼亚的地理位置图和牛油果园分布示意图等为材料,涉及肯尼亚的地理位置、农业分布、农业条件和发展方向等相关内容,考查学生掌握课本知识的能力和综合思维的地理素养。
【小问1详解】
读图可知,肯尼亚纬度位置是:赤道穿越肯尼亚的中部,肯尼亚地处低纬度的热带地区。海陆位置是:肯尼亚位于非洲东部,东南濒临印度洋。
【小问2详解】
读图可知,肯尼亚牛油果园主要分布在国土的西南部,在赤道附近海拔1000-3000米处的高原地区。
【小问3详解】
肯尼亚地处热带,气候温暖,满足牛油果生长的气温条件;主要气候类型为热带草原气候,水分条件较好,满足牛油果水分需求;海拔较高,光照充足,满足牛油果“喜光”特性;排水条件较好,有河流湖泊提供灌溉水源。因此肯尼亚适合种植牛油果。
【小问4详解】
据材料可知,牛油果可以生果食用,可作菜肴和罐头。果仁既可以供食用、也可以用于医药和化妆工业。肯尼亚牛油果产业要做大做强,要加大科技投入,提高产品的科技创新能力;要培养自己的民族工业;要延长产业链,提高附加值;要实现规模化生产,树立自己的品牌,提高知名度;要通过网络营销,扩大消费市场等。
22. 【凝聚发展共识助力亚洲未来】2024年1月29日,首届亚洲发展论坛在中国杭州开幕。阅读图文资料,完成下列内容。
资料一亚洲地形、河流分布示意图
(1)在图中用2B铅笔或碳素笔描出北回归线。
(2)写出图中字母所代表的地理事物名称。
大洲:A____、B____半岛:C____高原:D____
(3)描述亚洲的地形特征。
资料二过去50年亚洲经济腾飞崛起,取得了全球瞩目的成绩。当前亚洲各国开始面临中等收入陷阱(经济增长不稳定、金融体系脆弱、收入差距过大……),以及气候变化、技术变革和数字化转型等新挑战。在这一时代背景下,来自中国、日本、泰国、印度尼西亚等多个国家和地区的专家学者齐聚一堂,聚焦亚洲发展现状,共谋繁荣发展之路。
2022年亚洲部分国家国内生产总值、人均国民生产总值
(4)说出表格中人均国民生产总值最高和最低的国家,并简要归纳亚洲经济发展特征。
(5)为亚洲发展中国家的社会经济发展提出合理化建议。
【答案】(1) (2) ①. 亚洲 ②. 欧洲 ③. 印度半岛 ④. 青藏高原
(3)亚洲地形以高原、山地为主,地势中部高、四周低。
(4)最高是新加坡,最低是尼迫尔。亚洲经济发展不平衡,差距较大。
(5)加大教育投入,提高科技创新能力;延长产业链,提高附加值;要重视基础设施的建设,提高交通通达度;加快转变经济发展方式,推动产业结构优化升级等。
【解析】
【分析】本大题以亚洲地形、河流分布示意图为材料,涉及亚洲的地理位置、地形、经济等相关内容,考查学生掌握课本知识的能力和综合思维的地理素养。
【小问1详解】
北回归线穿越亚洲的南部,读图绘制如下,
【小问2详解】
读图可知,A是亚洲,是世界面积最大大洲,B是欧洲,C是印度半岛,D是青藏高原,是世界海拔最高的高原。
【小问3详解】
读图可知,亚洲地形以高原、山地为主,平原面积狭小,高原和山地约占全洲总面积的四分之三。地势中部高、四周低。
【小问4详解】
读表可知,人均国民生产总值最高的国家是新加坡,达到82808美元,最低的事尼迫尔,才1332美元。故亚洲经济发展特征是:各地区经济发展水平有高低,经济发展不平衡,差距大。
【小问5详解】
亚洲发展中国家要实现社会经济的快速和可持续发展,要加大教育投入,提高国民素质,提高科技水平和创新能力;要加大对外开放,积极引进外资和技术,延长产业链,提高附加值;要重视道路等基础设施的建设,提高交通通达度;要加强国际和地区间的合作;加快转变经济发展方式,推动产业结构优化升级等。
23. 【南极新地标】2024年是中国极地考察40周年。2月7日我国第五个南极科考站秦岭站正式开站。阅读图文资料,完成下列内容。
探究一自然环境
秦岭站位于南极罗斯海沿岸区域,主体设计为南十字星造型,设计理念源自中国航海家郑和下西洋用来导航的南十字星。秦岭站将填补我国在太平洋扇区长期观测的空白,从而实现对南极长期观测网的系统构建,更好地回答气候变化、冰雪和生态环境变化机理等前沿科学问题。
(1)说出秦岭站濒临的大洋及其位于长城站的方向。
(2)针对南极地区恶劣的自然环境,为外出工作人员提出几点注意事项。
探究二绿色考察
秦岭站采用可再生能源和传统能源相结合的能源微网管理系统,优先采用风能和太阳能等清洁能源,所占比例超过60%,并集成了微电网监控、能源管理平台等先进技术,让考察站运转更加绿色环保。从技术设备到科研水平不断更新,提升了我国在南极事务中的国际地位,增加了国际合作机会,为全球南极考察提供了不可替代的中国力量。
(3)说出秦岭站使用太阳能发电的最佳时期,并说明理由。
(4)就极地地区的保护与和平利用谈谈你的看法。
【答案】(1)太平洋;西南方
(2)需要携带羽绒服、帽子,该地区气候寒冷,羽绒服、帽子可以御寒;需要携带墨镜,预防白色冰雪伤害眼睛。
(3)11月-次年2月为南极地区的暖季,有极昼现象。
(4)目前地球逐渐变暖,我们应该保护环境,保护南极地区的野生动物,保护原始的生态环境,尽量减少对原始生态环境的破坏,减少垃圾,把生活垃圾及时带回。
【解析】
【分析】本大题以南极地区示意图和秦岭站图为材料,设置四道小题,涉及南极地区的地理位置、自然环境、科学考察等内容,考查学生对相关知识的掌握程度。
【小问1详解】
由图可知,秦岭站濒临的大洋是太平洋;秦岭站位于南极圈以内,更靠近南极点,方向最靠南;地球自西向东转,此图是以南极点为中心,是顺时针旋转,地球自转的方向为自西向东,故秦岭站位于长城站的西南方。
【小问2详解】
南极自然环境恶劣,去南极旅游时需要携带羽绒服、帽子,该地区气候寒冷,羽绒服、帽子可以御寒;需要携带墨镜,预防白色冰雪伤害眼睛。
【小问3详解】
秦岭站所在的南极地区,每年都有较长的极昼期,11月-次年2月为南极地区的暖季,有极昼现象,是使用太阳能发电的最佳时期。
【小问4详解】
两极地区有着丰富的生物资源和矿产资源,近些年来,由于人们的乱捕滥杀,以及人类开发活动造成的环境污染,两极地区特别是北极地区的生态环境遭到明显的破坏。目前地球逐渐变暖,我们应该保护环境,保护南极地区的野生动物,保护原始的生态环境,尽量减少对原始生态环境的破坏,减少垃圾,把生活垃圾及时带回。
24. 【项目式学习】
项目主题欧洲西部游
项目背景第33届夏季奥林匹克运动会将于2024年在法国巴黎举行,这一全球最大的体育盛宴会吸引来自世界各地的观众。某中学地理社团开展了以“欧洲西部游”为主题的项目式学习,下面是同学们项目式学习的内容。
任务一熟悉自然环境
(1)写出图中字母所代表的地理事物名称。
大洋:A____、B____,山脉:C____、D____。
(2)说出巴黎的气候类型,并归纳其气候特征。
任务二探究特色文化
位于欧洲西部的法国经济发达,是全世界公认的饮食王国,人们不仅对食物本身的营养和味道特别讲究,还追求用餐时的情调。
(3)同学们发现牛排、奶酪等是当地人餐桌上常见的美食,简析其主要原因。
任务三展示旅游景点
此次巴黎申奥标志是由阿拉伯数字“24”组成,其线条令人联想到巴黎地标建筑。“24”代表此次举办奥运会的2024年和上一次巴黎举办奥运会的1924年,时隔百年后将再次迎来奥运盛事。法国所在的欧洲西部拥有丰富的自然和人文旅游资源,是世界上旅游业最发达、接待国际游客最多的地区。
(4)说出巴黎申奥标志所参照的地标建筑,并列举三例欧洲西部著名的旅游景点。
【答案】(1) ①. 大西洋 ②. 北冰洋 ③. 斯堪的纳维亚山脉 ④. 阿尔卑斯山脉
(2)温带海洋性气候;全年温和湿润。
(3)欧洲西部以乳畜业为主,欧洲西部地形以平原为主,地势平坦开阔,草场广布;气候以温带海洋性气候为主,有利于多汁牧草的生长;市场广阔,欧洲西部地区的乳制品市场需求量大。
(4)
埃菲尔铁塔;大本钟塔、卢浮宫博物馆、凡尔赛宫、埃菲尔铁塔、巴黎迪士尼乐园、巴黎圣母院等;
【解析】
【分析】本题以欧洲西部图和巴黎气候资料图为材料,设置4道小题,涉及欧洲西部的气候类型及特征、旅游业等知识点,考查学生读图能力和分析问题和解决问题的能力。
【小问1详解】
读图可知,A为大西洋,B为北冰洋,C为斯堪的纳维亚山脉;D为阿尔卑斯山脉。
【小问2详解】
读图分析,巴黎的气候类型为温带海洋性气候;气候特征为全年温和湿润。
【小问3详解】
同学们发现牛排、奶酪,说明欧洲西部以乳畜业为主,欧洲西部地形以平原为主,地势平坦开阔,草场广布;气候以温带海洋性气候为主,年内降水均匀,有利于多汁牧草的生长,人们将牧草视为“绿色的金子”;市场广阔,欧洲西部地区的乳制品市场需求量大,消费者对优质乳制品的需求稳定。这为乳畜业提供了广阔的市场空间和发展机会。
【小问4详解】
巴黎申奥标志所参照的地标建筑是埃菲尔铁塔;欧洲西部著名的旅游景点有大本钟塔、卢浮宫博物馆、凡尔赛宫、埃菲尔铁塔、巴黎迪士尼乐园、巴黎圣母院等。
国家项目
日本
韩国
沙特阿拉伯
新加坡
尼泊尔
国内生产总值(亿美元)
42335
16652
11081
4668
401
人均国民生产总值(美元)
33822
32250
31850
82808
1332
山西省介休市2023-2024学年七年级下学期期中质量检测地理试题(原卷版+解析版): 这是一份山西省介休市2023-2024学年七年级下学期期中质量检测地理试题(原卷版+解析版),文件包含山西省介休市2023-2024学年七年级下学期期中质量检测地理试题原卷版docx、山西省介休市2023-2024学年七年级下学期期中质量检测地理试题解析版docx等2份试卷配套教学资源,其中试卷共24页, 欢迎下载使用。
山西省太原市山西省实验中学2023-2024学年七年级下学期期中质量监测地理试卷(原卷版+解析版): 这是一份山西省太原市山西省实验中学2023-2024学年七年级下学期期中质量监测地理试卷(原卷版+解析版),文件包含山西省太原市山西省实验中学2023-2024学年七年级下学期期中质量监测地理试卷原卷版docx、山西省太原市山西省实验中学2023-2024学年七年级下学期期中质量监测地理试卷解析版docx等2份试卷配套教学资源,其中试卷共26页, 欢迎下载使用。
山西省介休市2023-2024学年八年级下学期期中质量检测地理试题(原卷版+解析版): 这是一份山西省介休市2023-2024学年八年级下学期期中质量检测地理试题(原卷版+解析版),文件包含山西省介休市2023-2024学年八年级下学期期中质量检测地理试题原卷版docx、山西省介休市2023-2024学年八年级下学期期中质量检测地理试题解析版docx等2份试卷配套教学资源,其中试卷共17页, 欢迎下载使用。

