江苏省南京市六校联合体2023-2024学年高二下学期四月联考化学试卷(原卷版+解析版)
展开可能用到的相对原子质量:H: 1 C: 12 N: 14 O: 16 I: 127
一、单项选择题:共13题,每题3分,共39分。每题只有一个选项符合题意。
1. 化学与社会、科学、技术、生活等密切相关,下列说法正确的是
A. “天和”核心舱腔体使用的氮化硼陶瓷基复合材料,氮化硼陶瓷属于新型无机非金属材料
B. 在元素周期表中金属和非金属交界处寻找催化剂和耐高温、耐腐蚀的合金材料
C. 利用CO2和H2合成淀粉有助于实现碳达峰、碳中和,该过程中C的化合价不变
D. 载人飞船采用了刚性太阳能电池阵,将化学能转化为电能供飞船使用
【答案】A
【解析】
【详解】A.氮化硼陶瓷基复合材料属于新型无机非金属材料,A正确;
B.在元素周期表中金属和非金属交界处寻找半导体材料 ,在过渡元素中寻找催化剂和耐高温、耐腐蚀的合金材料,B错误;
C.利用CO2和H2合成淀粉有助于实现碳达峰、碳中和,该过程中C的化合价发生变化,C错误;
D.载人飞船采用了刚性太阳能电池阵,将太阳能转化为电能供飞船使用,D错误;
故选A。
2. 下列说法正确的是
A. 的名称:3-乙基-1,3-二丁烯
B. H2O的VSEPR结构模型为:
C. H2O2是由极性键和非极性键构成的非极性分子
D. 四氯化碳空间填充模型可表示为:
【答案】B
【解析】
【详解】A.的名称:2-乙基-1,3-二丁烯,故A错误;
B.H2O中O有2个σ键,2个孤电子对,为sp3杂化,其VSEPR结构模型为:,故B正确;
C.H2O2正负电荷中心不重合,为极性分子,故C错误;
D.CCl4为正四面体结构,但原子半径C小于Cl,故D错误;
故选B。
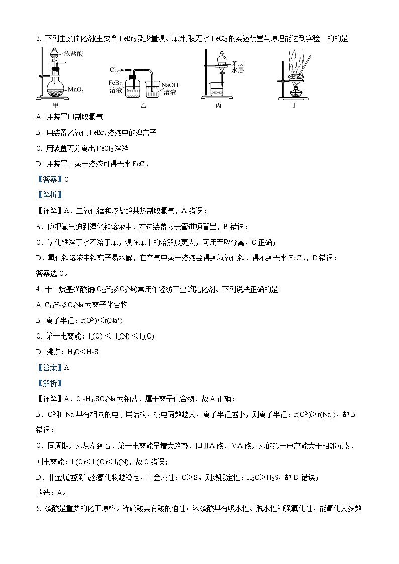
3. 下列由废催化剂(主要含FeBr3及少量溴、苯)制取无水FeCl3的实验装置与原理能达到实验目的的是
A. 用装置甲制取氯气
B. 用装置乙氧化FeBr3溶液中的溴离子
C. 用装置丙分离出FeCl3溶液
D. 用装置丁蒸干溶液可得无水FeCl3
【答案】C
【解析】
【详解】A.二氧化锰和浓盐酸共热制取氯气,A错误;
B.应把氯气通到溴化铁溶液中,左边装置应长管进短管出,B错误;
C.氯化铁溶于水不溶于苯,溴在苯中的溶解度更大,可用萃取分离,C正确;
D.氯化铁溶液中铁离子易水解,在空气中蒸干溶液会得到氢氧化铁,得不到无水FeCl3,D错误;
答案选C。
4. 十二烷基磺酸钠(C12H25SO3Na)常用作轻纺工业乳化剂。下列说法正确的是
A. C12H25SO3Na为离子化合物
B. 离子半径:r(O2-)<r(Na+)
C. 第一电离能:I1(C) < I1(N) <I1(O)
D. 沸点:H2O<H2S
【答案】A
【解析】
【详解】A.C12H25SO3Na为钠盐,属于离子化合物,故A正确;
B.O2-和Na+具有相同的电子层结构,核电荷数越大,离子半径越小,则离子半径:r(O2-)>r(Na+),故B错误;
C.同周期元素从左到右,第一电离能呈增大趋势,但ⅡA族、ⅤA族元素的第一电离能大于相邻元素,则电离能:I1(C)<I1(O)<I1(N),故C错误;
D.非金属越强气态氢化物越稳定,非金属性:O>S,则热稳定性:H2O>H2S,故D错误;
故选:A。
5. 硫酸是重要的化工原料。稀硫酸具有酸的通性;浓硫酸具有吸水性、脱水性和强氧化性,能氧化大多数金属单质和部分非金属单质。金属冶炼时产生的含SO2废气经回收处理、催化氧化、吸收后可制得硫酸。2SO2(g)+O2(g)2SO3(g) =-196.6 kJ·ml-1。工业制硫酸尾气中的SO2可用氨水吸收,吸收液经处理后释放出的SO2又可循环利用。下列有关SO2、SO3、SO、H2SO4的说法正确的是
A. SO2转化为SO3时没有破坏共价键
B. SO3的空间构型为三角锥形
C. SO与SO3中的键角相等
D. 硫酸结构为:,可以推测H2SO4分子间能形成氢键
【答案】D
【解析】
【详解】A.SO2和氧气反应生成SO3,有共价键被破坏,故A错误;
B.SO3中S原子的价电子对数是3,无孤电子对,空间构型为平面三角形,故B错误;
C.SO中S原子的价电子对数是4,为正四面体结构;SO3中S原子的价电子对数是3,无孤电子对,空间构型为平面三角形;所以键角不相等;故C错误;
D.浓H2SO4中含有O-H键,所以H2SO4分子间能形成氢键,故D正确;
故选:D。
6. 硫酸是重要的化工原料。稀硫酸具有酸的通性;浓硫酸具有吸水性、脱水性和强氧化性,能氧化大多数金属单质和部分非金属单质。金属冶炼时产生的含SO2废气经回收处理、催化氧化、吸收后可制得硫酸。2SO2(g)+O2(g)2SO3(g) =-196.6 kJ·ml-1。工业制硫酸尾气中的SO2可用氨水吸收,吸收液经处理后释放出的SO2又可循环利用。在指定条件下,下列选项所示的物质间转化能实现的是
A. FeS2(s)SO3(g)B. 稀H2SO4(aq)C(s)
C. 浓H2SO4 SO2(g)D. SO2(g)(NH4)2SO4(aq)
【答案】C
【解析】
【详解】A.FeS2(s)和氧气在高温条件下反应生成氧化铁和SO2(g),故A错误;
B.稀H2SO4(aq)和蔗糖不反应,故B错误;
C.浓H2SO4(aq)和铜在加热条件下反应生成硫酸铜、SO2(g)、水,故C正确;
D.SO2(g)和过量氨水反应生成(NH4)2SO3(aq),故D错误;
故选:C。
7. 硫酸是重要的化工原料。稀硫酸具有酸的通性;浓硫酸具有很强的氧化性,能氧化大多数金属单质和部分非金属单质。金属冶炼时产生的含SO2废气经回收处理、催化氧化、吸收后可制得硫酸。2SO2(g)+O2(g)2SO3(g) ΔH=-196.6kJ·ml-1。工业制硫酸尾气中的SO2可用氨水吸收,吸收液经处理后释放出的SO2又可循环利用。对于反应2SO2(g)+O2(g)2SO3(g),下列说法正确的是
A. 反应的ΔS>0
B. 反应的平衡常数可表示为K=
C. 增大体系的压强能提高SO2的反应速率和转化率
D. 使用催化剂能改变反应路径,提高反应的活化能
【答案】C
【解析】
【分析】
【详解】A.2SO2(g)+O2(g)2SO3(g)正反应气体物质的量减少,反应的ΔS<0,故A错误;
B.反应的平衡常数可表示为K=,故B错误;
C.增大体系的压强,平衡正向移动,SO2的平衡转化率增大;增大体系的压强,反应物浓度增大,反应速率加快,故C正确;
D.使用催化剂能改变反应路径,降低反应的活化能,故D错误;
选C。
8. 下列化学反应的表示正确的是
A. 尿素和NaClO溶液在碱性条件下反应:
B. 过量氨水和硫酸铜溶液反应:
C. 1-溴丙烷与氢氧化钠水溶液共热:
D. 常温下N2H4为液体,具有很高的燃烧热(622.08 kJ⋅ml-1),肼燃烧的热化学方程式:
【答案】B
【解析】
【详解】A.尿素和NaClO溶液在碱性条件下反应生成N2H4、Na2CO3和NaCl,反应的离子方程式为:,A错误;
B.过量氨水和硫酸铜溶液反应生成,反应的离子方程式为:,B正确;
C.1-溴丙烷与氢氧化钠水溶液共热发生取代反应,,C错误;
D.肼燃烧的热化学方程式中H2O应为液态,热化学方程式:,D错误;
答案选B。
9. 轮烷是一种分子机器的“轮子”,芳香族化合物a、b、c是合成轮烷的三种原料,其结构如图所示。下列说法正确的是
A. a、b、c互为同分异构体
B. a,b、c分子中所有碳原子均有可能处于同一平面上
C. a,b、c均存在顺反异构现象
D. a、b、c与HBr发生加成反应均只能生成一种产物
【答案】B
【解析】
【详解】A.b、c分子式相同而结构不同,所以属于同分异构体,但a的分子式不同,不互为同分异构体,A错误;
B.a,b、c分子中含有苯环,碳碳双键,醛基、O原子V形都为平面形结构,且单键连接可以任意旋转,故a,b、c分子中所有碳原子均有可能处于同一平面上,B正确;
C.碳碳双键上两端的碳原子分别连有互不相同的原子或原子团时存在顺反异构,故a,存在顺反异构现象,而b、c不存在,C错误;
D.由题干有机物结构简式可知,a、b、c中碳碳双键两端的碳原子不等效,故与HBr发生加成反应均能生成2种产物,D错误;
故答案为:B。
10. 硼化钒(VB2)—空气电池是目前储电能力最高的电池,工作原理如图所示,该电池工作时反应为: 4VB2+11O2 = 4B2O3+2V2O5。
下列说法不正确的是
A. 电极a发生还原反应
B. 电流由电极a经负载流向VB2极
C. VB2极发生的电极反应为:2VB2 +22OH−-22e−=V2O5+2B2O3 +11H2O
D. 图中选择性透过膜允许阳离子选择性透过
【答案】D
【解析】
【分析】由图可知,空气通入电极a,则电极a为正极,发生还原反应,反应式为;硼化钒电极发生氧化反应,总反应式为,总反应式减去正极反应式得到负极反应式,负极反应方程式为:。
【详解】A.根据分析可知,电极a为正极,发生还原反应,A项正确;
B.电流由正极到负极,即由电极a经过负载流向极,B项正确;
C.根据分析可知,极的电极方程式为:,C项正确;
D.图中选择性透过膜允许阴离子选择性透过,D项错误;
答案选D。
11. 下列实验探究方案中,对应现象与结论的推断不正确的是
A. AB. BC. CD. D
【答案】D
【解析】
【详解】A.FeCl3溶液不足,滴加KSCN溶液,溶液呈血红色,说明有Fe3+不能完全转化,则该反应有限度,为可逆反应,A正确;
B.溴乙烷、乙醇和烧碱的混合物加热生成的气体能使溴水褪色,说明溴乙烷发生了消去反应生成了乙烯,B正确;
C.白色沉淀转化为黑色沉淀,说明CuS的溶解度小于ZnS,CuS和ZnS属于同类型的难溶电解质,则溶度积关系为Ksp(CuS)
故选D。
12. 室温下,通过下列实验探究NH4HCO3溶液的性质。
下列有关说法正确的是
A. 0.1ml·L-1NH4HCO3溶液中存在c(NH)+c(NH3·H2O)+c(H+)=c(HCO)+c(CO)+c(H2CO3)+c(OH-)
B. 实验2反应静置后的上层清液中有c(Ba2+)·c(CO)
D. 实验4中产生的气体是NH3
【答案】C
【解析】
【分析】
【详解】A.根据物料守恒可得:c(NH)+c(NH3·H2O)=c(HCO)+c(CO)+c(H2CO3),pH约为8,则c(OH-)>c(H+),等式不成立,故A错误;
B.产生沉淀的溶液为碳酸钡的饱和溶液,溶液中存在c(Ba2+)·c(CO)=Ksp(BaCO3),故B错误;
C.将等体积等物质的量浓度NH4HCO3与NaCl溶液混合,会析出碳酸氢钠晶体,溶液中的溶质可视为氯化铵和碳酸氢钠,因碳酸氢钠析出,可知溶液中氯化铵的量大于碳酸氢钠,由电荷守恒的:c(H+)+c(NH)+c(Na+)=c(Cl-)+c(OH-)+c(HCO)+2c(CO),c(Cl-)>c(Na+),则c(H+)+c(NH)>c(OH-)+c(HCO)+2c(CO),故C正确;
D.0.1ml·L-1NH4HCO3溶液中加入0.lml·L-1AlCl3溶液,两者发生双水解反应,生成氢氧化铝沉淀和二氧化碳气体,生成的气泡的二氧化碳,故D错误;
故选:C。
13. 在催化剂作用下,氧化可获得。其主要化学反应如下:
反应Ⅰ.
反应Ⅱ.
压强分别为、时,将和的混合气体置于密闭容器中反应,不同温度下体系中乙烷的平衡转化率、乙烯的选择性[]如图所示。下列说法正确的是
A.
B. 压强为、温度为210℃时,反应达平衡时,
C. 的选择性下降的原因可能是随着温度的升高,反应Ⅱ中生成的抑制了反应Ⅰ的进行
D. 研发低温下转化率高和选择性高的催化剂,可以提高平衡时产率
【答案】C
【解析】
详解】A.相同温度下,增大压强,反应Ⅰ、Ⅱ均逆向移动,乙烷平衡转化率降低,所以,故A错误;
B.压强为、温度为210℃时,乙烷的转化率为50%,乙烯的选择性为80%,参与反应Ⅰ的乙烷为,反应Ⅰ生成的乙烯、一氧化碳都是,参与反应Ⅱ的乙烷为,反应Ⅱ生成的一氧化碳是,反应达平衡时,生成的总物质的量为,生成乙烯的总物质的量为,故B错误;
C.温度升高,反应Ⅰ和反应Ⅱ受温度影响,平衡都会正向移动,由图可知,温度升高的过程中乙焼的转化率逐渐增大,但乙烯的选择性却逐渐降低,说明温度升高的过程中,反应Ⅱ为主,且生成的抑制了反应Ⅰ的进行,故C正确;
D.反应Ⅰ正向为吸热反应,温度升高更有利于的生成,因此为提高平衡时的产率,可研发高温下选择性高的催化剂,故D错误;
故选C。
二、非选择题:共4小题,共61分
14. 金属钼(M)在工业和国防建设中有重要的作用,钼元素的常见化合价为+4、+5、+6.由钼精矿(主要成分是MS2)制备钼单质和钼酸钠晶体(Na2MO4·2H2O),部分流程如图所示。
(1)钼精矿在空气中焙烧时,主要反应的化学方程式为___________。
(2)操作1是加入碳酸钠溶液碱浸、过滤。在25℃时,碱浸液中,c(MO)=0.80ml/L,c()=0.05ml/L,在结晶前需加入Ba(OH)2固体以除去溶液中的。当BaMO4开始沉淀时,的去除率是___________(用百分数表示)。
[已知,在25℃时,Ksp(BaMO4)=4.0×10−8,Ksp(BaSO4)=1.0×10−10,操作过程中溶液的体积和温度变化可忽略不计]
(3)操作3中,经过滤可得钼酸固体。检验钼酸是否洗涤干净的操作为___________。
(4)在碱性条件下,向钼精矿中加入NaClO溶液也可以制备Na2MO4,同时生成,该反应的离子方程式为___________。
(5)钼单质晶体的一个晶胞如图所示。该晶胞为立方体,M原子位于顶点和面心。请在图中用短线连接M原子A以及与其距离最近且等距的M原子___________。
【答案】(1)2MS2+7O22MO3+4SO2
(2)
(3)取少量最后一次洗涤液,滴加稀硝酸酸化的AgNO3溶液,若无白色沉淀产生,则固体已洗净
(4)MS2+9ClO−+6OH−=MO+2SO+9Cl−+3H2O
(5)
【解析】
【分析】钼精矿(主要成分是MS2)在空气中焙烧与氧气反应,生成MO3和SO2,粗品与碳酸钠混合反应生成钼酸钠和二氧化碳,过滤后将盐酸与钼酸钠溶液混合反应生成钼酸沉淀,经高温分解生成MO3,利用氢气将MO3还原为M单质;钼酸钠溶液经结晶液可直接获得钼酸钠晶体(Na2MO4·2H2O);
【小问1详解】
钼精矿在空气中焙烧,主要成分MS2与氧气反应生成MO3和SO2,化学方程式:2MS2+7O22MO3+4SO2;
【小问2详解】
当BaMO4开始沉淀时,,,去除率:;
【小问3详解】
检验钼酸是否洗涤干净,即检验是否有氯离子残留,检验操作:取少量最后一次洗涤液,滴加稀硝酸酸化的AgNO3溶液,若无白色沉淀产生,则固体已洗净;
【小问4详解】
在碱性条件下,向钼精矿中加入NaClO溶液反应生成Na2MO4和,根据得失电子守恒及电荷守恒,得离子方程式:MS2+9ClO−+6OH−=MO+2SO+9Cl−+3H2O;
【小问5详解】
与A距离最近且等距的M原子位于A点延伸出的3个面的面心,连线如图:;
15. 苯乙烯(A)是一种重要化工原料,以苯乙烯为原料可以制备一系列化工产品,如图所示。
请回答下列问题:
(1)C中所含官能团的名称是_____,D→E的反应类型是_____。
(2)第②步反应所需的试剂是_____(填化学式)。
(3)F是高分子化合物,写出A→F的化学方程式_____。
(4)H是G的同分异构体,其中属于酚类的H有_____种,任写一种符合核磁共振氢谱有4组峰且峰面积之比为6∶2∶1∶1的X的结构简式_____。
(5)X为2-甲基丙烯,以它为原料合成2-甲基-2-羟基丙醛,可利用题干信息设计如下一条合成路线。
则框图中Y物质为_____,Z的结构简式为_____。
【答案】(1) ①. 碳氯键 ②. 取代反应(错别字不给分)
(2)
(3)n
(4) ①. 9 ②. (或)
(5) ①. ②.
【解析】
【分析】A 是苯乙烯,A 和氯气发生反应D(加成反应)生成卤代烃 B,B 发生苯环上的取代反应(反应2)生成 C,C和氢气加成生成 D.D在碱性条件下发生水解反应(或取代反应)生成醇 E。
【小问1详解】
C()中所含官能团的名称碳氯键,经分析可知D→E的反应类型是取代反应;
【小问2详解】
反应②是B发生苯环上的取代反应,则该反应所需的试剂是: ;
【小问3详解】
A苯乙烯发生加聚反应生成F,A→F的化学方程式:n;
【小问4详解】
H是G 的同分异构体,其中属于酚类的H应将羟基直接连在苯环上,第一种情况为苯环上连有两个取代基,分别为-OH与两个-C2H5,它们的位置关系有邻、间、对3种,第二种情况为苯环上连有三个取代基,分别为-OH 与两个-CH3,它们的位置关系有6种,故X的同分异构体中属于酚类的H共有9种,其中符合核磁共振谱图中有四组峰,且峰面积之比为6:2:1:1的有机物的结构简式为:(或);
【小问5详解】
利用题干信息, 以2-甲基丙烯为原料合成2-甲基-2-羟基丙醛(),对照原料与目标化合物, 2-甲基丙烯应先与Br2发生加成反应,然后结合题干信息 ,将Br 原子取代换成羟基,再将-CH2OH中的羟基氧化即得目标化合物,即X为,Y为,Z的结构简式为。
16. 某废催化剂主要成分为活性炭和(CH3COO)2Zn,以该废催化剂为原料回收活性炭并制备超细ZnO的实验流程如图所示:
(1)浸出时ZnO转化为[Zn(NH3)4]2+,参加反应的n(NH3·H2O):n(NH4HCO3)=3:1,该反应的离子方程式为___________。
(2)蒸氨时控制温度为95℃左右,[Zn(NH3)4]2+转化为碱式碳酸锌沉淀。实验室模拟蒸氨装置如图所示。在不改变水蒸气的温度、浸出液用量和蒸氨时间的条件下,为提高蒸氨效率和锌的沉淀率,可采取的措施是___________(写出一条)。
(3)在46℃,pH约为6.8时,ZnSO4溶液与Na2CO3溶液反应可得碱式碳酸锌。以含少量CuO的ZnO废催化剂为原料制备碱式碳酸锌,请设计实验方案:___________,过滤,洗涤,干燥。(必须使用的试剂:稀硫酸、锌粉、Na2CO3溶液)
(4)实验过程中可回收活性炭,可根据碘吸附值(1g活性炭能够吸附的碘的质量)衡量活性炭的吸附性能。其测定方法如下:
将活性炭粉碎并干燥,称取0.5000g试样,放入100mL碘量瓶中,加入10.00mL盐酸,加热微沸后冷却至室温,再加入标准溶液,盖好瓶塞,振荡一段时间,迅速过滤;
取10.00mL滤液放入另一碘量瓶,加适量水稀释,用0.1000ml/LNa2S2O3标准溶液滴定至溶液呈微黄色,滴加淀粉溶液作指示剂,继续滴定至终点,消耗Na2S2O3溶液的体积为10.00mL。
①达到滴定终点的现象是___________。
②计算该样品的碘吸附值___________(单位:mg/g),写出计算过程。(计算结果保留四位有效数字)
[已知I2+2=2I-+,假设溶液混合时体积可以直接相加]
【答案】(1)ZnO+3NH3·H2O++=[Zn(NH3)4]2+++4H2O
(2)增大水蒸气的流速(或增加单位时间通入的水蒸气用量);增大水蒸气与溶液的接触,(或在水蒸气出口采用多孔球泡等)
(3)向废催化剂中加入稍过量稀硫酸,搅拌下充分反应,直至固体完全溶解;再向其中加入稍过量锌粉,搅拌下充分反应,直至不再产生气泡;静置,过滤;控制温度为46℃,向滤液中逐渐加入Na2CO3溶液至pH约为6.8,充分反应至产生大量固体
(4) ①. 当滴加最后半滴Na2S2O3标准溶液时溶液颜色恰好由蓝色褪至无色,且半分钟内不变色 ②. 1016mg/g
【解析】
【分析】由题干工艺流程图可知,废催化剂预处理,(CH3COO)2Zn转变为ZnO,加入氨水和碳酸氢铵混合液浸出,ZnO转化为[Zn(NH3)4]2+,经过滤1分离出活性炭,在装置b中控制温度为95°C左右蒸氨,[Zn(NH3)4]2+转化为碱式碳酸锌沉淀,经过滤2分离出碱式碳酸锌,煅烧后得到超细ZnO,据此分析解题。
【小问1详解】
ZnO和NH3•H2O、NH4HCO3反应生成[Zn(NH3)4]2+、和水,参加反应的NH3•H2O、NH4HCO3系数比为3:1,该反应的离子方程式为:ZnO+3NH3·H2O++=[Zn(NH3)4]2+++4H2O,故答案为:ZnO+3NH3·H2O++=[Zn(NH3)4]2+++4H2O;
【小问2详解】
接触面积越大反应速率越快,在不改变水蒸气的温度、浸出液用量和蒸氨时间的条件下,为提高蒸氨效率和锌的沉淀率,可采取的措施是:增大水蒸气的流速(或增加单位时间通入的水蒸气用量);增大水蒸气与溶液的接触,(或在水蒸气出口采用多孔球泡等),故答案为:增大水蒸气的流速(或增加单位时间通入的水蒸气用量);增大水蒸气与溶液的接触,(或在水蒸气出口采用多孔球泡等);
【小问3详解】
已知:46℃、pH约为6.8时,ZnSO4溶液与Na2CO3溶液反应可得碱式碳酸锌,需在实验室以含少量CuO的ZnO结块废催化剂为原料制备碱式碳酸锌:先将含少量CuO的ZnO结块废催化剂转变为ZnSO4溶液,再逐渐加入Na2CO3溶液至pH约为6.8,即可生成目标产物,故设计实验方案为:向废催化剂中加入稍过量稀硫酸,搅拌下充分反应,直至固体完全溶解;再向其中加入稍过量锌粉,搅拌下充分反应,直至不再产生气泡;静置,过滤;控制温度为46℃,向滤液中逐渐加入Na2CO3溶液至pH约为6.8,充分反应至产生大量固体,过滤,洗涤,干燥,故答案为:向废催化剂中加入稍过量稀硫酸,搅拌下充分反应,直至固体完全溶解;再向其中加入稍过量锌粉,搅拌下充分反应,直至不再产生气泡;静置,过滤;控制温度为46℃,向滤液中逐渐加入Na2CO3溶液至pH约为6.8,充分反应至产生大量固体;
【小问4详解】
①原来锥形瓶中为I2和淀粉的混合溶液,所以溶液显蓝色,而滴定结束后,溶液中没有了I2,则溶液变为无色,故达到滴定终点的现象是当滴加最后半滴Na2S2O3标准溶液时溶液颜色恰好由蓝色褪至无色,且半分钟内不变色,故答案为:当滴加最后半滴Na2S2O3标准溶液时溶液颜色恰好由蓝色褪至无色,且半分钟内不变色;
②实验操作结束后溶液共60mL,加入的碘单质的物质的量为:0.1ml/L×50×10-3L=5×10-3ml;10mL滤液消耗硫代硫酸钠的物质的量为:0.1ml/L×10×10-3L=1×10-3ml;配平方程式后得I2+2=2I-+,,故被活性炭吸收的碘为:5×10-3ml-1-10-3ml××=2×10-3ml,故碘的吸附值为:=1016mg•g-1,故答案为:1016 mg/g。
17. 硫、氮和磷是生物必须的营养元素,含硫、氮和磷的化合物在自然界中广泛存在。
(1)火山喷发产生H2S在大气中发生如下反应:
①
②
写出H2S(g)完全燃烧的热化学方程式_______。
(2)工业上可用NaClO碱性溶液吸收SO2.为了提高吸收效率,常用Ni2O3作为催化剂。反应过程中产生的四价镍和原子氧具有极强的氧化能力,可加快对SO2的吸收。该催化过程的示意图如下图所示。Ca(ClO)2也可用于脱硫,且脱硫效果比NaClO更好,原因是_______。
(3)氮的氧化物脱除可以利用电化学原理处理,利用下图所示装置可同时吸收SO2和NO。已知:H2S2O4是一种弱酸。
①阴极的电极反应式为_______;
②若无能量损失,相同条件下,SO2和NO的体积比为_______时,两种气体都能被完全处理。
(4)某含磷废水的主要成分是H3PO3.25℃时,向一定体积的亚磷酸(H3PO3,二元弱酸)溶液中滴加等物质的量浓度的NaOH溶液,混合液中含磷粒子的物质的量分数()与溶液pH的关系如下图所示。
①NaH2PO3pH_______7(填“<”或“>”或“=”)。
②Na2HPO3其水解平衡常数_______(填数值)。
(5)太阳能光电催化——化学耦合分解H2S的装置如图所示。该太阳能光电催化——化学耦合分解H2S的过程可描述为_______。
【答案】(1)
(2)Ca2+与结合生成微溶的CaSO4有利于反应的进行
(3) ①. ②. 1∶1
(4) ①. < ②. 10-7.46
(5)在电极上失电子发生反应,生成的氧化H2S生成硫单质,离子方程式为:,H+通过质子交换膜从a极移向b极,在b极得电子生成H2
【解析】
【小问1详解】
完全燃烧生成和,根据盖斯定律,由可得完全燃烧的热化学方程式: ;
【小问2详解】
根据题意可知,催化过程会生成原子氧,原子氧和二氧化硫反应生成硫酸根,硫酸根与钙离子反应生成硫酸钙微溶物,所以Ca(ClO)2脱硫效果比NaClO更好的原因是Ca2+与结合生成微溶的CaSO4有利于反应的进行;
【小问3详解】
①根据图中信息右边二氧化硫变为硫酸,化合价升高,失去电子,因此右边为阳极,左边为阴极, 得到电子变为H2S2O4,则阴极的电极反应式为:;
②若无能量损失,相同条件下,根据得失电子守恒,1ml二氧化硫失去2ml电子,1mlNO得到2ml电子,因此SO2和NO的的体积比为1∶1时,两种气体都能被完全处理;
小问4详解】
①根据图中信息a点pH=1.43,则,b点pH=6.54,则,NaH2PO3溶液中,说明电离大于水解,则溶液的pH<7 ;
②Na2HPO3的水解平衡常数;
【小问5详解】
该太阳能光电催化——化学耦合分解H2S的过程可描述为:在电极上失电子发生反应,生成的氧化H2S生成硫单质,离子方程式为:,H+通过质子交换膜从a极移向b极,在b极得电子生成H2。
选项
实验
现象
结论
A
向5mLKI溶液中滴加1mL的FeCl3溶液振荡,再滴加1~2滴KSCN溶液
溶液呈血红色
FeCl3与KI的反应是可逆反应
B
将溴乙烷、乙醇和烧碱的混合物加热,将产生的气体通入溴水中
溴水褪色
溴乙烷发生了消去反应
C
向5mLZnSO4溶液中加入1mLNa2S溶液,再滴加几滴CuSO4溶液
先有白色沉淀生成,后转化为黑色沉淀
Ksp(CuS)<Ksp(ZnS)
D
向硝酸钡溶液中通入SO2
产生白色沉淀
白色沉淀为BaSO3
实验
实验操作
实验现象
1
用pH试纸测定0.1ml·L-1NH4HCO3溶液的pH
pH约为8
2
向0.1ml·L-1NH4HCO3溶液中加入过量0.lml·L-1Ba(OH)2溶液
析出白色沉淀
3
常温下,将等体积等物质的量浓度NH4HCO3与NaCl溶液混合
析出晶体
4
向0.1ml·L-1NH4HCO3溶液中加入0.lml·L-1AlCl3溶液
有气泡产生
江苏省南京市六校联合体2023-2024学年高一下学期4月联考化学试卷(Word版附答案): 这是一份江苏省南京市六校联合体2023-2024学年高一下学期4月联考化学试卷(Word版附答案),共8页。试卷主要包含了0kJ/ml,保持卡面清洁,不折叠、不破损等内容,欢迎下载使用。
江苏省南京市六校联合体2023-2024学年高二下学期4月联考化学试卷(PDF版附答案): 这是一份江苏省南京市六校联合体2023-2024学年高二下学期4月联考化学试卷(PDF版附答案),共11页。
江苏南京六校联合体2024年高二下学期四月联考化学试卷+答案: 这是一份江苏南京六校联合体2024年高二下学期四月联考化学试卷+答案,文件包含高二下4月化学试卷定稿pdf、高二下4月化学答案重新校对pdf等2份试卷配套教学资源,其中试卷共9页, 欢迎下载使用。

