云南省楚雄彝族自治州2024届高三下学期二模生物试题(Word版附解析)
展开注意事项:
1.本卷满分300分,考试时间150分钟。答题前,先将自己的姓名、准考证号填写在试题卷和答题卡上,并将准考证号条形码粘贴在答题卡上的指定位置。
2.选择题的作答:每小题选出答案后,用2B铅笔把答题卡上对应题目的答案标号涂黑。写在试题卷、草稿纸和答题卡上的非答题区域均无效。
3.非选择题的作答:用签字笔直接答在答题卡上对应的答题区域内。写在试题卷、草稿纸和答题卡上的非答题区域均无效。
4.考试结束后,请将本试题卷和答题卡一并上交。
一、选择题:本题共13小题,每小题6分,共78分。在每小题给出的四个选项中,只有一项是符合题目要求的。
1. 双歧杆菌和乳酸菌是人和动物肠道菌群的重要组成成员,它们能抑制有害细菌的生长。下列有关叙述错误的是( )
A. 乳酸菌和双歧杆菌共有的细胞器是核糖体
B. 拟核是乳酸菌和双歧杆菌的遗传控制中心
C. 乳酸菌代谢产生的CO2可以调节肠道的pH
D. 乳酸菌和双歧杆菌都是寄生在人体的异养菌
【答案】C
【解析】
【分析】细菌都有细胞壁、细胞膜和细胞质,都没有核膜包被的细胞核,也没有染色体,但有环状的DNA分子,位于细胞内特定区域,这个区域叫做拟核。
【详解】ABD、乳酸菌和双歧杆菌都是寄生在人体异养菌,属于原核生物,没有细胞核,拟核是乳酸菌和双歧杆菌的遗传控制中心,二者共有的细胞器是核糖体,ABD正确;
C、乳酸菌无氧呼吸的产物是乳酸,不产生二氧化碳,C错误。
故选C。
2. 动物细胞培养是动物细胞工程的基础,下列相关叙述正确的是( )
A. 在培养基中加入动物血清可避免培养的动物细胞出现贴壁生长
B. 制备单克隆抗体时,经两两融合得到的杂交细胞都能无限增殖
C. 悬浮培养的骨髓瘤细胞可能因细胞密度过大、发生接触抑制等因素而分裂受阻
D. 将从牛卵巢中采集的卵母细胞体外培养至减数分裂Ⅱ中期可与获能的精子受精
【答案】D
【解析】
【分析】动物细胞培养是指从动物体中取出相关的组织,将它分散成单个细胞,然后在适宜的培养条件下,让这些细胞生长和增殖的技术。
【详解】A、在培养基中加入动物血清的目的是为了补充动物细胞培养过程中所需的未知营养成分,动物血清并不能避免动物细胞培养过程中出现贴壁生长现象,A错误;
B、制备单克隆抗体时,两两融合的B淋巴细胞不能无限增殖,B错误;
C、骨髓瘤细胞是癌细胞,不会出现接触抑制,C错误;
D、体外受精时,采集的卵母细胞需要培养至减数分裂Ⅱ中期才可与获能的精子受精,D正确。
故选D
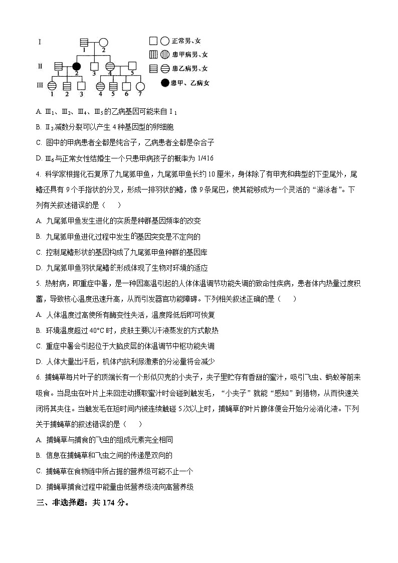
3. 如图为甲、乙两种单基因遗传病的遗传家系图,甲病由等位基因A/a控制,乙病由等位基因B/b控制,其中一种病为伴性遗传,Ⅱ5不携带致病基因。甲病在人群中的发病率为1/625。不考虑基因突变、染色体变异及X、Y染色体的同源区段。下列有关叙述正确的是( )
A. Ⅲ1、Ⅲ2、Ⅲ4、Ⅲ5的乙病基因可能来自Ⅰ1
B. Ⅱ2减数分裂可以产生4种基因型的卵细胞
C. 图中的甲病患者全都是纯合子,乙病患者全都是杂合子
D. Ⅲ6与正常女性结婚生一个只患甲病孩子的概率为1/416
【答案】A
【解析】
【分析】题图分析,I1和I2不患甲病,却生育了一个患甲病的女儿(Ⅱ2),因此甲病为常染色体隐性遗传。Ⅱ1与Ⅱ2患乙病,生有一个不患乙病的Ⅲ3,则乙病为显性遗传病。由题意知,甲、乙两种病其中一种为伴性遗传,则乙病为伴X染色体显性遗传。
【详解】A、甲病为常染色体隐性遗传病,而乙病为伴X显性遗传病,I1的乙病致病基因B可通过Ⅱ2传递给Ⅲ1、Ⅲ2,也可通过Ⅱ4传递给Ⅲ4、Ⅲ5,A正确;
B、依题意可知,Ⅱ2的基因型可表示为aaaXBXb,只能产生两种基因型的卵细胞,B错误;
C、甲病为常染色体隐性遗传病,患者全是纯合子,乙病为伴X染色体显性遗传病,患者可能为纯合子,也可能为杂合子,C错误;
D、依题意可知,Ⅱ4关于甲病的基因型可表示为1/3AA或2/3Aa,Ⅱ5不携带致病基因,因此,Ⅲ6的基因型为Aa的概率为(2⁄3)×(1⁄2)=1/3,甲病在人群中的发病率为1/625,即aa的基因型频率为1/625,则a的基因频率为1/25,A的基因频率为24/25。则可知人群中基因型为AA的概率为(24⁄25)×(24⁄25)、基因型为Aa的概率为2×(1⁄25)×(24⁄25),则人群中Aa∶AA=1∶12,,则正常人群中Aa的概率为1/13,Ⅲ6与正常女性结婚患甲病的概率为:(1/13)×(1/3)×(1/4)=1/156。Ⅲ6与正常女性均不携带乙病致病基因,所生孩子患乙病的概率为0,因此二者结婚生一个只患甲病孩子的概率为1/156,D错误。
故选A。
4. 科学家根据化石复原了九尾狐甲鱼,九尾狐甲鱼长约10厘米,身体除了有甲壳和典型的下歪尾外,尾鳍还具有9个手指状的分叉,形成一排羽状的鳍,像9条尾巴,使其能够成为一个灵活的“游泳者”。下列有关叙述错误的是( )
A. 九尾狐甲鱼发生进化的实质是种群基因频率的改变
B. 九尾狐甲鱼进化过程中发生的基因突变是不定向的
C. 控制尾鳍形状的基因构成了九尾狐甲鱼种群的基因库
D. 九尾狐甲鱼羽状尾鳍的形成体现了生物对环境的适应
【答案】C
【解析】
【分析】现代进化理论的基本内容是:①进化是以种群为基本单位,进化的实质是种群的基因频率的改变。②突变和基因重组产生进化的原材料。③自然选择决定生物进化的方向。④隔离导致物种形成。
【详解】A、生物进化的实质是种群基因频率的改变,A正确;
B、基因突变是可遗传变异的一种,基因突变具有不定向性,B正确;
C、种群的基因库包含种群中所有个体的所有基因,而不是只包含了控制尾鳍形状的基因,C错误;
D、自然选择决定生物进化的方向,九尾狐甲鱼羽状尾鳍使其能够成为一个灵活的“游泳者”,体现了生物对环境的适应,D正确。
故选C。
5. 热射病,即重症中暑,是一种因高温引起的人体体温调节功能失调的致命性疾病,患者体内热量过度积蓄,导致核心温度迅速升高,从而引发器官功能障碍。下列相关叙述正确的是( )
A. 人体温度过高使所有酶变性失活,温度降低后即可恢复
B. 环境温度超过40°C时,皮肤主要以汗液蒸发的方式散热
C. 重症中暑会引起位于大脑皮层的体温调节中枢功能失调
D. 人体大量出汗后,机体内抗利尿激素的分泌量将会减少
【答案】B
【解析】
【分析】人体体温调节:
(1)体温调节中枢:下丘脑;
(2)机理:产热与散热处于动态平衡;
(3)寒冷环境下:①增加产热的途径:骨骼肌战栗、甲状腺激素和肾上腺素分泌增加;②减少散热的途径:立毛肌收缩、皮肤血管收缩等。
(4)炎热环境下:主要通过增加散热来维持体温相对稳定,增加散热的途径主要有汗液分泌增加、皮肤血管舒张。
【详解】A、人体温度过高会导致酶活性降低,部分酶可能变性失活,温度降低后也不能恢复活性,A错误;
B、环境温度超过体温,皮肤主要以汗液蒸发的方式散热,B正确;
C、体温调节中枢位于下丘脑,C错误;
D、人体大量出汗后,机体内抗利尿激素的分泌量将会增加,D错误。
故选B。
6. 捕蝇草每片叶子的顶端长有一个形似贝壳的小夹子,夹子里贮存有香甜的蜜汁,吸引飞虫、蚂蚁等前来吸食。当昆虫在叶片上来回走动摄取蜜汁时会碰到触发毛,“小夹子”就能“感知”到猎物,从而快速关闭将其夹住。当触发毛在短时间内被连续触碰5次以上时,捕蝇草的叶片腺体便会开始分泌消化液。下列关于捕蝇草的叙述错误的是( )
A. 捕蝇草与捕食的飞虫的组成元素完全相同
B. 信息在捕蝇草和飞虫之间的传递是双向的
C. 捕蝇草在食物链中所占据的营养级可能不止一个
D. 捕蝇草捕食过程中能量由低营养级流向高营养级
【答案】A
【解析】
【分析】题意分析,捕蝇草可以捕食昆虫,所以在生态系统中属于消费者,但是捕蝇草有绿色叶子,也能进行光合作用,自身也属于生产者。
【详解】A、捕蝇草与捕食的飞虫的组成元素不一定完全相同,A错误;
B、依题意可知,捕蝇草的蜜汁能吸引飞虫,飞虫的吸食活动也能被捕蝇草感知,说明信息在二者之间的传递是双向的,B正确;
C、捕蝇草可以作为生产者进行光合作用,也可乙吸食花蜜的飞虫和蚂蚁为食,因此,捕蝇草在食物链中可能占据第一和第三等营养级,C正确;
D、捕蝇草捕食过程中实现了能量由低营养级向高营养级的传递,D正确。
故选A。
三、非选择题:共174分。
7. 淀粉和蔗糖是光合作用的两种主要终产物,马铃薯下侧叶片合成的有机物主要运向块茎贮藏,红薯叶片合成的有机物主要运向块根储存,下图1是光合作用产物的形成及运输示意图。回答下列有关问题:
(1)图1中①②过程进行的场所是___。图1叶肉细胞中有蔗糖合成,说明植物光合作用合成的单糖是___。
(2)研究小组对马铃薯部分不同叶龄叶片的净光合速率进行了观测,结果如图2所示(注:d是单位“天”)。
①据图2可知,马铃薯不同叶龄叶片的总光合速率___(填“大于”“等于”或“小于”)细胞呼吸速率。
②研究小组从马铃薯茎顶端的叶片开始向下依次编号为1~7位,对不同位置的叶片含水量进行了测定后发现,第1~6位的叶片含水量均大于第7位叶。这可能与细胞生命历程中的___有关。第1位叶细胞中自由水的含量大于第3位叶,其原因是___。
【答案】(1) ①. 叶绿体基质 ②. 葡萄糖和果糖
(2) ①. 大于 ②. 细胞衰老 ③. 第1位叶的叶龄小于第3位叶的叶龄,同一生物组织中幼嫩细胞的细胞代谢旺盛,自由水比例更大
【解析】
【分析】光合作用包括光反应和暗反应两个阶段。光反应发生场所在叶绿体的类囊体薄膜上,色素吸收、传递和转换光能,并将一部分光能用于水的光解生成NADPH和氧气,另一部分光能用于合成ATP,暗反应发生场所是叶绿体基质中,首先发生二氧化碳的固定,即二氧化碳和五碳化合物结合形成两分子的三碳化合物,三碳化合物利用光反应产生的NADPH和ATP被还原。
小问1详解】
据图可知,图中的①②过程包括二氧化碳的固定、三碳化合物的还原过程,属于卡尔文循环,卡尔文循环发生的场所是叶绿体基质;蔗糖是由一分子葡萄糖和一分子果糖形成的,因此图1叶肉细胞中有蔗糖合成,说明植物光合作用合成的单糖是葡萄糖和果糖。
【小问2详解】
①净光合速率=总光合速率-呼吸速率,图2马铃薯不同叶龄叶片的净光合速率大于0,因此说明马铃薯不同叶龄叶片的总光合速率大于细胞呼吸速率。
②从马铃薯茎顶端的叶片开始向下依次编号为1~7位,则1位的叶片是新生的叶片,7位的叶片是成熟衰老的叶片,细胞衰老后自由水减少,因此若发现第1~6位的叶片含水量均大于第7位叶。这可能与细胞生命历程中的细胞衰老有关。第1位叶的叶龄小于第3位叶的叶龄,同一生物组织中幼嫩细胞的细胞代谢旺盛,自由水比例更大,因此第1位叶细胞中自由水的含量大于第3位叶。
8. 如图是某草原生态系统的模式图,其中字母A~E代表生态系统的组成成分,①、②代表途径,其他数字代表能量的数值[单位:J/(cm²⋅a)]。回答下列问题:
(1)图中B粪便中的能量属于___(填字母)流入分解者的能量。
(2)草原不仅能够为人们提供丰富的畜产品,还可以防止水土流失,体现了生物多样性的___价值。
(3)在食物链A→B→C中,能量在B、C之间的传递效率是___。若C同化的能量一半来源于途径①,一半来源于途径②,则C用于生长发育和繁殖的能量为___J/(cm2⋅a)。若食物链中每个营养级间的能量传递效率均为20%,C的食物来源一半来自途径①,一半来自途径②;消耗等量的A,为使C获得更多的能量,调整C的食物来源比例,由原来的1:1调整为1:2,则调整后C获得的能量约是调整前的___倍(保留2位小数)。
【答案】8. A 9. 直接价值和间接
10. ①. 8% ②. 20 ③. 1.29
【解析】
【分析】根据题意和图示分析可知:A是生产者,B是初级消费者,C是次级消费者,D是无机环境,E是分解者。
【小问1详解】
根据双箭头和A有指向B和E的箭头,可知A是生产者,B是初级消费者,C是次级消费者,D是无机环境,E是分解者。B(初级消费者)粪便中的能量属于上一营养级的同化量,故B粪便中的能量属于A(生产者)固定的能量,即图中B粪便中的能量属于A流入分解者的能量。
【小问2详解】
草原能够为人们提供丰富的畜产品,体现了生物多样性的直接价值,草原还可以防止水土流失,体现了生物多样性的间接价值。
【小问3详解】
能量传递效率指的是相邻的营养级之间同化量的比值,在食物链A→B→C中,由B→C的能量传递效率是16÷200×100%=8%。若C同化的能量中一半来源①,一半来源②,C同化的能量中来源①的能量为16J/(cm2·a),来源②的能量为16J/(cm2·a),则C用于生长发育和繁殖的能量为=同化量-自身呼吸消耗的能量=16+16-12=20J/(cm2·a)。设调整比例前,C获得的能量为a,则需要A增加的能量=1/2a÷20%÷20%+1/2a÷20%,设调整比例后,C获得的能量为b,则需要A增加的能量=1/3a÷20%÷20%+2/3a÷20%,由于调整前后消耗等量的A,因此1/2a÷20%÷20%+1/2a÷20%=1/3b÷20%÷20%+2/3b÷20%,则b/a≈1.29,故调整后C获得的能量约是调整前的1.29倍。
9. 类风湿关节炎(RA)是因免疫炎症反应过强引起的关节受损而导致的一种疾病。与免疫炎症有关的TNF—α等细胞因子有甲、乙两大类,这两类细胞因子相互作用,共同维持免疫应答的稳态。研究人员为研究RA的发生与上述两类细胞因子的关系,分别测定了多例健康志愿者和RA患者血清中四种细胞因子的平均含量,结果如下图。回答下列有关问题:
(1)据图可知,细胞因子___分泌增多会导致RA。图中抑制免疫炎症反应的细胞因子是___。
(2)研究人员欲利用RA病模型大鼠检测药物M(可溶于生理盐水)对RA的治疗效果。他们将生理状态相同的RA病模型大鼠随机分成两组,实验组和对照组的处理方案分别为___,___。在相同的适宜环境中,给以同样的饲料进行喂养15天,提取并检测___,若___,则证明药物M对RA有一定治疗效果。
【答案】(1) ①. TNF-α和IL-6 ②. IL-4和IL-10
(2) ①. 注射适量溶于生理盐水的药物M ②. 注射等量的生理盐水 ③. 各组大鼠血清中TNF-α等四种细胞因子的含量 ④. 实验组TNF-α和IL-6细胞因子的含量低于对照组或实验组IL-4和IL-10细胞因子的含量高于对照组
【解析】
【分析】自身免疫病:是指机体对自身抗原发生免疫反应而导致自身组织损害所引起的疾病。举例:风湿性心脏病、类风湿性关节炎、系统性红斑狼疮等。
【小问1详解】
类风湿性关节炎(RA)是因免疫炎症反应引起关节受损而引起的一种疾病,属于自身免疫病;题图实验结果显示,健康人的TNF-α和IL-6含量较低,IL-4和IL-10的含量较高,而RA患者刚好相反,说明TNF-α和IL-6分泌增多会导致RA,而IL-4和IL-10具有抑制免疫炎症反应作用。
【小问2详解】
本实验的目的是探究药物M(可溶于生理盐水)对RA的治疗效果,因此实验的自变量为是否使用药物M处理,因变量是相关细胞因子含量的变化,实验需要遵循单一变量和对照性原则。实验组注射适量的药物M,对照组注射等量的生理盐水,两组使用的材料均为RA大鼠。然后在相同且适宜的环境中进行喂养,给以同样的饲料进行喂养15天,检测各组大鼠血清中各组大鼠血清中TNF-α等四种细胞因子的含量;若结果为实验组TNF-α和IL-6细胞因子的含量低于对照组或实验组IL-4和IL-10细胞因子的含量高于对照组,表明药物M具有一定的抗RA作用。
10. 野生型果蝇为灰体,常见的隐性突变体有黄体(aa)、黑体(bb)和黑檀体(ee),其中基因e位于Ⅱ号染色体上。科研人员利用野生型、黄体、黑体及黑檀体四种纯合果蝇品系进行杂交实验。
实验一:野生型果蝇(♂)与黄体果蝇(♀)杂交,F1中黄体(♂):野生型(♀)=1:1;
实验二:野生型果蝇与黑体果蝇杂交得F1,F1自由交配,F2中野生型:黑体=3:1;
实验三:黑檀体果蝇与黑体果蝇杂交,F1全为野生型,F1相互交配,F2雌雄个体中均为野生型:黑体:黑檀体=3:1:1。
不考虑变异及X、Y染色体的同源区段。回答下列问题:
(1)实验一中F1黄体雄果蝇和野生型雌果蝇杂交,F2中黄体果蝇占___。
(2)由实验二可知,基因b位于___染色体上。由实验三可知,基因b和基因e位于___对同源染色体上,F2只出现三种表型的原因是___。
(3)已知果蝇的红眼(R)对白眼(r)为显性,这对基因在X染色体上;长刚毛与短刚毛(M、m)、长翅与截翅(N、n)各由一对基因控制。科研人员利用纯合红眼短刚毛长翅雌果蝇与白眼长刚毛截翅雄果蝇作亲本杂交得F1,F1雌雄个体相互交配得F2,F2中刚毛长度与翅型的表型及比例为长刚毛长翅:长刚毛截翅:短刚毛长翅:短刚毛截翅=9:3:3:1。
①科研人员认为M、m基因不位于X染色体上,判断依据是___。
②若仅考虑翅型和眼色,亲本基因型为___,F2中白眼截翅果蝇所占的比例是___。
【答案】10. 1/2
11. ①. 常染色体或X ②. 两(或2) ③. 基因型为bbee的果蝇会死亡
12. ①. 如果M、m基因位于X染色体上,亲本果蝇基因型为XmXm与XMY,,杂交后得F1,F1雌雄果蝇自由交配的后代为长刚毛:短刚毛=1:1,不等于3:1,与题干叙述不符 ②. XNRXNR×XnrY或NNXRXR×nnXrY ③. 1/4或1/16
【解析】
【分析】题意分析,野生型果蝇为灰体,常见的隐性突变体有黄体(aa)、黑体(bb)和黑檀体(ee)。①实验一:野生型(♂)与黄体(♀)杂交,F1中黄体(♂)∶野生型(♀)=1∶1。说明可知该性状的基因与性别相关性,因此该基因位于性染色体上,结合亲子代的表现型可知,控制该性状的基因位于X染色体上,则亲代的基因型为野生型(♂)XAY、黄体(♀)XaXa。②实验二:野生型与黑体杂交得F1,F1自由交配,F2中野生型∶黑体=3∶1,则控制该性状的基因可能位于常染色体上也可能位于X染色体上,若位于常染色体上,则亲代的基因型分别为野生型BB、黑体bb;若位于X染色体上,则亲代基因型分别为野生型XBXB、黑体XbY。③实验三:黑檀体与黑体杂交,F1全为野生型,F1相互交配,F2中野生型∶黑体∶黑檀体=3∶1∶1,则亲代的基因型分别为黑檀体BBee、黑体bbEE,则F1基因型全为BbEe,表现型全为野生型,若基因位于两对同源染色体上,则F1相互交配,F2中有9B_E_、3B_ee、3bbE_、1bbee,但是实验结果为F2野生型∶黑体∶黑檀体=3∶1∶1,说明F2中基因型为bbee的个体致死,因此F2中有9B_E_野生型、3B_ee黑檀体、3bbE_黑体。
【小问1详解】
①实验一:野生型(♂)与黄体(♀)杂交,F1中黄体(♂)∶野生型(♀)=1∶1,说明该性状表现与性别有关,亲本的基因型可表示为XaXa、XAY,则F1黄体雄果蝇的基因型可表示为XaY,其与F1野生型雌果蝇XAXa杂交,F2中黄体果蝇占1/2。
【小问2详解】
实验二:野生型与黑体杂交得F1,F1自由交配,F2中野生型∶黑体=3∶1,则控制该性状的基因可能位于常染色体上也可能位于X染色体上,实验三中黑檀体(BBee)与黑体(bbEE)杂交,F1全为野生型,F1相互交配,F2中野生型∶黑体∶黑檀体=3∶1∶1=9∶3∶3,据此可知基因b和基因e位于两对同源染色体上,F2只出现三种表型的原因是基因型为bbee的果蝇死亡。
【小问3详解】
已知果蝇红眼(R)对白眼(r)为显性,这对基因在X染色体上;长刚毛与短刚毛(M、m)、长翅与截翅(N、n)各由一对基因控制。科研人员利用纯合红眼短刚毛长翅雌果蝇与白眼长刚毛截翅雄果蝇作亲本杂交得F1,F1雌雄个体相互交配得F2,F2中刚毛长度与翅型的表型及比例为长刚毛长翅∶长刚毛截翅∶短刚毛长翅∶短刚毛截翅=9∶3∶3∶1。该比例说明M/m、N/n位于两对同源染色体上,遗传时符合基因自由组合定律。
①如果M、m基因位于X染色体上,亲本果蝇基因型为XmXm与XMY,杂交后得F1,F1雌雄果蝇自由交配的后代为长刚毛∶短刚毛=1∶1,与事实中出现的3∶1不符,因此,科研人员认为M、m基因不位于X染色体上。
②由于没有统计F2中各种性状的性别表现,因而不能确定N/n所在的位置,即该基因可能位于X染色体上,也可能位于常染色体上,因此,若仅考虑翅型和眼色,亲本基因型为XNRXNR×XnrY或NNXRXR×nnXrY,则F1的基因型为XNRXnr、XNRY或NnXRXr、NnXRY,则F2中白眼截翅果蝇(XnrY或nnXrY)所占的比例是1/4或1/16。
11. 二十碳五烯酸(EPA)能促进体内饱和脂肪酸代谢,具有降低血液黏稠度、预防心脑血管疾病的功效。研究人员利用转基因技术从海洋生物中提取了EPA合成途径的关键基因pfaB,并将其导入酵母菌内,通过酵母菌发酵生产EPA。图1和图2分别是转基因过程中使用的含目的基因的DNA片段和质粒。回答下列问题:
(1)为确保目的基因导入酵母菌后能稳定复制和表达,需要在图2质粒中加入___(答出三点)等结构才行。若要将pfaB基因导入植物细胞,可采用___(填一种)法。
(2)据图可知,为了使目的基因和质粒定向连接,构建重组质粒时应选择限制酶___对基因pfaB和质粒进行切割。用PCR技术对基因pfaB进行扩增时,要向仪器中加入足量的引物___(填图1中数字),以保证扩增的正常进行。PCR缓冲液中要添加适量的Mg2+,其目的是___。PCR结束后可采用琼脂糖凝胶电泳对扩增产物进行鉴定,一定pH下,在电场中,DNA分子会向着___的电极移动,DNA分子在凝胶中的迁移速率与___(填两种)等因素有关。
(3)有人认为将基因pfaB导入大肠杆菌细胞中,无法得到具有相应生理功能的表达产物,其理由是___。
【答案】(1) ①. 复制原点、启动子、终止子 ②. 农杆菌转化或花粉管通道
(2) ①. BamHⅠ和HindⅢ ②. 4和5 ③. 激活(耐高温的)DNA聚合酶 ④. 与它所带电荷相反 ⑤. 凝胶的浓度、DNA分子的大小和构象
(3)大肠杆菌中没有内质网和高尔基体,无法对pfaB基因的表达产物进行加工修饰
【解析】
【分析】PCR原理:在高温作用下,打开DNA双链,每条DNA单链作为母链,以4种游离脱氧核苷酸为原料,合成子链,在引物作用下,DNA聚合酶从引物3'端开始延伸DNA链,即DNA的合成方向是从子链的5'端向3'端延伸的。
【小问1详解】
质粒上的复制原点可启动DNA复制,质粒上的启动子和终止子可调控基因的转录,因此为确保目的基因导入酵母菌后能稳定复制和表达,需要在图2质粒中加入复制原点、启动子、终止子等结构才行。若要将pfaB基因导入植物细胞,可采用农杆菌转化或花粉管通道法。
【小问2详解】
结合图1上DNA片段上限制酶的切割位置可知,使用SmaⅠ会破坏目的基因,使用EcRⅠ会导致目的基因两侧产生相同的黏性末端,不利于目的基因和质粒的高效连接,因此应选择限制酶BamHⅠ和HindⅢ分别切割含目的基因的DNA和质粒。利用PCR扩增目的基因时,引物结合在模板链的3′端,引物的延伸方向是5′端→3′端,扩增产物应该包含酶切位点序列,所以选用的引物为引物5和引物4。PCR缓冲液中要添加适量的Mg2+,其目的是激活(耐高温的)DNA聚合酶。得到的PCR产物一般通过琼脂糖凝胶电泳来鉴定,一定pH下,在电场中,DNA分子会向着与它所带电荷相反的电极移动,DNA分子的迁移速率与凝胶的浓度、DNA分子的大小和构象等有关。
【小问3详解】
大肠杆菌是原核生物,细胞中没有内质网和高尔基体,无法对pfaB基因的表达产物进行加工修饰,因此有人认为将基因pfaB导入大肠杆菌细胞中,无法得到具有相应生理功能的表达产物。
云南省2024届高三下学期一模生物试题(Word版附解析): 这是一份云南省2024届高三下学期一模生物试题(Word版附解析),文件包含云南省2024届高三下学期一模生物试题Word版含解析docx、云南省2024届高三下学期一模生物试题Word版无答案docx等2份试卷配套教学资源,其中试卷共17页, 欢迎下载使用。
安徽省池州市2024届高三下学期二模生物试题(Word版附解析): 这是一份安徽省池州市2024届高三下学期二模生物试题(Word版附解析),文件包含安徽省池州市2024届高三下学期二模生物试题Word版含解析docx、安徽省池州市2024届高三下学期二模生物试题Word版无答案docx等2份试卷配套教学资源,其中试卷共26页, 欢迎下载使用。
浙江省温州市2024届高三下学期二模生物试题(Word版附解析): 这是一份浙江省温州市2024届高三下学期二模生物试题(Word版附解析),文件包含浙江省温州市2024届二模生物试题Word版含解析docx、浙江省温州市2024届二模生物试题Word版无答案docx等2份试卷配套教学资源,其中试卷共33页, 欢迎下载使用。

