- 2025版高考生物一轮总复习教案选择性必修1第八单元稳态与调节第七讲植物生命活动的调节考点一植物生长素的发现 教案 0 次下载
- 2025版高考生物一轮总复习教案选择性必修1第八单元稳态与调节第七讲植物生命活动的调节考点二生长素的生理作用 教案 0 次下载
- 2025版高考生物一轮总复习教案选择性必修1第八单元稳态与调节第七讲植物生命活动的调节考点四环境因素对植物生命活动的影响 教案 0 次下载
- 2025版高考生物一轮总复习教案选择性必修2情境拓展7食物链网的构建及能量流动的计算热点一食物链网的构建 教案 0 次下载
- 2025版高考生物一轮总复习教案选择性必修2情境拓展7食物链网的构建及能量流动的计算热点二能量流动的计算 教案 0 次下载
2025版高考生物一轮总复习教案选择性必修1第八单元稳态与调节第七讲植物生命活动的调节考点三其他植物激素及植物生长调节剂
展开知|识|巩|固
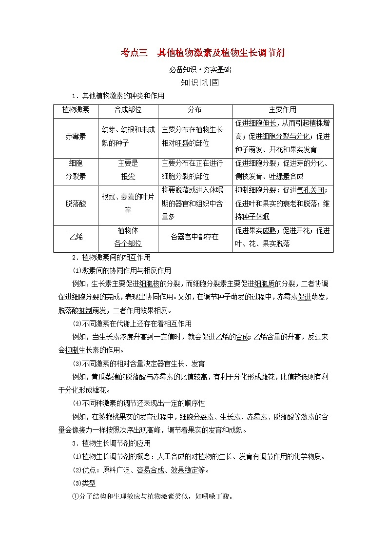
1.其他植物激素的种类和作用
2.植物激素间的相互作用
(1)激素间的协同作用与相反作用
例如,生长素主要促进细胞核的分裂,而细胞分裂素主要促进细胞质的分裂,二者协调促进细胞分裂的完成,表现出协同作用。又如,在调节种子萌发的过程中,赤霉素促进萌发,脱落酸抑制萌发,二者作用效果相反。
(2)不同激素在代谢上还存在着相互作用
例如,当生长素浓度升高到一定值时,就会促进乙烯的合成;乙烯含量的升高,反过来会抑制生长素的作用。
(3)不同激素的相对含量决定器官生长、发育
例如,黄瓜茎端的脱落酸与赤霉素的比值较高,有利于分化形成雌花,比值较低则有利于分化形成雄花。
(4)不同种激素的调节还表现出一定的顺序性
例如,在猕猴桃果实的发育过程中,细胞分裂素、生长素、赤霉素、脱落酸等激素的含量会像接力一样按照次序出现高峰,调节着果实的发育和成熟。
3.植物生长调节剂的应用
(1)植物生长调节剂的概念:人工合成的对植物的生长、发育有调节作用的化学物质。
(2)优点:原料广泛、容易合成、效果稳定等。
(3)类型
①分子结构和生理效应与植物激素类似,如吲哚丁酸。
②分子结构与植物激素完全不同,但具有与植物激素类似的生理效应,如NAA、矮壮素。
(4)应用实例[连线]
答案:A—d B—a C—b D—c E—e
4.探索生长素类调节剂促进插条生根的最适浓度
(1)实验原理:适宜浓度的生长素类调节剂能促进插条生根,不同浓度的生长素类调节剂溶液处理后,插条生根的情况不同。
(2)实验过程
5.尝试利用乙烯利催熟水果
(1)乙烯利的性质
①工业品为液体。
②当溶液pH<3.5时,比较稳定,但随着溶液pH升高,会分解释放出乙烯。
(2)乙烯利的作用
①对水果具有催熟作用。
②进一步诱导水果自身产生乙烯,加速水果成熟。
思|维|辨|析
易错整合,判断正误。
(1)乙烯利、2,4-D、α-萘乙酸均为植物激素。( × )
(2)用赤霉素处理马铃薯块茎,可延长其休眠时间以利于储存。( × )
(3)乙烯在果实发育中起促进作用。( × )
(4)脱落酸在果实成熟中促进细胞分裂和果实脱落。( × )
(5)在植物的生长发育过程中,植物体内的激素的种类和含量是有变化的。( √ )
延|伸|探|究
1.(1)赤霉素与生长素的主要生理作用有什么相似之处?又有哪些不同?
提示:赤霉素和生长素都能起促进细胞伸长、诱导细胞分化,影响花、果实发育等作用。不同点:赤霉素有促进种子萌发的作用,而生长素没有。
(2)脱落酸与生长素、赤霉素、细胞分裂素的生理作用有什么不同?
提示:与另外几种植物激素生理作用不同的是,脱落酸往往表现出“抑制”作用。
2.人们常说,一个烂苹果会糟蹋一筐好苹果;社会上也有“坏苹果法则”“坏苹果理论”。请你结合本章所学,谈谈对这些话的理解。
提示:一个烂苹果会糟蹋一筐好苹果,其中的科学道理是乙烯能促进果实成熟。由此引申出的“坏苹果法则”,则是一种类比思维。
3.研究表明:脱落酸在高温下易降解,据此,请解释“小麦、玉米即将成熟时,若经历持续一段时间的干热后再遇大雨的天气,种子将易在穗上发芽”。
提示:这是因为脱落酸能促进种子休眠,抑制发芽。持续一段时间的高温,能使种子中的脱落酸降解。没有了脱落酸,这些种子就不会像其他种子那样休眠了。再遇到大雨天气又给在穗上的种子提供了萌发所需要的水分,于是种子就在穗上萌发。
剖析难点·考点突破
重|难|精|讲
1.植物激素对植物生长的影响
(1)植物生长与多种植物激素之间的关系
(2)赤霉素与生长素在促进细胞伸长方面的关系
2.植物激素与植物生长调节剂的比较
精|准|命|题
考向一 其他植物激素及植物生长调节剂的应用
》例1 (2024·北京海淀期末)下列有关植物激素及其植物生长调节剂在农业生产实践中的应用,不合理的是( C )
A.葡萄枝扦插前浸泡生长素类调节剂有利于生根
B.玫瑰鲜切花施用细胞分裂素能保持花朵的新鲜
C.番茄开花坐果时喷洒脱落酸可有效防止落花落果
D.香蕉成熟前喷施乙烯利溶液可以促进果实成熟
解析: 生长素可以促进扦插枝条生根,所以扦插前浸泡生长素类调节剂有利于生根,A正确;细胞分裂素可以促进细胞分裂,故施用细胞分裂素能保持花朵的新鲜,B正确;脱落酸的作用是促进叶和果实的衰老和脱落,可有效的促进落花落果,C错误;乙烯利是乙烯类植物生长调节剂,可以促进果实成熟,D正确。
比较植物激素间的相互作用关系
(1)协同作用
(2)相反作用
〔变式训练1〕 (2022·海南卷)植物激素和植物生长调节剂可调控植物的生长发育。下列有关叙述错误的是( C )
A.将患恶苗病的水稻叶片汁液喷洒到正常水稻幼苗上,结实率会降低
B.植物组织培养中,培养基含生长素、不含细胞分裂素时,易形成多核细胞
C.矮壮素处理后,小麦植株矮小、节间短,说明矮壮素的生理效应与赤霉素的相同
D.高浓度2,4-D能杀死双子叶植物杂草,可作为除草剂使用
解析: 将患恶苗病的水稻叶片汁液喷洒到正常水稻幼苗上,由于汁液中含较多赤霉素,会使正常水稻幼苗营养生长过于旺盛,由于光合产物过多的用于营养生长,因此结实率会降低,A正确;生长素主要促进细胞核的分裂,细胞分裂素主要促进细胞质的分裂,植物组织培养中,培养基含生长素、不含细胞分裂素时,易形成多核细胞,B正确;赤霉素的主要作用是促进细胞伸长,从而引起植物的增高,而矮壮素处理后,小麦植株矮小、节间短,说明矮壮素的生理效应与赤霉素的相反,C错误;高浓度2,4-D能杀死双子叶植物杂草,而对农作物(单子叶植物)起到促进作用,可作为除草剂使用,D正确。
考向二 围绕植物激素有关的实验,考查科学探究能力
》例2 (2021·海南卷)某课题组为了研究脱落酸(ABA)在植物抗旱中的作用,将刚萌发的玉米种子分成4组进行处理,一段时间后观察主根长度和侧根数量,实验处理方法及结果如图所示。
下列有关叙述正确的是( D )
A.与第1组相比,第2组结果说明干旱处理促进侧根生长
B.与第2组相比,第3组结果说明缺少ABA时主根生长加快
C.本实验中自变量为干旱和ABA合成抑制剂
D.设置第4组的目的是验证在干旱条件下ABA对主根生长有促进作用
解析: ABA是脱落酸,ABA合成抑制剂可以抑制ABA的合成,据图可知,第2组不加入ABA合成抑制剂,则两组的自变量为蒸馏水的有无(是否干旱),第2组玉米主根的长度大于第1组,但侧根数量少于第1组,说明干旱处理可以促进主根长度增加,但抑制侧根生长,A错误;第2组不加ABA合成抑制剂,第3组加入ABA合成抑制剂(ABA不能正常合成),两组的自变量为ABA的有无,实验结果是第3组的主根长度小于第二组,说明缺少ABA时主根生长变慢,B错误;结合分析可知,本实验目的是研究脱落酸(ABA)在植物抗旱中的作用,则实验的自变量是脱落酸的有无和是否干旱,C错误;第4组是同时添加ABA合成抑制剂和ABA,可以与第3组形成对照,实验结果是该组的主根长度大于第3组,说明ABA对主根生长有促进作用,D正确。
〔变式训练2〕 (2022·山东卷)石蒜地下鳞茎的产量与鳞茎内淀粉的积累量呈正相关。为研究植物生长调节剂对石蒜鳞茎产量的影响,将适量赤霉素和植物生长调节剂多效唑的粉末分别溶于少量甲醇后用清水稀释,处理长势相同的石蒜幼苗,鳞茎中合成淀粉的关键酶AGPase的活性如图。下列说法正确的是( D )
A.多效唑通过增强AGPase活性直接参与细胞代谢
B.对照组应使用等量清水处理与实验组长势相同的石蒜幼苗
C.喷施赤霉素能促进石蒜植株的生长,提高鳞茎产量
D.该实验设计遵循了实验变量控制中的“加法原理”
解析:多效唑是一种植物生长调节剂,其发挥作用的方式与植物激素类似,可通过增强AGPase活性,促进鳞茎中淀粉的合成,参与细胞代谢的调节,A错误;对照组设置的目的是排除实验中非测试因素对实验结果的影响,由于实验组中的“赤霉素和植物生长调节剂多效唑的粉末分别溶于少量甲醇后用清水稀释”可知,对照组应使用等量的甲醇—清水稀释液处理,B错误;由题可知,赤霉素降低AGPase的活性,进而抑制鳞茎中淀粉的积累,根据石蒜地下鳞茎的产量与鳞茎内淀粉的积累量呈正相关,喷施赤霉素不能提高鳞茎产量,反而使得鳞茎产量减少,C错误;与常态比较,人为增加某种影响因素的称为“加法原理”,用外源激素赤霉素和植物生长调节剂多效唑处理遵循了实验变量控制中的“加法原理”,D正确。
考向三 围绕植物生长调节剂的应用,考查科学思维
》例3 (2024·陕西西安期末)探究不同浓度的生长素类调节剂对植物插条生根影响的实验结果如下图。下列叙述正确的是( A )
A.实验中用于扦插的枝条可能带有芽或幼叶
B.浓度X、Y、Z之间的大小关系为Y
D.探究促进生根的最适浓度时,可以通过预实验减小实验误差
解析:由于蒸馏水对照组也能促进生根,说明实验中用于扦插的枝条可能带有芽或幼叶,A正确;据图分析可知,浓度X、Y、Z之间的大小关系可能为Y
A.实验结果表明,三种植物生长调节剂对插条生根均有低浓度促进高浓度抑制的特点
B.CK组生根率较低,表明北美冬青插条内产生的IBA、NAA和ABT等生根物质较少
C.500(mg·L-1)时,ABT促进插条生根率高于NAA,与ABT为插条生根提供更多能量有关
D.若继续探究IBA提高插条生根率的最适浓度,需在0~1 000(mg·L-1)间设置更小浓度梯度
解析:由柱形图可知,IBA、ABT两种植物生长调节剂低浓度和高浓度都是促进生根,没有体现高浓度抑制生根的作用,A错误;IBA、NAA和ABT为植物生长调节剂,植物细胞内不能合成,B错误;ABT为植物生长调节剂,不能为插条生根提供能量,只起调节作用,C错误;由柱形图可知,IBA提高插条生根率在500(mg·L-1)左右最高,因此为了探究IBA提高插条生根率的最适浓度,需在0~1 000(mg·L-1)间设置更小浓度梯度,D正确。植物激素
合成部位
分布
主要作用
赤霉素
幼芽、幼根和未成熟的种子
主要分布在植物生长相对旺盛的部位
促进细胞伸长,从而引起植株增高;促进细胞分裂与分化;促进种子萌发、开花和果实发育
细胞
分裂素
主要是
根尖
主要分布在正在进行细胞分裂的部位
促进细胞分裂;促进芽的分化、侧枝发育、叶绿素合成
脱落酸
根冠、萎蔫的叶片等
将要脱落或进入休眠期的器官和组织中含量多
抑制细胞分裂;促进气孔关闭;促进叶和果实的衰老和脱落;维持种子休眠
乙烯
植物体
各个部位
各器官中都存在
促进果实成熟;促进开花;促进叶、花、果实脱落
赤霉素通过促进生长素的合成和抑制生长素的分解来促进细胞伸长
类别
项目
植物激素
植物生长调节剂
来源
植物一定部位产生
人工化学合成
生理作用
对植物生长发育进行调节
对植物生长发育进行调节
作用后去向
被相应的酶分解失活
残留在植物体内继续发挥作用
作用效果
短暂,只发挥一次作用
持久稳定
实例
乙烯、生长素、细胞分裂素、赤霉素和脱落酸
乙烯利、α-萘乙酸、青鲜素、赤霉素
生物人教版 (2019)第3节 植物生长调节剂的应用教案设计: 这是一份生物人教版 (2019)第3节 植物生长调节剂的应用教案设计,共4页。教案主要包含了稳态与调节等内容,欢迎下载使用。
人教版 (2019)选择性必修1第3节 植物生长调节剂的应用教学设计: 这是一份人教版 (2019)选择性必修1第3节 植物生长调节剂的应用教学设计,共7页。教案主要包含了教学目标,教学重难点,教学过程等内容,欢迎下载使用。
高中生物人教版 (2019)选择性必修1第3节 植物生长调节剂的应用教学设计: 这是一份高中生物人教版 (2019)选择性必修1第3节 植物生长调节剂的应用教学设计,共7页。教案主要包含了教学目标,教学重难点,教学过程等内容,欢迎下载使用。

