- 2025版高考生物一轮总复习教案必修2第七单元生物的变异育种与进化第一讲基因突变和基因重组考点一基因突变 教案 0 次下载
- 2025版高考生物一轮总复习教案必修2第七单元生物的变异育种与进化第一讲基因突变和基因重组考点二基因重组 教案 0 次下载
- 2025版高考生物一轮总复习教案必修2第七单元生物的变异育种与进化第二讲染色体变异及其应用考点二生物育种的原理及应用 教案 0 次下载
- 2025版高考生物一轮总复习教案必修2第七单元生物的变异育种与进化第三讲生物的进化考点一生物有共同祖先的证据自然选择与适应的形成 教案 0 次下载
- 2025版高考生物一轮总复习教案必修2第七单元生物的变异育种与进化第三讲生物的进化考点二现代生物进化理论 教案 0 次下载
2025版高考生物一轮总复习教案必修2第七单元生物的变异育种与进化第二讲染色体变异及其应用考点一染色体数目变异和结构变异
展开考点一 染色体数目变异和结构变异
必备知识·夯实基础
知|识|巩|固
1.染色体数目变异
(1)类型及实例
(2)染色体组
①概念:细胞中的一组非同源染色体,在形态和功能上各不相同,但又互相协调,共同控制生物的生长、发育、遗传和变异。
②组成
如图中雄果蝇体细胞染色体中的一个染色体组可表示为Ⅱ、Ⅲ、Ⅳ、X或_Ⅱ、Ⅲ、Ⅳ、Y。
2.染色体结构变异
(1)类型和特点(连线)
答案:①—Ⅲ—D ②—Ⅳ—C ③—Ⅰ—B ④—Ⅱ—A
(2)结果:使排列在染色体上的基因的数目或排列顺序发生改变,从而导致性状的变异。
3.单倍体、二倍体和多倍体
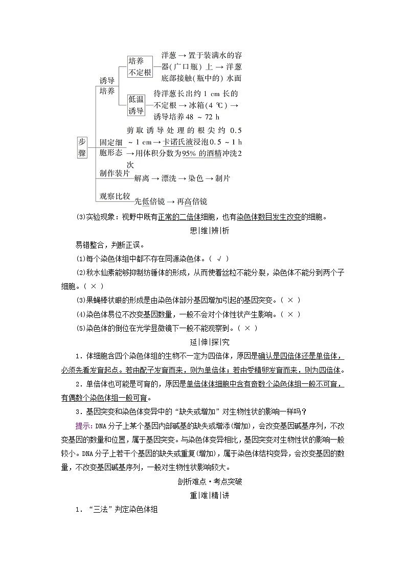
4.低温诱导植物染色体数目的变化(以洋葱为例)
(1)实验原理:用低温处理植物分生组织细胞,能够抑制其纺锤体的形成,以致影响细胞有丝分裂中染色体被拉向两极,导致细胞不能分裂成两个子细胞,于是,植物细胞染色体数目发生变化。
(2)实验步骤
(3)实验现象:视野中既有正常的二倍体细胞,也有染色体数目发生改变的细胞。
思|维|辨|析
易错整合,判断正误。
(1)每个染色体组中都不存在同源染色体。( √ )
(2)秋水仙素能够抑制纺锤体的形成,从而使着丝粒不能分裂,染色体不能分到两个子细胞。( × )
(3)果蝇棒状眼的形成是由染色体部分基因增加引起的基因突变。( × )
(4)染色体易位不改变基因数量,一般不会对个体性状产生影响。( × )
(5)染色体的倒位在光学显微镜下一般不能观察到。( × )
延|伸|探|究
1.体细胞含四个染色体组的生物不一定为四倍体,原因是确认是四倍体还是单倍体,必须先看发育起点。若由配子发育而来,则为单倍体;若由受精卵发育而来,则为四倍体。
2.单倍体也可能是可育的,原因是单倍体体细胞中含有奇数个染色体组一般不可育,有偶数个染色体组一般可育。
3.基因突变和染色体变异中的“缺失或增加”对生物性状的影响一样吗?
提示:DNA分子上某个基因内部碱基的缺失或增添(增加),会改变基因碱基序列,不改变基因的数量和位置,属于基因突变。与染色体变异相比,基因突变对生物性状的影响一般较小。DNA分子上若干个基因的缺失或重复(增加),属于染色体结构变异,会改变基因的数量,不改变基因碱基序列,一般对生物性状影响较大。
剖析难点·考点突破
重|难|精|讲
1.“三法”判定染色体组
(1)根据染色体形态判定
细胞内形态、大小相同的染色体有几条,则含有几个染色体组。
(2)根据基因型判定
在细胞或生物体的基因型中,控制同一性状的基因(包括同一字母的大、小写)出现几次,则含有几个染色体组。
(3)根据染色体数与染色体形态数的比值判断
染色体数与形态数的比值意味着每种形态染色体数目的多少,每种形态染色体有几条,即含几个染色体组。如果蝇该比值为8/4=2,则果蝇含2个染色体组。
2.染色体结构变异、基因突变和基因重组的比较
(1)染色体结构变异与基因突变的区别
(2)易位与互换的区别
精|准|命|题
考向一 染色体组及生物体倍性的判断
》例1 (2020·全国Ⅱ卷)关于高等植物细胞中染色体组的叙述,错误的是( C )
A. 二倍体植物的配子只含有一个染色体组
B.每个染色体组中的染色体均为非同源染色体
C.每个染色体组中都含有常染色体和性染色体
D.每个染色体组中各染色体DNA的碱基序列不同
解析: 二倍体植物体细胞含有两个染色体组,减数分裂形成配子时染色体数目减半,即配子只含一个染色体组,A正确;由染色体组的定义可知,一个染色体组中所有染色体均为非同源染色体,不含同源染色体,B正确;不是所有生物都有性别之分,有性别之分的生物的性别不一定由性染色体决定,因此不是所有细胞中都有性染色体和常染色体之分,C错误;一个染色体组中的各染色体在形态和功能上各不相同,因此染色体DNA的碱基序列不同,D正确。
〔变式训练1〕 (2024·西安高新一中调研)下列关于单倍体、二倍体和多倍体的叙述中错误的是( B )
A.单倍体不一定含一个染色体组,含一个染色体组的个体是单倍体
B.多倍体植株常常是茎秆粗壮、果实和种子较大且都可用种子繁殖后代的个体
C.由受精卵发育成的个体,体细胞含有几个染色体组就是几倍体
D.可采用秋水仙素处理萌发的种子或幼苗的方法人工诱导获得多倍体
解析:含一个染色体组的个体一定是单倍体,但单倍体不一定只含一个染色体组,如四倍体生物的单倍体,含两个染色体组,A正确;多倍体植株常常茎秆粗壮、果实和种子较大,营养物质含量多,但含有奇数个染色体组的多倍体,由于联会紊乱,不能产生正常配子,没有种子,B错误;凡是由受精卵发育成的个体,体细胞含有几个染色体组就是几倍体,C正确;人工诱导获得多倍体最常用而且最有效的方法是用秋水仙素处理萌发的种子或幼苗,D正确。
考向二 结合染色体数目的变异的判断,考查科学思维
》例2 (2024·山东济宁期末)某大豆突变株表现为黄叶,其基因组成为rr。为进行R/r基因的染色体定位,用该突变株作父本,与不同的三体(2N+1)绿叶纯合体植株杂交,选择F1中的三体与黄叶植株杂交得F2,下表为部分研究结果。以下叙述错误的是( C )
A.F1中三体的概率是1/2
B.可用显微观察法初步鉴定三体
C.突变株基因r位于10号染色体上
D.三体绿叶纯合体的基因型为RRR或RR
解析: 假设R/r基因位于与形成三体有关的染色体上,用该突变株(rr)作父本,与三体绿叶纯合体(RRR)植株杂交,F1为1/2Rr、1/2RRr,选择F1中的三体(RRr)与黄叶植株(rr)杂交得F2,F2为Rr∶Rrr∶RRr∶rr=2∶2∶1∶1,即绿叶∶黄叶=5∶1。根据表格分析,由于该突变株与9-三体绿叶纯合体植株杂交,F2中绿叶∶黄叶≈5∶1,该突变株与10-三体绿叶纯合体植株杂交,F2中绿叶∶黄叶≈1∶1,所以R/r基因位于9号染色体上。根据分析可知,F1中三体的概率是1/2,A正确;三体属于染色体数目变异,可用显微观察法初步鉴定三体,B正确;突变株基因r位于9号染色体上,C错误;若R/r基因位于与形成三体有关的染色体上,则三体绿叶纯合体的基因型为RRR,若R/r基因位于与形成三体无关的染色体上,则三体绿叶纯合体的基因型为RR,D正确。
几种常考变异类型产生配子的分析方法
提醒:分析三体产生的配子类型时,为了避免混淆,可以进行标号,如AAa,可以记为A1A2a,则染色体的三种分离方式为1A1A2、1a,1A1、1A2a,1A2、1A1a,最后把A合并即可得到各种配子的比例。
〔变式训练2〕 (2023·山东枣庄模拟)二倍体植物甲(2n=18)和二倍体植物乙(2n=18)进行有性杂交,得到F1不育。若用秋水仙素处理F1幼苗的顶芽形成植物丙,丙开花后能自交获得后代。下列叙述正确的是( B )
A.植物甲和乙都是二倍体生物,且体细胞中都含有18条染色体,所以它们属于同一物种
B.若植物甲和乙杂交得到的受精卵,在发育初期来自植物甲的染色体全部丢失,而植物乙的染色体全部保留,则继续发育成的植物是单倍体
C.植物丙发生的染色体变化,能决定生物进化的方向
D.秋水仙素通过促进着丝粒分裂,使染色体数目加倍
解析:由于甲、乙杂交的后代不育,即甲、乙存在生殖隔离,故甲、乙不属于同一物种,A错误;受精卵中包含来自甲的9条染色体和来自乙的9条染色体,若来自甲的染色体全部丢失,则只剩下来自乙的9条染色体,含有乙物种配子染色体数目的个体是单倍体,B正确;自然选择决定生物进化的方向,C错误;秋水仙素通过抑制纺锤体的形成,使染色体数目加倍,D错误。
考向三 结合染色体结构的变异的判断,考查科学思维
》例3 (2024·陕西咸阳期末)染色体变异在育种方面也有重要作用,下图是育种专家对棉花品种的培育过程,相关叙述错误的是( C )
A.太空育种依据的原理主要是基因突变
B.粉红棉S的出现是染色体缺失的结果
C.深红棉S与白色棉N杂交产生深红棉的概率是eq \f(1,4)
D.粉红棉S自交产生白色棉N的概率为eq \f(1,4)
解析: 太空育种属于诱变育种,其依据的原理主要是基因突变,A正确;粉红棉S的出现是一条染色体上的b基因缺失导致的,所以属于染色体结构变异中的缺失,B正确;深红棉S与白色棉N杂交,后代都是粉红棉,产生深红棉的概率是0,C错误;粉红棉S经减数分裂产生2种比例相等的配子,一个含b基因,一个不含b基因,所以其自交产生白色棉N的概率为eq \f(1,4),D正确。
〔变式训练3〕 (2023·山东菏泽联考)鸡属于ZW型性别决定的二倍体生物。下图是鸡的正常卵原细胞及几种突变细胞的模式图(仅示2号染色体和性染色体)。以下分析错误的是( D )
A.正常卵原细胞可产生的雌配子类型有四种
B.突变细胞Ⅰ发生了基因突变
C.突变细胞Ⅱ所发生的变异能够通过显微镜观察到
D.突变细胞Ⅲ中A和a的分离符合基因的分离定律
解析:图中正常雌性个体产生的雌配子类型有四种,即AZ、AW、aZ、aW,A正确;突变细胞I中A基因变成a基因,其形成是发生了基因突变,B正确;突变细胞Ⅱ所发生的变异为染色体结构变异,能够通过光学显微镜直接观察到,C正确;突变细胞Ⅲ中发生了染色体结构变异(易位),导致基因A和a不在一对同源染色体上,因此它们的分离不符合基因的分离定律,D错误。
考向四 考查低温诱导植物细胞染色体数目变化的实验
》例4 下列关于低温诱导植物(洋葱根尖)细胞染色体数目变化的实验的叙述,正确的是( A )
A.在低倍镜视野中既有正常的二倍体细胞,也有染色体数目发生改变的细胞
B.洋葱根尖在冰箱的低温室内诱导48h,可抑制细胞分裂中染色体的着丝粒分裂
C.用卡诺氏液固定细胞的形态后,用甲紫溶液对染色体染色
D.低温处理洋葱根尖分生组织细胞,起作用的时期是细胞有丝分裂中期
解析:低温能抑制细胞有丝分裂前期纺锤体的形成,使细胞染色体数目加倍,又因大多数细胞处于分裂前的间期,故多数细胞染色体数未加倍,少数细胞的染色体数目加倍,所以在低倍镜视野中既有正常的二倍体细胞,也有染色体数目加倍的细胞,A正确,D错误;低温能够抑制纺锤体的形成,但不影响着丝粒分裂,B错误;用甲紫溶液染色前,需要用95%酒精冲洗卡诺氏液,然后再解离、漂洗,C错误。
实验中的试剂及其作用
〔变式训练4〕 某生物兴趣小组的同学将生长旺盛的蒜不定根置于4 ℃的冰箱冷藏室中培养48~72 h后,剪取根尖制成临时装片,然后用显微镜观察染色体形态较好的分裂图像。下列叙述正确的是( B )
A.低温处理能阻断蒜根尖细胞中DNA的复制
B.用甲紫溶液处理根尖可使染色体着色
C.制作临时装片前可用卡诺氏液维持细胞的活性
D.视野中所有细胞染色体数都已发生改变
解析:低温作用于细胞分裂前期,能抑制蒜根尖细胞中纺锤体的形成,A错误;甲紫溶液是碱性染料,可使根尖细胞中的染色体着色,B正确;经卡诺氏液固定后细胞已经死亡,C错误;低温作用于细胞分裂前期,而细胞周期中间期时间最长,故视野中间期细胞数目应最多,大多数细胞染色体数未发生改变,D错误。课标要求
核心素养
1.阐明染色体数目和结构的变异导致遗传物质变化,可能导致生物性状的改变甚至死亡。
2.比较二倍体、多倍体、单倍体的概念,比较多倍体、单倍体的不同特点。
3.结合实例分析可遗传变异在生物育种中的应用。
1.通过染色体结构或数目发生改变会引起遗传物质发生改变,因而会导致生物的性状发生改变这一事实,培养结构与功能观。
2.通过对染色体组与几倍体的判定,培养归纳与概括的能力。
3.通过低温诱导植物染色体数目变化、生物变异类型的判断与探究,培养实验设计能力与结果分析能力。
4.形成关注科学发展,关注科学育种,提高粮食产量与品质的责任和意识。
类型
实例
个别染色体的增加或减少
21三体综合征
以染色体组形式成倍地增加或减少
三倍体无子西瓜
项目
染色体易位
互换
图解
区别
位置
发生于非同源染色体之间
发生于同源染色体的非姐妹染色单体之间
原理
染色体结构变异
基因重组
观察
可在光学显微镜下观察到
在光学显微镜下观察不到
母本
F2表型及数量
黄叶
绿叶
9-三体
21
110
10-三体
115
120
2023版高考生物一轮总复习第7单元生物的变异育种与进化第22课生物的进化教师用书: 这是一份2023版高考生物一轮总复习第7单元生物的变异育种与进化第22课生物的进化教师用书,共18页。教案主要包含了易错提醒,教材细节命题,方法规律,命题动态等内容,欢迎下载使用。
2023版高考生物一轮总复习第7单元生物的变异育种与进化高频考点进阶课3.遗传变异与细胞分裂的综合应用教师用书: 这是一份2023版高考生物一轮总复习第7单元生物的变异育种与进化高频考点进阶课3.遗传变异与细胞分裂的综合应用教师用书,共8页。
2023版高考生物一轮总复习第7单元生物的变异育种与进化第21课染色体变异教师用书: 这是一份2023版高考生物一轮总复习第7单元生物的变异育种与进化第21课染色体变异教师用书,共15页。教案主要包含了教材细节命题,方法规律,命题动态等内容,欢迎下载使用。

