广东省惠州市惠阳区惠阳中山中学2023-2024学年九年级下学期3月月考物理试题(原卷版+解析版)
展开一、选择题:(每小题3分,共21分)
1. 下列有关声现象的说法正确的是( )
A. 声音的传播速度是340m/s
B. 响度越大的声音在空气中的传播速度越大
C. “隔墙有耳”说明声音可以在固体中传播
D. 只要物体振动我们就能听到声音
【答案】C
【解析】
【详解】A.声音的速度和介质种类及温度有关,声音在15℃空气中的传播速度是340m/s,故A错误;
B.声音传播的速度与介质和介质的温度有关,与响度无关,故B正确;
C.固体、液体和气体都可以作为声音传播的介质,隔墙有耳,是指声音通过墙壁从一个房间传播到了另一个房间,说明墙(固体)能够传播声音,故C正确;
D.物体只要振动就能产生声音,如果没有传播声音的介质或不在人耳的听觉范围,人就不会听到,故D错误。
故选C。
2. 如图,一瓶刚从冰箱冷藏室取出的矿泉水,在温暖的室内放置一会儿瓶外壁布满水珠。下列说法正确的是( )
A. 冰箱冷藏室的温度大约为-18℃
B. 矿泉水瓶外壁上水珠的形成需要吸收热量
C. 矿泉水瓶外壁上的水珠是空气中的水蒸气液化形成的
D. 放置一会儿后矿泉水瓶外壁上的水珠消失是升华现象
【答案】C
【解析】
【详解】A.冰箱冷冻室的温度大约为-18℃,冷藏室温度大约为3℃,故A错误;
B.矿泉水外壁的水珠是空气中的水蒸气液化形成的,液化要放热,故B错误;
C.从冰箱里拿出来的矿泉水瓶外壁温度低,空气中的水蒸气越冷会液化为小液滴,故C正确;
D.小水珠消失的原因是由液态变成了气态,属于汽化现象,故D错误。
故选C。
3. 中华古诗词源远流长,意境优美。下列关于光现象的诗句中,说法正确的是( )
A. 举头望明月:月亮属于自然光源
B. 端阳逢日食:日食由光的折射形成
C. 双桥落彩虹:彩虹由光的色散形成
D. 一池分倒影:倒影由光的直线传播形成
【答案】C
【解析】
【详解】A.月亮本身不能发光,它反射了太阳光,因此月亮不是光源,故A错误;
B.当月球运行到太阳和地球之间,三者近似在一条直线上时,从地球上月影所在的区域内看去,便形成日食,所以这是光的直线传播形成的,故B错误;
C.雨后天空出现的彩虹,是太阳光经过空气中悬浮的小水滴折射形成的,属于光的色散现象,故C正确;
D.倒影是平面镜成像,平静的水面相当于平面镜,其原理是光的反射,故D错误。
故选C。
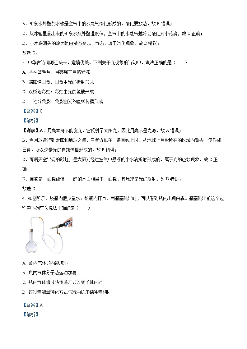
4. 如图所示,烧瓶内盛少量水。给瓶内打气,当瓶塞跳出时,可以看到瓶内出现白雾。瓶塞跳出这个过程中下列有关说法正确的是( )
A. 瓶内气体的内能减小
B. 瓶内气体分子热运动加剧
C. 瓶内气体通过热传递方式改变了其内能
D 该过程能量转化方式与汽油机压缩冲程相同
【答案】A
【解析】
【详解】ABC.给瓶内打气,当瓶塞跳起时,气体膨胀对外做功,内能减少,温度降低,分子热运动减慢,通过做功方式改变内能,故A正确,BC错误;
D.其自身的内能减小,内能转化为机械能,汽油机在做功冲程将内能转化为机械能,该过程能量转化方式与汽油机做功冲程相同,故D错误。
故选A。
5. 如图所示的四个装置可以用来演示物理现象或原理,下列表述正确的是
A. 图a可用来演示电磁感应现象
B. 图b可用来演示电动机原理
C. 图c可用来演示发电机原理
D. 图d可用来演示电磁铁磁性强弱与线圈匝数的关系
【答案】D
【解析】
【详解】A.a图演示电流的磁效应,表述错误.
B.b图,演示电磁感应现象,表述错误.
C.c图,演示磁场对电流有力的作用,表述错误.
D.d图,演示电磁铁的磁性强弱与线圈的匝数有关.表述正确.
6. 在探究凸透镜成像规律的实验中,蜡烛、凸透镜和光屏的位置如图所示,蜡烛在光屏上恰好成一清晰的像,下列说法中错误的是( )
A. 光屏上成的是倒立、放大的实像,投影仪应用了这一成像规律
B. 蜡烛燃烧一段时间后,光屏上烛焰的像会向上移
C. 保持蜡烛和光屏位置不动,向左移动透镜,烛焰仍可在光屏上成清晰的像
D. 若在蜡烛和凸透镜之间放置一个远视镜,为得到清晰的像光屏应向左移动
【答案】A
【解析】
【详解】A.由图可知,此时的物距大于像距,且光屏上能成像,由凸透镜成像规律可知,此时成倒立、缩小的实像,是照相机的成像原理,故A错误,符合题意;
B.蜡烛燃烧一段时间后,蜡烛变短,根据过光心的光线传播方向不变可知,光屏上烛焰的像会向上移,故B正确,不符合题意;
C.由题意知,蜡烛和光屏位置保持不动,向左移动透镜,当物距等于原来的像距,像距等于原来的物距,根据在光的折射中,光路是可逆的,烛焰仍可在光屏上成清晰的像,故C正确,不符合题意;
D.远视镜是凸透镜,当把一个远视镜放置在蜡烛和凸透镜之间,凸透镜对光线具有会聚作用,会将光线提前会聚成像,为得到清晰的像光屏应向左移动,故D正确,不符合题意。
故选A。
7. 如图所示,是小普家的部分家庭电路图,闭合开关,发现电灯不亮,用测电笔测两孔插座的左、右两边,氖管都会发光,则故障的原因可能是( )
A. 火线接反了B. 灯泡烧坏了
C. 火线断了D. 入户零线断了
【答案】D
【解析】
【详解】当开关S闭合时,电灯不亮,用测电笔测两孔插座的左右两边,氖管都会发光,即插座的两端插孔与火线相连,插座的左孔与零线之间是断开的,因此入户零线断了。
故选D。
二、填空题(每空1分,共21分)
8. “太空教师”王亚平进行太空授课,她在水膜表面贴上一朵花后,水膜完好(如图甲),这表明分子之间存在______;她在水球内注入少量蓝色颜料,水球很快变成了一个蓝色水球(如图乙),这属于______现象,太空授课进行网络直播是利用______波传递信息。
【答案】 ①. 引力 ②. 扩散 ③. 电磁
【解析】
【详解】[1]如图甲所示,水膜能够依然完好,说明是分子间存在引力使水分子吸引在一起形成完好的水膜。
[2]往制作好的水球内注入少量蓝色颜料,水球很快变成了一个蓝色水球,属于扩散现象,这表明分子不停地做无规则运动。
[3]电磁波可以传递信息,电磁波可以在真空中传播,故王亚平进行太空授课是通过电磁波传递信息的。
9. 在开学第一课上,张老师给大家做了一个演示实验,用硬纸片把一个音箱糊起来,做成一个“舞台”,台上的小“人”在音乐声中翩翩起舞,如图所示。这一现象说明发声的物体在______同时也说明声波能传递______,声音在15摄氏度的空气中的传播速度为______。
【答案】 ①. 振动 ②. 能量 ③. 340m/s
【解析】
【详解】[1]声音是由物体的振动产生的。当音乐响起时,台上的小“人”也跟着翩翩起舞,这一现象说明发声的物体在振动。
[2]声音可以传递信息和能量,小“人”在“舞台”上翩翩起舞,说明声音可以传递能量。
[3]声音的传播需要介质,声音可以在固体、液体和气体中传播,真空不能传声;声音在不同介质中的声音传播速度不同,当温度相同时,在固体中传播速度最快,在气体最慢;声速还和介质的温度有关,15℃时声音在空气中的速度约为340m/s。
10. 无论是盛夏还是寒冬,在装有空调的汽车玻璃窗上常常附有小水珠,小水珠是水蒸气___________(填物态变化名称)形成的。夏天,水珠常常出现在车窗的___________(选填“内侧”、“外侧”)。超市里正在出售的海鲜周围要铺一层碎冰块,这是因为冰熔化时要___________,所以能起到保鲜的作用。
【答案】 ①. 液化 ②. 外侧 ③. 吸热
【解析】
【详解】[1]物质由气态变为液态的过程叫液化。无论是盛夏还是寒冬,在装有空调的汽车玻璃窗上常常附有小水珠,小水珠是水蒸气液化形成的。
[2]夏天,车外水蒸气温度较高,遇到温度较低的车窗玻璃放热液化形成小水珠,附着在玻璃的外侧。
[3]物质由固态变为液态的过程叫熔化,熔化是吸热过程。超市里正在出售的海鲜周围要铺一层碎冰块,这是因为冰熔化时要吸热,所以能起到保鲜的作用。
11. 一小鸟在河面上水平飞过,若小鸟距水面6m,水深2m,映在平静河面的小鸟的像,这个像距河面______m,该像是小鸟的______(选填“实像”或“虚像”)小鸟往上飞时,该像将______(选填“变大”,“变小”或“不变”)。
【答案】 ①. 6 ②. 虚像 ③. 不变
【解析】
【详解】[1]平静的河面相当于平面镜,“倒影”是小鸟通过水面所成的像。根据平面镜成像的特点,像与物到平面镜的距离相等,因此小鸟距水面6m,小鸟的像距河面也是6m。
[2]平面镜成像是由光的反射形成的,看到的像是反射光线的反向延长线会聚而成,而不是实际光线会聚而成,因此平面镜成的像是虚像。故该像是小鸟的虚像。
[3]根据平面镜成像的特点,像与物的大小相等,所以无论小鸟离水面远近,小鸟的大小不变,该像的大小也不变。
12. 在地球上发射同步卫星,加速升空的过程中,其携带的照相机的机械能__________;若卫星通信用的电磁波频率变高,则波长__________(以上两空选填“变大”“不变”或“变小”);卫星绕地球同步运动过程中,以地球为参照物,同步卫星是__________。(选填“运动”或“静止”)的。
【答案】 ①. 变大 ②. 变小 ③. 静止
【解析】
【详解】[1]加速升空的过程中,其携带的照相机的质量不变,速度变大,动能变大,高度增加,照相机的重力势能增大,故其携带的照相机的机械能变大。
[2]根据可知,在真空中电磁波传播的速度不变,若卫星通信用的电磁波频率变高,则波长变小。
[3]卫星绕地球同步运动过程中,同步卫星速度与地球的速度相同,故以地球为参照物,同步卫星的位置没有发生改变,相对于地球而言,同步卫星是静止的。
13. 某小灯泡上标有“6V 6W”字样,则其正常工作时的电阻为______,如果其电流随两端电压变化关系的曲线如图所示,则当小灯泡两端的电压为2V时,通过小灯泡的电流为______A,此时小灯泡的电功率为______W。
【答案】 ①. 6 ②. 0.5 ③. 1
【解析】
【详解】[1]由可得,灯泡正常发光的电阻为
[2][3]由图像可知,当小灯泡两端的电压为2V时,通过的电流为0.5A,此时小灯泡的电功率为
14. 当汽油在发动机内燃烧不充分时会冒“黑烟”,这时发动机的效率会 ___________(选填“升高”、“降低”或“不变”)。某型号汽车发动机的能量流向图如图所示,该发动机完全燃烧0.2kg的汽油能够获得 ___________J的能量,这些能量能产生 ___________J的有用功。(汽油的热值为4.6×107J/kg)
【答案】 ①. 降低 ②. 9.2×106 ③. 2.76×106。
【解析】
【详解】[1]汽车发动机工作时将内能转化为机械能,冒“黑烟“说明燃烧不充分,用来做有用功的能量占燃料完全燃烧放出总能量的比值比较小,所以发动机的效率降低。
[2]完全燃烧0.2kg的汽油产生的热量
由图可知,汽车输出的有用功所占总能量的比例为
即汽车的效率为
则产生的有用功
三、作图题
15. 如图是电工静止在杆上某处检修电路时的情景,请在图中画出电工所受的摩擦力的示意图,O点为重心。
【答案】
【解析】
【详解】电工受到的摩擦力,作用在电工上,作用点画在电工的重心上,方向与电工运动趋势的方向相反,故过电工的重心作竖直向上的摩擦力f,如下图所示:
16. 如图所示,光线AB经凸透镜折射后,折射光线BO恰好经过凸透镜另一侧焦点F。再经水平面上的平面镜反射,反射光线为OC。请在图中画出:①入射光线AB;②反射光线OC。③反射角的度数。
【答案】
【解析】
【详解】图中画的是一条折射光线,过焦点,根据平行于主光轴的光线经凸透镜折射后折射光线通过焦点,所以对应的入射光线应与主光轴平行;首先过入射点画出法线,法线与界面垂直(虚线),然后根据反射角等于入射角画出反射光线;根据反射定律可知,入射角等反射角,根据题意可知,入射角为
则反射角也为。
17. 请根据安全用电原则将图所示的家庭电路图连接完整。
【答案】
【解析】
【详解】插座与灯泡并联,插座的左端接零线,右端接火线,上端接零线;带开关的灯泡,火线经过开关,再经过灯泡回到零线,如图所示:
四、实验题(每空1分,共18分)
18. 静仪同学用相同的酒精灯分别给水和煤油加热(如图甲),以探究水和煤油的吸热能力。c水=4.2×103J/(kg·℃)(q酒=3.0×107J/kg)
(1)本实验需要用到天平这一测量工具,目的是控制水和煤油的_______________________相同;
(2)加热10min,水吸收的热量________________(填“大于”、“小于”或“等于”)煤油吸收的热量;
(3)根据实验数据,静仪作出了水和煤油的温度随加热时间变化的图像(如图乙),由图像可知,水的沸点是________________℃,煤油的比热容是______________________J/(kg·℃)。
【答案】 ①. 质量 ②. 等于 ③. 98 ④. 2.1×103
【解析】
【详解】(1)[1]要控制不同物质的质量相同,故本实验需要用到天平这一测量工具,目的是控制水和煤油质量相等;
(2)[2]加热10min,根据转换法,水吸收的热量等于煤油吸收的热量;
(3)[3]水沸腾时保持不变的温度叫沸点,作出了水和煤油的温度随加热时间变化的图象(如图乙),由图象可知,水的沸点是98℃;
[4]由图乙知,升高相同的温度,水用的时间是煤油的2倍,即吸收的热量是煤油的2倍,根据c=,在质量、升温相同的情况下,比热容与Q成正比,故煤油的比热容是:
×4.2×103J/(kg·℃)=2.1×103J/(kg·℃)。
19. 小华用如图甲所示的电路,探究“通过导体的电流与电压、电阻的关系”,电源电压不变。
(1)请用笔画线代替导线将实物电路图乙连接完整.要求:滑动变阻器的滑片向左滑动时,电路中的电流变大_________。
(2)在探究“电流与电压的关系”实验中,选取某一个定值电阻进行实验时,需要多次调节滑动变阻器滑片的位置,其目的是______。
A.使实验结论具有普遍性
B.多次测量减小实验误差
(3)闭合开关后,发现电流表无示数,电压表针有明显偏转,则电路可能存在的故障是______。
(4)在探究“电流与电阻的关系”的实验中:
①每次改变电阻R的阻值后,要进行的操作是:调节滑动变阻器的滑片,使______保持不变,并将电流表的示数记在下表中。
②第3次实验时电流表的示数如图丙所示,此时通过电阻的电流是_______________A。
③通过分析实验数据,得出的结论是______________。
【答案】 ①. ②. A ③. 定值电阻断路 ④. 电阻两端电压 ⑤. 0.2 ⑥. 在电压一定时,导体中的电流与导体的电阻成反比
【解析】
【详解】(1)[1]由题意知,滑动变阻器的滑片向左滑动时,电路中的电流变大,根据欧姆定律可知,此时电路中的电阻变小,滑动变阻器应按一上一下串联在电路中,由此可知,应将滑动变阻器的左下方接线柱与开关的右接线柱相连,如图所示:
(2)[2]多次测量的目的:一是用来求平均值来减小误差,二是为了得到普遍规律。在探究“电流与电压的关系”实验中,选取的电阻阻值一定,且需多次调节滑动变阻器改变定值电阻两端的电压和通过的电流,然后归纳得出结论,这样会使实验结论具有普遍性。
故选A。
(3)[3]由题意知,开关闭合后,电流表无示数,说明电路中某部分出现断路,电压表针有明显偏转,说明与电压表并联之外的电路是通路,与电压表并联部分出现断路,由此可知该故障可能为,定值电阻断路。
(4)①[4]在探究“电流与电阻的关系”实验中,应控制电阻两端的电压保持不变,当改变电阻R的阻值时,由分压原理知,电阻两端的电压变化,为了保持电阻两端电压一定,由串联电路电压特点知,应改变滑动变阻器两端的电压,由分压原理知,应调节变阻器接入电路的阻值,直至定值电阻两端的电压保持不变,并记下对应的电流表示数。
②[5]由图丙知,电流表选择的是小量程,其分度值为0.02A,此时其示数为0.2A。
③[6]由表中实验数据可知,几次实验中通过定值电阻的电流与定值电阻的乘积为
电流与电阻的乘积保持不变,是定值,由此可得结论:在电压一定时,导体中的电流与导体的电阻成反比。
20. 小明做测“小灯泡电功率”实验时,所用器材有电压为6V的电源,额定电压为2.5V,灯丝电阻约为10Ω的小灯泡,以及符合实验要求的滑动变阻器、电压表、电流表、开关和导线。
(1)连接电路前,开关应___________。如上图甲所示是小明没有连接完整实物电路,请你用笔画线代替导线,帮小明将实物电路连接完整;___________
(2)电路正确连接后,小明闭合开关,发现小灯泡不亮,电流表无示数,电压表有示数,出现这一故障的原因可能是___________;
(3)小明调整电路后闭合开关,移动滑片P到某处,电压表的示数为2.2V,要测得小灯泡的额定功率,应将滑片P向___________(选填“左”或“右”)端滑动;
(4)小明通过移动滑片P,分别记下了多组对应的电压表和电流表的示数,并绘制成了如图乙所示的图像,根据图像提供的信息,可计算出小灯泡的额定功率是___________W;
(5)利用所给器材,该实验装置___________(填“能”或“不能”)用来验证欧姆定律中的电流与电压的关系,原因是___________;
(6)小明仅将小灯泡换成定值电阻,来探究电流与电阻的关系,小明想要完成四组实验,准备好的定值电阻有5Ω、10Ω、15Ω、20Ω,将电路连接正确后,闭合开关,移动变阻器的滑片P,使定值电阻两端的电压为2V,此时电流表的示数如图丙所示,则定值电阻的阻值为___________Ω。
【答案】 ①. 断开 ②. 小灯泡断路 ③. ④. 右 ⑤. 0.5 ⑥. 不能 ⑦. 无法控制电阻一定,因为灯泡的电阻随温度的升高而增大 ⑧. 5
【解析】
【详解】(1)[1]连接电路前,为了闭合电路,开关应断开。
[2]实验中,灯泡与变阻器串联,电压表测量灯泡电压,电流表测量灯泡电流,灯泡的额定电流为
则电流表的量程为0~0.6A,如图所示:
(2)[3]电路正确连接后,小明闭合开关,发现小灯泡不亮,电流表无示数,电压表有示数,出现这一故障的原因可能是与电压表并联的灯泡断路。
(3)[4]小明调整电路后闭合开关,移动滑片P到某处,电压表的示数为2.2V,此时灯泡电压小于额定电压,要测得小灯泡的额定功率,应将滑片P向右端滑动,减小变阻器接入电路中电阻,增大电路中电流,直到电压表示数为2.5V。
(4)[5]由图乙得,灯泡电压为2.5V时,电流为0.2A,小灯泡的额定功率是
(5)[6][7]验证欧姆定律中的电流与电压的关系,要控制电阻不变,而灯泡的电阻随温度的升高而增大,故该实验装不能进行实验探究。
(6)[8]由图丙得,电流表的分度值为0.02A,示数为0.4A,由欧姆定律得,定值电阻的阻值为
五、计算题(共计13分)
21. 如图所示是小林家购买的某型号的电陶炉,它采用镍铬电阻丝发热,其额定电压为220V,功率可以从100W到2000W连续调节,真正地实现文武火功能。若该电陶炉以2000W的功率烧水时,在标准大气压下,将质量为1kg、初温为20℃的水烧开需要210秒。
(1)电陶炉以最大功率正常工作时的电流为多少?(保留1位小数)
(2)水吸收的热量为多少?[c水=4.2×103J/(kg•℃)]
(3)电陶炉烧水时的效率为多少?
【答案】(1)9.1A;(2)3.36×105J;(3)80%。
【解析】
【详解】解:(1)由P=UI可知,电陶炉以最大功率正常工作时的电流
(2)一个标准大气压下,水的沸点是100℃,水吸收的热量
(3)电陶炉消耗的电能
电陶炉烧水时的效率
答:(1)电陶炉以最大功率正常工作时的电流为9.1A;
(2)水吸收的热量为3.36×105J;
(3)电陶炉烧水时的效率为80%。
22. 小伟为了监测家人体重,设计了一个简易体重计,电路如图甲所示。已知:定值电阻,R为压敏电阻,其阻值与所受到的压力关系如图乙所示;电压表量程为0~3V,改装后用于显示被测人体重,当压力F为0时,电压表示数为1.2V,分析题中信息完成以下问题(踏板重力不计):
(1)电源电压为多少?
(2)压力为0时,电阻R的电功率为多少?
【答案】(1)6V;(2)0.96W
【解析】
【详解】解:(1)由图甲可知,定值电阻R0与压敏电阻串联,电压表测量定值电阻R0两端电压,由图乙可知,当压力为0N时,压敏电阻R=24Ω,此时电压表示数为1.2V,由可得,此时电路中的电流为
此时压敏电阻两端的电压为
根据串联电路电压特点知,电源电压为
(2)由(1)可知,当压力为0时,压敏电阻的阻值为24Ω,此时通过电路的电流为0.2A,其两端的电压为4.8V,由P=UI可得,电阻R的电功率为
答:(1)电源电压为6V;
(2)压力为0时,电阻R的电功率为0.96W。
六、综合能力题(本题共4大题,每空1分,共20分)
23. 探究电磁关系如图所示,立志考一中的徐明玮同学把甲、乙装置中的导体棒ab、cd组成电路。施加动力使悬挂的导体棒cd沿水平方向向右运动时,看到导体棒ab在导轨上也向右运动。
(1)在ab、cd组成电路中,__________(选填“ab”或“cd”)相当于电源,在cd棒运动过程中,实现的能量转化是:__________能转化为__________能;
(2)若使导体棒cd沿水平方向向左运动(其他条件不变),则导体棒ab将向__________运动(选填“左”或“右”);
(3)若使导体棒cd沿竖直方向上下运动,则导体棒ab将__________;(选填“静止不动”或“运动”)
(4)某些公交车上安装的“车窗爆破器”的工作原理是:当爆破器中的线圈有电流通过时,爆破器中的“钨钢头”会产生一个瞬间的冲击力。“车窗爆破器”工作原理与图装置中__________(选填“甲”或“乙”)部分相同。
【答案】 ①. cd ②. 机械 ③. 电 ④. 左 ⑤. 静止不动 ⑥. 甲
【解析】
【详解】(1)[1]在ab、cd组成电路中,导体棒cd切割磁感线,产生感应电流,提供了电能,相当于电源。
[2][3]在cd棒运动过程中,消耗了机械能,得到了电能,实现的能量转化是机械能转化为电能。
(2)[4]若使导体棒cd沿水平方向向左运动,其他条件不变,则会改变电路中电流的方向,所以导体棒ab在磁场中受力运动的方向也会改变,将向左运动。
(3)[5]若使导体棒cd沿竖直方向上下运动,导体棒cd没有切割磁感线,电路中不会产生感应电流,则导体棒ab将静止不动。
(4)[6]公交车上安装的“车窗爆破器”的工作原理是,当爆破器中的线圈有电流通过时,爆破器中的“钨钢头”会产生一个瞬间的冲击力,是利用通电导体在磁场中受到力的作用,将电能转化为机械能,故图甲部分与这一过程是相同的。
24. 如图所示是探究“电流产生的热量与哪些因素有关”的装置, 甲、乙两图的密闭容器中都装有等量的空气;
(1)图甲装置可研究电流产生的热量与___________ 的关系;
(2)图乙两密闭容器中的电阻丝阻值相等,在其中一容器外部并联一个阻值相等的电阻e。通电相同时间,发现左侧U形管内液面高度变化明显,这表明:在电阻和通电时间相同的 情况下,通过导体的___________越大,产生的热量越多;
(3)为了使乙实验中两侧U形管液面高度差更明显,可将空气盒外电阻换成___________ (选填“大于”或“小于”) 5Ω的电阻;
(4)在图乙中,相同时间内,c 和 d 两电阻产生的热量之比为___________;
(5)生活中我们经常见到“电炉丝热得发红,而与它相连的导线却不热”这一现象,可用上面图___________ 的实验结论来解释。
【答案】 ①. 电阻 ②. 电流 ③. 小于 ④. 4:1 ⑤. 甲
【解析】
【详解】(1)[1]图甲中两个电阻串联在电路中,电流相同,通电时间相同,电阻不同,运用控制变量法可知,本实验可以探究电流产生热量跟电阻的关系。
(2)[2]图乙中的右边一个5Ω的电阻与另一个5Ω的电阻并联后再与左边的电阻串联,由串联电路的电流特点知道,右端两个电阻的总电流和左端的电阻电流相等,即
I右=I左
两个5Ω的电阻并联,由并联电路的电流特点知道
I右=I1+I2
两电阻阻值相等,则支路中电流相等I1=I2,所以右边容器中的通过电阻的电流是左侧通过电流的一半,由Q=I2Rt知道,左边容器中的电阻产生的热量多,温度升得较快;这表明在相同时间内,电阻相同,电流越大,通过导体时产生的热量越多。
(3)[3] 由并联电阻的特点知道,并联的电阻越小则总电阻越小,又因为在相同时间内,电阻相同,电流越大,通过导体时产生的热量越多,所以为了使乙实验中两侧U形管液面高度差更明显,可将空气盒外电阻换成小于5Ω的电阻,使右侧总电阻减小,由串联分压知道,右侧电压减小,故通过的电流减小,而左侧的电流更大,导致两侧U形管液面高度差更明显。
(4)[4] 乙装置中5Ω的电阻与5Ω的电阻串联,由于
I左=I右=2I1
所以当c、d中两电阻通电时间相同时,由Q=I2Rt可知产生的热量之比为
(5)[5]电炉丝和连接的导线串联在电路中,通过的电流相等,电炉丝的电阻大于导线的电阻,由Q=I2Rt可知,电流通过电炉丝产生的热量大于电流通过导线产生的热量,即电流产生热量跟电阻有关,所以可以用甲实验解释“电炉丝热得发红,而与它相连的导线却不怎么热”。
25. 我国“华为”公司是当今世界通讯领域的龙头企业,在手机及其它通讯设备的设计制造方面掌握了诸多高新科技成果.以手机为例,华为某最新款手机不仅采用4500mAh超大容量电池,并且采用“超级快充”技术,不到半小时可把电池充达一半以上,极大方便了人们的使用。已知该电池的部分参数如表所示:
(1)表格中的电池“容量”,可由电流与______(选填“时间”或“电压”)乘积所得,给电池充电的过程,电能转化为______能。在这个过程中电池属于______(选填“电源”或“用电器”)。
(2)该锂电池充满电后能储存的电能为______J。
(3)有人发现,超级快充的充电线比普通手机充电线要粗一些,从线路安全的角度来分析快充线较粗的好处是:充电线尽可能做得粗一些,目的是______(选填“增大”或“缩小”)电阻,使充电过程中产生的热量少一些。
【答案】 ①. 时间 ②. 化学 ③. 用电器 ④. 59940 ⑤. 缩小
【解析】
【详解】(1)[1]已知电池的容量是“4500mAh”,mA是电流的常用单位,h是时间的常用单位,所以“容量”是电流与通电时间的乘积。
[2][3]给电池充电的过程,电池是获得电能,然后再将电能转化为化学能,从而得到储存。所以充电是电能转化为化学能的过程,在这个过程中电池消耗电能,故电池相当于用电器。
(2)[4]该锂电池充满电后能储存的电能
(3)[5]充电器的充电线有电阻,由焦耳定律知,工作过程中会产生热量;充电线尽可能做得粗一些,目的是减小电阻,使充电过程中产生的热量少一些。
26. 小明在广佛肇高速看到了一些不同含义的交通标志牌,让他回想起探究物体机械能的系列实验,甲图是用装有细沙的容器、桌面粘有橡皮泥的三条腿小桌和质量不同的铁块来探究影响重力势能大小的因素,乙图是用质量不同的两个钢球m和M(M的质量大于m),分别从不同的高度(),静止开始滚下,观察木块被撞击后移动的距离(),请回答下列问题:
(1)图甲中,本实验选用了物理研究方法中转换法,通过比较______来比较铁块的重力势能大小;
(2)图甲中铁块从小桌正上方的不同高度,由静止自由落下,下落过程中,铁块的______能转化为______能;
(3)大部分重大交通事故都是由汽车超载、超速造成的。图1中选择______(选填“A、B”“A、C”或“B、C”)两次实验进行比较可以说明超载带来的危害。
【答案】 ①. 小桌陷入沙中的深浅 ②. 重力势 ③. 动 ④. A、C
【解析】
【详解】(1)[1]重力势能的大小无法直接观察到,所以采用转换法,通过观察小桌陷入沙中的深浅来判断重力势能的大小。
(2)[2][3]铁块从小桌正上方的不同高度,由静止自由落下。下落过程中,铁块的质量不变,速度变大,动能变大,高度变小,重力势能变小,铁块的重力势能转化为动能。
(3)[4]研究超载带来的危害程度时,应控制速度一定,改变质量,故选择A、C两次实验进行比较。实验次数
1
2
3
4
5
R/Ω
5
10
15
20
25
I/A
0.60
0.30
0.15
0.12
电池名称
锂离子电池
电压
3.7V
容量
4500mA·h
广东省惠州市惠阳区第一中学2023-2024学年八年级下学期4月月考物理试题(原卷版+解析版): 这是一份广东省惠州市惠阳区第一中学2023-2024学年八年级下学期4月月考物理试题(原卷版+解析版),文件包含广东省惠州市惠阳区第一中学2023-2024学年八年级下学期4月月考物理试题原卷版docx、广东省惠州市惠阳区第一中学2023-2024学年八年级下学期4月月考物理试题解析版docx等2份试卷配套教学资源,其中试卷共25页, 欢迎下载使用。
广东省惠州市惠阳区惠阳中山中学2023-2024学年九年级下学期3月月考物理试题: 这是一份广东省惠州市惠阳区惠阳中山中学2023-2024学年九年级下学期3月月考物理试题,共8页。
广东省惠州市中山中学2023-2024学年九年级下学期开学物理试题(原卷版+解析版): 这是一份广东省惠州市中山中学2023-2024学年九年级下学期开学物理试题(原卷版+解析版),文件包含精品解析广东省惠州市中山中学2023-2024学年九年级下学期开学物理试题原卷版docx、精品解析广东省惠州市中山中学2023-2024学年九年级下学期开学物理试题解析版docx等2份试卷配套教学资源,其中试卷共25页, 欢迎下载使用。

