- 第三课2课时《公民意味着什么》课件+教案 课件 29 次下载
- 第四课1课时《公民的基本权利和义务》课件+教案 课件 30 次下载
- 第五课1课时《国家机构有哪些》课件+教案 课件 29 次下载
- 第五课2课时《国家机构有哪些》课件+教案 课件 29 次下载
- 第六课1课时《人大代表为人民》课件+教案 课件 29 次下载
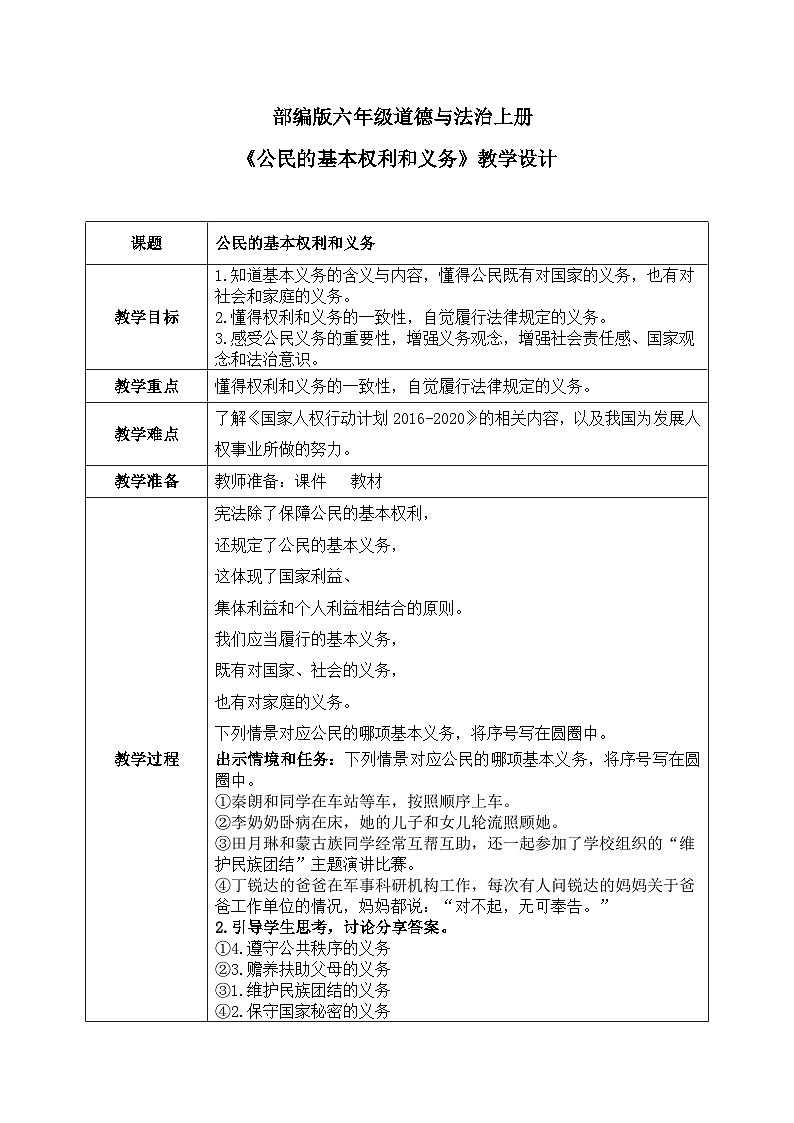
小学政治 (道德与法治)人教部编版六年级上册4 公民的基本权利和义务精品课件ppt
展开小学政治 (道德与法治)4 公民的基本权利和义务一等奖ppt课件: 这是一份小学政治 (道德与法治)4 公民的基本权利和义务一等奖ppt课件,文件包含4公民的基本权利和义务第一课时课件pptx、4公民的基本权利和义务第一课时教案doc、新修订的《消费者权益保护法》宣传片五-动漫-高清完整正版视频在线观看-优酷11mp4、温州一小区600住户凑26万买高音炮“对抗”广场舞大妈正午30分_土豆视频mp4等4份课件配套教学资源,其中PPT共24页, 欢迎下载使用。
公民的基本权利和义务PPT课件免费下载: 人教部编版小学(道德与法治)六年级上册课文《公民的基本权利和义务》,完整版PPT课件免费下载,优秀PPT背景图搭配,精美的免费ppt模板。轻松备课,欢迎免费下载使用。
政治 (道德与法治)六年级上册第二单元 我们是公民4 公民的基本权利和义务教学课件ppt: 这是一份政治 (道德与法治)六年级上册第二单元 我们是公民4 公民的基本权利和义务教学课件ppt,共53页。PPT课件主要包含了为什么要向宪法宣誓,公民的基本权利,休息权,平等权,物质帮助权,公民的基本义务,对家庭的义务,对社会的义务,对国家的义务,维护民族团结的义务等内容,欢迎下载使用。

