2024年安徽省铜陵市铜官区中考模拟化学试题(原卷版+解析版)
展开1.本卷共两大题17小题,满分40分。化学与物理的考试时间共120分钟。
2.可能用到的相对原子质量:H-1 C-12 N-14 O-16 Mg-24
一、选择题(共12小题,每题1分,共12分)
1. 化学与生活息息相关。下列各“剂”在生活中的应用错误的是
A. 活性炭可作冰箱的“除味剂”B. 甲醛溶液可作海鲜的“防腐剂”
C. 小苏打可作糕点的“膨松剂”D. 氢氧化镁可作胃酸过多的“中和剂”
2. “建设人与自然和谐共生的现代化”是2023年世界环境日中国主题,下列做法与生态文明建设理念不相符的是
A. 使用脱硫技术处理煤炭B. 将垃圾分类回收并集中露天焚烧
C. 用新型可降解塑料代替传统塑料D. 研发和使用更加低毒高效的农药
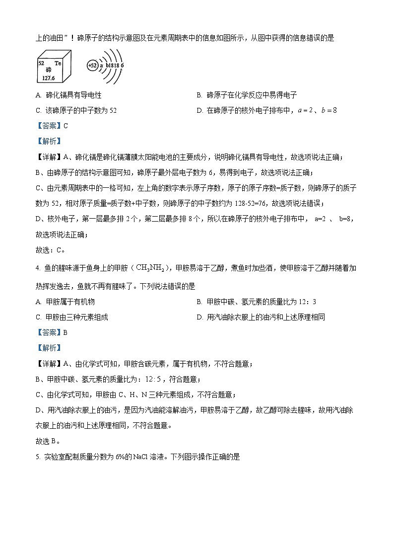
3. 中国科学家潘锦功成功研发“发电玻璃”,“发电玻璃”又叫碲化镉薄膜太阳能电池,被誉为“挂在墙上的油田”!碲原子的结构示意图及在元素周期表中的信息如图所示,从图中获得的信息错误的是
A. 碲化镉具有导电性B. 碲原子在化学反应中易得电子
C. 该碲原子的中子数为52D. 在碲原子的核外电子排布中,、
4. 鱼的腥味源于鱼身上的甲胺(),甲胺易溶于乙醇,煮鱼时加些酒,使甲胺溶于乙醇并随着加热挥发逸去,鱼就不再有腥味了。下列说法错误的是
A. 甲胺属于有机物B. 甲胺中碳、氢元素的质量比为12:3
C. 甲胺由三种元素组成D. 用汽油除衣服上的油污和上述原理相同
5. 实验室配制质量分数为6%的NaCl溶液。下列图示操作正确的是
A. 取用NaClB. 称量NaCl
C. 量取H2OD. 溶解NaCl
6. 劳动赋能,助力成长。下列劳动项目涉及的化学原理解释正确的是
A. AB. BC. CD. D
7. 《本草纲目》中“冬月灶中所烧薪柴之灰,令人以灰淋汁,取碱浣衣”中的“碱”是。下列说法错误的是
A. 属于盐B. 溶液可以使紫色石蕊变为红色
C 与足量稀盐酸反应产生大量气泡D. “薪柴之灰”可作化肥
8. 一种新型合成氨气的方法如图所示。下列说法正确的是
A. 反应前后原子种类、数目都不变
B. 反应①中参加反应的Li和的微粒个数比为3:1
C. 反应③实现了化学能到电能转变
D. 整个过程共涉及氮、氧两种元素化合价发生改变
9. 2024年,随着“南方小土豆”“小砂糖橘”“小板面”等昵称的出现,哈尔滨成为全球瞩目的焦点,其旅游热度持续攀升。下列说法错误的是
A. 雪花飞舞,说明分子在不停地做无规则运动
B. “小土豆”们身着保暖性特别好的羽绒服御寒,羽绒属于天然有机高分子材料
C. 采冰人在松花江封冻的江面上裁冰、采冰,最后完成冰雕,均发生物理变化
D. 冰雕建筑中使用的LED灯能耗仅为节能灯的,可以大大降低能源的消耗
10. 常见金属与稀盐酸反应的示意图如图所示,下列说法正确的是
A. 四种金属中活动性最强的是镁
B. 实验室可用铜和稀盐酸反应制取氢气
C. 锌可以把稀盐酸中的氢气置换出来
D. 铁与稀盐酸反应的化学方程式为
11. 用如图所示装置制取氧气并探究燃烧的条件,下列说法正确的是
A. 将铂丝插入过氧化氢溶液,立即产生大量氧气,说明铂丝一定是该反应的催化剂
B. 实验中白磷燃烧,发光放热,产生白雾
C. 实验中白磷燃烧,红磷不燃烧,说明燃烧一定要有氧气
D. 若安全管内液面上升太快,可将铂丝往上移动,离开液面
12. 氢氧化钙、硝酸钾、氯化钠溶解度如下表所示。下列说法不正确的是
A. 20℃时,向氢氧化钙饱和溶液中加入少量氯化钠,溶液质量增大
B. 60℃时,将100g硝酸钾饱和溶液恒温蒸发10g水,析出11g硝酸钾
C. 将80℃时等质量的三种物质的饱和溶液分别降温至20℃,氯化钠溶液的质量最大
D. 可用蒸发结晶的方法提纯混有少量硝酸钾的氯化钠
二、非选择题(共5小题,28分)
13. 阅读下列短文,回答相关问题
氢气是一种极具发展潜力的能源,其生产和储存是科学研究的重要方向。目前制氢的方法主要有化石能源制氢和电解水制氢,由化石能源制得的中含有CO,利用液氮的低温可将CO液化分离,从而获得纯净的氢气。氢气的储存方法可分为物理法和化学法两大类,物理法主要有低温液化储氢、高压压缩储氢、碳基材料储氢等,化学法主要有金属氢化物储氢、配位氢化物储氢等。下图是一些储氢材料的质量储氢密度和体积储氢密度。
已知:①质量储氢密度=储氢后氢元素在储氢材料中的质量分数;
②体积储氢密度=储氢后单位体积的储氢材料中储存氢元素的质量。
(1)碳基储氢材料“碳纳米管”属于______(填“单质”或“化合物”)。
(2)利用液氮的低温能将与CO分离,说明氢气的沸点比CO的沸点______。
(3)从分子角度解释低温、高压储氢的原理______。
(4)请写出电解水制氢的化学方程式______。
(5)结合图示,下列储氢材料中最理想的是______。
A. B. C. D.
14. 氧气的制取和性质是初中化学的重要内容,根据下图所示的装置回答问题。
(1)仪器a的名称为______。
(2)若选用装置AC和高锰酸钾制取,装置A的不足之处是______,请写出该反应的化学方程式______。
(3)装置E是化学兴趣小组的同学们制作的简易供氧器。使用时,左瓶中可放置的药品是______。(填字母)
A. 氯酸钾和二氧化锰
B. 大理石和稀盐酸
C. 过氧化氢溶液和二氧化锰
(4)简易供氧器使用时右瓶中需加入适量的水,水的作用是______。(写一条即可)
15. 以某烧渣(主要成分为,含少量)为原料制备铁红()的流程如下:
查阅资料:“沉铁”环节发生反应的化学方程式为:
(1)“焙烧”环节发生反应CO与作用生成FeO,该反应的化学方程式为______;
(2)“焙烧”过程中炭的作用有______。(写一条即可)
(3)当温度超过30℃时,“沉铁”的效率随温度升高而逐渐下降,原因可能是______。
(4)“沉铁”后过滤得到粗产品,其表面附着的阳离子为______(填离子符号),故还需对其进行洗涤与干燥。
16. 安徽境内有众多溶洞景观。溶洞都分布在石灰岩组成的山洞中,石灰岩的主要成分是碳酸钙,当遇到溶有二氧化碳的水时,会反应生成溶解性较大的碳酸氢钙:。
某校化学兴趣小组同学思考:若向碳酸钠溶液中通入一定量二氧化碳,是否会发生类似反应?于是他们开始了探究之旅(不考虑二氧化碳和碳酸作为溶质情况)
【提出问题】所得溶液中所含溶质成分是什么?
【查阅资料】碳酸氢钠溶液呈碱性;碳酸氢钠与氯化钙溶液不反应
【提出猜想】
(1)猜想一:溶质为 猜想二:溶质为 猜想三:溶质为______。
【设计实验】
(2)
【得出结论】猜想三成立,证明二氧化碳通入碳酸钠溶液生成了碳酸氢钠。
(3)步骤①中加入过量的溶液的目的是______。
(4)步骤②中发生反应的化学方程式为______。
【讨论交流】小明同学认为,向碳酸钠溶液中通入一定量二氧化碳后,再向所得溶液中滴加几滴酚酞溶液,溶液变红就能证明一定有碳酸氢钠生成。
(5)小红同学对小明同学的结论产生质疑,其理由是______。
【实验反思】
(6)结合上述知识,如果向一定量的澄清石灰水中不断通入二氧化碳气体,现象为______。
【拓展提升】在密闭容器中,向一定量碳酸钠溶液中缓缓滴加稀盐酸,不断搅拌,利用pH传感器和二氧化碳传感器,测得溶液的pH、容器中二氧化碳气体的浓度随时间变化的曲线如图。
已知:A阶段中,碳酸钠与盐酸发生反应,生成物为两种盐;C阶段中,盐酸过量。
(7)溶液的pH随时间变化的曲线是______(填“曲线1”或“曲线2”)。
(8)假定生成的二氧化碳全从溶液中逸出,150s时溶液中的溶质是______(写化学式)。
17. 氮化镁()是制造特殊陶瓷的原料,可用镁条在氮气中燃烧获得,其主要反应为。
(1)若用36kg镁,最多可得到氮化镁的质量是多少?(根据化学方程式进行计算)
(2)空气中氮气的含量远大于氧气的含量,而镁条在空气中燃烧产物主要是氧化镁,原因是______。选项
劳动项目
化学原理
A
用含氢氧化钠的清洁剂去除油污
氢氧化钠将油脂乳化
B
用酒精对桌椅进行消毒
酒精具有可燃性
C
用白醋除去水壶内壁的水垢
白醋的pH>7
D
烧开水未达沸点,水中有气泡冒出
温度升高,气体溶解度减小
温度/℃
0
20
40
60
80
氢氧化钙
0.18
0.16
0.14
0.11
0.09
硝酸钾
13.3
31.6
63.9
110
169
氯化钠
35.7
36.0
36.6
37.3
38.4
实验步骤
实验现象
实验结论
①取所得溶液少许于试管中,向其中滴加过量的溶液
有白色沉淀生成
猜想二______(填“成立”或“不成立”)
②取实验步骤①中上层清液,滴加适量稀盐酸
有气泡冒出
猜想一不成立。
2024年安徽省芜湖市中考二模考试化学试题(原卷版+解析版): 这是一份2024年安徽省芜湖市中考二模考试化学试题(原卷版+解析版),文件包含2024年安徽省芜湖市中考二模考试化学试题原卷版docx、2024年安徽省芜湖市中考二模考试化学试题解析版docx等2份试卷配套教学资源,其中试卷共22页, 欢迎下载使用。
2024年安徽省安师联盟中考一模考试化学试题(原卷版+解析版): 这是一份2024年安徽省安师联盟中考一模考试化学试题(原卷版+解析版),文件包含2024年安徽省安师联盟中考一模考试化学试题原卷版docx、2024年安徽省安师联盟中考一模考试化学试题解析版docx等2份试卷配套教学资源,其中试卷共19页, 欢迎下载使用。
2024年新疆维吾尔自治区中考一模化学试题(原卷版+解析版): 这是一份2024年新疆维吾尔自治区中考一模化学试题(原卷版+解析版),文件包含精品解析2024年新疆维吾尔自治区中考一模化学试题原卷版docx、精品解析2024年新疆维吾尔自治区中考一模化学试题解析版docx等2份试卷配套教学资源,其中试卷共22页, 欢迎下载使用。

